





山东省聊城市2024-2025学年高二上学期11月期中考试生物试卷(Word版附解析)
展开
这是一份山东省聊城市2024-2025学年高二上学期11月期中考试生物试卷(Word版附解析),文件包含山东省聊城市2024-2025学年高二上学期11月期中生物试题Word版含解析docx、山东省聊城市2024-2025学年高二上学期11月期中生物试题Word版无答案docx等2份试卷配套教学资源,其中试卷共33页, 欢迎下载使用。
2024.11
注意事项:
1. 考试时间90分钟,满分 100分。
2. 答题前,考生先将自己的姓名、考场、座号填写在相应位置,认真核对条形码上的姓名、考生号和座号,并将条形码粘贴在指定位置上。
3. 选择题答案必须用2B铅笔正确填涂,非选择题答案必须使用0.5毫米黑色签字笔书写,字体工整,笔迹清楚。
4. 请按照题号在各题目的答题区域内作答,超出答题区域书写的答案无效,在草纸上、试题卷上答题无效。保持答题卡面清洁、不折叠、不破损。
一、选择题:本题共15小题,每小题2分,共30分。每小题给出的四个选项中,只有一个选项是最符合题目要求的。
1. 人体感染某病毒后出现呕吐、腹泻、发烧、肌肉酸痛等症状,经药物治疗后症状缓解。肌肉酸痛主要是体内乳酸堆积引起的,过多的乳酸可排出体外或在肝脏中转化为葡萄糖再利用。下列说法错误的是( )
A. 乳酸转化为葡萄糖的过程不是在内环境中进行的
B. 严重腹泻时,补充水分的同时要注意补充无机盐
C. 治疗时肌肉注射药物,其运输途径为:组织液→淋巴液→组织液→靶细胞
D. 正常机体可通过神经—体液—免疫调节维持稳态
【答案】C
【解析】
【分析】肌肉注射应该首先进入的是组织液;静脉注射直接进入的是血浆(血液)随血液循环到全身各处,通过组织液再进入靶细胞。
【详解】A、乳酸在肝细胞内转化为葡萄糖,不是在内环境中进行的,A正确;
B、严重腹泻体内丢失大量水和钠盐,因此补充水分的同时要注意补充无机盐,B正确;
C、治疗时肌肉注射免疫蛋白,其运输途径是组织液一血浆一组织液一靶细胞,C错误;
D、正常机体是通过神经—体液—免疫调节维持稳态,D正确。
故选C。
2. 研究表明脑出血损害呼吸中枢可导致过度通气的产生,过量的二氧化碳被呼出引起血浆中碳酸含量下降,导致呼吸性碱中毒发生。下列说法正确的是( )
A. 脑出血导致脑神经细胞外液渗透压下降,引起脑组织水肿
B. 过度通气会使患者血浆pH由正常时的弱酸性变为弱碱性
C. 呼吸性碱中毒患者体内过多的HCO3-可由内环境中HPO42-中和
D. 细胞水平上也存在类似于内环境稳态的特性,如细胞的分裂和分化的稳态等
【答案】D
【解析】
【分析】内环境稳态是正常机体通过调节作用,使各个器官、系统协调活动,共同维持的相对稳定的状态。
【详解】A、脑出血导致脑神经细胞外的组织液增多,引起脑组织水肿,A错误;
B、过度通气会使患者血浆pH由正常时的弱碱性变为弱酸性,B错误;
C、呼吸性碱中毒患者体内过多的HCO3-可由内环境中H2PO4-中和,C错误;
D、细胞水平上也存在类似于内环境稳态的特性,如细胞的分裂和分化的稳态等,D正确。
故选D。
3. 瞳孔开大肌是分布于眼睛瞳孔周围的肌肉,只受自主神经系统支配。当抓捏面部皮肤时,会引起瞳孔开大肌收缩,导致瞳孔扩张,该反射称为瞳孔皮肤反射,其反射通路流程为:面部皮肤感受器→传入神经①→脑干→网状脊髓束→脊髓(胸段)→传出神经②→瞳孔开大肌,其中网状脊髓束是位于脑干和脊髓中的神经纤维束。下列说法错误的是( )
A 该反射属于非条件反射
B. 传入神经①属于脑神经
C. 传出神经②属于躯体运动神经
D. 刺激传入神经①,不能引起瞳孔皮肤反射
【答案】C
【解析】
【分析】神经系统是由脑、脊髓和它们发出的神经组成的;脑和脊髓是神经系统的中枢部分,叫中枢神经系统,主管接收、分析、综合体内外环境传来的信息;由脑发出的脑神经和由脊髓发出的脊神经是神经系统的周围部分,叫周围神经系统。
【详解】A、该反射是一种比较低级的神经活动,由大脑皮层以下的神经中枢(脑干和脊髓)参与,属于非条件反射,A正确;
B、由脑发出的神经为脑神经,脑神经主要分布在头面部,负责管理头面部的感觉和运动,故传入神经①属于脑神经,B正确;
C、瞳孔开大肌是分布于眼睛瞳孔周围的肌肉,只受自主神经系统支配,自主神经系统不包括躯体运动神经,传出神经②属于内脏运动神经,C错误;
D、反射活动需要经过完整的反射弧,刺激传入神经①,该反射活动不完整,不能称之为反射,D正确。
故选C。
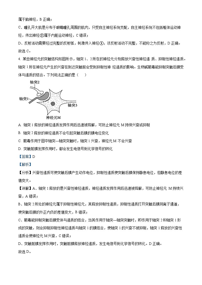
4. 某些神经元的突触结构如图所示,轴突1、2所在的神经元分别释放兴奋性神经递 质、抑制性神经递质。轴突1所在神经元产生的兴奋在到达突触前会受到抑制性神 经递质的影响。生物碱箭毒能抑制突触后膜受体与递质的结合。下列说法正确的是( )
A. 轴突1释放的神经递质发挥作用后迅速被降解,可防止神经元 M持续兴奋或抑制
B. 轴突2释放的神经递质不会引起突触后膜的膜电位变化
C. 箭毒作用于图中轴突—轴突突触时,轴突1兴奋,神经元M 不会兴奋
D. 突触前膜发挥作用时,都会发生电信号到化学信号的转化
【答案】D
【解析】
【分析】兴奋性递质可使突触后膜产生动作电位,抑制性递质使突触后膜保持静息电位,但静息电位的差值变大。
【详解】A、轴突1释放的是兴奋性神经递质,神经递质发挥作用后迅速被降解,可防止神经元 M持续兴奋,A错误;
B、轴突2所处的神经元属于抑制性神经元,其释放抑制性递质,抑制性递质打开突触后膜阴离子通道,使突触后膜的外正内负的差值变大,B错误;
C、箭毒能抑制突触后膜受体与递质的结合,当其作用于轴突—轴突突触时,即作用于轴突2和轴突1形成的突触,则会抑制抑制性神经递质与轴突1的膜结合,使轴突1的兴奋不被抑制,轴突1释放的兴奋性递质会使神经元M兴奋,C错误;
D、突触前膜发挥作用时,突触前膜释放神经递质,发生电信号到化学信号的转化。D正确。
故选D。
5. 因交通事故,某人脊髓不幸从颈部折断,造成高位截瘫,并存在大脑皮层语言中枢S区受损情况。下列说法正确的是( )
A. 损伤发生在大脑皮层S区时,患者不能发出声音
B. 其排尿反射存在,但会出现排尿不完全
C. 自主神经系统是不受意识控制的,因此它对机体活动的调节与大脑皮层无关
D. 第一级记忆与突触形态及功能的改变以及新突触的建立有关
【答案】B
【解析】
【分析】1、神经调节的基本方式是反射,它是指在中枢神经系统参与下,动物或人体对内外环境变化作出的规律性应答。完成反射的结构基础是反射弧。反射弧由感受器、传入神经、神经中枢、传出神经、效应器组成。
2、人类大脑皮层(左半球侧面)的言语区 :W区(此区发生障碍,不能写字),V区(此区发生障 碍,不能看懂文字),S区(此区发生障碍,不能讲话),H区(此区发生障 碍,不能听懂话)。
【详解】A、根据题干信息可知,某人脊髓不幸从颈部折断,造成高位截瘫,其不能准确讲话表达意思,但能发出声音,A错误;
B、脊髓不幸从颈部折断,造成高位截瘫,会导致兴奋无法传到大脑皮层,因而排尿反射不受意识控制,但排尿反射还正常,B正确;
C、自主神经系统是支配内脏、血管和腺体的传出神经, 它们的活动不受意识支配,但受大脑皮层等高级中枢的控制,C错误;
D、第一级记忆是瞬时记忆,与突触形态及功能的改变以及新突触的建立无关,D错误。
故选B。
6. 历经一系列科学实验后,人们发现了对生命活动有调节作用的激素,并成功地将激素应用于生产生活。下列说法错误的是( )
A. 可采用饲喂法研究甲状腺激素对动物生长发育的影响
B. 斯他林和贝利斯的实验得出“神经调节不参与促胰液素的分泌”这一结论
C. 阻断垂体与下丘脑之间的血液联系,可导致生殖器官萎缩,依据了实验变量控制中的“减法原理”
D. 四大家鱼养殖时注射促性腺激素类药物会促使亲鱼的卵和精子成熟,从而进行人工授精和育苗
【答案】B
【解析】
【分析】1、促胰液素是人们发现的第一种激素,是由小肠黏膜产生的,由血液运输到胰腺,促进胰腺分泌胰液。
2、激素调节的特点:微量高效、通过体液运输、作用于靶器官和靶细胞。
【详解】A、甲状腺激素的化学本质是含碘的氨基酸衍生物,能促进生长发育(包括中枢神经系统的发育),提高神经系统的兴奋性,可采用饲喂法研究甲状腺激素对动物生长发育的影响,A正确;
B、斯他林和贝利斯通过实验证明盐酸通过刺激小肠黏膜分泌促胰液素,促胰液素通过血液的运输调节胰腺分泌胰液,他们没有研究神经调节,无法得出“神经调节不参与促胰液素的分泌”这一结论,B错误;
C、实验中人为去除某种影响因素,属于减法原理,该研究的变量阻断垂体与下丘脑之间的血液联系,运用了“减法原理”,C正确;
D、性腺激素的作用是促进性腺的生长和发育,促进性腺产生性激素,促进卵子和精子成熟和排出,因此为了促进生殖细胞的成熟,需要注射促性腺激素,因为促性腺激素化学本质是蛋白质,所以只能注射,不能饲喂,D正确。
故选B。
7. 热射病是一种在持续高温环境中发生的严重中暑现象,是由于体液的大量丢失导致的严重血液循环障碍。为了维持脑和心脏最基础的血液供应,机体会关闭皮肤血液循环和汗液分泌,心、肺、脑等器官的温度迅速升高,进而导致器官或系统损伤。下列说法正确的是( )
A. 热射病患者体内醛固酮的含量增加
B. 当环境温度高于人体温度时,人体皮肤以辐射、传导、蒸发等方式散热
C. 热射病患者体温升高的主要原因是下丘脑体温调节中枢受损,机体产热过多
D. 在体温调节过程中,下丘脑只有感受器、神经中枢的功能
【答案】A
【解析】
【分析】内环境稳态是指正常机体通过调节作用,使各个器官、系统协调活动,共同维持内环境的相对稳定状态,具体表现是内环境各种化学成分和理化性质都处于动态平衡中。稳态的基础:各器官系统协调一致运行;稳态的意义:机体进行正常生命活动的必要条件。
【详解】A、热射病患者的体液大量丢失,醛固酮分泌增加,对钠的重吸收加强,增加体液,A正确;
B、当环境温度高于人体温度时,人体皮肤不能通过辐射散热,可通过皮肤传导、蒸发等方式散热,B错误;
C、热射病是一种在持续高温环境中发生的严重中暑现象,是由于体液的大量丢失导致的严重血液循环障碍,下丘脑体温调节中枢未受损,C错误;
D、在体温调节过程中,下丘脑有感受器、神经中枢,还有内分泌功能(分泌促甲状腺激素释放激素等),D错误。
故选A。
8. 如图为人体钾代谢途径,有关说法错误的是( )
A. 胰岛B细胞受损可影响血浆K+浓度
B. 人体血钾正常时,肾上腺皮质不再分泌醛固酮
C. 尿毒症患者排钾功能出现障碍,容易出现高血钾症
D. 高钾血症患者神经细胞静息状态下膜内外电位差降低
【答案】B
【解析】
【分析】1.无机盐的存在形式和功能:主要的存在形式是离子,有些无机盐是某些复杂化合物的组成成分;许多无机盐对于维持细胞核生物体的生命活动具有重要作用,有些无机盐参与维持酸碱平衡和渗透压。
2.静息电位由钾离子产生和维持,钾离子外流形成静息电位,动作电位主要由钠离子产生和维持,钠离子内流形成动作电位。
【详解】A、据图分析,钾交换因素有胰岛素,由胰岛B细胞合成,因此胰岛B细胞受损可影响血浆K+浓度,A正确;
B、人体主要靠醛固酮调节Na+和K+等无机盐离子的平衡,因此人体血钾正常时,肾上腺皮质也会分泌醛固酮,B错误;
C、据图分析,肾脏是排出钾离子的主要途径,尿毒症患者的肾脏出现疾病,排钾功能不足,容易出现高血钾症,C正确;
D、静息电位的形成是由于钾离子外流,受神经细胞内外钾离子浓度差的影响,血清中钾含量过高,会高钾血症患者钾离子外流减小,使神经细胞静息状态下膜内外电位差降低,D正确。
故选B。
9. “尿崩症”的症状通常包括多饮、多尿,一定程度的脱水等。下列说法正确的是( )
A. 下丘脑神经分泌细胞能感知渗透压变化并释放抗利尿激素
B. “尿崩症”患者的细胞外液渗透压低于正常值
C. 抗利尿激素分泌不足或肾小管细胞的抗利尿激素受体损伤都可能导致“尿崩症”
D. 多饮是由位于下丘脑的渴觉中枢兴奋所致
【答案】C
【解析】
【分析】人体失水过多、饮水不足或吃的食物过咸时→细胞外液渗透压升高→下丘脑渗透压感受器受到刺激→垂体释放抗利尿激素增多→肾小管、集合管对水分的重吸收增加→尿量减少,同时大脑皮层产生渴觉(主动饮水)。
【详解】A、下丘脑神经分泌细胞能感知渗透压变化并分泌抗利尿激素,由垂体释放,A错误;
B、“尿崩症”患者的水的重吸收功能障碍,患者多尿导致细胞外液渗透压升高,B错误;
C、抗利尿激素分泌不足,肾小管集合管重吸收作用减弱,肾小管细胞的抗利尿激素受体损伤,肾小管和集合管细胞不能识别抗利尿激素,机体中有抗利尿激素但不能发挥作用,可能导致“尿崩症”,C正确;
D、渴觉中枢在大脑皮层,D错误。
故选C。
10. 下图是桥本氏甲状腺炎的致病机理示意图,下列说法正确的是( )
A. 通过药物抑制相应浆细胞的增殖可减轻病情
B. 该病患者血浆中的促甲状腺激素含量比正常值低
C. 引起B细胞活化的两个信号是抗原和辅助性T细胞分泌的细胞因子
D. 该病是免疫系统自稳功能失调引起的自身免疫病
【答案】D
【解析】
【分析】体液免疫:病原体侵入机体后,一些病原体被树突状细胞、B细胞等抗原呈递细胞摄取,这为激活B细胞提供了第一个信号,抗原呈递细胞将抗原处理后呈递在细胞表面,然后传递给辅助性T细胞,辅助性T细胞表面的特定分子发生变化并与B细胞结合,这为激活B细胞提供了第二个信号,辅助性T细胞开始分裂、分化,并分泌细胞因子,B细胞受到两个信号的刺激后开始分裂、分化,大部分分化为浆细胞,小部分分化为记忆B细胞,细胞因子促进B细胞的分裂、分化过程,浆细胞产生和分泌大量抗体,抗体可以随体液在全身循环并与这种病原体结合,抗体与病原体结合可以抑制病原体增殖或对人体细胞的黏附。
【详解】A、结合图示推测,如果通过一定的药物抑制辅助性T细胞的增殖则可以影响细胞毒性T细胞的活化,可改善、延缓和阻止病情进展作用,A错误;
B、该患者甲状腺水平低于正常值,对垂体的负反馈调节作用弱,故促甲状腺激素含量比正常值高,B错误;
C、引起B细胞活化的两个信号是抗原和辅助性T细胞表面的分子,进而引起体液免疫,该过程中辅助性T细胞产生的细胞因子能增强该过程,C错误;
D、图中的该种免疫失调病是由于人体免疫系统异常敏感,反应过度,“敌我不分”地将自身细胞当做外来异物进行攻击而引起的,属于免疫系统自稳功能失调而导致的自身免疫病,D正确。
故选D。
11. 神经一体液一免疫调节网络通过信息分子共同调节人体内环境的稳态。下列关于人体信息分子的说法正确的是( )
A. 细胞内合成的信息分子以主动运输的方式运出细胞
B. 肾上腺素属于信息分子,是一种激素,也可作为神经递质
C. 信息分子不提供能量,但能催化靶细胞生理活动发生变化
D. 激素的受体既可位于细胞膜上,也可位于细胞外液中
【答案】B
【解析】
【分析】1、激素调节的三个特点:①微量和高效;②通过体液运输;③作用于靶器官、靶细胞。
2、激素作为信息分子,不起催化作用,也不提供能量,具有调节机体生命活动的作用;神经递质作为信息分子在神经调节中发挥重要作用;淋巴因子作为信息分子,在免疫调节中具有重要作用。
【详解】A、细胞内合成的信息分子如神经递质,以胞吐的方式运出细胞,A错误;
B、肾上腺素在神经调节中可以作为神经递质起作用,在激素调节中可以作为激素起作用,两者均是作为信息分子起作用,B正确;
C、信息分子既不提供能量,也不起催化作用,但能使特定的靶细胞生理活动发生变化,C错误;
D、激素受体既可位于细胞膜上,也可位于细胞内,D错误。
故选B。
12. 将正常mRNA 直接注射到实验动物体内可引起强烈的非特异性免疫反应,进而引起炎症。使用假尿苷(P)代替尿苷(U)后形成的修饰mRNA 可有效躲避免疫系统的识别,也不易被RNA 酶水解,可用于制作mRNA疫苗。下列说法正确的是( )
A. 接种 RNA疫苗后,机体将以RNA作为模板直接合成相应抗体
B. 注射正常mRNA后,小鼠会产生针对该mRNA 的抗体和记忆细胞
C. P代替mRNA 中的U后,会导致该mRNA 无法翻译出蛋白质
D. mRNA疫苗不能整合到人体基因组中,所以与DNA疫苗相比,理论上mRNA疫苗的安全性更高
【答案】D
【解析】
【分析】疫苗通常是用灭活的或减毒的病原体制成的生物制品。接种疫苗后,人体内可产生相应的抗体,从而对特定传染病具有抵抗力。当给机体输入外源抗原时,免疫系统能够产生反应,而且这种反应具有特异性。除此之外,免疫系统还具有记忆性,免疫力能维持较长的时间。疫苗的应用是人们根据免疫反应的规律来设计的,这样可以促进对机体有利的免疫反应,从而维护人体健康。
【详解】A、抗体是由浆细胞合成的,接种RNA疫苗后,机体将以RNA作为模板直接合成抗原蛋白,引发机体产生特异性免疫,形成抗体和记忆细胞,A错误;
B、mRNA疫苗需要进入细胞后经基因的表达翻译出蛋白质,蛋白质作为抗原被免疫系统识别,引发机体产生特异性免疫,形成抗体和记忆细胞,B错误;
C、假尿苷(P)代替尿苷(U)后形成的修饰mRNA,能够有效避免免疫系统的识别,仍然能够翻译出蛋白质,C错误;
D、与DNA疫苗相比,mRNA不需要进入细胞核,无整合到宿主细胞染色体基因组中的风险,理论上mRNA 疫苗的安全性更高,D正确。
故选D。
13. 下图表示生长素发现过程中的相关实验,相关分析正确的是( )
A. 胚芽鞘的弯曲生长速度可作为达尔文实验的因变量
B. 鲍森·詹森的实验证明了生长素透过琼脂片向下传递
C. 拜尔的实验在黑暗中进行是因为光照会影响生长素的合成
D. 温特通过实验证明胚芽鞘弯曲生长是由尖端产生的化学物质引起的
【答案】D
【解析】
【分析】生长素的发现
(1)达尔文的试验:实验过程:①单侧光照射,胚芽鞘弯向光源生长--向光性;②切去胚芽鞘尖端,胚芽鞘不生长;③不透光的锡箔小帽套在胚芽鞘尖端,胚芽鞘直立生长;④不透光的锡箔小帽套在胚芽鞘下端,胚芽鞘弯向光源生长。
(2)詹森的实验证明:胚芽鞘尖端产生的刺激可以透过琼脂片传递给下部。
(3)拜尔试验证明:胚芽鞘的弯曲生长,是因为尖端产生的刺激在其下部分布不均匀造成的。
(4)温特的试验:试验过程:接触胚芽鞘尖端的琼脂块放在切去尖端的胚芽鞘一侧,胚芽鞘向对侧弯曲生长;未接触胚芽鞘尖端的琼脂块放在切去尖端的胚芽鞘一侧,胚芽鞘不生长。
【详解】A、胚芽鞘尖端是否弯曲生长作为达尔文实验的因变量,A错误;
B、鲍森·詹森的实验证明了尖端产生的某种影响透过琼脂片向下传递,B错误;
C、有无光照植物都能合成生长素,光照不影响生长素的合成,C错误;
D、温特将胚芽鞘的尖端切下,放在一块琼脂块上,1小时后再将琼脂切成小块,放置在胚芽鞘切面的一侧,胚芽鞘发生了弯向对侧生长的现象,而对照实验中放置了空白琼脂块,胚芽鞘不生长,因此证明了造成胚芽鞘弯曲生长的刺激是一种化学物质,D正确。
故选D。
14. 分别用不同浓度的芸苔素和赤霉素处理杜仲叶片,测得叶片合成的桃叶珊瑚苷含量如图。下列说法错误的是( )
A. 设置对照组是为了排除内源激素对实验结果的影响
B. 本实验所采用的激素浓度范围可通过预实验确定
C. 赤霉素在低浓度时起促进作用,高浓度时起抑制作用
D. 与赤霉素相比,杜仲叶片对芸苔素更敏感
【答案】C
【解析】
【分析】据图可知,该实验的自变量是使用溶液的种类与浓度,因变量是桃叶珊瑚苷含量,根据实验结果分析,使用不同浓度的芸苔素和赤霉素处理杜仲叶片,都会增加叶片合成的桃叶珊瑚苷含量。
【详解】A、设置对照组是为了排除内源激素对实验结果的影响,将实验组与对照组的结果作比较,可以确保影响叶片中桃叶珊瑚苷含量的因素是所添加的外源芸苔素、赤霉素,A正确;
B、预实验可以为进一步的实验摸索条件,也可以检验实验设计的科学性和可行性,因此本实验中所采用的激素浓度范围可通过预实验确定,B正确;
C、由结果可知,实验组用三种浓度的赤霉素处理后,叶片中桃叶珊瑚苷含量都比对照组高,说明实验浓度下赤霉素都表现为促进作用,C错误;
D、实验组所用的芸苔素浓度远低于赤霉素的浓度,而促进效果与赤霉素处理的结果大致相当,说明与用赤霉素处理相比,杜仲叶片对芸苔素更敏感,D正确。
故选C。
15. 高等植物的生长发育过程受环境因素调节,光照、温度、重力等对植物生长发育的调节作用尤为重要。下列说法错误的是( )
A. 光敏色素分布在植物的各个部位,光敏色素结构的改变影响细胞核基因的表达
B. 冬小麦等植物在生长期需要经历一段时间低温才能够开花
C. “淀粉—平衡石假说”认为,生长素沿淀粉体沉降的方向不对称分布
D. 植物的生长发育往往取决于各种植物激素在体内的绝对含量
【答案】D
【解析】
【分析】光敏色素引起的生理变化为:光信号→细胞感受光信号→光敏色素被激活,结构发生变化→信号转导→细胞核接受信号→调控特定基因表达→产生特定物质→产生生物学效应。
【详解】A、光敏色素是一类感受光信号的蛋白,分布在植物的各个部位,其改变影响细胞核基因的表达从而调节细胞核基因的表达,A正确;
B、冬小麦等植物在生长期需要经历一段时期的低温才能开花,说明温度也参与冬小麦春化作用的调节,B正确;
C、“淀粉—平衡石假说”认为,植物的根、茎中具有感受重力的平衡石细胞,从而造成生长素沿淀粉体沉降的方向不对称分布,从而调节植物生长方向,如根向地生长、茎背地生长等,C正确。
D、植物的生长发育往往取决于各种植物激素在体内的相对含量,即各种植物激素的比例也会影响植物的生长,D错误。
故选D。
二、选择题:本题共5小题,每小题3分,共15分。每小题有一个或多个选项符合题目要求,全部选对得3分,选对但不全的得1分, 有选错的得0分。
16. 心率为心脏每分钟搏动的次数(自主神经被完全阻断时的心率为固有心率)。心肌P细胞可自动产生节律性动作电位以控制心脏搏动。同时,P细胞也受交感神经和副交感神经的双重支配。受体阻断剂A 和B能与各自受体结合,并分别阻断两类自主神经的作用,以受试者在安静状态下的心率为对照,检测了两种受体阻断剂对心率的影响,结果如图。下列说法正确的是( )
A. 受体阻断剂A 可阻断副交感神经的作用
B. 兴奋在此神经与P细胞之间是通过突触联系的
C. 受试者在安静状态下的心率大于固有心率
D. 受试者在安静状态下交感神经和副交感神经都起作用,副交感神经作用更强
【答案】ABD
【解析】
【分析】静息时,神经细胞膜对钾离子的通透性大,钾离子大量外流,形成内负外正的静息电位;受到刺激后,神经细胞膜的通透性发生改变,对钠离子的通透性增大,钠离子内流,形成内正外负的动作电位。兴奋部位和非兴奋部位形成电位差,产生局部电流,膜外电流由未兴奋部位流向兴奋部位兴奋,膜内电流由兴奋部位流向未兴奋部位兴奋,而兴奋传导的方向与膜内电流方向一致。
【详解】A、交感神经可以使心跳加快、加强,副交感神经使心跳减慢、减弱,据图分析可知,与对照组相比,当受体阻断剂A与受体结合后,心率比安静时明显加快,而受体阻断剂B与受体结合后,心率下降,所以受体阻断剂A可阻断副交感神经的作用,受体阻断剂B可阻断交感神经的作用,A正确;
B、此神经与P细胞之间在反射弧中可以作为效应器,故兴奋在此神经与P细胞之间进行传递的结构为突触,B正确;
C、自主神经被完全阻断时的心率为固有心率,与对照组(安静状态下的心率)相比,受体阻断剂A和B同时处理时为固有心率,说明安静状态下心率小于固有心率,C错误;
D、与对照相比,使用受体阻断剂A后,受试者心率增大,说明受体阻断剂A可阻断副交感神经的作用,此时只有交感神经起作用,心率为115次/分;使用受体阻断剂B后,受试者心率降低,说明受体阻断剂B可以阻断交感神经的作用,此时只有副交感神经起作用,心率为50次/分。同时使用受体阻断剂A和B,会完全阻断自主神经,此时受试者的固有心率为100,说明既有交感神经也有副交感神经作用,且副交感神经作用更强,D正确。
故选ABD。
17. 科研人员刺激蛙腓肠肌坐骨神经得到如图结果,图1表示某时刻神经纤维上不同位置的膜电位,图2表示神经纤维某位置由于钠、钾离子流动而产生的跨膜电流,内向电流是指阳离子由细胞膜外向膜内流动,外向电流则相反。下列说法正确的是( )
A. 图1中神经冲动的传导方向是从左到右
B. 图1中③处膜电流对应图2中的 B点
C. 图1中测⑤处膜电位时,电表的电极在细胞膜两侧
D. 图2中DE段钾离子外流不需要消耗能量
【答案】ACD
【解析】
【分析】分析曲线图可知,内向电流是指正离子由细胞膜外向膜内流动,为钠离子内流;外向电流是指正离子由细胞膜内向膜外流动,为钾离子外流。静息时,神经细胞膜对钾离子的通透性大,钾离子大量外流,形成内负外正的静息电位;受到刺激后,神经细胞膜的通透性发生改变,对钠离子的通透性增大,钠离子内流,形成内正外负的动作电位。兴奋部位和非兴奋部位形成电位差,产生局部电流,兴奋就以电信号的形式传递下去。
【详解】A、由图1可知,①处为静息电位的恢复,因此可判断该处由兴奋状态变为未兴奋状态,可推测兴奋传导的方向是从左向右,A正确;
B、图1中③处为动作电位的峰值,下一时刻即将进行钾离子外流,即外向电流,因此③对应的应为D点,B错误;
C、图1中测⑤处膜电位,即测静息电位,所以电表的两极应在细胞膜两侧,C正确;
D、图2中DE段为外向电流,钾离子外流为协助扩散,不需要消耗能量,D正确。
故选ACD。
18. 生长激素能够促进骨的生长和蛋白质合成。下丘脑可以产生促生长激素或生长抑素以促进或抑制垂体分泌生长激素。下列说法正确的是( )
A. 下丘脑分泌促生长激素促进垂体分泌生长激素属于分级调节
B. 生长激素与受体结合并发挥作用后被回收
C. 激素具有微量、高效的特点,因此可以通过血液检测含量作为侏儒症诊断的依据
D. 人体内促生长激素含量高一定会导致垂体分泌的生长激素增多
【答案】C
【解析】
【分析】下丘脑在机体稳态中的作用,主要包括以下四个方面:①感受:渗透压感受器感受渗透压升降,维持水代谢平衡;②传导:可将渗透压感受器产生的兴奋传导至大脑皮层,使之产生渴觉;③分泌:分泌促激素释放激素,作用于垂体,使之分泌相应的激素或促激素,在外界环境温度低时分泌促甲状腺激素释放激素,在细胞外液渗透压升高时促使下丘脑分泌抗利尿激素;④调节:体温调节中枢、血糖调节中枢、渗透压调节中枢。
【详解】A、依据题意可知,下丘脑能分泌促生长激素促进垂体分泌生长激素,但垂体分泌生长激素不属于分级调节,A错误;
B、生长激素与受体结合并发挥作用后被灭活而非被回收,B错误;
C、激素激素具有微量、高效的特点,且随体液运输,故能通过血液检测作为侏儒症诊断的依据,C正确;
D、下丘脑可以产生促生长激素或生长抑素以促进或抑制垂体分泌生长激素,但是促生长激素含量高不一定会导致垂体分泌的生长激素增多,比如垂体发生病变,功能衰退的情况,D错误。
故选C。
19. 研究发现,活化的T细胞表面的 PD-1(程序性死亡受体1)与正常细胞表面的PD-L1(程序性死亡配体1)一旦结合(如图所示),T细胞即可“认清对方”,不触发免疫反应。肿瘤细胞可通过过量表达 PD-L1 来逃避该系统的“追杀”。下列说法正确的是( )
A. PD-1与PD-L1相互识别的过程,说明细胞膜能进行细胞间的信息交流
B. 在进行器官移植时,若供体细胞膜表面的PD-L1较多,免疫排斥反应会较强
C. 可通过研发药物抑制癌细胞中PD-L1 基因的表达来治疗癌症
D. 活化的细胞毒性T细胞会识别并裂解靶细胞,使之发生程序性死亡
【答案】ACD
【解析】
【分析】分析题意可知,活化的T细胞表面的PD-1(程序性死亡受体1)与正常细胞表面的PD-L1(程序性死亡配体1)一旦结合,T细胞即可“认清”对方,不触发免疫反应。肿瘤细胞表面的PD-L1通过与T细胞表面的PD-1蛋白特异性结合,抑制T细胞增殖分化,从而逃避免疫系统的攻击。
【详解】A、活化的T细胞表面的PD-1(受体)与细胞表面的PD-L1结合,T细胞即可“认清对方”,不触发免疫反应,体现了细胞膜进行细胞间信息交流的功能,A正确;
B、在进行器官移植时,若使膜表面的PD-L1增加,能逃避免疫系统的攻击,免疫排斥反应会减弱,B错误;
C、肿瘤细胞表面的PD-L1通过与T细胞表面的PD-1蛋白特异性结合,抑制T细胞增殖分化,从而逃避免疫系统的攻击,因此可通过研发药物抑制癌细胞中PD-L1基因的表达来治疗癌症,C正确;
D、活化的细胞毒性T细胞会识别并接触、裂解被同样病原体感染的靶细胞,使之发生程序性死亡,属于细胞凋亡,D正确。
故选ACD。
20. 如图所示,图1、2、3、4表示对胚芽鞘所做的不同处理,图5表示某兴趣小组为探究不同浓度的生长素类调节剂对植物插条生根的影响,进行相关实验得到的结果。下列对实验结果的说法,错误的是( )
A. 图1 直立生长是因为玻璃片阻断了生长素的极性运输
B. 图2、图3弯曲生长是因为背光侧生长素含量多于向光侧
C. 若将图4中纸盒和胚芽鞘一起置于一匀速旋转的圆盘上, 则胚芽鞘向小孔弯曲生长
D. 图5中浓度 X、Y、Z之间的大小关系可能为Y
相关试卷
这是一份山东省实验中学2024-2025学年高二上学期11月期中考试生物试卷(Word版附解析),共39页。试卷主要包含了 下图为人体伪环境示意图, 抗利尿激素等内容,欢迎下载使用。
这是一份山东省烟台市2024-2025学年高二上学期期中考试生物试卷(Word版附答案),共10页。
这是一份重庆市字水中学2024-2025学年高二上学期期中考试生物试卷(Word版附解析),文件包含重庆市字水中学2024-2025学年高二上学期期中考试生物试题Word版含解析docx、重庆市字水中学2024-2025学年高二上学期期中考试生物试题Word版无答案docx等2份试卷配套教学资源,其中试卷共33页, 欢迎下载使用。