










- 高一生物第三次月考卷(新八省通用,人教版2019必修1第1~5章)2024-2025学年高中上学期第三次月考.zip 试卷 0 次下载
- 高一生物第三次月考卷(江苏专用,人教版2019必修1第1~5章)2024-2025学年初中上学期第三次月考.zip 试卷 0 次下载
- 高一生物第三次月考卷(沪科版2020,上海专用)2024-2025学年初中上学期第三次月考.zip 试卷 0 次下载
- 高一生物第三次月考卷(浙江专用,第1~3章)2024-2025学年高中上学期第三次月考.zip 试卷 0 次下载
- 高一生物第三次月考卷(浙科版2019,必修一第1~3章)2024-2025学年高中上学期第三次月考.zip 试卷 0 次下载
高一生物第三次月考卷(苏教版2019,必修1第一章到第三章第二节)2024-2025学年高中上学期第三次月考.zip
展开注意事项:
1.本试卷分第Ⅰ卷(选择题)和第Ⅱ卷(非选择题)两部分。答卷前,考生务必将自己的姓名、准考证号填写在答题卡上。
2.回答第Ⅰ卷时,选出每小题答案后,用2B铅笔把答题卡上对应题目的答案标号涂黑。如需改动,用橡皮擦干净后,再选涂其他答案标号。写在本试卷上无效。
3.回答第Ⅱ卷时,将答案写在答题卡上。写在本试卷上无效。
4.测试范围:苏教版2019必修1第一章到第三章第二节。
5.难度系数:0.7
6.考试结束后,将本试卷和答题卡一并交回。
一、单选题:本题共20小题,每小题2分,共40分。
1.下列关于细胞学说及其建立的叙述,错误的是( )
A.细胞学说主要是由施莱登和施旺提出的
B.细胞学说认为细胞分为真核细胞和原核细胞
C.细胞学说的重要内容之一是:动物和植物都是由细胞发育而来的
D.细胞学说揭示了生物体结构的统一性
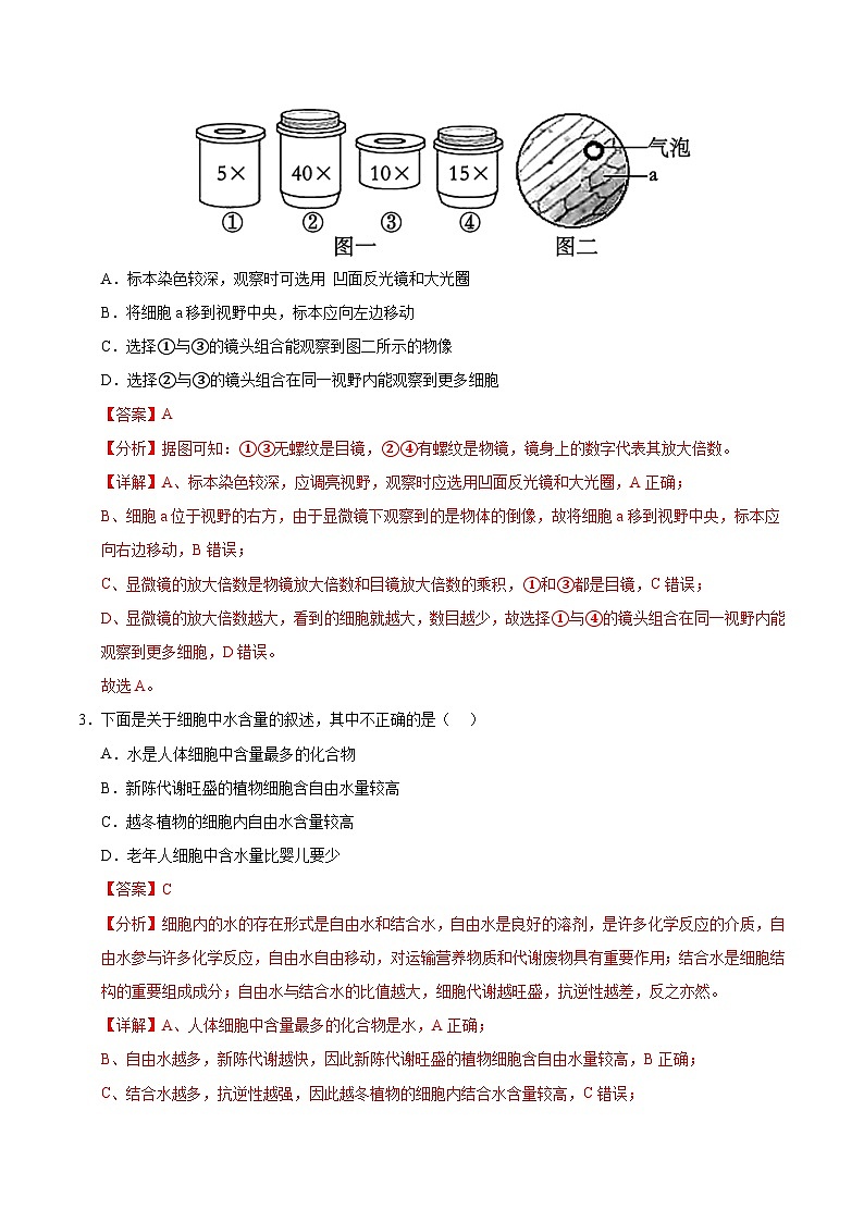
2.图一是显微镜的镜头,图二是显微镜下观察到的物像。下列叙述正确的是( )
A.标本染色较深,观察时可选用 凹面反光镜和大光圈
B.将细胞a移到视野中央,标本应向左边移动
C.选择①与③的镜头组合能观察到图二所示的物像
D.选择②与③的镜头组合在同一视野内能观察到更多细胞
3.下面是关于细胞中水含量的叙述,其中不正确的是( )
A.水是人体细胞中含量最多的化合物
B.新陈代谢旺盛的植物细胞含自由水量较高
C.越冬植物的细胞内自由水含量较高
D.老年人细胞中含水量比婴儿要少
4.如图是核酸的基本组成单位核苷酸的结构图,下列说法正确的是( )
A.比较组成DNA与RNA的④,只有②不同
B.若③是T,则④叫做胸腺嘧啶脱氧核苷酸
C.若③是尿嘧啶,则②是脱氧核糖
D.构成噬菌体和人体的④均有8种
5.动物细胞细胞膜的结构如图甲所示。不同温度条件下,胆固醇对人工脂质膜微粘度(与流动性呈负相关)的影响如图乙所示。据图分析,下列叙述错误的是( )
A.受体A是细胞之间进行信息交流的结构基础
B.胆固醇分布在磷酸双分子层的内部
C.胆固醇、糖类和蛋白质是生物膜的主要成分
D.温度较低时,胆固醇会提高细胞膜的流动性
6.下图是某些细胞器的亚显微结构模式图,下列相关叙述正确的是( )
A.①是叶绿体,是蓝细菌进行光合作用的场所
B.②是中心体,与植物细胞的有丝分裂有关
C.③是线粒体,人体心肌细胞中的含量比口腔上皮细胞中的少
D.④是内质网,可与核膜直接相连
7.伞藻是一种能进行光合作用的单细胞生物,由“帽”、柄和假根三部分构成。用伞藻完成图所示的嫁接实验,下列相关叙述错误的是( )
A.伞藻进行光合作用的场所是叶绿体
B.若移去图中甲伞藻的细胞核,其生命活动将逐渐减缓直至停止
C.图中①②的帽形不随嫁接的伞柄的改变而改变
D.伞藻嫁接实验证明伞藻“帽”的形状由细胞核决定
8.细胞骨架与膜蛋白的流动性关系密切,用细胞松弛素抑制部分蛋白质纤维的形成后,膜蛋白的流动性大大增加。下列有关细胞骨架的叙述错误的是( )
A.某些膜蛋白可能与膜下细胞骨架结构相结合
B.细胞骨架对于细胞质中的细胞器具有支持作用
C.分泌蛋白利用囊泡运输过程中,通常由细胞骨架提供运输轨道
D.用纤维素酶代替细胞松弛素处理细胞,会显著增加膜蛋白的流动性
9.细胞中分泌蛋白的合成、加工和分泌的过程如图所示,①~⑤为相关结构。下列叙述正确的是( )
A.肽链最初在粗面内质网中合成
B.结构①③的膜结构能直接连接
C.结构②④中包裹的物质的空间结构相同
D.分泌蛋白的合成、分泌过程受细胞核的控制
10.如图为某细胞运输物质的两种方式,其中的①②表示运输的物质。下列说法正确的是( )
A.①②在运输时均消耗ATP
B.②可表示CO2或钠离子
C.运输①时伴随着载体蛋白的磷酸化
D.水分子运输可不经过通道蛋白
11.成熟的植物细胞的原生质层是指( )
A.细胞膜,液泡膜和介于两层膜之间的细胞质
B.细胞膜,细胞核膜和介于两层膜之间的细胞质
C.细胞膜,细胞壁和细胞核膜
D.细胞膜和液泡膜
12.屠呦呦因发现了青蒿素而成为我国第一位诺贝尔生理学或医学奖获得者。青蒿素是从青蒿中提取的药用成分,它能有效地杀死导致疟疾的元凶——疟原虫。下列叙述错误的是( )
A.科学家判断疟原虫为真核生物的主要依据是有以核膜为界限的细胞核
B.将成熟青蒿细胞浸泡在质量浓度为0.3g/mL的蔗糖溶液中可能会出现质壁分离现象
C.若用纤维素酶处理细胞后再放入清水中,一段时间后,细胞可能会吸水涨破
D.青蒿细胞之间通过胞间连丝相互连接,体现了细胞膜与外界环境分开的功能
13.将紫色洋葱鳞片叶外表皮细胞放入某无色溶液中,测得其液泡体积随时间的变化如图所示,下列叙述正确的是( )
A.t₁时细胞内外浓度差最大
B.t₁后的变化是因为有物质经主动转运进入细胞
C.t₃后无水分子进出细胞
D.t₂时液泡颜色与t₀时刻相同
14.拟南芥液泡膜上存在Na+-H+逆向转运蛋白,它可以利用液泡内外的浓度差吸收Na+。部分物质跨液泡膜转运过程如下图所示,下列叙述正确的是( )
A.H+进出液泡的运输方式不同
B.H2O与Cl-都通过与通道蛋白结合进入液泡
C.Na+进入液泡时不需要消耗细胞内化学反应产生的能量
D.液泡膜与细胞膜上的转运蛋白种类和数量相同
15.“结构与功能相适应”是生物学的基本观点,下列与该观点不一致的是( )
A.载体蛋白的磷酸化导致其空间结构发生变化,活性也被改变
B.细胞的生物膜系统为细胞器提供结构支撑,维持细胞形态
C.真核细胞内的膜结构将细胞区室化,保证生命活动高效有序地进行
D.人的红细胞储存大量的血红蛋白,主要承担运输氧气的作用
16.细胞代谢离不开酶和ATP,下列相关叙述正确的是( )
①变形虫摄食草履虫的过程与ATP合成相联系
②洋葱鳞片叶在0.3g/ml蔗糖溶液中发生质壁分离时,不消耗ATP
③ATP和DNA中具有相同的五碳糖
④底物浓度会影响酶的活性和酶促反应速率
⑤人成熟的红细胞、蛙的红细胞、鸡的红细胞中均能合成ATP
⑥探究淀粉酶对淀粉和蔗糖的作用时,可用碘液检测实验结果
⑦人剧烈运动时,为满足能量需求,肌细胞中ATP的水解速率和合成速率都会加快且相等
A.①②⑤⑦B.②⑤⑦C.②⑤⑥⑦D.②③⑦
17.下图表示最适温度下反应物浓度对酶所催化的化学反应速率的影响。下列选项错误的是( )
A.图中OA段表示随着反应物浓度的增加,反应速率不断加快
B.图中BC段表示反应速率不再随反应物浓度的增加而升高
C.如果从A点开始温度适当升高,图中B点会上移
D.如果在B点时向反应混合物中加入少量同样的酶,B点会上移
18.下图为高等植物光合作用的部分过程示意图。图中甲、乙表示物质,①②表示反应阶段。下列叙述正确的是( )
A.物质甲是O2,图中①是光合作用的暗反应阶段
B.吸收光能的色素分布在叶绿体的基质中
C.图中①为②提供的物质乙是NADP
D.图中②阶段包括的生理过程有CO2的固定和C3的还原
19.ATP药物在心血管内科的应用非常广泛,其种类有 ATP片剂和 ATP注射液,ATP片剂可以口服,ATP 注射液可供肌肉注射或静脉滴注。下列叙述错误的是( )
A.代谢旺盛的细胞中,ATP的含量远高于 ADP的
B.能量通过ATP分子在吸能反应和放能反应之间流通
C.ATP水解形成 ADP时所释放的能量可用于主动运输
D.ATP的水解往往伴随着蛋白质的磷酸化
20.光合作用可用如下化学反应式来表示,下列有关叙述错误的是( )
A.该反应式不能表明光合作用释放的O2中的O来自H2O
B.光能转化为活跃的化学能发生在叶绿体基质中
C.产物(CH2O)是地球上有机物的主要来源
D.产生的O2促进了需氧型生物的进化发展
二、多选题:本题共5小题,每题3分,共15分,漏选得1分,其他不得分。
21.“地沟油”的主要成分是脂肪,但含有许多致病、致癌的毒性物质;糖类是细胞中主要的能源物质。下列有关说法错误的是( )
A.胆固醇、性激素和脂肪均属于固醇类物质
B.糖原和淀粉的基本单位虽然不同,但都是能源物质
C.“地沟油”的主要成分的组成元素是C、H、O、N、P
D.几丁质又称壳多糖,可以和溶液中的重金属离子有效结合,所以可用于废水处理
22.常见的能引起肺炎的病原体有病毒、细菌和支原体。已知青霉素能抑制细菌细胞壁的形成。如图为支原体的结构模式图,下列有关叙述正确的是( )
A.病毒一般由核酸和蛋白质组成,其生活离不开细胞
B.支原体的大多数DNA会与蛋白质结合形成染色体
C.支原体与肺部细胞最显著的区别是支原体没有核膜包被的细胞核
D.可用青霉素治疗病毒、细菌和支原体感染引起的肺炎
23.图甲表示分泌蛋白的形成过程,其中a、b、c分别代表不同的细胞器,图乙表示该过程中部分结构的膜面积变化。下列相关叙述错误的有( )
A.图甲中的a、b、c分别是核糖体、内质网和细胞膜
B.图乙说明高尔基体与内质网和细胞膜之间可以相互转换
C.图甲中构成分泌蛋白的物质X都有21种,b的产物没有生物活性
D.图甲、图乙所示变化都能体现生物膜具有选择透过性
24.下列有关物质进出细胞的方式,判断正确的是( )
A.依据跨膜的层数,跨膜层数为0的就是胞吞或胞吐
B.依据物质浓度梯度,只要顺浓度梯度运输的就是被动运输
C.依据是否需要转运蛋白,需要转运蛋白运输的就是主动运输
D.依据是否消耗能量,只要运输过程中消耗能量的就是主动运输
25.1857年,法国微生物学家巴斯德通过显微镜观察,提出酿酒中的发酵是由酵母菌细胞的存在所致,若没有活细胞的参与,糖类是不可能变成酒精的。德国化学家李比希却坚持认为引起发酵的是酵母菌细胞中的某些物质,但这些物质只有在酵母菌细胞死亡并裂解后才能发挥作用。两种观点争执不下。下列与该争执相关的叙述中正确的是( )
A.因为巴斯德显微镜下观察到了酵母菌发酵产生酒精的过程,所以其观点是对的
B.李比希的观点只是一种推测,缺乏观察或实验证据的支持
C.在葡萄糖溶液中加入不含酵母细胞的酵母细胞提取液,观察酒精产生与否,是结束该争执的有力实验证据
D.德国化学家毕希纳提取出了酵母细胞中引起发酵的物质,并将其命名为“酶”
三、非选择题:共45分,除注明外每空1分。
26.(9分)某致病细菌分泌的外毒素,无色,细针状结晶,对小鼠和人体有很强的毒性,可引起流涎、呕吐、便血、痉挛等,以致死亡。该外毒素为环状肽,结构式如图1所示。
(1)该化合物称为 肽化合物,该化合物中含有游离的 个氨基。
(2)组成该化合物的氨基酸有 种。写出组成外霉素的氨基酸中数量最多的侧链基团 。
(3)该化合物具有8个氮原子,其中 个位于肽键的一侧.
(4)该外毒素在环状肽形成过程中相对分子质量减少了 。
(5)现有一种“十三肽”,分子式为C54H95N17O20,已知将它彻底水解后只得到图2氨基酸。将该“十三肽”彻底水解后有 个丙氨酸, 个赖氨酸, 个天冬氨酸。
27.(9分)如图A、B分别是两类高等生物细胞的亚显微结构模式图,请据图回答下列问题:([ ]填序号,横线填细胞器名称)。
图A是 (填“植物”或“动物”)细胞,判断的依据是 (至少答两点)。
(2)图A中3的功能是对来自[ ] 的蛋白质进行分类加工和包装;9是 ,它是细胞进行 的主要场所。
(3)若该细胞为浆细胞,浆细胞能产生抗体,将3H标记的亮氨酸注入该细胞,则抗体合成分泌过程中可检测到放射性的细胞结构依次有 (用箭头和序号表示)。
(4)假设图B细胞为洋葱鳞片叶表皮细胞,多画的结构有 (填结构名称)。
(5)与A、B细胞相比,蓝细菌与其最主要的区别是无 结构。
(6)与光合作用有关的色素分布在B细胞中[ ] 上。
28.(9分)我国热带植物研究所在西双版纳发现一个具有分泌功能的植物新种(高等植物),该植物细胞的亚显微结构的局部如下图1所示,请回答下列问题:
(1)结构A能实现核质之间频繁的物质交换和信息交流,则结构A为 。
(2)该细胞中脂质的合成场所是 (填中文名称)。
(3)该植物细胞的分泌物含有一种多肽,请写出该多肽在细胞中从合成至分泌出细胞的“轨迹”: (用“→”和字母表示),该多肽能够被囊泡精确地运送并分泌到细胞外的原因是 。
(4)该植物相邻细胞之间可通过F进行信息交流,则F代表 。
(5)细胞膜是吞噬细胞的系统边界,可控制物质进出细胞。图2是生物膜和人工膜(双层磷脂)对多种物质的通透性比较。
①由图可知,H2O可通过 方式通过生物膜(已知H2O跨膜运输不需要消耗能量),生物膜对K+、Na+、Cl-的选择透过性依赖于细胞膜上的 。
②通过比较甘油、CO2和O2的实验结果得出实验结论: (跨膜运输方式)的速率与分子大小呈 。
29.(10分)细胞代谢是生命活动的基础,请回答下列与细胞代谢相关的问题。
(1)几丁质(一种多糖)是昆虫外骨骼的重要成分,几丁质的降解主要依赖于N-乙酰-β-D葡萄糖苷酶(NAGase)的催化作用,温度、精氨酸对 NAGase 活力的影响如图1、2所示,请回答下列问题:
①NAGase 的成分最可能是 ,从90℃降到最适温度过程中,它的活性 (变大、变小、基本不变),NAGase催化作用的机理是 。
②研究发现精氨酸能降低NAGase的催化效率,如图2是降低酶活力的两类模型,其中模型A抑制剂发挥抑制作用的原理是 ,是否可以通过增加底物浓度来缓解模型A抑制剂的作用? (填是或否)
(2)图3中,人在饮酒时,酒精是通过方式 (填字母)进入细胞的;水分子跨膜运输方式是 ,水分子通过水通道蛋白进入细胞膜时, (填“需要”或“不需要”)与通道蛋白结合;若图3为小肠绒毛上皮细胞吸收氨基酸,则为物质 (填字母)所表示的跨膜运输方式,此过程对活细胞生命活动的意义是 。
30.(8分)下面是某植物叶肉细胞中光合作用和呼吸作用的物质变化简图,其中a、b表示物质,①~④表示生理过程。请据图回答下列问题:
(1)图中物质a、b分别是 、 。过程②③发生的具体场所分别是 、 。
(2)除图示物质外,过程①还为过程②提供 (写中文名称)。
(3)在物质变化的同时,伴随着能量的变化。过程③④的能量变化是 。(2分)
(4)除光合作用外,少数细菌还能利用体外环境中的某些 所释放的能量来制造有机物,如硝化细菌。
高二生物第三次月考卷(苏教版2019,选必1+选必2前2章)2024-2025学年高中上学期第三次月考.zip: 这是一份高二生物第三次月考卷(苏教版2019,选必1+选必2前2章)2024-2025学年高中上学期第三次月考.zip,文件包含高二生物第三次月考卷全解全析苏教版2019docx、高二生物第三次月考卷测试范围苏教版2019选必1+选必2前2章考试版A4docx、高二生物第三次月考卷测试范围苏教版2019选必1+选必2前2章考试版A3docx、高二生物第三次月考卷参考答案苏教版2019docx、高二生物第三次月考卷答题卡苏教版2019docx、高二生物第三次月考卷答题卡苏教版2019pdf等6份试卷配套教学资源,其中试卷共43页, 欢迎下载使用。
高一生物第三次月考卷(浙科版2019,必修一第1~3章)2024-2025学年高中上学期第三次月考.zip: 这是一份高一生物第三次月考卷(浙科版2019,必修一第1~3章)2024-2025学年高中上学期第三次月考.zip,文件包含高一生物第三次月考卷全解全析浙科版2019docx、高一生物第三次月考卷测试范围必修1第13章考试版A4浙科版2019docx、高一生物第三次月考卷测试范围必修1第13章考试版A3浙科版docx、高一生物第三次月考卷参考答案浙科版2019docx、高一生物第三次月考卷答题卡浙科版2019docx、高一生物第三次月考卷答题卡浙科版2019pdf等6份试卷配套教学资源,其中试卷共42页, 欢迎下载使用。
高一生物第三次月考卷(江苏专用,人教版2019必修1第1~5章)2024-2025学年初中上学期第三次月考.zip: 这是一份高一生物第三次月考卷(江苏专用,人教版2019必修1第1~5章)2024-2025学年初中上学期第三次月考.zip,文件包含高一生物第三次月考卷全解全析江苏专用docx、高一生物第三次月考卷考试版A4江苏专用docx、高一生物第三次月考卷测试范围人教版2019必修1第1~5章考试版A3江苏专用docx、高一生物第三次月考卷参考答案江苏专用docx、高一生物第三次月考卷答题卡江苏专用docx、高一生物第三次月考卷答题卡江苏专用pdf等6份试卷配套教学资源,其中试卷共41页, 欢迎下载使用。