










所属成套资源:2024-2025学年高一生物上学期第三次月考(多版本多地区)含答案
- 高一生物第三次月考卷(新八省通用,人教版2019必修1第1~5章)2024-2025学年高中上学期第三次月考 试卷 1 次下载
- 高一生物第三次月考卷(江苏专用,人教版2019必修1第1~5章)2024-2025学年初中上学期第三次月考 试卷 0 次下载
- 高一生物第三次月考卷(沪科版2020,上海专用)2024-2025学年初中上学期第三次月考 试卷 0 次下载
- 高一生物第三次月考卷(浙科版2019,必修一第1~3章)2024-2025学年高中上学期第三次月考 试卷 0 次下载
- 高一生物第三次月考卷(苏教版2019,必修1第一章到第三章第二节)2024-2025学年高中上学期第三次月考 试卷 0 次下载
高一生物第三次月考卷(浙江专用,第1~3章)2024-2025学年高中上学期第三次月考.zip
展开
这是一份高一生物第三次月考卷(浙江专用,第1~3章)2024-2025学年高中上学期第三次月考.zip,文件包含高一生物第三次月考卷全解全析浙江专用docx、高一生物第三次月考卷测试范围浙科版2019必修1第13章考试版A4浙江专用docx、高一生物第三次月考卷测试范围浙科版2019必修1第13章考试版A3浙江专用docx、高一生物第三次月考卷参考答案浙江专用docx、高一生物第三次月考卷答题卡浙科版2019docx、高一生物第三次月考卷答题卡浙科版2019pdf等6份试卷配套教学资源,其中试卷共42页, 欢迎下载使用。
注意事项:
1.本试卷分第Ⅰ卷(选择题)和第Ⅱ卷(非选择题)两部分。答卷前,考生务必将自己的姓名、准考证号填写在答题卡上。
2.回答第Ⅰ卷时,选出每小题答案后,用2B铅笔把答题卡上对应题目的答案标号涂黑。如需改动,用橡皮擦干净后,再选涂其他答案标号。写在本试卷上无效。
3.回答第Ⅱ卷时,将答案写在答题卡上。写在本试卷上无效。
4.测试范围:浙科版2019必修1第1~3章。
5.难度系数:0.7
6.考试结束后,将本试卷和答题卡一并交回。
一、选择题:本题共20个小题,每小题2分,共40分。每小题只有一个选项符合题目要求。
1.下列关于元素的说法正确的是( )
A.生物体中各种元素的相对含量与无机自然界的基本相同
B.细胞中常见的化学元素有20多种,大多数以化合物的形式存在
C.人体活细胞中,含量最高的的元素是碳元素
D.P、S、K、Ca、Mg、Fe、Zn属于大量元素
【答案】B
【分析】生物界与非生物界的统一性与差异性统一性:构成生物体的元素在无机自然界都可以找到,没有一种是生物所特有的。差异性:组成生物体的元素在生物体体内和无机自然界中的含量相差很大。
【详解】A、生物体中各种元素的相对含量与无机自然界的不相同,元素种类大致相同,A错误;
B、细胞中常见的化学元素有20多种,大多数以化合物的形式存在,如糖类、蛋白质、糖类和脂质等,B正确;
C、人体活细胞中,数量最多的元素是氢元素,含量最多的元素是氧,C错误;
D、P、S、K、Ca、Mg、属于大量元素,Fe和Zn属于微量元素,D错误。
故选B。
2.关于脂质、糖类和蛋白质检测活动,下列叙述正确的是( )
A.甘蔗和番茄、西瓜不能用于还原糖鉴定的原因相同
B.加热变性的蛋白质空间结构改变,与双缩脲试剂反应仍显紫色
C.梨汁中加入本尼迪特试剂水浴加热呈砖红色,说明梨汁里含葡萄糖
D.磷脂分子中加入苏丹Ⅲ不需要加热会显橘黄色
【答案】B
【分析】生物组织中化合物的鉴定:(1)本尼迪特试剂可用于鉴定还原糖,在水浴加热的条件下,溶液的颜色变化为砖红色(沉淀)。本尼迪特试剂只能检验生物组织中还原糖(如葡萄糖、麦芽糖、果糖)存在与否,而不能鉴定非还原性糖(如淀粉)。(2)淀粉的鉴定利用碘液,观察是否产生蓝色。(3)蛋白质可与双缩脲试剂产生紫色反应。(4)脂肪可用苏丹Ⅲ染液鉴定,呈橘黄色。
【详解】A、甘蔗所含蔗糖是非还原糖,不能用于还原糖鉴定,番茄、西瓜的汁液为红色,容易对实验结果造成影响,因此不能用于还原糖的鉴定,A错误;
B、加热变性的蛋白质空间结构改变,但肽键没有被破坏,仍能与双缩脲试剂发生紫色反应,B正确;
C、梨汁中加入本尼迪特水浴加热呈红黄色,说明梨汁里含还原糖,C错误;
D、脂肪可用苏丹Ⅲ染液鉴定,呈橙黄色,并不是磷脂,D错误。
故选B。
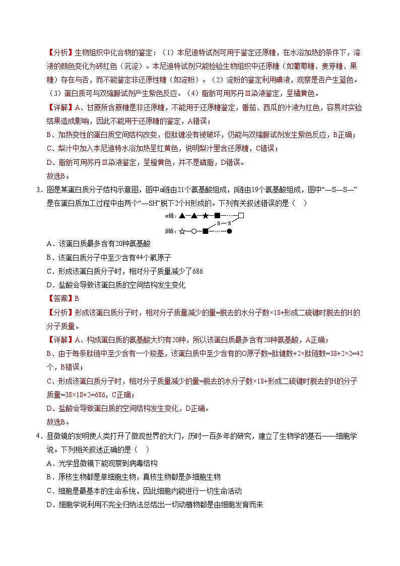
3.图是某蛋白质分子结构示意图,图中α链由21个氨基酸组成,β链由19个氨基酸组成,图中“—S—S—”是在蛋白质加工过程中由两个“—SH”脱下2个H形成的。下列有关叙述错误的是( )
A.该蛋白质最多含有20种氨基酸
B.该蛋白质分子中至少含有44个氧原子
C.形成该蛋白质分子时,相对分子质量减少了686
D.盐酸会导致该蛋白质的空间结构发生变化
【答案】B
【分析】形成该蛋白质分子时,相对分子质量减少的量=脱去的水分子数×18+形成二硫键时脱去的H的分子质量。
【详解】A、构成蛋白质的氨基酸大约有20种,所以该蛋白质最多含有20种氨基酸,A正确;
B、由于每条肽链中至少含有一个羧基,该蛋白质中至少含有的O原子数=肽键数+2×肽链数=38+2×2=42个,B错误;
C、形成该蛋白质分子时,相对分子质量减少的量=脱去的水分子数×18+形成二硫键时脱去的H的分子质量=38×18+2=686,C正确;
D、盐酸会导致蛋白质的空间结构发生变化,D正确。
故选B。
4.显微镜的发明使人类打开了微观世界的大门,历时一百多年的研究,建立了生物学的基石——细胞学说。下列相关叙述正确的是( )
A.光学显微镜下能观察到病毒结构
B.原核生物都是单细胞生物,真核生物都是多细胞生物
C.细胞是最基本的生命系统,因此细胞内能进行一切生命活动
D.细胞学说利用不完全归纳法总结出一切动植物都是由细胞发育而来
【答案】D
【分析】细胞学说主要由德国科学家施莱登和施旺建立,后来魏尔肖对细胞学说进行了补充,细胞学说揭示了细胞统一性和生物体结构的统一性,内容包括:1、细胞是一个有机体,一切动植物都由细胞发育而来,并由细胞和细胞产物所构成。2、细胞是一个相对独立的单位,既有它自己的生命,又对与其他细胞共同组成的整体的生命起作用。3、新细胞可以从老细胞分裂产生。
【详解】A、光学显微镜下不能观察到病毒结构,A错误;
B、原核生物是单细胞生物,真核生物既有单细胞生物(如酵母菌等)也有多细胞生物(如动植物等),B错误;
C、细胞是基本的生命系统,但并非所有的生命活动都能在细胞内进行,如多细胞生物的单个细胞只能完成部分生命活动,C错误;
D、细胞学说利用不完全归纳法总结出一切动植物都是由细胞发育而来,进而揭示了生物体结构的统一性,D正确。
故选D。
5.如图是细胞膜的结构模型示意图。下列叙述正确的是( )
A.细胞膜中两层磷脂分子完全对称
B.细胞膜具有流动性,是因为②③都可以侧向自由移动
C.该图可以表示原核细胞的细胞膜,其仅具有将细胞与外界环境分隔开的功能
D.功能越复杂的细胞膜,②的种类和数量越多
【答案】D
【分析】分析题图可知:①是粘连蛋白,②是蛋白质,③是磷脂分子层,④是细胞骨架。
【详解】A、由于细胞膜具有流动性,细胞膜中两层磷脂分子不完全对称,A正确;
B、细胞膜具有流动性,表现为③磷脂可以侧向移动,而大多数②蛋白质可以移动,B错误;
C、原核细胞的结构简单,其细胞膜不止有将细胞与外界环境分开的功能,还可以控制物质进出等功能,C错误;
D、细胞膜的功能主要取决于膜上的蛋白质,功能越复杂的细胞膜,②蛋白质的种类和数量越多,D错误。
故选D。
6.下图①~⑤表示某细胞的部分细胞器,下列有关叙述正确的是( )
A.只有具结构①的细胞才能有氧呼吸
B.结构②为一对中心体
C.溶酶体来自结构③
D.此细胞一定是动物细胞
【答案】C
【分析】分析题图,图示表示部分细胞结构,其中①为线粒体,有氧呼吸的主要场所;②是中心体,动物和低等植物细胞特有,与细胞的有丝分裂有关;③是高尔基体;④为核糖体,是合成蛋白质的场所。
【详解】A、①是线粒体,某些原核细胞不具有该细胞器,仍能进行有氧呼吸,如蓝细菌、醋酸菌,A错误;
B、中心体的主要结构是一对互相垂直的中心粒加上周围呈透明状的基质,结构②为一个中心体,B错误;
C、③是高尔基体,其产生的部分小泡可以形成溶酶体,溶酶体里的水解酶来自③高尔基体,C正确;
D、图示是细胞的部分细胞器,此细胞含有②中心体,可能是低等植物细胞或者动物细胞,D错误。
故选C。
7.如图为某生物的细胞核及相关结构示意图。下列相关叙述错误的是( )
A.①是核膜,由两层磷脂分子构成
B.②中染色质由DNA、蛋白质及少量RNA构成
C.③是核仁,与核糖体的形成有关
D.④是蛋白质、RNA等大分子物质进出的通道,具有选择性
【答案】A
【分析】细胞核的结构包括:核膜(双层膜,上面有孔是蛋白质和RNA通过的地方)、核仁和染色质。核膜(双层膜):可将核内物质与细胞质分开;核孔:实现细胞核与细胞质之间频繁的物质交换和信息交流;核仁:与某种RNA的合成及核糖体的形成有关;染色质(染色体):主要由DNA和蛋白质组成,是遗传物质DNA的主要载体。
题图分析,①表示核膜,②表示染色质,③表示核仁,④表示核孔。
【详解】A、①是核膜,核膜是双层膜,能把核内物质和细胞质分开,由四层磷脂分子构成,A错误;
B、②为染色质,其主要由蛋白质和DNA组成,还含有少量的RNA,是基因的主要载体,B正确;
C、③是核仁,与某种 RNA 的合成以及核糖体的形成有关,蛋白质合成越旺盛,核糖体越多,核仁越大,C正确;
D、④是核孔,核孔是RNA和蛋白质等大分子物质进出的通道,但具有选择性,DNA不能进出,D正确。
故选A。
8.如图为某动物细胞内部分蛋白质合成及转运的示意图。据图分析,下列有关叙述错误的是( )
A.溶酶体是由高尔基体断裂后形成的
B.附着型核糖体合成的多肽先运输到高尔基体加工
C.高尔基体加工的蛋白质会被运至胞内、胞外及细胞膜上
D.分泌蛋白经细胞膜分泌到细胞外体现了生物膜的结构特点
【答案】B
【分析】分泌蛋白的合成与分泌过程:附着在内质网上的核糖体合成蛋白质→内质网进行粗加工→内质网“出芽”形成囊泡→高尔基体进行再加工形成成熟的蛋白质→高尔基体“出芽”形成囊泡→细胞膜,整个过程还需要线粒体提供能量。
【详解】A、看图可知:高尔基体对其加工的蛋白质先进行分类再转运至细胞的不同部位,溶酶体是由高尔基体断裂后形成的,A正确;
B、附着型核糖体合成的多肽是在信号肽的引导下进入内质网腔进行粗加工(由于核糖体没有膜结构,故这一过程没有囊泡运输),内质网将该蛋白通过囊泡运输到高尔基体进行深加工的,B错误;
C、据图可知,高尔基体加工的蛋白质会被运至胞内(溶酶体蛋白)、胞外(分泌蛋白)及细胞膜上(膜蛋白),C正确;
D、分泌蛋白经细胞膜分泌到细胞外需要经过囊泡运输、涉及膜融合,体现了生物膜的结构特点具有一定的流动性,D正确。
故选B。
9.蓝细菌是一类古老的原核生物。下列叙述错误的是( )
A.蓝细菌没有内质网,但有核糖体
B.蓝细菌没有成形的细胞核,但有拟核
C.蓝细菌的光合色素分布在类囊体膜上
D.蓝细菌没有线粒体,但能进行有氧呼吸
【答案】C
【分析】蓝细菌属于原核生物,其细胞中没有成形的细胞核,细胞质中只有核糖体一种细胞器,含有与光合作用有关的色素和酶,能进行光合作用,有细胞壁(成分是肽聚糖)。
【详解】A、蓝细菌属于原核生物,其中没有内质网,但有核糖体,A正确;
B、蓝细菌属于原核生物,其细胞中没有成形的细胞核,无核膜、核仁和染色体,B错误;
C、蓝细菌属干原核生物,没有叶绿体,也没有类囊体薄膜,C错误;
D、蓝细菌属干原核生物,其细胞中没有线粒体,但能进行有氧呼吸,D正确。
故选C。
10.ATP与ADP相互转化的能量供应机制,在所有生物的细胞内都是一样的,这体现了生物界的统一性。如图是ATP与ADP相互转化的示意图,其中①代表的是( )
A.腺嘌呤B.腺苷C.ADPD.腺苷三磷酸
【答案】D
【分析】ADP是二磷酸腺苷的英文名称缩写,分子式可简写成A-P~P。从分子简式中可以看出,ADP比ATP少了一个磷酸基团和一个特殊化学键,ATP的化学性质不稳定。对细胞的正常生活来说,ATP与ADP的相互转化,是时刻不停地发生并且处于动态平衡之中的。
【详解】ATP分子的结构简写成A—P~P~P,其中A代表腺苷(一分子腺嘌呤和一分子核糖组成),P代表磷酸基团,~代表一种特殊的化学键,据图可知,这是ATP与ADP相互转化的示意图,ADP和Pi能合成ATP,因此①代表的是ATP(腺苷三磷酸),D正确,ABC错误。
故选D。
11.下列关于酶的叙述正确的是( )
A.酶都能被蛋白酶水解
B.酶能提高反应活化能
C.若探究温度对淀粉酶活性的影响,可选择碘液对实验结果进行检测
D.在验证pH对酶活性影响的实验中,将酶和底物充分混合后再调pH
【答案】C
【分析】酶是活细胞产生的具有生物催化能力的有机物,大多数是蛋白质,少数是RNA;酶的催化具有高效性(酶的催化效率远远高于无机催化剂)、专一性(一种酶只能催化一种或一类化学反应的进行)、需要适宜的温度和pH值(在最适条件下,酶的催化活性是最高的,低温可以抑制酶的活性,随着温度升高,酶的活性可以逐渐恢复,高温、过酸、过碱可以使酶的空间结构发生改变,使酶永久性的失活)。
【详解】A、绝大多的酶是蛋白质,少数是RNA,所以并不是所有的酶(如核酶化学本质为RNA)都能被蛋白酶水解,A错误;
B、酶降低反应活化能,B错误:
C、若探究温度对淀粉酶活性的影响,可选择碘液、而不是本尼迪特试剂(本尼迪特试剂需要进行水浴加热,会对实验造成影响)对实验结果进行检测,C正确:
D、在验证PH对酶活性影响的实验中,由于酶的高效性,应先进行pH处理,再混合,D错误。
故选C。
12.某同学对蛋白酶的最适催化条件开展初步研究,结果见下表。下列分析错误的是( )
注:+/-分别表示有/无添加,反应物为蛋白质
A.该酶的催化活性依赖于CaCl2
B.结合②、④组的相关变量分析,自变量为温度
C.通过以上实验数据无法确定该酶的最适温度和最适pH
D.尚需补充实验才能确定该酶是否能水解其他反应物
【答案】B
【分析】分析表格信息可知,蛋白质残留率越低,降解率越高说明酶活性越高,故②组酶的活性最高,此时pH为9,需要添加CaCl2,温度为70℃。
【详解】A、分析②③组可知,没有添加CaCl2,蛋白质残留率100%降解率为0,说明该酶的催化活性依赖于CaCl2,A正确;
B、分析②、④变量可知,都添加了CaCl2,温度均为70℃,pH分别为9、7,故自变量为pH,B错误;
C、②组酶的活性最高,此时pH为9,温度为70℃,但由于温度梯度、pH梯度较大,不能说明最适温度为70℃,最适pH为9,C正确;
D、该实验的反应物为蛋白质,要确定该酶能否水解其他反应物还需补充实验,D正确。
故选B。
13.下图甲中曲线a、b表示物质跨膜运输的两种方式,图乙表示细胞对大分子物质胞吞和胞吐的过程。下列相关叙述错误的是( )
A.图甲中曲线a表示自由扩散,曲线b表示协助扩散或主动运输
B.图甲中曲线b达到最大转运速率后的限制因素可能是载体蛋白的数量
C.图乙中的胞吐和胞吞过程都需要载体蛋白和能量
D.图乙中的胞吐和胞吞过程体现了细胞膜具有控制物质进出的功能
【答案】C
【分析】1、分析甲图:方式a只与浓度有关,且与浓度呈正相关,属于自由扩散;方式b除了与浓度相关外,还与载体数量有关,属于协助扩散或主动运输。
2、图乙中a是细胞的胞吞过程,b是细胞的胞吐过程,不论是细胞的胞吞还是胞吐都伴随着细胞膜的变化和具膜小泡的形成,因此胞吐与胞吞的结构基础是膜的流动性。
【详解】A、分析甲图可知,方式a只与浓度有关,且与浓度呈正相关,属于自由扩散;方式b除了与浓度相关外,还与载体数量有关,属于协助扩散或主动运输,A正确;
B、甲图中,式b除了与浓度相关外,还与载体数量有关,其最大转运速率与载体蛋白的数量有关,故图甲中曲线b达到最大转运速率后的限制因素可能是载体蛋白的数量,B正确;
C、胞吞和胞吐作用不需要载体蛋白,C错误;
D、图乙中的胞吐和胞吞过程是大分子物质进出细胞的方式,体现了细胞膜具有控制物质进出的功能,D正确。
故选C。
14.在“观察洋葱表皮细胞的质壁分离及质壁分离复原”的实验中,某同学在显微镜下观察到图中所示细胞状态,下列叙述正确的是( )
A.制作临时装片时,需要按压使细胞分散
B.①是细胞壁,具有选择透性
C.②是细胞溶胶,此时其浓度可能大于③
D.③是细胞液,整个过程中其颜色呈现浅→深→浅的变化
【答案】D
【分析】1、分析图可知,①是细胞壁,②是细胞壁和细胞膜之间的空隙,③是细胞液。
2、图中细胞处于质壁分离状态,存在情况可能是处于平衡状态,细胞液与外界溶液浓度相等;或者正在发生质壁分离,细胞液浓度小于外界溶液浓度;或者正在发生质壁分离复原,细胞液浓度大于外界溶液浓度。
【详解】A、制作临时装片时,取的是单层细胞,不需要按压使细胞分散,A错误;
B、①是细胞壁,它具有全透性,B错误;
C、②是细胞壁与细胞膜之间的间隙,不是细胞溶胶;③所指的是细胞液,图中细胞处于质壁分离状态,如果处于平衡状态,细胞液与外界溶液浓度相等;如果正在发生质壁分离,细胞液浓度小于外界溶液浓度;如果正在发生质壁分离复原,细胞液浓度大于外界溶液浓度,故③所指的细胞液浓度可能大于②,C错误;
D、③所指的是细胞液,实验过程是细胞先发生质壁分离,后又发生质壁分离复原,整个过程中可以看到细胞内的紫色发生浅→深→浅的变化,D正确。
故选D。
阅读下列材料,完成下面小题。
肾脏细胞的物质转运包括被动转运和主动转运两种。AQP1是一种通道蛋白,通道蛋白只容许与自身通道的直径和形状相适配、大小和电荷相适宜的分子或离子通过。已知上皮细胞外的Na+浓度高于膜内,X代表葡萄糖、氨基酸等。
15.关于物质出入细胞的方式,下列叙述错误的是( )
A.被动运输与主动运输都需要消耗能量
B.在物质运输过程中,载体蛋白形状的改变不会引起载体蛋白失活
C.易化扩散的速率与细胞内外浓度差、载体蛋白数量有关
D.上图体现了细胞膜具有选择透性
16.根据上述材料,下列叙述错误的是( )
A.H+运出上皮细胞属于主动转运
B.由图可知水可通过易化扩散进入上皮细胞
C.主动转运所需的能量只能来源于ATP水解
D.为使上皮细胞不断从小管液中吸收葡萄糖,上皮细胞需不断通过主动转运将Na+排出细胞外
【答案】15.A 16.C
【分析】1、自由扩散是高浓度到低浓度的运输方式,不需要载体、不消耗能量,如水、气体、脂类(因为细胞膜的主要成分是脂质,如甘油);
2、易化扩散是高浓度到低浓度的运输方式,需要载体蛋白或通道蛋白的协助,不需要消耗能量,如葡萄糖进入红细胞;
3、主动运输是低浓度到高浓度的运输方式,需要载体、消耗能量,如几乎所有离子、氨基酸。
15.A、被动运输不需要消耗能量,A错误;
B、载体蛋白在转运过程结构会发生一定的变化,这种形状的改变不会引起载体蛋白失活,B正确;
C、易化扩散是顺浓度梯度进行的,需要载体,不需要能量,其运输速率与细胞内外浓度差、载体蛋白数量有关,C正确;
D、物质跨膜运输方式的不同,体现了膜的功能特性,具有选择透性,D正确。
故选A。
16.A、已知上皮细胞外的Na+浓度高于膜内,所以Na+运进上皮细胞是顺浓度梯度的,会产生电化学势能,为H+运出上皮细胞提供能量,所以H+运出上皮细胞属于主动转运,A正确;
B、由图可知水可通过AQP1(一种通道蛋白)进入上皮细胞,该方式为易化扩散,B正确;
C、主动转运所需的能量除了来源于ATP水解,还可来源于电化学势能,C错误;
D、上皮细胞从小管液中吸收葡萄糖的方式为主动运输,需要能量,而上皮细胞不断通过主动转运将Na+排出细胞外,使胞外的Na+浓度高于膜内,随着Na+运进上皮细胞产生电化学势能,为葡萄糖的转运提供能量,D正确。
故选C。
17.如图为小麦种子在不同O2浓度下CO2释放速率和O2吸收速率的变化曲线(假定呼吸底物为葡萄糖),下列叙述错误的是( )
A.曲线BC段,小麦种子厌氧呼吸速率不断减小
B.小麦种子厌氧呼吸时丙酮酸不能直接被[H]还原为乙醇
C.A、C点葡萄糖分解释放的能量主要储存在ATP中
D.小麦种子晒干后保存可降低呼吸强度,延长贮存时间
【答案】C
【分析】分析题图可知,A点时小麦种子不吸收氧气,只释放二氧化碳,说明小麦种子只进行无氧呼吸;A、C点之间,小麦种子细胞呼吸释放的二氧化碳多于吸收的氧气,该阶段小麦种子既进行有氧呼吸,也进行无氧呼吸;C点及CD之间,小麦种子细胞呼吸消耗的氧气和释放的二氧化碳的量相等,此时小麦种子只进行有氧呼吸。
【详解】A、曲线BC段,氧气浓度增大,抑制小麦种子的厌氧呼吸,所以小麦种子厌氧呼吸速率不断减小,A正确;
B、小麦种子厌氧呼吸时丙酮酸被[H]先还原为乙醛再还原为乙醇,B正确;
C、细胞呼吸释放的能量大部分以热能形式散失,只有少部分存储在ATP中,C错误;
D、小麦种子晒干后保存可降低呼吸强度,代谢速率减慢,可延长贮存时间,D正确。
故选C。
18.下图中a~e表示真核生物的细胞呼吸过程(以葡萄糖为底物)。下列叙述错误的是( )
A.需氧呼吸包括a、d、e过程
B.a~e均能产生ATP,且e产生的ATP最多
C.只有de过程发生在线粒体中
D.可用酸性重铬酸钾溶液检测是否有酒精生成
【答案】B
【分析】分析题图可知,a表示葡萄糖分解,场所发生在细胞溶胶;c和b过程表示厌氧呼吸第二阶段,场所为细胞溶胶;d表示需氧呼吸第二阶段,e表示需氧呼吸第三阶段;a、d和e表示有氧呼吸过程。
【详解】A、分析题图可知,a表示需氧呼吸第一阶段葡萄糖分解,d表示需氧呼吸第二阶段,e表示需氧氧呼吸第三阶段,A正确;
B、厌氧呼吸第二阶段不能产生ATP,c和b过程表示厌氧呼吸第二阶段,所以不能产生ATP,e表示需氧呼吸第三阶段,产生的ATP最多,B错误;
C、d表示需氧呼吸第二阶段,场所为线粒体基质,e表示需氧呼吸第三阶段,场所为线粒体内膜,所以de过程发生在线粒体中,C正确;
D、酒精可与酸性重铬酸钾溶液反应,通过观察酸性重铬酸钾溶液颜色的变化来判断否有酒精生成,D错误。
故选B。
19.生物兴趣小组取秋天变黄的银杏叶进行了色素的提取和分离实验,实验结果如下图所示,其中①~④表示色素带。下列叙述正确的是( )
A.①是叶黄素,②是胡萝卜素
B.为研磨充分需加入适量的碳酸钙
C.分离时层析液液面应高于滤液细线
D.与夏季相比,③、④变窄可能是低温导致的
【答案】D
【分析】(1)提取色素的原理:绿叶中的色素能够溶解在有机溶剂中,所以可以用无水乙醇提取。在研磨时,加入二氧化硅有助于研磨充分,加入碳酸钙是防止研磨中色素被破坏。(2)分离色素的原理:绿叶中的四种色素在层析液中的溶解度不同,溶解度大的色素分子随层析液在滤纸上扩散得快,反之则慢,因而不同色素分子会随层析液在滤纸上通过扩散而分离开。用纸层析法分离色素时,不能让滤液细线触及层析液,否则色素会溶入层析液中。(3)分离的结果:滤纸条上呈现四条颜色、宽度不同的色素带。①是胡萝卜素,②是叶黄素,③是叶绿素a,④是叶绿素b。
【详解】A、由图可知,①是胡萝卜素,②是叶黄素,③是叶绿素a,④是叶绿素b,A错误;
B、光合色素提取时,需加入二氧化硅,其目的是使研磨更加充分,B错误;
C、用纸层析法分离色素时,不能让滤液细线触及层析液,否则色素会溶入层析液中,C错误;
D、叶绿素不稳定,气温低可能导致叶绿素被破坏,D正确。
故选D。
20.某研究小组进行某植物的栽培试验,图 1 表示在适宜的光照、CO₂浓度等条件下测得的光合速率曲线和黑暗条件下的呼吸速率曲线; 图2 为在恒温密闭玻璃温室中,连续 24h测定的温室内CO₂浓度以及植物CO₂吸收速率的变化曲线。据图分析,下列说法中正确的是( )
A.图1中,植物光合作用相关酶失活的温度高于呼吸相关酶失活的温度
B.6h时, 图2 叶肉细胞产生[H](NADPH 或者 NADH)的细胞器有叶绿体、线粒体和细胞溶胶等
C.18h时,图2叶肉细胞中叶绿体产生的O₂量大于线粒体消耗的O₂量
D.该植株在进行光合作用且吸收CO₂的量为0时, 在两图中的描述点共有4个
【答案】C
【分析】1、呼吸作用是指生物体内的有机物在细胞内经过一系列的氧化分解,最终生成二氧化碳或其他产物,并且释放出能量的总过程。有氧呼吸的第一、二、三阶段的场所依次是细胞溶胶、线粒体基质和线粒体内膜。有氧呼吸第一阶段是葡萄糖分解成丙酮酸和[H],合成少量ATP;第二阶段是丙酮酸和水反应生成二氧化碳和[H],合成少量ATP;第三阶段是氧气和[H]反应生成水,合成大量ATP。
2、光合作用是指绿色植物通过叶绿体,利用光能把二氧化碳和水转变成储存着能量的有机物,并释放出氧气的过程。光合作用的光反应阶段(场所是叶绿体的类囊体膜上):水的光解产生[H](NADPH)与氧气,以及ATP的形成。光合作用的碳反应阶段(场所是叶绿体的基质中):CO2被C5固定形成C3,C3在光反应提供的ATP和[H](NADPH)的作用下还原生成淀粉等有机物。
【详解】A、由图1可知,当温度达到55℃时,光合作用不再吸收二氧化碳,只剩下呼吸作用释放二氧化碳的曲线,表示植物不再进行光合作用,即光合作用相关酶失活的温度为55℃,而此时依然有呼吸作用,A错误;
B、图2显示,6h时,光合作用强度与合成作用强度相等,因此叶肉细胞产生[H]的场所有叶绿体、线粒体和细胞溶胶等,B错误;
C、图2中18h时,植物的光合速率等于呼吸速率,由于叶肉细胞光合作用制造的有机物需要满足整个植株对有机物的消耗,因此,叶肉细胞的光合速率大于呼吸速率,即此时叶肉细胞的叶绿体产生的O2量大于线粒体消耗的O2量,C正确;
D、图2中光合速率和呼吸速率相等的时间点有2个,图1中,光合作用与呼吸作用相等的温度条件是40℃,共3个,D错误。
故选C。
二、非选择题 :本部分共5题,共计60分。
21.分泌蛋白是指在细胞内合成后,分泌到细胞外起作用的蛋白质,其合成和分泌过程需要多种细胞结构的协调配合。下图中图1为胰腺腺泡细胞的部分结构示意图,图2为囊泡分泌过程示意图。
请回答问题:
(1)将³H标记的亮氨酸注射到细胞中以研究分泌蛋白合成与运输的途径,此方法称为 。
(2)研究发现,带有放射性标记的物质依次出现在附着有③ 的内质网、②、①处,最后释放到细胞外。整个过程主要由④ 提供能量,其数目与细胞代谢强度成正比,衰老后会被 消化清除。
(3)囊泡是一种动态的细胞结构,在分泌蛋白运输中有重要作用。囊泡膜与细胞膜、细胞器膜和核膜等共同构成细胞的 ,囊泡膜具有一定的 性,这是生物膜相互转化的基础。
(4)图2中的囊泡能够精准的将分泌蛋白运送到细胞膜并分泌至细胞外,依赖于囊泡膜上的蛋白 A特异性识别并结合图2中细胞膜上的 ,此过程主要体现了细胞膜具有 和控制物质进出细胞的功能。
(5)黄曲霉素是毒性很强的致癌物质,能引起细胞中③从内质网上脱落下来,据此推测黄曲霉素可能会导致下列物质中 (请选填选项前的字母)的合成和运输受阻
a. 呼吸酶 b. 唾液淀粉酶 c. 血红蛋白 d.微管蛋白。
【答案】(1)同位素示踪法
(2) 核糖体 线粒体 溶酶体
(3) 生物膜系统 流动性
(4) 蛋白B 信息交流
(5)b
【分析】题图分析,图1中①是细胞膜、②是高尔基体、③是附着核糖体的内质网、④是线粒体。
图2中包裹分泌蛋白的囊泡上的蛋白A和细胞膜上的蛋白B识别,将分泌蛋白运输至细胞外。
【详解】(1)将3H标记的亮氨酸注射到细胞中以研究分泌蛋白合成与运输的途径,此方法称为同位素示踪法。
(2)分泌蛋白的合成场所首先在核糖体,所以放射性物质首先出现在附着有③核糖体的内质网中,然后出现在②高尔基体中,再出现在①细胞膜处。最后出现在细胞外的分泌物中,此过程需要④线粒体提供能量。溶酶体内含有多种水解酶,衰老后细胞器会被溶酶体消化清除。
(3)囊泡膜与细胞膜、细胞器膜和核膜等共同构成细胞的生物膜系统,囊泡膜属于生物膜,其结构特点是具有一定的流动性。
(4)从图2可以看出,包裹分泌蛋白的囊泡膜上的蛋白A与细胞膜上的蛋白B,并将物质分泌出细胞外,体现了细胞膜具有信息交流和控制物质进出细胞的功能。
(5)分泌蛋白分泌过程中显示,分泌蛋白合成是在附着在内质网上的核糖体上合成的,而黄曲霉素是毒性很强的致癌物质,能引起细胞中③从内质网上脱落下来,进而可能会导致分泌蛋白的合成受损严重。
a、呼吸酶属于胞内酶,不属于分泌蛋白,a错误;
b、唾液淀粉酶属于分泌蛋白,合成受损严重,b正确;
c、血红蛋白是红细胞中的成分,不属于分泌蛋白,c错误;
d、微管蛋白并非分泌蛋白,d错误。
故选b。
22.为了使牛仔裤呈现“穿旧”效果,在工业洗衣机中用酶洗代替传统的浮石擦洗,是目前重要的生产手段。图甲为工艺流程,图乙为酶催化作用中能量变化过程。请回答下列问题:
(1)牛仔布的主要成分是纤维素,酶洗时纤维素酶可以与纤维素结合形成 ,然后这个复合物会发生形状变化,最终将纤维素水解成 ,但不能水解染料,这体现了酶催化功能具有 特点。
(2)纤维素酶所降低的活化能可以用图乙纵坐标中 线段来表示,如果将纤维素酶改为无机催化剂,则b在纵轴上将 (填“上移”或“下移”),这体现了酶催化功能具有 特点。
(3)在上述工艺中,通过调节 、酸碱度等环境因素和处理时间可控制仿旧颜色的深浅。
(4)目前用于生产的纤维素酶少数来自细菌。若要破碎细菌提取其胞内的纤维素酶需加入适宜pH的缓冲液,因为过酸或过碱都会使酶分子的 遭到破坏,从而使酶变性失活。
【答案】(1) 酶-底物 葡萄糖 专一性
(2) ab 上移 高效性
(3)温度
(4)空间结构
【分析】酶是活细胞产生的具有生物催化能力的有机物,大多数是蛋白质,少数是RNA;酶的催化具有高效性(酶的催化效率远远高于无机催化剂)、专一性(一种酶只能催化一种或一类化学反应的进行)、需要适宜的温度和pH值(在最适条件下,酶的催化活性是最高的,低温可以抑制酶的活性,随着温度升高,酶的活性可以逐渐恢复,高温、过酸、过碱可以使酶的空间结构发生改变,使酶永久性的失活)。
【详解】(1)酶与底物结合形成酶-底物复合物;这个复合物会发生形状变化,纤维素酶最终将纤维素水解为其单体-葡萄糖;纤维素酶可以水解纤维素,但不能水解染料,说明酶的催化具有专一性。
(2)在无催化条件和有酶催化条件下的能量变化过程。a表示无酶催化时反应所需的活化能,b表示有酶催化时反应所需的活化能,所以酶所降低的活化能可用图中ab线段来表示;如果将酶催化改为无机催化剂催化该反应,由于无机催化剂的催化效率比酶低,降低活化能的作用效果不明显,所以b在纵轴上将上移,这体现了酶的高效性。
(3)酶的活性受到温蒂、pH等因素影响,所以可以调节温度、酸碱度等环境因素和处理时间可控制仿旧颜色的深浅。
(4)酶的活性受到温蒂、pH等因素影响,过酸或过碱都会使酶分子的空间结构改变,从而使酶变性失活。
23.下图1表示植物从土壤中吸收某种矿物质离子的示意图,下图2表示某生物膜的部分结构,图中A、B、C、D表示某些物质,a、b、c、d、e表示物质跨膜转运方式,请据下图回答下列问题。
(1)图2结构表示细胞膜的 模型,许多细胞膜中还存在对磷脂分子的活动具有双重调节作用的 。
(2)图1中表示矿质离子进入细胞的转运方式是 ,可用图2中的 (填字母)表示。若图1中的矿质离子在土壤中含量过高,会导致植物死亡,其原因是 。
(3)某哺乳动物的成熟细胞除细胞膜外,不具有其他膜结构,下列选项中能正确表示在一定O2范围内葡萄糖进入该细胞的速率与O2浓度关系的是________。
A.B.
C.D.
(4)若图2为肺泡细胞膜,则CO2的转运方式是 (填字母),O2的转运方式用 (填字母)表示,字母a表示的转运方式为 。
【答案】(1) 流动镶嵌 胆固醇
(2) 主动转运 e 土壤溶液浓度高于根毛细胞的细胞液浓度,导致植物因失水过多而死亡
(3)A
(4) c b 易化扩散
【分析】进出细胞的转运方式需要载体蛋白和能量的是主动转运。流动镶嵌模型中细胞膜的主要成分包括蛋白质和脂质,其中脂质包括磷脂;胆固醇等。
【详解】(1)图2结构表示细胞膜的流动镶嵌模型,在许多细胞膜中存在着对磷脂分子的活动具有双重调节作用的胆固醇。
(2)图1中矿质离子进入细胞的转运方式需要载体蛋白和能量,是主动转运,可用图2中的e表示。若图1中的矿质离子在土壤中含量过高,会导致植物因失水过多而死亡。
(3)某哺乳动物的成熟细胞除细胞膜外,不具有其他膜结构,则该细胞为哺乳动物成熟的红细胞,葡萄糖进入其中的方式为易化扩散,不需要消耗能量,故在一定O2浓度范围内葡萄糖进入该细胞的速率与O2浓度无关。
(4)若图2为肺泡细胞膜,则CO2的转运方式是扩散,且由细胞内到细胞外,为c;O2的转运方式也是扩散,由细胞外到细胞内,用b表示;字母a表示的转运方式需要载体蛋白的帮助,为易化扩散
24.金鱼能在严重缺氧环境中生存若干天,肌细胞和其他组织细胞中厌氧呼吸产物不同,下图表示金鱼缺氧状态下,细胞中部分代谢途径。请分析回答:
(1)物质X是 ,有 元素组成。
(2)②发生的场所是 ;过程⑤发生的场所是 。
(3)①~⑥过程中有ATP生成的是 (填序号)
(4)物质X经过③过程产生酒精,同时还产生 物质。金鱼肌细胞与其他组织细胞厌氧呼吸产物不同是因为所含的 不同,这是在细胞分化过程中 的结果。
(5)在氧气充足时,金鱼的肌细胞和其它细胞呼吸的主要方式是 ,进行的场所是 。
(6)在严重缺氧环境中,金鱼肌细胞将乳酸转化成酒精,可以防止细胞生活的环境的pH ,有利于维持细胞正常的代谢,是对环境的一种 。
【答案】 丙酮酸 C、H、O 细胞溶胶 细胞溶胶 ② CO2 酶 基因的选择性表达 需氧呼吸 细胞溶胶和线粒体 下降 适应
【解析】产生酒精的无氧呼吸:第一阶段在细胞溶胶中进行,葡萄糖会被氧化分解为丙酮酸和[H],会释放少量能量;第二阶段也在细胞溶胶中进行,丙酮酸进行不彻底的氧化分解,生成酒精和CO2,不释放能量。产生乳酸的无氧呼吸:第一阶段在细胞溶胶中进行,葡萄糖会被氧化分解为丙酮酸和[H],会释放少量能量;第二阶段也在细胞溶胶中进行,丙酮酸进行不彻底的氧化分解,生成乳酸,不释放能量。
【详解】(1)②过程表示葡萄糖被氧化分解成丙酮酸,物质X丙酮酸,是其元素组成为C、H、O。
(2)②过程发生的场所是细胞溶胶;过程⑤丙酮酸经过不彻底的氧化分解变成乳酸,发生的场所也是细胞溶胶。
(3)根据以上分析可知,图中①为肌糖原的水解,没有能量释放,也没有[H]的产生;②为细胞呼吸第一阶段,该阶段有[H]和少量能量释放;③是酒精发酵的第二阶段,没有[H]产生,也不释放能量;④为乳酸转化为丙酮酸和[H]的过程;⑤是乳酸发酵的第二阶段,没有[H]生成,也没有能量的释放;⑥是乳酸进入肌细胞的过程,没有[H]生成,也没有能量释放。这些过程中释放的能量可以用来合成ATP,综上,①~⑥过程中有ATP生成的是②过程,有[H]产生的是②和④过程。
(4)物质X丙酮酸经过③过程无氧呼吸的第二阶段,产生酒精的同时还产生CO2;金鱼肌细胞与其他组织细胞无氧呼吸产物不同是因为所含的呼吸酶的种类不同,这是在细胞分化过程中基因选择性表达的结果。
(5)在氧气充足时,金鱼的肌细胞和其它细胞呼吸的主要方式是有氧呼吸,有氧呼吸的场所是细胞溶胶和线粒体。(有氧呼吸第一阶段在细胞溶胶;第二阶段在线粒体基质;第三阶段在线粒体内膜)
(6)在严重缺氧环境中,金鱼肌细胞将乳酸转化成酒精,可以防止细胞生活的环境的pH降低而引起酸中毒,以维持细胞正常的代谢,这是对环境长期适应的结果。
【点睛】有氧呼吸三个阶段都能产生能量,但只在第三阶段产生大量能量。
25.气孔是由两个保卫细胞围成的空腔,主要分布在植物叶片表皮。气孔开放程度又称气孔导度,研究者对气孔开闭的条件和机理进行了相关研究。请回答下列问题:
(1)CO2经过气孔进入叶肉细胞后,与五碳糖结合形成三碳酸,然后由 (填物质)供能被还原为三碳糖,三碳糖穿过 (填结构)膜到达细胞溶胶内合成 (填物质)后,再运输到其他组织器官。
(2)雷帕霉素靶蛋白激酶(TOR激酶)在真核生物生长及代谢中发挥关键调控作用。为确定TOR激酶在气孔开闭中的作用,研究者以拟南芥为实验材料在适宜光照强度下(12h黑暗12h光照)进行实验,结果如图所示。
①据图推断,TOR激酶能使 (填选项)增大。
A.淀粉颗粒大小 B.气孔导度 C.光合速率
②研究发现,在正常光照条件下,保卫细胞内淀粉最终能够彻底水解为 ,使得 ,气孔导度升高。反之,黑暗时气孔导度降低,导致植物 ,进而抑制碳反应。
(3)进一步研究显示,在弱光下保卫细胞中的淀粉含量较低且不降解,气孔无法正常开放。当提供外源性蔗糖时,淀粉含量与降解能力均部分恢复,气孔开放程度增大。研究者认为,蔗糖可通过TOR激酶调节弱光下淀粉水解过程。淀粉水解能力可用淀粉水解酶的相对含量表示,请完善实验过程以验证该假说。
①将 随机均分为4组,将各组植株置于 环境下培养若干天。
②对各组分别进行如表所示处理:
注:“+/-”分别表示“有/无”添加。
一段时间后检测光照后各组中 的相对含量,实验结果表现为2组比4组相对含量更高,3组与1组无显著差异,均小于4组,请完善表格。
③结合本实验推断,相比于弱光条件,正常光照下保卫细胞内淀粉能正常水解的原因是 。
【答案】(1) ATP、NADPH 叶绿体(内、外) 蔗糖
(2) BC 葡萄糖 细胞液渗透压升高 CO2吸收减少/光反应速率下降
(3) 多株生长状况相近 弱光 + _ _ + 淀粉水解酶 植物光合作用产生的蔗糖足以激活TOR激酶/植物光合作用能够产生足量的蔗糖
【分析】在图1中,野生型植株保卫细胞中的淀粉在开始光照后1h内迅速降解,随后又开始积累,达到峰值又开始缓慢降解。图2中,开始光照时,对照组和抑制剂处理组保卫细胞气孔开闭情况一致,光照1h和3h后,对照组保卫细胞气孔增大,抑制剂处理组保卫细胞气孔打开程度基本无明显变化,结合图1、2所示的结果,可得出的结论是TOR激酶促进光照下保卫细胞中淀粉的迅速降解为可溶性糖,使保卫细胞渗透压升高吸水膨胀,进而使气孔打开。
【详解】(1)CO2过气孔进入叶肉细胞后,在叶绿体基质与五碳糖结合形成三碳酸,然后由光反应产生的ATP、NADPH供能被还原成三碳糖,三碳糖要从叶绿体基质进入细胞溶胶必须穿过叶绿体(内、外)膜,在细胞溶胶中合成蔗糖后,再运输到其他组织器官。
(2)在图1中,野生型植株保卫细胞中的淀粉在开始光照后1h内迅速降解,随后又开始积累,达到峰值又开始缓慢降解。图2中,开始光照时,对照组和抑制剂处理组保卫细胞气孔开闭情况一致,光照1h和3h后,对照组保卫细胞气孔增大,抑制剂处理组保卫细胞气孔打开程度基本无明显变化,结合图1、2所示的结果,可得出的结论是TOR激酶促进光照下保卫细胞中淀粉的迅速降解为可溶性糖,使保卫细胞渗透压升高吸水膨胀,进而使气孔打开,使气孔导度增大,促进CO2的吸收,使光合速率增大,故选BC。研究发现,在正常光照条件下,保卫细胞内淀粉最终能够彻底水解为葡萄糖,淀粉水解为葡萄糖之后,保卫细胞内的细胞液渗透压升高,保卫细胞吸水膨胀,进而使气孔打开,使气孔导度增大。黑暗时气孔导度降低,导致植物CO2吸收减少/,进而抑制碳反应。同时,黑暗时,光反应速率下降,产生的ATP、NADPH减少,也会抑制碳反应。
(3)该实验要验证在弱光下保卫细胞中的淀粉含量较低且不降解,气孔无法正常开放。当提供外源性蔗糖时,淀粉含量与降解能力均部分恢复,气孔开放程度增大。研究者认为,蔗糖可通过TOR激酶调节弱光下淀粉水解过程。实验的自变量应该为蔗糖的有无,TOR激酶是否发挥作用,因变量为淀粉水解能力(检测指标为淀粉水解酶的相对含量),所以应设计四组实验:蔗糖(-)TOR激酶抑制剂(-)、蔗糖(-)TOR激酶抑制剂(+)、蔗糖(+)TOR激酶抑制剂(-)、蔗糖(+)TOR激酶抑制剂(+),为排除无关变量的影响,应取多株生长状况相近的植株随机均分为4组,将各组植株置于弱光条件下培养若干天,检测每组淀粉水解能力,淀粉水解能力可通过检测淀粉水解酶的相对含量表示。实验结果表现为2组比4组相对含量更高,3组与1组无显著差异,均小于4组,说明4组:蔗糖(-)TOR激酶抑制剂(-)属于对照组,根据研究结论,提供外源蔗糖可通过TOR激酶调节弱光下淀粉水解过程,增强淀粉水解能力,2组应为:蔗糖(+)TOR激酶抑制剂(-),则3组为:蔗糖(-)TOR激酶抑制剂(+)。结合本实验推断,相比于弱光条件,正常光照下,植物光合作用能够产生足够多的蔗糖,可以激活TOR激酶,在二者的调控下,产生相对较多的淀粉水解酶,保卫细胞内淀粉能正常水解。
组别
pH
CaCl2
温度(℃)
蛋白质残留率(%)
①
9
+
90
62
②
9
+
70
12
③
9
-
70
100
④
7
+
70
42
⑤
5
+
40
70
组别
1
2
3
4
蔗糖
+
-
TOR激酶抑制剂
+
-
相关试卷
这是一份高二生物第三次月考卷(浙江专用,浙科版2019选必1全部)2024-2025学年初中上学期第三次月考.zip,文件包含高二生物第三次月考卷全解全析浙江专用docx、高二生物第三次月考卷测试范围浙科版2019选择性必修1考试版A4浙江专用docx、高二生物第三次月考卷测试范围浙科版2019选择性必修1考试版A3浙江专用docx、高二生物第三次月考卷参考答案浙江专用docx、高二生物第三次月考卷答题卡浙江专用docx、高二生物第三次月考卷答题卡浙江专用pdf等6份试卷配套教学资源,其中试卷共44页, 欢迎下载使用。
这是一份高一生物第三次月考卷(浙科版2019,必修一第1~3章)2024-2025学年高中上学期第三次月考.zip,文件包含高一生物第三次月考卷全解全析浙科版2019docx、高一生物第三次月考卷测试范围必修1第13章考试版A4浙科版2019docx、高一生物第三次月考卷测试范围必修1第13章考试版A3浙科版docx、高一生物第三次月考卷参考答案浙科版2019docx、高一生物第三次月考卷答题卡浙科版2019docx、高一生物第三次月考卷答题卡浙科版2019pdf等6份试卷配套教学资源,其中试卷共42页, 欢迎下载使用。
这是一份高一生物第三次月考卷(江苏专用,人教版2019必修1第1~5章)2024-2025学年初中上学期第三次月考.zip,文件包含高一生物第三次月考卷全解全析江苏专用docx、高一生物第三次月考卷考试版A4江苏专用docx、高一生物第三次月考卷测试范围人教版2019必修1第1~5章考试版A3江苏专用docx、高一生物第三次月考卷参考答案江苏专用docx、高一生物第三次月考卷答题卡江苏专用docx、高一生物第三次月考卷答题卡江苏专用pdf等6份试卷配套教学资源,其中试卷共41页, 欢迎下载使用。
