





四川省阆中中学2024-2025学年高二上学期期中检测生物试题(Word版附解析)
展开
这是一份四川省阆中中学2024-2025学年高二上学期期中检测生物试题(Word版附解析),文件包含四川省阆中中学校2024-2025学年高二上学期期中检测生物试题Word版含解析docx、四川省阆中中学校2024-2025学年高二上学期期中检测生物试题Word版无答案docx等2份试卷配套教学资源,其中试卷共31页, 欢迎下载使用。
注意事项:
1.答卷前,考生务必将自己的姓名和座位号填写在答题卡上。
2.回答选择题时,选出每小题答案后,用铅笔把答题卡对应题目的答案标号涂黑。如需改动,用橡皮擦干净后,再选涂其它答案标号。回答非选择题时,将答案写在答题卡上。写在本试卷上无效。
3.考试结束后,将本试卷和答题卡一并交回。
一、单项选择题(50分,每题2.5分)
1. 长时间行走容易使脚掌磨出水疱,几天后水疱自行消失,下列有关说法正确的是( )
A. 水疱中的液体主要是血浆
B. 水疱的成分中蛋白质含量最高
C. 水疱可自行消失是因为其中的液体全部渗入了毛细淋巴管
D. 水疱的形成和消失说明内环境中物质是不断更新的
【答案】D
【解析】
【分析】体液是由细胞内液和细胞外液组成,细胞内液是指细胞内的液体,而细胞外液即细胞的生存环境,它包括血浆、组织液、淋巴液等,也称为内环境。
【详解】A、水疱中的液体主要是组织液,A错误。
B、水疱的成分中水的含量最高,B错误。
C、水疱可自行消失是因为其中的液体渗入了毛细血管和毛细淋巴管,C错误。
D、水疱的形成和消失说明内环境中物质是不断更新的,D正确。
故选D。
2. 据报道,美国某法庭判决“酸碱体质理论”的提出者赔偿一名癌症患者1.05亿美元。该理论的主要意思是①人的体质有酸性与碱性之分,酸性体质是“万病之源”,②人若要想健康,应多摄入碱性食物。有些癌症患者受此理论影响,不去医院进行正规治疗,而寄希望于注射碱性物质以达到治愈目的。下列相关说法错误的是( )
A. 体内细胞产生的代谢废物可以通过皮肤、泌尿系统、呼吸系统等途径排到体外
B. 参与维持pH的缓冲物质有HCO3ˉ、HPO42ˉ等离子
C. 生物体的体液pH总是稳定在一定范围之内,因此人体的稳态不会遭到破坏
D. 人体各器官、系统协调一致地正常运行,这是维持内环境稳态的基础
【答案】C
【解析】
【分析】关于“内环境稳态的调节”应掌握以下几点:(1)实质:体内渗透压、温度、pH等理化特性和化学成分呈现动态平衡的过程;(2)定义:在神经系统和体液的调节下,通过各个器官、系统的协调活动,共同维持内环境相对稳定的状态;(3)调节机制:神经—体液—免疫调节网络;(4)层面:水、无机盐、血糖、体温等的平衡与调节;(5)意义:机体进行正常生命活动的必要条件。
【详解】A、人体细胞代谢活动产生的废物,如二氧化碳、水、无机盐、尿素等,它们属于代谢终产物,它们排出体外的过程称为排泄,排泄途径主要有三条:呼吸系统呼出气体、泌尿系统排出尿液、皮肤排出汗液,A正确;
B、HCO3-、HPO42-是维持pH的缓冲物质,可使内环境的pH保持相对稳定,B正确;
C、人体维持稳态的调节能力是有一定限度的,当外界环境剧烈变化时,内环境稳态也会遭到破坏,C错误;
D、人体各器官、系统协调一致地正常运行,是维持内环境稳态的基础,D正确。
故选C。
3. 下列关于神经系统组成的叙述,不正确的是( )
A. 神经系统由中枢神经系统和外周神经系统组成
B. 中枢神经系统由脑和脊髓组成
C. 外周神经系统包括脑神经和脊神经
D. 传出神经又分为交感神经和副交感神经
【答案】D
【解析】
【分析】神经系统是机体内对生理功能活动的调节起主导作用的系统,分为中枢神经系统和周围神经系统两大部分。中枢神经系统又包括脑和脊髓,周围神经系统包括脑神经和脊神经。
【详解】AB、神经系统由脑、脊髓和它们所发出的神经组成,脑(包括大脑、小脑、脑干和下丘脑等)和脊髓是神经系统的中枢部分,叫中枢神经系统,AB正确;
C、外周神经系统包括脑、脊髓发出的脑神经和脊神经,C正确;
D、传出神经不全是自主神经,也有非自主神经,其中自主神经又分为交感神经和副交感神经,D错误。
故选D。
4. 在对警犬进行“安静”训练时,助训员通常会悄悄靠近警犬,当犬欲叫时,助训员发出“静”的口令,同时轻击犬嘴令其保持安静,当警犬安静后立即给予食物奖励。经过这样的反复训练,当警犬听到“静”的口令时便会安静下来。下列叙述正确的是( )
A. 给警犬给予食物时,食物属于条件刺激
B. 警犬反射建立后,“静”的口令由无关刺激转变为非条件刺激
C. 警犬听到口令后安静下来,这与其大脑皮层的活动有关
D. 为防止该反射的消退,只需要不断给予警犬“静”的口令刺激
【答案】C
【解析】
【分析】神经调节的基本方式是反射,其结构基础是反射弧,由感受器、传入神经、神经中枢、传出神经、效应器五部分构成。条件反射是人和动物出生以后在生活过程中逐渐形成的后天性反射,是在非条件反射的基础上,经过一定的过程,在大脑皮层参与下完成的,是一种高级的神经活动,是高级神经活动的基本方式。
【详解】A、给警犬给予食物时,食物属于非条件刺激,A错误;
B、经过训练,“静”的口令从无关刺激转变成了能引起条件反射的条件刺激,B错误;
C、警犬听到口令后安静下来,属于条件反射,与大脑皮层活动有关,C正确;
D、为防止该反射消退,需要不断用“静”的口令刺激,并在犬安静后立即给予奖励,否则该条件反射会消退,D错误。
故选C。
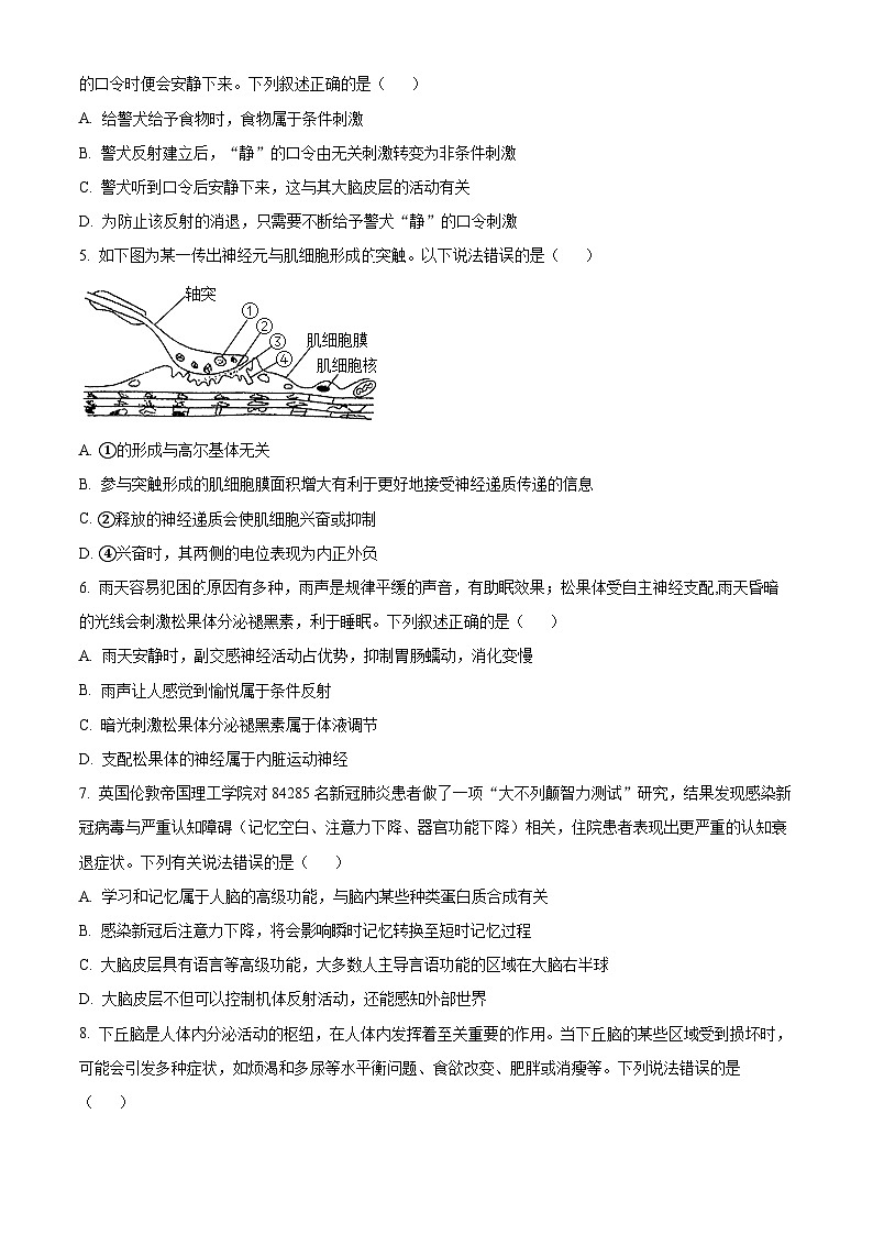
5. 如下图为某一传出神经元与肌细胞形成的突触。以下说法错误的是( )
A. ①的形成与高尔基体无关
B. 参与突触形成的肌细胞膜面积增大有利于更好地接受神经递质传递的信息
C. ②释放的神经递质会使肌细胞兴奋或抑制
D. ④兴奋时,其两侧的电位表现为内正外负
【答案】A
【解析】
【分析】分析示意图可知:①为突触小泡,内含神经递质,其产生与高尔基体有关,神经递质有兴奋性和抑制性两种,可以使突触后神经元产生兴奋或抑制,以胞吐的方式释放到突触间隙,依赖细胞膜的流动性;②为突触前膜,③为突触间隙,内含组织液;④为突触后膜,其上含有与神经递质结合的受体。
【详解】A、①为突触小泡,其形成与高尔基体有关,A错误;
B、参与突触形成的肌细胞膜面积增大有利于接受神经递质,发挥相应的作用,B正确;
C 、神经递质分兴奋性神经递质和抑制性神经递质,②突触前膜释放的神经递质可使肌细胞兴奋或抑制,C正确;
D 、④兴奋时,大量钠离子内流,使得膜两侧的电位表现为内正外负,D正确。
故选A。
6. 雨天容易犯困的原因有多种,雨声是规律平缓的声音,有助眠效果;松果体受自主神经支配,雨天昏暗的光线会刺激松果体分泌褪黑素,利于睡眠。下列叙述正确的是( )
A. 雨天安静时,副交感神经活动占优势,抑制胃肠蠕动,消化变慢
B. 雨声让人感觉到愉悦属于条件反射
C. 暗光刺激松果体分泌褪黑素属于体液调节
D. 支配松果体的神经属于内脏运动神经
【答案】D
【解析】
【分析】自主神经系统由交感神经和副交感神经两部分组成。当人体处于兴奋状态,交感神经活动占据优势,心跳加快,支气管扩张,但肠胃的蠕动和消化腺的分泌活动减弱。当人体处于安静状态时,副交感的神经活动则占据优势,此时,心跳减慢,但肠胃的蠕动和消化液的分泌会加强,有利于食物的消化和营养物质的吸收。
【详解】A、交感神经和副交感神经的作用通常是相反的,雨天安静时副交感神经占优势,促进胃肠蠕动,兴奋时交感神经占优势,A错误;
B、“感觉愉悦”没有经过完整的反射弧,缺少传出神经和效应器,不属于反射,B错误;
C、松果体受自主被经支配,松果体属于效应器,所以暗光刺激松果体分泌褪黑素过程属于神经调节,C错误;
D、传出神经分为支配躯体运动的神经和支配内脏运动的神经,支配内脏运动的神经又称“自主神经系统,松果体受自主神经支配,所以支配松果体的神经属于支配内脏运动的神经,D正确。
故选D。
7. 英国伦敦帝国理工学院对84285名新冠肺炎患者做了一项“大不列颠智力测试”研究,结果发现感染新冠病毒与严重认知障碍(记忆空白、注意力下降、器官功能下降)相关,住院患者表现出更严重的认知衰退症状。下列有关说法错误的是( )
A. 学习和记忆属于人脑的高级功能,与脑内某些种类蛋白质合成有关
B. 感染新冠后注意力下降,将会影响瞬时记忆转换至短时记忆过程
C. 大脑皮层具有语言等高级功能,大多数人主导言语功能的区域在大脑右半球
D. 大脑皮层不但可以控制机体反射活动,还能感知外部世界
【答案】C
【解析】
【分析】大脑皮层除了对外部世界感知(感觉中枢在大脑皮层)还具有语言、学习、记忆和思维等方面的高级功能。语言文字是人类进行思维的主要工具,是人类特有的高级功能(在言语区)。下丘脑具有调节垂体和其它腺体的活动的功能。大脑皮层言语区中,W区为书写中枢,V区为视觉性语言中枢,S区为运动性语言中枢,H区为听觉性语言中枢。
【详解】A、学习和记忆涉及脑内某些蛋白质的合成,属于人脑的高级功能,A正确;
B、注意力下降,将会影响瞬时记忆转换至短时记忆过程,注意力提升有助于瞬时记忆转化为短时记忆,B正确;
C、大多数人主导语言功能的区域是在大脑的左半球,C错误;
D、大脑皮层是整个神经系统的最高级部位,除了对外部世界的感知以及控制机体反射活动外,还具有语言、学习、记忆和思维等方面的高级功能,D正确。
故选C。
8. 下丘脑是人体内分泌活动的枢纽,在人体内发挥着至关重要的作用。当下丘脑的某些区域受到损坏时,可能会引发多种症状,如烦渴和多尿等水平衡问题、食欲改变、肥胖或消瘦等。下列说法错误的是( )
A. 若某人出现多尿问题,则其下丘脑分泌抗利尿激素的功能可能受损
B. 下丘脑内存在体温调节中枢,体温一旦偏离正常值,说明该中枢受损
C. 下丘脑作为激素分级调节中的一环,其分泌活动受相应激素的调节
D. 若某人的生物节律出现异常,则其下丘脑的某一区域可能受损
【答案】B
【解析】
【分析】当人饮水不足或吃的食物过咸时,细胞外液渗透压会升高,下丘脑中的渗透压感受器会受到刺激。这个刺激一方面传至大脑皮层,通过产生渴觉来直接调节水的摄入量;另一方面促使下丘脑分泌、垂体释放的抗利尿激素增加,从而促进肾小管和集合管对水分的重吸收,减少了尿量的排出,保留了体内的水分,使细胞外液的渗透压趋向于恢复正常。
【详解】A、抗利尿激素由下丘脑分泌,其作用是促进肾小管和集合管对水分的重吸收,减少尿量的排出,若某人出现多尿问题,则其下丘脑分泌抗利尿激素的功能可能受损,A正确;
B、下丘脑内存在体温调节中枢,体温一旦偏离正常值,并不能说明该中枢受损,有可能是下丘脑中体温调定点上升,B错误;
C、下丘脑作为激素分级调节中的一环,其分泌活动受相应激素的调节,如下丘脑分泌促甲状腺激素释放激素受甲状腺激素调节,C正确;
D、下丘脑是脑的重要组成部分,其中有体温调节中枢、水平衡的调节中枢等,还与生物节律等的控制有关,若某人的生物节律出现异常,则其下丘脑的某一区域可能受损,D正确。
故选B。
9. 下列激素对应的内分泌腺或细胞及其功能全部正确的一组是( )
A. AB. BC. CD. D
【答案】B
【解析】
【分析】由于内分泌腺没有导管,其分泌的激素随血液流到全身,通过血液传递各种信息,激素运输方向是不定的,可以全身运输,但是起作用的细胞却各不相同。
【详解】A、胰高血糖素是由胰岛A细胞分泌的,A错误;
B、生长激素是由垂体分泌的,能调节生长发育,B正确;
C、促性腺派到是由垂体合成分泌的,不是由下丘脑分泌的,C错误;
D、抗利尿激素是由下丘脑分泌,垂体释放的,其内分泌细胞位于下丘脑,D错误。
故选B。
10. 人在恐惧、紧张等情绪压力下,下丘脑可支配肾上腺皮质、肾上腺髓质释放相关激素,如下图所示。另外,研究发现糖皮质激素(脂溶性激素)可能会促进乳腺癌的转移。下列有关说法不正确的是( )
A. 当人遇到危险时,副交感神经直接控制肾上腺髓质分泌激素a
B. 糖皮质激素通过自由扩散进入靶细胞,与细胞质中的受体结合
C. 恐惧、紧张等情绪压力导致产生短期效应属于神经——体液调节
D. 情绪压力可能导致癌症转移,所以患者应学会放松压力,提高生活质量
【答案】A
【解析】
【分析】情绪压力可以刺激下丘脑,在神经调节方面、下丘脑通过可以控制肾上腺髓质分泌激素a肾上腺素,引起压力的短期效应;在体液调节方面,下丘脑会分泌出促肾上腺皮质激素释放激素作用于垂体,垂体分泌出促肾上腺皮质激素,作用于肾上腺皮质产生肾上腺皮质激素,引起压力的长期效应。
【详解】A、下丘脑通过可以控制肾上腺髓质分泌激素a肾上腺素,引起压力短期效应,故当人遇到危险时,交感神经直接控制肾上腺髓质分泌激素a,A错误;
B、由题干可知糖皮质激素为脂溶性激素,所以其通过自由扩散进入靶细胞,与细胞质中的受体结合,B正确;
C、情绪压力通过相关神经作用与下丘脑,再作用于肾上腺髓质分泌相应激素作用于靶细胞使短期效应增加,因此属于神经——体液调节,C正确;
D、情绪压力刺激下,糖皮质激素分泌增加,而由题干可知糖皮质激素会促进乳腺癌的转移,所以情绪压力可能导致癌症转移,患者应学会放松压力提高生活质量,D正确。
故选A。
11. 激素在机体内作为信号分子,对机体生理过程起着重要的调节作用。下列关于激素的叙述,正确的是( )
A. 内分泌腺分泌的激素,通过体液可定向运输到作用部位
B. 激素和酶都具有高效性,能产生酶的细胞一定能产生激素
C. 激素弥散在全身的体液中,既能组成细胞结构也能为细胞提供能量
D. 临床上常通过抽取血样来检测内分泌系统中激素的水平
【答案】D
【解析】
【分析】1、激素:人和动物的内分泌器官或组织直接分泌到血液中的对身体有特殊效应的物质。消化道器官及胎盘等组织也分泌激素,例如促胰液分泌激素、促胃液分泌激素、绒毛膜促性腺激素等。各种激素的协调作用对维持身体的代谢与功能是必要的;
2、激素作用的一般特征:(1)微量高效;(2)通过体液运输;(3)作用于靶器官、靶细胞。
【详解】A、内分泌腺分泌的激素,通过体液运输到全身各处,但只作用于靶器官或靶细胞,不能定向运输,A错误;
B、激素和酶都具有高效性,能产生激素的细胞一定能产生酶,但只有内分泌细胞才能产生激素,B错误;
C、激素既不组成细胞结构,也不提供能量,只对生命活动起调节作用,C错误;
D、内分泌腺没有导管,分泌的激素弥散到体液中,随血液流到全身,传递着各种信息,因此,临床上常通过抽取血样来检测内分泌系统中激素的水平,D正确。
故选D。
12. 大多数被病毒感染的人都会有炎症反应,造成体温升高,出现发热症状,某感染者从发热到降温的体温变化如图所示。下列叙述错误的是( )
A. cd段相比于ab段产热量上升,散热量也上升
B. bc段皮肤热觉感受器兴奋,机体产热量减少
C. de段毛细血管大多舒张、汗液分泌会增加
D. 持续39.5℃的发热中,机体的产热量等于散热量
【答案】B
【解析】
【分析】神经调节和体液调节之间的关系可以概括为以下两个方面,一方面,不少内分泌腺本身直接或间接地受神经系统的调节,在这种情况下,体液调节可以看作神经调节的一个环节。另一方面,内分泌腺所分泌的激素也可以影响神经系统的发育和功能。如幼年时甲状腺激素缺乏(如缺碘),就会影响脑的发育;成年时,甲状腺激素分泌不足会使神经系统的兴奋性降低。
【详解】A、cd段通过神经调节和体液调节,持续高热,体温相对稳定,则产热总量和散热总量处于动态平衡,但cd段相比于ab段与外界环境温差大,散热量上升,产热量也上升,A正确;
B、bc段体温升高,是人的冷觉感受器兴奋,导致人体产热增加,散热减少,B错误;
C、de段体温降低,是温觉感受器兴奋,通过使毛细血管大多舒张、汗液分泌来增加人体散热,减少产热,C正确;
D、持续高热,体温相对稳定,则产热总量和散热总量处于动态平衡,D正确。
故选B。
13. 树突状细胞(DC)能高效地摄取、加工处理和呈递各种抗原。DC含多个突起,在不同的突起上分布有与摄取、加工处理和呈递抗原相关的分子。下列叙述错误的是( )
A. DC是由骨髓中的造血干细胞增殖、分化而来的
B. DC突起上可能分布有与多种抗原结合的受体
C. DC含多个突起,不利于与抗原进行接触
D. DC对抗原进行处理后可将抗原信息暴露在细胞表面
【答案】C
【解析】
【分析】免疫细胞包括吞噬细胞、树突状细胞和淋巴细胞,它们来自骨髓的造血干细胞,其中B细胞、树突状细胞和巨噬细胞能摄取和加工处理抗原,并且可以将抗原信息暴露在细胞表面,以便呈递给其他免疫细胞,这些细胞统称为抗原呈递细胞。
【详解】A、DC是由骨髓中的造血干细胞增殖、分化而来的,分布于皮肤、消化道、呼吸道等很多上皮组织及淋巴器官内,成熟时具有分支;具有强大的吞噬、呈递抗原功能,A正确;
BC、根据题意可知,DC含多个突起,在不同的突起上分布有与摄取、加工处理和呈递抗原相关的分子,可见DC含多个突起,有利于与抗原进行接触,DC可结合多种抗原,其突起上可能分布有与多种抗原结合的受体,B正确,C错误;
D、树突状细胞(DC)能高效地摄取、加工处理和呈递各种抗原,可见DC对抗原进行处理后可将抗原信息暴露在细胞表面,D正确。
故选C。
14. 人体免疫系统概念模式图如图所示。下列有关叙述错误的是( )
A. 甲是在长期进化过程中遗传下来的
B. 乙对多种病原体都能起到防御作用
C. 丙是体液中的杀菌物质和吞噬细胞
D. 丁主要靠众多的淋巴细胞进行作战
【答案】B
【解析】
【分析】(1)保护人体健康的三道防线是:第一道防线由皮肤和黏膜组成,能够阻挡和杀死病原体,阻挡和清除异物;第二道防线由体液中的杀菌物质和吞噬细胞组成,能够溶解杀死病原体;第三道防线包括免疫器言和免疫细胞,能够产生抗体来抵抗抗原。其中第一道防线和第二道防线是人人生来就有的,对多种病原体都有防御功能因此叫做非特异性免疫;第三道防线是后天获得的,只针对某一特定的病原体或异物起作用,因此叫做特异性免疫;
(2)图中:甲是非特异性免疫,乙是特异性免疫,丙是体液中的杀菌物质和吞噬细胞,丁是免疫器官和免疫细胞。
【详解】A、由图可知,甲是非特异性免疫,乙是特异性免疫,丙是体液中的杀菌物质和吞噬细胞,丁是免疫器官和免疫细胞。甲(非特异性免疫)是生来就有的,不针对某一类特定的病原体,而是对多种病原体都有防御作用,是机体在长期进化过程中遗 传下来的,A正确;
B、乙是特异性免疫,是后天获得的,只针对某一特定的病原体或异物起作用,B错误;
C、丙是第二道防线,由体液中的杀菌物质和吞噬细胞组成,C正确;
D、丁是第三道防线,主要由免疫器官和免疫细胞组成,主要靠众多的淋巴细胞进行作战,D正确。
故选B。
15. 下列人体免疫过程中不涉及特异性识别过程的是( )
A. 吞噬细胞吞噬病原体
B. 细胞毒性T细胞裂解靶细胞
C. HIV攻击人体内的辅助性T细胞
D. 抗体与病原体结合抑制病原体的增殖
【答案】A
【解析】
【分析】特异性识别是指免疫细胞能够特异性地识别特定的抗原。特异性免疫包括体液免疫和细胞免疫,在免疫反应中,不同的免疫过程涉及的识别机制有所不同。
【详解】A、抗原呈递细胞吞噬病原体的过程,抗原呈递细胞可以非特异性地吞噬病原体,此过程一般不涉及特异性识别,符合题意,A正确;
B、细胞毒性T细胞裂解靶细胞属于特异性免疫中的细胞免疫,需要特异性识别靶细胞上的受体,不符合题意,B错误;
C、HIV侵染人体内的辅助性T细胞的过程,HIV能够特异性识别辅助性T细胞表面的受体,不符合题意,C错误;
D、抗体与病原体结合以抑制病原体的增殖的过程,抗体能够特异性识别病原体表面的抗原,不符合题意,D错误;
故选A。
16. 丙型肝炎病毒(HCV)是一种单股正链RNA病毒,通过受体介导的胞吞进入肝细胞后,其RNA直接作为模板进行翻译得到多聚蛋白,该蛋白经切割后产生多种病毒蛋白,包括结构蛋白和非结构蛋白。HCV已被发现30多年,但至今没有疫苗上市。“丙肝神药”索非布韦是一种依赖RNA的RNA聚合酶的抑制剂,属于广谱抗HCV药物。下列说法正确的是( )
A. 利用索非布韦来治疗HCV引起的感染属于免疫预防
B. HCV的细胞膜与宿主细胞膜融合完成入侵过程
C. HCV的遗传物质容易发生突变,导致其疫苗研制困难
D. 人体肝脏细胞被HCV感染后,抗体进入肝脏细胞将HCV清除
【答案】C
【解析】
【分析】病毒是一类没有细胞结构的特殊生物,主要由蛋白质外壳和内部的遗传物质构成,不能独立的生活和繁殖,只有寄生在其他生物的活细胞内才能生活和繁殖。一旦离开了活细胞,病毒就无法进行生命活动。
【详解】A、索非布韦是一种药物,利用药物治疗疾病属于治疗措施,而免疫预防是通过接种疫苗等手段提前预防疾病,A错误;
B、 题干中明确提到HCV是通过受体介导的胞吞进入肝细胞的,并非细胞膜与宿主细胞膜融合完成入侵过程,B错误;
C 、由于HCV的遗传物质RNA是单链结构,不稳定,容易发生突变,这使得研制针对其的疫苗比较困难,C正确;
D、抗体主要分布在血清中,不能进入细胞内部将细胞内的 HCV清除,D错误。
故选C。
17. 人类免疫缺陷病毒(HIV)能够攻击人体免疫细胞,导致艾滋病(获得性免疫缺陷综合征)发生。HIV侵染宿主细胞并增殖的过程如下图所示。下列叙述正确的是( )
A. HIV感染机体产生的抗体可作为HIV检测的重要依据
B. 抗HIV病毒药物主要通过抑制过程③阻止HIV增殖
C. 艾滋病患者易患肿瘤的根本原因是免疫自稳功能减弱
D. HIV经过程①将RNA和逆转录酶输入浆细胞
【答案】A
【解析】
【分析】滋病的致病原理:HIV病毒进入人体后,与人体的T淋巴细胞结合,破坏T淋巴细胞,使免疫调节受到抑制,使人的免疫系统瘫痪,最后使人无法抵抗其他细菌、病毒的入侵,让人死亡。
【详解】A、机体收到HIV感染后会产生相应的免疫反应,HIV感染机体产生的抗体可作为HIV检测的重要依据,A正确;
B、抗HIV病毒药物主要通过抑制过程②病毒RNA的增殖阻止HIV增殖,B错误;
C、艾滋病患者易患肿瘤的根本原因是免疫监视功能减弱,C错误;
D、HIV攻击的是T细胞,图中①表示HIV将RNA和逆转录酶输入T细胞,D错误。
故选A。
18. 2020年12月31日,国药集团中国生物新冠灭活疫苗获得国家药监局批准上市。生产灭活疫苗已经有较为成熟的工艺,其制备及免疫过程如下图所示。下列相关叙述,错误的是( )
A. 细胞C能长时间存在并保持活性,发挥其免疫防御作用
B. 图中B、C、D三种细胞均可特异性识别抗原
C. 注射康复者的血清提取物救治患者与疫苗的防治作用原理相同
D. 注射新冠疫苗会导致新冠病毒抗体检测呈阳性
【答案】C
【解析】
【分析】题图分析:细胞A为吞噬细胞,细胞B为辅助性T细胞,细胞C为记忆B细胞,细胞D为B细胞,细胞E为浆细胞。
【详解】A、据图可知,细胞C为记忆B细胞,其能长时间存在并保持活性,发挥其免疫防御作用,A正确;
B、据图可知,细胞B为辅助性T细胞,细胞C为记忆B细胞,细胞D为B细胞,其均可特异性识别抗原,B正确;
C、注射康复者的血清提取物,是以治疗为目的,属于被动免疫,而疫苗的防治作用属于主动免疫,两者原理不同,C错误;
D、注射新冠疫苗会导致机体产生一定的抗体,存在于血液中,所以新冠病毒抗体检测呈阳性,D正确。
故选C。
19. 免疫学在临床的应用,包括了免疫预防、免疫诊断和免疫治疗,下列关于免疫的叙述,错误的是( )
A. 在临床诊断上,常用抗体与抗原的特异性结合反应来检测特定的病原体
B. “糖丸爷爷”顾方舟研制的糖丸-脊髓灰质炎疫苗是用灭活的病毒制成的
C. 治疗类风湿关节炎、系统性红斑狼疮等常使用免疫抑制剂
D. 只要供者和受者的主要HLA有一半以上相同,就可以进行器官移植
【答案】B
【解析】
【分析】人体的免疫系统具有分辨“自己”和“非己”成分的能力,一般不会对自身成分发生免疫反应。但是,在某些特殊情况下,免疫系统也会对自身成分发生反应。如果自身免疫反应对组织和器官造成损伤并出现了症状,就称为自身免疫病。例如,某种链球菌的表面有一种抗原分子,与心脏瓣膜上一种物质的结构十分相似,当人体感染这种病菌后,免疫系统不仅向病菌发起进攻,而且也向心脏瓣膜发起进攻,结果在消灭病菌的同时,心脏也受到损伤,这就是风湿性心脏病,常见的自身免疫病还有类风湿关节炎、系统性红斑狼疮等。
【详解】A、抗体能和抗原特异性结合,在临床诊断上,常用抗体与抗原的特异性结合反应来检测特定的病原体,A正确;
B、“糖丸爷爷”顾方舟研制的糖丸-脊髓灰质炎疫苗是用减毒的脊髓灰质炎病毒制成的,B错误;
C、类风湿关节炎、系统性红斑狼疮属于自身免疫病,所以治疗类风湿关节炎、系统性红斑狼疮时常使用免疫抑制疗法,C正确;
D、每个人的细胞表面都有一组与别人不同的组织相容性抗原,即人类白细胞抗原(HLA),在器官移植中,只要供者与受者的主要HLA有一半以上相同,就可以进行器官移植,D正确。
故选B。
20. 早在我国公元610年(隋代),医学著作中记载宫颈癌相关病症:“疣目者,人手足边或生如豆,或如结筋,或五个或十个相连肌里,粗强于肉,谓之疣目。”人感染乳头瘤病毒(HPV)可诱发宫颈癌等恶性肿瘤,人体的表皮细胞是HPV的唯一宿主细胞。下列叙述错误的是( )
A. 可以通过及时接种宫颈癌疫苗,达到预防宫颈癌的目的
B. HPV首次进入机体时,能同时引起体液免疫和细胞免疫
C. 男性和女性都可以通过接种宫颈癌疫苗,预防HPV感染和传播
D. 实验中一般使用大肠杆菌来培养HPV,实现病毒的快速增殖
【答案】D
【解析】
【分析】(1)抗原能引起人体免疫器官和免疫细胞产生抗体的物质。抗原是外来的,而不是自身的,如病菌、病毒和其他的病原微生物、异体血液和某些药物都是抗原。
(2)抗体指受到抗原刺激后产生的能与抗原特异性结合且具有特殊抗病能力的蛋白质(免疫球蛋白)。这种具有免疫功能的蛋白质存在于血液、淋巴和组织液中。
【详解】A、接种宫颈癌疫苗可以预防宫颈癌,A正确;
B、男性和女性接种HPV疫苗后,人体血液中的相关淋巴细胞会大量增殖、分化,并产生专门抵抗这种病原体的蛋白质,此种蛋白质在免疫学中称为抗体,此外,部分疫苗可以引起细胞免疫,可以预防宫颈癌,B正确;
C、人体的表皮细胞是HPV的唯一宿主细胞,因此HPV可以寄生在男性和女性的人体表皮细胞,因此男女都可以通过接种宫颈癌疫苗,预防HPV的感染和传播,C正确。
D、人体的表皮细胞是HPV的唯一宿主细胞,所以大肠杆菌不能作为宿主细胞来培养HPV,D错误。
故选D。
二、非选择题(50分)
21. 急性肠炎通常需要通过注射头孢类药物来治疗以消除炎症。使用头孢类药物期间及用药后1~2周内不能饮酒,不然“头孢配酒,说走就走”。①~③为人体细胞生活的内环境,它们之间的关系如图1所示。请结合内环境的相关知识,回答下列问题:
(1)静脉滴注和肌肉注射头孢类药物治疗炎症时,药物首先分别进入的体液为图1中的_____和_____。(填序号)
(2)严重腹泻时,如果只喝水,不补充盐,血浆渗透压可能会_____(“升高”或“降低”)。血浆渗透压的大小主要与_____的含量有关。
(3)肝脏是酒精代谢的主要场所,下图为酒精代谢及头孢类药物忌酒的机理示意图, CH3CH2OH代表酒精,CH3CHO代表乙醛,CH3COOH代表乙酸,乙醛会造成 肝脏细胞损伤。
饮酒者血浆中的少量酒精会随肺部呼吸排出体外,该过程中酒精至少穿过________层生物膜。请简述使用头孢类药物需要忌酒的原因;_________。
【答案】(1) ①. ② ②. ①
(2) ①. 降低 ②. 无机盐和蛋白质
(3) ①. 4 ②. 头孢类药物抑制乙醛脱氢酶的活性,肝脏中的乙醛(CH3CHO)不能分解成乙酸(CH3COOH),乙醛积累在肝脏中导致肝细胞损伤,肝脏的解毒功能下降甚至丧失。
【解析】
【分析】1、血浆、组织液和淋巴液通过动态的有机联系,共同构成机体内细胞生活的直接环境。为了区别于个体生活的外界环境,人们把这个由细胞外液构成的液体环境叫做内环境。
2、血浆渗透压的大小主要与无机盐、蛋白质的含量有关。在组成细胞外液的各种无机盐离子中,含量上占有明显优势的是Na+和Cl-。细胞外液渗透压的90%以上来源于Na+和Cl-。
【小问1详解】
根据箭头指向可知,①②之间是双箭头,且①、②和③之间是单箭头,所以①为组织液,②为血浆,③淋巴液,静脉滴注头孢类药物时,药物首先进入②血浆中;肌肉注射头孢类药物时,药物首先进入①组织液中。
【小问2详解】
严重腹泻时,机体会丢失水和无机盐,如果只喝水,不补充盐,血浆渗透压可能会下降;血浆渗透压的大小主要与无机盐和蛋白质的含量有关。
【小问3详解】
饮酒者血浆中的酒精少量随肺部呼吸排出体外,至少要穿过毛细血管壁(单层细胞)、肺泡壁(单层细胞)共4层生物膜。使用头孢类药物需要忌酒的原因是头孢类药物抑制乙醛脱氢酶的活性,肝脏中的乙醛(CH3CHO)不能分解成乙酸(CH3COOH),乙醛积累在肝脏中导致肝细胞损伤,肝脏的解毒功能下降甚至丧失。
22. 图1是多个神经元之间联系的示意图。用同等强度的电流分别刺激结构A、B、C,Ⅰ表示分别单次刺激A或B,Ⅱ表示以连续两个相同强度的阈下刺激来刺激A,Ⅲ表示单次刺激C。将一示波器的两极分别连接在D神经元膜内侧和外侧,记录不同刺激下D的电位变化,结果如图2所示(阈电位是指使膜上Na﹢通道突然大量开放引起动作电位的临界电位值),请回答下列问题:
(1)图1中A、B、C末端膨大的部分叫__________,神经纤维产生和维持静息电位的主要原因是______________,使膜外阳离子浓度高于膜内。
(2)处于图2中最高点时,细胞内外Na﹢浓度的分布情况是细胞内的Na﹢浓度______(填“高于”或“低于”)细胞外的Na﹢浓度。 图2中Ⅰ所示波形推测,单次刺激A或B,由于刺激强度低,突触前膜释放的神经递质数量________(填“多”或“少”),突触后膜Na﹢通道少量开放,导致示波器出现波形,不能引起动作电位。
(3)由图2中所示波形推测,C神经元释放的是________(填 “兴奋”或“抑制”)性神经递质。
(4)通过Ⅰ和Ⅱ对照说明突触后神经元兴奋具有时间总和效应(即在同一部位连续给予多个低强度刺激,效果可以叠加)。据此有同学提出新的假设:在相邻突触(在A、B、C三处选择)同时给予多个低强度刺激,效果也可以叠加。请用图示1的结构和仪器设计实验验证该假设。
请写出实验设计思路:用________,观察示波器的波形变化,若能引起产生动作电位,表明不同突触的阈下刺激能叠加引发突触后膜的动作电位。
【答案】(1) ①. 突触小体 ②. K+外流
(2) ①. 低于 ②. 少
(3)抑制 (4)同等强度的阈下刺激(或低强度刺激)同时刺激A和B(必须写阈下刺激或低强度刺激)
【解析】
【分析】1、分析图1:AD、BD、CD之间存在突触,D神经元上连接着微电极,可检测电位变化。
2、分析图2:单次刺激A、B,膜电位发生了变化,静息电位差值变小,但没有形成外负内正的动作电位,说明刺激强度在阈值之下;连续刺激A,形成了外负内正的动作电位,说明连续的阈下刺激可在突触后膜叠加;单次刺激C,静息电位差值变大,说明C释放的是抑制性神经递质。
【小问1详解】
神经元的轴突末梢经过多次分支,最后每个小枝末端膨大,呈杯状或球状,叫做突触小体。据图可知,A、B、C末端膨大的部分叫做突触小体。神经纤维产生和维持静息电位的主要原因是K+外流,使膜外阳离子浓度高于膜内。
【小问2详解】
处于图2中最高点时,Na+内流产生动作电位,但细胞内外Na﹢浓度的分布特征依然是细胞外的Na﹢浓度高于细胞内。故处于图2中最高点时,细胞内外Na﹢浓度的分布情况是细胞内的Na﹢浓度低于细胞外的Na﹢浓度。图2中Ⅰ所示波形推测,单次刺激A或B,由于刺激强度低,突触前膜释放的神经递质数量少,突触后膜Na+通道少量开放,导致示波器出现波形,但不能产生超过阈电位的兴奋,不能引起动作电位。
【小问3详解】
由图2中Ⅲ可知,神经元D的电位低于静息电位的70 mv,原因是C释放的是抑制性神经递质,与突触后膜上的受体结合,使膜上负离子通道打开,引起负离子内流,使外正内负的膜电位增大,抑制了突触后神经元的兴奋。
【小问4详解】
依题意,实验的目的是验证相邻部位给予多个低强度刺激,效果也可以叠加,从而引发突触后膜的动作电位。实验的自变量是不同部位多个低强度刺激,因变量是动作电位的产生。实验设计思路如下:用同等强度的阈下刺激(或低强度刺激)同时刺激A和B(必须写阈下刺激或低强度刺激),观察示波器上是否产生与Ⅱ相同的波形。若示波器上产生了与Ⅱ相同的波形,则验证假说,反之则不能验证。
23. 多囊卵巢综合征是育龄妇女常见病症,病因尚不明确,可能与垂体促性腺激素的分泌失调或卵巢类固醇生物合成所需酶系统的功能缺陷有关。患者常会出现卵巢囊肿、不孕不育、雌激素降低、雄激素升高(雄激素升高会抑制卵细胞的生成)、组织细胞对胰岛素敏感性降低等内分泌失调症状。下图表示人体含量最多、发挥作用最大的雌激素——雌二醇的分泌调节机制。请回答:
(1)雌二醇的化学本质属于_____。下丘脑通过垂体对卵巢分泌的雌二醇进行调节,这种分层调控属于_____调节。
(2)胰岛素在抑制血糖来源方面的作用是_________。
(3)研究发现肥胖者多囊卵巢综合征比例增加,据图分析原因可能是:肥胖者脂肪细胞膜上特异性胰岛素受体密度________(填“升高”或“降低”),故对胰岛素敏感性降低,易导致胰岛素抵抗与高胰岛素血症。而高水平胰岛素____________, 进而促进多囊卵巢综合征的发展。
(4)请分析多囊卵巢综合征患者常表现出不孕的原因是____________。
【答案】(1) ①. 固醇##脂质##类固醇 ②. 分级
(2)抑制肝糖原的分解和非糖物质转变成葡萄糖
(3) ①. 降低 ②. 促进垂体分泌(过多的)促性腺激素作用于卵巢
(4)多囊卵巢综合征患者体内的雄激素升高增多,雄激素升高会抑制卵细胞的生成,导致患者排卵不畅或障碍,从而造成不孕
【解析】
【分析】据图可知,卵巢分泌的雌激素受下丘脑→垂体→卵巢的分级调节,另外胰岛素还能对卵巢和垂体进行调节,促进卵巢和垂体分泌相应激素。
【小问1详解】
雌二醇属于性激素,其化学本质为固醇(或脂质或类固醇),下丘脑、垂体和卵巢对雌二醇的分泌的调控属于分级调节;
【小问2详解】
胰岛素在抑制血糖来源方面的作用是抑制肝糖原的分解和抑制非糖物质转变成葡萄糖;
【小问3详解】
肥胖者脂肪细胞膜上特异性胰岛素受体相对较少,故对胰岛素敏感性降低,易导致胰岛素抵抗与高胰岛素血症。而高水平胰岛素会促进垂体分泌促性腺激素作用于卵巢,进而促进多囊卵巢综合征的发展。
【小问4详解】
多囊卵巢综合征患者常表现出不孕的原因是多囊卵巢综合征患者体内的雄激素升高增多,雄激素升高会抑制卵细胞的生成,导致患者排卵不畅或障碍,从而造成不孕。
24. 由肝细胞合成分泌、胆囊储存释放胆汁属于消化液,其分泌与释放的调节方式如图所示。
(1)根据图示,下丘脑对肝细胞分泌胆汁的调节属于________(填“神经”或“体液”)调节,说明肝细胞表面有_____________。
(2)机体血浆中大多数蛋白质由肝细胞合成。肝细胞合成功能发生障碍时,组织液的量会________(填“增加”或“减少”)。临床上可用药物A竞争性结合醛固酮受体,导致__________,从而增加尿量,使组织液的量恢复正常。
(3)为研究下丘脑所在通路胆汁释放量是否受小肠Ⅰ细胞所在通路的影响,据图设计以下实验,已知注射各试剂所用溶剂对实验检测指标无影响,CCK抗体会导致CCK不能作用于肝细胞。
实验处理:将生长状况一致的小鼠若干,平均分成A、B两组,A组小鼠注射一定量的生理盐水,B组小鼠注射等量生理盐水 + 适量的CCK抗体。
检测指标:检测两组小鼠的胆汁释放量。
实验结果及结论:若____________,则下丘脑所在通路胆汁释放量不受小肠Ⅰ细胞所在通路的影响。若________,则下丘脑所在通路胆汁释放量受小肠Ⅰ细胞所在通路的影响。
【答案】(1) ①. 神经 ②. 乙酰胆碱(或神经递质)受体
(2) ①. 增加 ②. 醛固酮的作用被抑制,减少肾小管和集合管对钠离子的重吸收,促进钠离子排出
(3) ①. A组与B组的胆汁释放量相等(大致相等) ②. A组相比于B组的胆汁释放量更多(B组相比于A组的胆汁释放量更少)
【解析】
【分析】由图可知,食物通过促进下丘脑相关通路,增加Ach的释放,同时通过小肠Ⅰ细胞通路,增加CCK的释放,二者均可作用与肝细胞分泌胆汁,后者还能促进胆囊平滑肌收缩,进一步促进胆囊胆汁的释放。
【小问1详解】
依据题图可知,食物通过促进下丘脑相关通路,增加Ach的释放,同时通过小肠Ⅰ细胞通路,增加CCK的释放,进一步促进肝细胞分泌胆汁,该过程反射弧完整属于神经调节,说明肝细胞表面有神经递质乙酰胆碱受体。
【小问2详解】
肝细胞合成功能发生障碍时,血浆蛋白减少,血浆渗透压降低,水分大量渗透到组织液,组织液的量增加,导致组织水肿。当药物A竞争性结合醛固酮受体时,会减少醛固酮的作用或抑制醛固酮的作用,从而减少肾小管对钠离子的重吸收,增加尿量,使组织液的量恢复正常。
【小问3详解】
依据题干信息,实验的目的是研究下丘脑所在通路胆汁释放量是否受小肠Ⅰ细胞所在通路的影响,由图可知,小肠Ⅰ细胞所在通路相关的物质是CCK,即自变量是是否注射CCK,因变量是胆囊释放胆汁的量。所以实验处理:A组小鼠注射一定量的生理盐水(含有CCK),B组小鼠注射等量生理盐水 + 适量的CCK抗体(CCK抗体会导致CCK不能作用于肝细胞)。检测指标:检测两组小鼠的胆汁释放量。若下丘脑所在通路胆汁释放量不受小肠Ⅰ细胞所在通路的影响,则A组和B组小鼠的胆汁释放量相等;若下丘脑所在通路胆汁释放量受小肠Ⅰ细胞所在通路的影响,则A组的胆汁释放量大于B组。
25. 全国多地曾出现支原体肺炎感染高峰期,其症状主要为发热、咳嗽等。某生物兴趣小组的同学构建了支原体肺炎患者免疫反应的模式图,如图所示。回答下列相关问题:
(1)图中B细胞活化的第二信号是_________(填图中序号)。图中N的名称是________。
(2)支原体侵入人体过程中,吞噬细胞发挥________(填“特异性”“非特异性”或“特异性和非特异性”)免疫的功能。吞噬细胞可以________给辅助性T细胞。
(3)患者痊愈后仍有再次感染的风险,但再次感染后病症会比第一次感染时的轻,从免疫学的角度分析,原因是___________。
(4)临床发现,头孢类和青霉素类药物能有效抑制细菌细胞壁的形成,起到抑制细菌生长繁殖的目的,但是对支原体并不起作用。尝试从下图支原体细胞结构方面解释,头孢类和青霉素药物对支原体引起的肺炎治疗无效的原因可能是____________。
【答案】(1) ①. ⑤ ②. 抗体
(2) ①. 特异性和非特异性 ②. 呈递抗原
(3)二次免疫时,记忆细胞迅速增殖分化,产生大量浆细胞和细胞毒性T细胞,浆细胞快速产生大量抗体,迅速、高效地产生免疫反应
(4)头孢类药物和青霉素药物的作用机理主要是抑制细菌细胞壁的形成导致细菌细胞破裂死亡,而支原体无细胞壁,所以头孢类和青霉素药物对支原体引起的肺炎治疗无效
【解析】
【分析】人体的三道防线是:第一道防线是皮肤、黏膜、纤毛,功能是阻挡、杀菌和清扫异物;第二道防线是体液中的杀菌物质和吞噬细胞,功能是溶解、吞噬病原体;第三道防线是免疫器官和免疫细胞(主要是淋巴细胞)功能是能产生抗体抵抗抗原(侵入人体内的病原体)。
【小问1详解】
图中B细胞活化的第一信号是支原体与B细胞接触(抗原直接接触),第二信号是辅助性T细胞(⑤)表面的特定分子发生变化并与B细胞结合,还需要辅助性T细胞释放淋巴因子的刺激,B细胞被活化后增殖分化。图中N是由浆细胞分化的,为抗体;
【小问2详解】
支原体侵入机体,首先需要穿过的身体屏障是皮肤、黏膜,属于人体第二道防线,为非特异性免疫,除此之外,吞噬细胞还可以参加特异性免疫,将抗原呈递给辅助性T细胞;
【小问3详解】
二次免疫时,记忆细胞迅速增殖分化,产生大量浆细胞和细胞毒性T细胞,浆细胞快速产生大量抗体,迅速、高效地产生免疫反应,故再次感染后病症会比第一次感染时轻;
【小问4详解】
头孢类药物的作用机理主要是抑制细菌细胞壁的形成导致细菌细胞破裂死亡,而支原体无细胞壁,所以头孢类和青霉素药物对支原体引起的肺炎治疗无效。选项
激素
内分泌腺或细胞
功能
A
胰高血糖素
胰岛B细胞
促进肝糖原分解为葡萄糖
B
生长激素
垂体
调节生长发育
C
促性腺激素
下丘脑
调节性腺分泌性激素
D
抗利尿激素
垂体
促进肾小管和集合管对水分的重吸收
相关试卷
这是一份四川省2024-2025学年高二上学期期中调研测试生物试题(Word版附解析),共10页。试卷主要包含了考查范围,考生必须保持答题卡的整洁等内容,欢迎下载使用。
这是一份四川省雅安中学2024-2025学年高二上学期11月期中生物试题(Word版附解析),文件包含四川省雅安中学2024-2025学年高二上学期11月期中生物试卷Word版含解析docx、四川省雅安中学2024-2025学年高二上学期11月期中生物试卷Word版无答案docx等2份试卷配套教学资源,其中试卷共26页, 欢迎下载使用。
这是一份四川省雅安市雅安中学2024-2025学年高二上学期入学检测生物试卷(Word版附解析),文件包含四川省雅安市雅安中学2024-2025学年高二上学期入学检测生物试卷Word版含解析docx、四川省雅安市雅安中学2024-2025学年高二上学期入学检测生物试卷Word版无答案docx等2份试卷配套教学资源,其中试卷共31页, 欢迎下载使用。