


四川省荣县中学2024-2025学年高二上学期入学考试生物试卷(Word版附解析)
展开
这是一份四川省荣县中学2024-2025学年高二上学期入学考试生物试卷(Word版附解析),共16页。试卷主要包含了选择题,非选择题等内容,欢迎下载使用。
第Ⅰ卷
一、选择题:本卷共20小题,每小题2.5分,共50分,每题只有一个选项是正确的。
1. 下列有关精子和卵细胞形成过程中的叙述,错误的是( )
A. 精细胞形成过程中细胞分裂是均等的
B. 卵细胞形成过程中细胞分裂是不均等的
C. 精子中所含的性染色体是Y染色体
D. 精子和卵细胞中染色体数目都是正常体细胞的一半
【答案】C
【解析】
【分析】卵细胞形成过程区别于精子形成过程的特点包括初级卵母细胞、次级卵母细胞均发生不均等分裂,且产生的四个子细胞中只有一个为生殖细胞,其余3个为体积较小、最终退化的极体,且卵细胞无需变形。
【详解】A、精细胞形成的过程中不管是减数第一次分裂还是减数第二次分裂细胞都是均等分裂的,A正确;
B、卵细胞形成过程中细胞分裂是不均等的,减数第一次分裂末期初级卵母细胞不均等分裂产生次级卵母细胞和极体,减数第二次分裂末期次级卵母细胞不均等分裂产生卵细胞和极体,B正确;
C、精原细胞通过减数分裂产生的精子一半含X性染色体,一半含Y性染色体,其比值为1:1,C错误;
D、形成精子和卵细胞的过程中由于减数第一次分裂后期同源染色体分离,导致最终细胞中染色体数量减半,D正确。
故选C。
2. 如图表示脱氧核苷酸、基因、DNA和染色体间的关系。下列有关叙述不正确的是( )
A. d是脱氧核苷酸,其种类取决于c的种类
B. 基因通常是具有遗传效应的f片段
C. e含有的碱基总与f含有的碱基数相同
D. e在h上呈线性排列
【答案】C
【解析】
【分析】题图分析,b为脱氧核糖,c为含氮碱基,d为脱氧核苷酸,f为DNA,g为蛋白质,它们共同构成h染色体。
【详解】A、d是脱氧核苷酸,是由磷酸、五碳糖和碱基组成的,其种类取决于c碱基,A正确;
B、对于DNA是遗传物质的生物而言,基因是具有遗传效应的DNA(f)片段,B正确;
C、基因(e)是有遗传效应的DNA(f)片段,故e含有的碱基总数小于f,C错误;
D、基因的主要载体是染色体,并在其上呈线性排列,D正确。
故选C。
3. 下列关于孟德尔研究过程分析,正确的是( )
A. 孟德尔假说的核心内容是“生物体能产生数量相等的雌、雄配子”
B. 孟德尔作出的“演绎”是F1与隐性纯合子杂交,预测后代不同性状的数量比为1:1
C. 为验证作出的假设是否正确,孟德尔设计并完成了正、反交实验
D. 孟德尔发现的遗传规律可以解释所有进行有性生殖的生物的遗传现象
【答案】B
【解析】
【分析】孟德尔发现遗传定律用了假说—演绎法,其基本步骤:提出问题→作出假说→演绎推理→实验验证→得出结论。①提出问题(在纯合亲本杂交和F1自交两组豌豆遗传实验基础上提出问题);②做出假设(生物的性状是由细胞中的遗传因子决定的;体细胞中的遗传因子成对存在;配子中的遗传因子成单存在;受精时雌雄配子随机结合);③演绎推理(如果这个假说是正确的,这样F1会产生两种数量相等的配子,这样测交后代应该会产生两种数量相等的类型);④实验验证(测交实验验证,结果确实产生了两种数量相等的类型);⑤得出结论(就是分离定律)。
【详解】A、孟德尔假说的核心内容是“成对的遗传因子在形成配子时彼此分离”,且雌雄配子的数量一般不等,A错误;
B、孟德尔作出的“演绎”是 F1与隐性纯合子杂交,预测后代产生1:1的性状分离比,B正确;
C、为验证作出的假设是否正确,孟德尔设计并完成了测交实验,C错误;
D、孟德尔发现的遗传规律可以解释有性生殖生物的核遗传现象,不能解释细胞质遗传,也不能解释细胞核中基因的连锁遗传,D错误。
故选B。
4. 下列有关染色体组、单倍体和多倍体的相关叙述,说法错误的是( )
A. 一个染色体组中不含同源染色体
B. 水稻(2n=24)单倍体植株的叶肉细胞中含有一个染色体组
C. 果蝇(2n=8)的一个染色体组有4条染色体
D. 普通小麦(6n=42)花药离体培养得到的植株细胞中含三个染色体组,属于三倍体
【答案】D
【解析】
【分析】1、染色体组是细胞中含有控制生物生长发育、遗传变异的全部遗传信息的一组非同源染色体。
2、由受精卵发育而成的个体,若体细胞含两个染色体组,则为二倍体,若含三个或三个以上染色体组的则为多倍体。
3、单倍体是体细胞中含本物种配子染色体数的个体,二倍体生物的单倍体只含一个染色体组,而多倍体生物的单倍体则可以含多个染色体组。
【详解】A、染色体组是细胞中含有控制生物生长发育、遗传变异的全部遗传信息的一组非同源染色体,一个染色体组中不含同源染色体,A正确;
B、水稻(2n=24)属于二倍体,其单倍体植株的叶肉细胞中含有一个染色体组,B正确;
C、果蝇(2n=8)属于二倍体,其一个染色体组有4条染色体,C正确;
D、普通小麦(6n=42)花药离体培养得到的植株细胞中含三个染色体组,但是由配子发育而来的属于单倍体,D错误。
故选D。
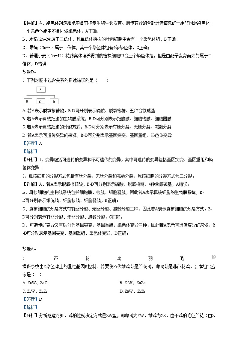
5. 下列对图中包含关系的描述错误的是( )
A. 若A表示脱氧核苷酸,B-D可分别表示磷酸、脱氧核糖、五种含氮碱基
B. 若A表示真核细胞的生物膜系统,B-D可分别表示细胞膜、细胞核膜、细胞器膜
C. 若A表示真核细胞的分裂方式,B-D可分别表示有丝分裂、无丝分裂、减数分裂
D. 若A表示可遗传变异的来源,B-D可分别表示基因突变、基因重组、染色体变异
【答案】A
【解析】
【分析】1、变异包括可遗传的变异和不可遗传的变异,其中可遗传的变异包括基因突变、基因重组和染
色体变异。
2、真核细胞的分裂方式包括有丝分裂、无丝分裂和减数分裂,原核细胞的分裂方式为二分裂。
【详解】A、若A表示脱氧核苷酸,B-D可分别表示磷酸、脱氧核糖、4种含氮碱基,A错误;
B、真核细胞的生物膜系统包括细胞膜、核膜、细胞器膜,因此若A表示真核细胞的生物膜系统,B-D可分别表示细胞膜、细胞核膜、细胞器膜,B正确;
C、真核细胞的分裂方式有有丝分裂、无丝分裂、减数分裂三种。因此若A表示真核细胞的分裂方式,B-D可分别表示有丝分裂、无丝分裂、减数分裂,C正确,
D、可遗传的变异又可以分为基因突变、基因重组、染色体变异三种,因此若A表示可遗传变异的来源,B-D可分别表示基因突变、基因重组、染色体变异,D正确。
故选A。
6. 芦花鸡羽毛横斑条纹由Z染色体上的显性基因B控制。若要使F1代雄鸡都是芦花鸡,雌鸡都是非芦花鸡,亲本组合应该是( )
A. ZBW、ZBZbB. ZbW、ZBZB
C. ZbW、ZbZbD. ZBW、ZbZb
【答案】D
【解析】
【分析】分析题意可知,鸡的性别决定方式是ZW型,即雌鸡为ZW,雄鸡为ZZ.由于鸡的毛色芦花(由Z染色体上B基因控制)对非芦花(由Z染色体上b基因控制)为显性,雌鸡基因型为:ZBW(芦花)、ZbW(非芦花);雄鸡基因型为:ZBZB(芦花)、ZBZb(芦花)、ZbZb(非芦花)。
【详解】A、ZBW、ZBZb杂交后代雌鸡基因型为ZBW(芦花)、ZbW(非芦花),雄鸡基因型为:ZBZB(芦花)、ZBZb(芦花),A错误;
B、ZbW、ZBZB杂交后代雌鸡基因型为ZBW(芦花),雄鸡基因型为:ZBZb(芦花),后代雌雄鸡表现型均为芦花,B错误;
C、ZbW、ZbZb杂交后代雌鸡基因型为ZbW(非芦花),雄鸡基因型为ZbZb(非芦花),后代雌雄鸡表现型均为非芦花,C错误;
D、ZBW、ZbZb交后代雌鸡基因型为ZbW(非芦花),雄鸡基因型为ZBZb(芦花),D正确。
故选D。
7. 假如水稻高秆(D)对矮秆(d)为显性,抗稻瘟病(R)对易感染稻瘟病(r)为显性,两对性状独立遗传。现用一个纯合易感染稻瘟病的矮秆品种(抗倒伏)与一个纯合抗稻瘟病的高秆品种(易倒伏)杂交,F2
中出现既抗倒伏又抗病类型的比例为( )
A. 1/8B. 1/16C. 3/16D. 3/8
【答案】C
【解析】
【分析】1、基因的自由组合定律的实质是:位于非同源染色体上的非等位基因的分离或组合是互不干扰的;在减数分裂过程中,同源染色体上的等位基因彼此分离的同时,非同源染色体上的非等位基因自由组合。
2、根据题意,水稻高秆(D)对矮秆(d)为显性,抗稻瘟病(R)对易感染稻瘟病(r)为显性,两对性状独立遗传。因此这两对基因遵循自由组合定律,则纯合易感稻瘟病的矮秆品种基因型为ddrr,纯合抗稻瘟病的高秆品种基因型为DDRR,杂交后F1基因型为DdRr。
【详解】根据题意,水稻高秆(D)对矮秆(d)为显性,抗稻瘟病(R)对易感染稻瘟病(r)为显性,两对性状独立遗传。因此这两对基因遵循自由组合定律。则纯合高秆抗瘟病的亲本水稻的基因型为DDRR,纯合矮秆易染病的亲本水稻的基因型为ddrr。它们杂交产生的F1基因型为DdRr,F1自交产生的F2代有四种表现型:高秆抗病D_R_∶高秆不抗病D_rr∶矮秆抗病dd R_∶矮秆不抗病ddrr=9∶3∶3∶1,F2代中出现既抗倒伏(矮秆)又抗病类型dd R_的比例为3/16。综上所述,C正确,ABD错误。
故选C。
8. 据图分析,下列叙述正确的是( )
A. 过程③发生同源染色体分离导致A细胞中染色体数目减半
B. 过程①细胞中染色体数与DNA数的比值为1
C. 过程②着丝粒分裂后,细胞中染色体组数与体细胞中不相同
D. A、B、C的名称分别是初级精母细胞、次级精母细胞、精细胞
【答案】D
【解析】
【分析】据图分析:A是初级精母细胞、B是次级精母细胞、C是精细胞。过程①是间期,过程②是减数第一次分裂,过程③是减数第二次分裂。
【详解】A、过程③是减数第二次分裂,同源染色体分离发生在减数第一次分裂过程,A错误;
B、过程①发生染色体的复制,一条染色体上含有两条姐妹染色单体,细胞中染色体数与DNA数的比值为1/2,B错误;
C、过程②发生同源染色体的分离,着丝粒不分裂,C错误;
D、依据减数分裂过程,可知A是初级精母细胞、B是次级精母细胞、C是精细胞,D正确。
故选D。
9. 下列关于“遗传物质的探索”实验,叙述正确的是( )
A. 格里菲思小鼠体内转化实验证明了DNA是遗传物质
B. 艾弗里实验证明了DNA是主要的遗传物质
C. 赫尔希和蔡斯采用了同位素标记法,用含35S的培养基培养噬菌体,用以标记蛋白质
D. 烟草花叶病毒感染烟草的实验表明RNA是该病毒的遗传物质
【答案】D
【解析】
【分析】肺炎链(双)球菌转化实验:包括格里菲斯体内转化实验和艾弗里体外转化实验,其中格里菲斯体内转化实验证明S型菌中存在某种转化因子,能将S型菌转化为R型菌;艾弗里体外转化实验证明DNA是遗传物质。在艾弗里证明遗传物质是DNA的实验中,艾弗里将S型细菌的DNA、蛋白质、糖类等物质分离开,单独的、直接的观察它们各自的作用.另外还增加了一组对照实验,即DNA酶和S型活菌中提取的DNA与R型菌混合培养。
【详解】A、格里菲思小鼠体内转化实验证明了S型中存在转化因子能把R型转变为S型,艾弗里将S型细菌的DNA、蛋白质、糖类等物质分离开,证明了DNA是遗传物质,A错误;
B、艾弗里实验证明了DNA是肺炎链球菌的遗传物质,B错误;
C、噬菌体没有细胞结构,不能用培养基培养,应先标记大肠杆菌,再用标记的大肠杆菌标记噬菌体,C错误;
D、烟草花叶病毒感染烟草的实验中只有RNA侵染才出现病斑,蛋白质侵染不会出现病斑,表明RNA是该病毒的遗传物质,D正确。
故选D。
10. 下图为中心法则示意图。下列相关叙述正确的是( )
A. 病毒的遗传信息都会沿着④或⑤流动
B. 减数分裂前的间期会发生过程①②③
C. 除了③过程外,其他4个过程所需原料相同
D. 过程①④所发生的碱基互补配对方式相同
【答案】B
【解析】
【分析】分析题图,①表示DNA分子复制,②表示转录,③表示翻译,④表示逆转录,⑤表示RNA复制。
【详解】A、图中的①~⑤表示的过程分别是 DNA的复制、转录、翻译、逆转录和RNA的复制,只有部分病毒(RNA病毒)的遗传信息可以会沿着④或⑤流动,A错误;
B、减数分裂前的间期会发生DNA分子复制和有关蛋白质的合成,故会发生①②③过程,B正确;
C、③是翻译过程,该过程的原料是氨基酸,而①和④的原料是脱氧核苷酸,②的原料是核糖核苷酸,C错误;
D、过程①的碱基互补配对方式是A-T、T-A、G-C、C-G,而④逆转录过程的碱基互补配对方式是A-T、U-A、G-C、C-G,不完全相同,D错误。
故选B。
11. 在模拟孟德尔杂交实验的过程中,甲同学分别从下图①②所示烧杯中随机抓取一个小球并记录字母组合;乙同学分别从下图①③所示烧杯中随机抓取一个小球并记录字母组合。将抓取的小球分别放回原烧杯后摇匀,再继续下一次抓取,重复100次。下列叙述正确的是( )
A. 甲同学的实验模拟F2产生配子和受精作用B. 乙同学的实验模拟的是基因的自由组合
C. 乙同学抓取小球的组合类型中DR约占1/2D. 本实验中,4个烧杯中的小球总数必须相等
【答案】B
【解析】
【分析】1、分离定律:在生物的体细胞中,控制同一性状的遗传因子成对存在,不相融合,在形成配子时,成对的遗传因子发生分离,分离后的遗传因子分别进入不同的配子中,随配子遗传给后代。
2、性状分离比的模拟实验的实验原理:甲、乙两个小桶分别代表雌、雄生殖器官,甲、乙内的彩球分别代表雌、雄配子,用不同彩球的随机组合模拟生物在生殖过程中雌、雄配子的随机结合。
【详解】A、孟德尔杂交实验中,F1为杂合子,甲同学的实验模拟F1产生配子和受精作用,A错误;
B、乙同学分别从①③所示烧杯中随机抓取一个小球并记录字母组合,涉及两对等位基因,模拟的是基因的自由组合,B正确;
C、乙同学抓取小球的组合类型中DR约占:1/2×1/2=1/4, C错误;
D、由于雄配子数目一般多于雌配子数目,因此实验中,4个烧杯中的小球总数不一定要相等,D错误。
故选B。
12. 达尔文在环球考查时发现,南美洲加拉帕戈斯群岛上总共生活着15种岛龟,这些岛龟均由南美洲西海岸同种陆龟进化而来,它们形态各异,食性和栖息场所不完全相同。下列有关叙述正确的是( )
A. 协同进化是通过物种之间的生存竞争来实现的
B. 生物多样性的形成就是新物种不断形成的过程
C. 岛屿上岛龟的形成会影响到本岛屿上其他物种的进化
D. 岛屿上的岛龟形态各异说明这些陆龟间存在生殖隔离
【答案】C
【解析】
【分析】现代生物进化理论的基本观点:①种群是生物进化的基本单位,②生物进化的实质在于种群基因频率的改变。③突变和基因重组、自然选择及隔离是物种形成过程的三个基本环节,通过它们的综合作用,种群产生分化,最终导致新物种的形成。③其中突变和基因重组产生生物进化的原材料,自然选择使种群的基因频率发生定向的改变并决定生物进化的方向,隔离是新物种形成的必要条件。
【详解】A、协同进化是通过不同物种间、生物与无机环境之间在相互影响中不断进化和发展而实现的,A错误;
B、生物多样性包括遗传多样性(基因多样性)、物种多样性和生态系统多样性,因此生物多样性的形成不仅仅是新物种不断形成,B错误;
C、因环境相同且协同进化等因素,岛屿上岛龟的形成会影响到本岛屿上其他物种的进化,C正确;
D、岛屿上的岛龟形态各异不能说明这些陆龟间存在生殖隔离,生殖隔离的标志是能否产生可育后代,D错误。
故选C。
13. 图甲是某生物的一个精细胞,图中染色体的黑色和白色分别代表染色体的来源——父方和母方。根据染色体的类型和数目判断图乙中与甲来自同一个精原细胞的有( )
A. ①②B. ①④C. ①③D. ②④
【答案】D
【解析】
【分析】减数分裂过程:
(1)减数第一次分裂前的间期:染色体的复制。
(2)减数第一次分裂:①前期:联会,同源染色体上的非姐妹染色单体交叉互换;②中期:同源染色体成对的排列在赤道板上;③后期:同源染色体分离,非同源染色体自由组合;④末期:细胞质分裂。
(3)减数第二次分裂:①前期:染色体散乱的排布与细胞内;②中期:染色体形态固定、数目清晰;③后期:着丝粒分裂,姐妹染色单体分开成为染色体,并均匀地移向两极;④末期:核膜、核仁重建、纺锤体和染色体消失。
【详解】分析甲图可知,形成该细胞的过程中,同源染色体的非姐妹染色单体之间发生了交叉互换,因此甲和④可能是由同一个次级精母细胞形成的两个精细胞;甲和②是来自同一个精原细胞形成的两个次级精母细胞;因此图乙中与甲来自同一个精原细胞的有②④,D符合题意。
故选D。
14. 编码某蛋白质的基因有两条链,一条是模板链(指导mRNA合成),其互补链是编码链。若编码链的一段序列为5'—ATG—3',则该序列所对应的反密码子是( )
A. 5'—CAU—3'B. 5'—UAC—3'C. 5'—TAC—3'D. 5'—AUG—3'
【答案】A
【解析】
【分析】DNA中进行mRNA合成模板的链为模板链,与模板链配对的为编码链,因此mRNA上的密码子与DNA编码链的碱基序列相近,只是不含T,用U代替,据此答题。
【详解】若编码链的一段序列为5'—ATG—3',则模板链的一段序列为3'—TAC—5',则mRNA碱基序列为5'—AUG—3',该序列所对应的反密码子是5'—CAU—3',A正确,BCD错误。
故选A。
15. 人到了一定年龄就会表现出衰老的特征,比如出现白头发和老年斑,皮肤松弛、皱纹增加等,下列关
于衰老的描述,错误的是( )
A. 对于多细胞生物而言,个体衰老的过程也是组成个体的细胞普遍衰老的过程
B. 毛囊中黑色素细胞衰老,缺乏酪氨酸酶不能合成黑色素,因此老人出现白头发
C. 自由基学说指出自由基攻击磷脂分子时,产物也是自由基,会引发雪崩式反应
D. 细胞衰老是人体内发生的正常生命现象,正常的细胞衰老有利于机体自我更新
【答案】B
【解析】
【分析】细胞衰老与个体衰老的关系:
(1)单细胞生物:细胞的衰老或死亡就是个体的衰老或死亡。
(2)多细胞生物:细胞的衰老和死亡不等于个体的衰老和死亡。两者之间的联系:个体衰老的过程也是组成个体的细胞普遍衰老的过程。
【详解】A、对于多细胞生物而言,细胞的衰老和死亡不等于个体的衰老和死亡,但个体衰老的过程也是组成个体的细胞普遍衰老的过程,A正确;
B、毛囊细胞衰老后酪氨酸酶活性降低,黑色素合成减少,头发变白,并不是缺乏酪氨酸酶,B错误;
C、我们通常把异常活泼的带电分子或基团称为自由基,自由基学说指出自由基攻击磷脂分子时,产物也是自由基,会引发雪崩式反应,C正确;
D、细胞衰老是人体内发生正常生命现象,正常的细胞衰老有利于机体更好地实现自我更新,D正确。
故选B。
16. 下图家族中的甲、乙两种病分别由基因A/a、B/b控制,已知Ⅱ4不携带乙病的致病基因。下列相关分析正确的( )
A. Ⅰ1和Ⅰ2再生一个孩子,从优生优育的角度建议生男孩
B. Ⅰ1和Ⅰ2生一个女孩,两病都不患的概率是3/8
C. Ⅱ3的基因型及概率为:1/2aaXBXb或1/2aaXBXB
D. Ⅱ3和Ⅱ4再生一个只患一种病的男孩的概率是1/4
【答案】D
【解析】
【分析】人类遗传病分为单基因遗传病、多基因遗传病和染色体异常遗传病:
(1)单基因遗传病包括常染色体显性遗传病(如并指)、常染色体隐性遗传病(如白化病)、伴X染色体隐性遗传病(如血友病、色盲)、伴X染色体显性遗传病(如抗维生素D佝偻病)。
(2)多基因遗传病是由多对等位基因异常引起的,如青少年型糖尿病。
(3)染色体异常遗传病包括染色体结构异常遗传病(如猫叫综合征)和染色体数目异常遗传病(如21三体综合征)。
【详解】A、Ⅰ1、Ⅰ2不患甲病,Ⅱ3为女性且患甲病,故可判断甲病为常染色体隐性遗传病;Ⅱ4不携带乙病的致病基因,Ⅱ3和Ⅱ4不患乙病,Ⅲ1患乙病,可确定乙病为伴X染色体隐性遗传病,Ⅰ1和Ⅰ2的基因型为AaXBY、AaXBXb,从优生优育的角度建议生女孩,因为生男孩会增大患乙病的风险,生女孩保证不患乙病,A错误;
B、Ⅰ1和Ⅰ2的基因型为AaXBY、AaXBXb,Ⅰ1和Ⅰ2生一个女孩,两病都不患A_XBX-的概率是3/4×1=3/4,B错误;
C、Ⅲ1同时患两种病,基因型为aaXbY,故Ⅱ3的基因型为aaXBXb,Ⅱ4的基因型为AaXBY,C错误;
D、Ⅱ3的基因型为aaXBXb,Ⅱ4的基因型为AaXBY,他们再生一个只患一种病的男孩的概率是aaXBY+AaXbY=1/8+1/8=1/4,D正确。
故选D。
17. 关于内环境稳态调节机制的现代观点是( )
A. 神经调节B. 神经—体液—免疫调节
C. 神经—体液调节D. 体液调节
【答案】B
【解析】
【分析】法国生理学家贝尔纳推测内环境的恒定主要依赖神经系统的调节;后来坎农提出:内环境稳态是在神经调节和体液调节的共同作用下,通过机体各种器官、系统分工合作、协调统一而实现的;目前普遍认为,神经-体液-免疫调节网络是机体维持稳态的主要调节机制。
【详解】内环境稳态是指正常机体通过调节作用,使各个器官,系统协调活动,共同维持内环境的相对稳定状态,内环境稳态是机体进行生命活动的必要条件,神经-体液-免疫调节网络是稳态调节的主要机制,B正确,ACD错误。
故选B。
18. 毛细血管的管壁细胞直接生活的内环境是( )
A. 淋巴和组织液B. 淋巴和血浆
C. 血浆和组织液D. 血液和组织液
【答案】C
【解析】
【分析】内环境是由组织液、血浆和淋巴等细胞外液组成,其中组织液是组织细胞直接生存的环境;血浆是血细胞直接生存的环境;淋巴是淋巴和吞噬细胞直接生存的环境.毛细血管壁细胞生活的液体环境是血浆和组织液;毛细淋巴管壁细胞生活的液体环境是淋巴和组织液。
【详解】毛细血管壁细胞生活的液体环境是血浆和组织液,故其直接生活的环境为血浆和组织液,C正确。
故选C。
19. 下列各组化合物中全都属于内环境成分的是( )
A. O2、CO2、血红蛋白、H+
B. 过氧化氢酶、抗体、激素、H2O
C. 纤维蛋白原、Ca2+、载体蛋白
D. Na+、、血浆蛋白、氨基酸
【答案】D
【解析】
【分析】内环境的成分有气体、营养物质、代谢废物、激素、维生素等。
【详解】A、血红蛋白位于红细胞内,不属于内环境成分,A错误;
B、过氧化氢酶位于细胞内,不属于内环境成分,B错误;
C、载体蛋白位于细胞膜上,不属于内环境成分,C错误;
D、Na+、 HPO42- 、血浆蛋白、氨基酸均属于内环境成分,D正确。
故选D。
20. 如图所示为人体体液相关组成及各成分之间的关系,请依次填出①~⑤相关内容( )
A. 细胞内液、血浆、组织液、淋巴液、细胞外液
B. 细胞外液、组织液、血浆、淋巴液、细胞内液
C. 细胞外液、血浆、淋巴液、组织液、细胞内液
D. 细胞内液、血浆、淋巴液、组织液、细胞外液
【答案】C
【解析】
【分析】体液包括细胞外液和细胞内液,细胞外液包括血浆、组织液和淋巴液。
【详解】血浆和组织液之间可以相互转换,组织液和细胞内液之间也可以相互转换,所以②是血浆,④是组织液,⑤是细胞内液;组织液可以转化成淋巴液,淋巴液可以汇入血浆,所以③是淋巴液;细胞外液主要由组织液、淋巴液和血浆组成,因此①是细胞外液。所以图中①~⑤的名称依次是细胞外液、血浆、淋巴液、组织液、细胞内液,C正确。
故选C。
第Ⅱ卷
二、非选择题:本卷共5题,共50分。
21. 如图表示某高等雄性生物(2n=6)的细胞分裂示意图,请据图回答下列问题:
(1)从图可看出此类细胞属于动物细胞,原因是____(答两点)。图丙为有丝分裂中期,理由是____。
(2)从图中可看出,该种生物细胞中染色体数目最多可为____条,细胞甲、乙、丙中含有同源染色体的是____。
(3)图甲细胞名称是____,基因重组可发生在图____。
(4)若甲、乙、丙是一个细胞分裂过程中前后三个时期的示意图,那么这三个时期发生的先后顺序是____(用序号和箭头表示)。
【答案】(1) ①. 无细胞壁,有中心体 ②. 细胞中存在同源染色体,且着丝粒都排列在赤道板上
(2) ①. 12 ②. 乙、丙
(3) ①. 次级精母细胞 ②. 乙
(4)丙→乙→甲
【解析】
【分析】分析题图:丙细胞中存在同源染色体,且着丝粒都排列在赤道板上,处于有丝分裂中期;甲细胞无同源染色体,处于减数第二次分裂;乙细胞同源染色体两两配对,出现联会现象,处于减数第一次分裂前期。
【小问1详解】
分析题图可知,此类细胞无细胞壁,有中心体,属于动物细胞;丙细胞中存在同源染色体,且着丝粒都排列在赤道板上,处于有丝分裂中期。
【小问2详解】
有丝分裂后期细胞中的染色体数目是体细胞的2倍,染色体数目最多。分析题干可知,该种生物体细胞中染色体数目有6条,故最多可为12条染色体;细胞甲、乙、丙中含有同源染色体的是乙、丙。
【小问3详解】
甲细胞无同源染色体,处于减数第二次分裂,是次级精母细胞;乙细胞同源染色体两两配对,出现联会现象,处于减数第一次分裂前期,会发生基因重组。
【小问4详解】
丙细胞中存在同源染色体,且着丝粒都排列在赤道板上,处于有丝分裂中期;甲细胞无同源染色体,处于减数第二次分裂;乙细胞同源染色体两两配对,出现联会现象,处于减数第一次分裂前期,故若甲、乙、丙是一个细胞分裂过程中前后三个时期的示意图,那么这三个时期发生的先后顺序是丙→乙→甲。
22. 如图表示细胞增殖、分化的模式图。请回答下列问题。
(1)受精卵形成子细胞的过程包括______________和细胞分裂两个连续的过程。受精卵的______________经过复制后,平均分配到两个子细胞中,保持了亲子代细胞遗传的稳定性。
(2)在个体发育中,由一个或一种细胞增殖产生的后代,______________的过程,叫作细胞分化。
(3)从分子水平看,细胞在分化过程中合成了某类特有的______________,该类物质是生命活动的主要承担者。
(4)已分化的细胞中表达的基因有“管家基因”(所有细胞均表达的一类基因)和“奢侈基因”(不同类型细胞特异性表达的一类基因)。图中的A、B、C、D四个基因最可能是“管家基因”的是______________。
【答案】(1) ①. 物质准备 ②. 遗传物质
(2)在形态,结构和生理功能上发生稳定性差异
(3)蛋白质 (4)B
【解析】
【分析】细胞分化是指在个体发育中,由一个或一种细胞增殖产生的后代,在形态,结构和生理功能上发生稳定性差异的过程。细胞分化的结果:使细胞的种类增多,功能趋于专门化。
【小问1详解】
受精卵形成子细胞即细胞增殖的过程包括物质准备和细胞分裂两个连续的过程。受精卵的遗传物质经过复制后,平均分配到两个子细胞中,保持了亲子代细胞遗传的稳定性。
【小问2详解】
细胞分化是指在个体发育中,由一个或一种细胞增殖产生的后代,在形态,结构和生理功能上发生稳定性差异的过程。
【小问3详解】
蛋白质是生命活动的主要承担者。故从分子水平看,细胞在分化过程中合成了某类生命活动的主要承担者-蛋白质。
【小问4详解】
据图分析,基因B在分裂后的细胞中都表达,而基因A和C在不同细胞中表达,所以基因A和C在可能是奢侈基因,B是管家基因。
23. 囊性纤维化是一种单基因遗传病。研究发现,多数患者的CFTR蛋白在第508位缺少苯丙氨酸,空间结构发生变化,使CFTR转运氯离子的功能异常,导致患者支气管中黏液增多,最终导致肺功能严重受损。如图表示CFTR蛋白合成过程,请据图回答:
(1)图Ⅰ表示的过程为______。
(2)图Ⅱ表示一个②可以相继结合多个______(填细胞器名称),同时进行多条肽链合成,因此少量mRNA分子可以迅速合成大量的蛋白质。该细胞器的移动方向为______(填“a→b”或“b→a”)。将物质④中氨基酸序列与②上的密码子联系起来的物质是______。
(3)图Ⅰ和图Ⅱ呈现的遗传信息的流动方向是__________________(用文字和“→”表示)。
(4)囊性纤维化的产生,体现了基因表达产物与性状的关系是____________。
【答案】(1)转录 (2) ①. 核糖体 ②. b→a ③. tRNA
(3)DNARNA蛋白质
(4)基因通过控制蛋白质结构直接控制生物体的性状
【解析】
【分析】根据题意和图示分析可知:图Ⅰ是以DNA的一条链为模板,进行的是转录过程,发生在细胞核中;图Ⅱ是以mRNA为模板,进行的是翻译过程,发生在核糖体上。
【小问1详解】
据图分析,图Ⅰ是以DNA的一条链为模板,进行的是转录过程。
【小问2详解】
图Ⅱ以mRNA为模板,进行的是翻译过程,一个②mRNA可以相继结合多个核糖体,同时进行多条肽链的合成,因此少量mRNA分子可以迅速合成大量的蛋白质。根据肽链的长度可判断,核糖体移动的方向是b→a,翻译过程中,将物质④多肽中氨基酸序列与②mRNA上的密码子联系起来的物质是tRNA,识别并携带氨基酸。
【小问3详解】
图Ⅰ和图Ⅱ表示转录和翻译过程,所以遗传信息的流动方向是DNA RNA 蛋白质。
【小问4详解】
囊性纤维化的产生,体现了基因表达产物与性状的关系是基因通过控制蛋白质的结构直接控制生物体的性状。
24. 已知两对等位基因A、a和B、b独立遗传,现用基因型为AABB与aabb的个体进行杂交,产生的F1
再自交产生F2。试分析回答下列问题:
(1)基因是指____,等位基因A与a的根本区别是____。
(2)若两对等位基因分别控制一对相对性状,则F2中表型为双显性的个体占____,杂合子占____。
(3)若两对等位基因控制同一对相对性状,且只要存在一个显性基因,个体便表现显性性状,否则为隐性性状,则F2的表现型的比例为____;若只有A、B同时存在时,个体才表现显性性状,否则为隐性性状,则F2的表现型的比例为____。
(4)若这两对基因都控制牡丹花瓣颜色,A、B都控制红色色素的合成,且具有相同的效应,即A或B越多,红色色素越多,花瓣红色程度就越深,则F2中共有____种表现型,其比例为____。
【答案】(1) ①. 通常是有遗传效应的DNA片段 ②. 脱氧核苷酸(或碱基)的排列顺序不同
(2) ①. 9/16 ②. 3/4
(3) ①. 15︰1 ②. 9︰7
(4) ①. 5 ②. 1︰4︰6︰4︰1
【解析】
【分析】基因自由组合定律特殊分离比的解题思路:1、看后代可能的配子组合种类,若组合方式是16种,不管以什么样的比例呈现,都符合基因的自由组合定律,其上代基因型为双杂合。2、写出正常的分离比9:3:3:1。3、对照题中所给信息进行归类,若分离比为9:7,则为9:(3:3:1),即7是后三种合并的结果;若分离比为9:6:1,则为9:( 3 :3):1,若分离比为15:1,则为(9:3:3): 1 ,其他比例可依次类推。
【小问1详解】
对于大多数生物而言,基因的本质是具有遗传效应的DNA片段。等位基因指的是位于一对同源染色体相同位置上控制同一性状不同形态的基因,等位基因A与a所具有的遗传信息不同,二者的根本区别是脱氧核苷酸的排列顺序不同。
【小问2详解】
由题干可知,亲本基因型为AABB与aabb,二者杂交后代F1基因型为AaBb,F1自交得到的F2符合9:3:3:1的表型比,可推知其中双显性个体(基因型为A-B-)的比例为9/16;F2中纯合子共有四种,基因型为AABB、AAbb、aaBB、aabb,每种纯合子都占1/4×1/4=1/16,因此纯合子共占1/16×4=1/4,则杂合子总比例为1-1/4=3/4。
【小问3详解】
若两对等位基因控制同一对相对性状,且只要存在一个显性基因,个体便表现显性性状,否则为隐性性状,即基因型A-bb、aaB-、A-B-均表现为显性性状,其中A-bb=3/16,aaB-=3/16、A-B-=9/16,则可计算
显性性状的比例为3/16+3/16+9/16=15/16,隐性性状的比例=1-15/16=1/16,即F2的表现型的比例为15:1。若只有A、B同时存在时,个体才表现显性性状,则显现性状的基因型为A-B-=9/16,其余是隐性性状,其比例为1-9/16=7/16,即F2的表现型的比例为9:7。
【小问4详解】
A、B都控制红色色素的合成,且具有相同的效应,则F2中显性基因个数越多,花瓣红色程度就越深,F2中基因型具有显性基因的个数有5种情况,即具有5种表现型。F2中具有0个显性基因,包括基因型aabb=1/4×1/4=1/16;具有1个显性基因,包括基因型Aabb=2/4×1/4=2/16和aaBb=1/4×2/4=2/16,共4/16;具有2个显性基因,包括基因型AAbb=1/4×1/4=1/16、aaBB=1/4×1/4=1/16,AaBb=2/4×2/4=4/16,共6/16;具有3个显性基因,包括基因型AABb=1/4×2/4=2/16和AaBB=2/4×1/4=2/16,共4/16;具有4个显性基因,包括基因型AABB=1/4×1/4=1/16,综上所述,这些表现型比例为1︰4︰6︰4︰1。
25. 我国盐碱地规模大,但主要粮食作物难以生长。下图是某科研小组尝试利用普通水稻(2n=24)培育耐盐水稻新品种的育种方案,据图回答:
(1)过程①应处理萌发的种子而不是干种子,这是因为萌发的种子______易发生基因突变。人工诱变育种具有非常大的盲目性,原因是______。
(2)若过程①处理并筛选得到的耐盐植株经基因检测是由于单个基因突变导致的,经过程②一代自交、筛选得到的耐盐植株中纯合子占1/3,则经过第二代自交并筛选获得耐盐植株中纯合子占______。
(3)过程③利用的遗传学原理是______,该过程花药离体培养形成的单倍体植株与正常植株相比,表现出______的特点,该过程中秋水仙素的作用是______。
【答案】(1) ①. 细胞分裂旺盛 ②. 基因突变具有不定向性、低频性
(2)3/5 (3) ①. 染色体变异 ②. 植株矮小、高度不育 ③. 抑制纺锤体形成,使染色体数目加倍
【解析】
【分析】1、基因分离定律的实质:进行有性生殖的生物在进行减数分裂产生配子时,等位基因随同源染色体分离而分离,分别进入不同的配子中,随配子独立遗传给后代。
2、基因突变是指DNA中碱基对增添、缺失或替换而引起基因结构的改变,诱发基因突变的因素包括物理因素、化学因素和生物因素,利用基因突变原理进行育种属于诱变育种。
【小问1详解】
萌发的种子细胞分裂旺盛,较易发生基因突变,所以应处理萌发的种子而不是干种子。基因突变具有不定向性、低频性,所以人工诱变育种具有非常大的盲目性。
【小问2详解】
过程①处理并筛选得到的耐盐植株经基因检测是由于单基因突变导致的,如果用A表示耐盐基因,基因型为Aa,自交一次,耐盐个体的基因型是AA:Aa=1:2,第二代自交,AA=1/3+2/3×1/4=1/2,Aa=2/3×1/2=1/3,aa=2/3×1/4=1/6,耐盐个体中纯合体的比例是3/5,杂合体占2/5。
【小问3详解】
过程③为单倍体育种,原理是染色体变异。单倍体的特点是植株矮小、高度不育;秋水仙素作用于有丝分裂前期,原理是抑制纺锤体形成,使染色体数目加倍。
相关试卷
这是一份四川省荣县中学2024-2025学年高二上学期第一次月考生物试卷(Word版附解析),共21页。试卷主要包含了单项选择题,非选择题等内容,欢迎下载使用。
这是一份四川省南充市白塔中学2024-2025学年高二上学期12月检测生物试卷(Word版附解析),共26页。试卷主要包含了选择题,非选择题等内容,欢迎下载使用。
这是一份四川省自贡市荣县中学2024-2025学年高一上学期第一次月考生物试卷(Word版附解析),文件包含四川省自贡市荣县中学2024-2025学年高一上学期第一次月考生物试题Word版含解析docx、四川省自贡市荣县中学2024-2025学年高一上学期第一次月考生物试题Word版无答案docx等2份试卷配套教学资源,其中试卷共25页, 欢迎下载使用。