


所属成套资源:苏科版八年级物理上册同步精品学与练(原卷版+解析)
初中物理苏科版(2024)八年级上册3.2 人眼看不见的光复习练习题
展开
这是一份初中物理苏科版(2024)八年级上册3.2 人眼看不见的光复习练习题,共32页。试卷主要包含了填空题,实验题,综合题等内容,欢迎下载使用。
01
预习导学
一、、红外线 紫外线
1、红外线:在色散光带红光外侧存在能使物体发热的不可见光,这种光叫做红外线。
2、紫外线:太阳光色散光带紫光外侧也有一种不可见光,这种不可见光叫紫外线。
要点:
1、红外线的特点及应用:
(1)红外线的热效应比较显著,可以用来加热食品、浴室的暖灯、红外线理疗仪等。
(2)红外线穿透云雾的能力也比较强,使用对红外线敏感的底片可进行远距离高空摄影、也可以在没有光线的夜间摄影、红外线遥感仪等。
(3)红外线还可以用来遥控,如:电视机的遥控器。
2、紫外线的特点及应用:能使荧光物质发光、紫外线灯灭菌。
02
考点分类
考点1:红外线
1.下列有关红外线的说法正确的是( )
A.红外线是一种不可见光
B.红外线的颜色是红色,是一种可见光
C.红外线在真空中不能传播
D.红外线看不见,传播过程中一定会拐弯
考点2:红外线的特点及作用
2.红外线的特点及作用:热作用 , 云雾能力强, 能力强,一切物体都在不停辐射 ,温度越高辐射 。
3.夜晚,下列物体中辐射红外线最强的是( )
A.草木B.人C.岩石D.河水
4.红外线和紫外线有着广泛的应用,下列关于它们的说法错误的是( )
A.红外线可以通过荧光效应来感知B.红外线的热效应比较显著
C.紫外线能使荧光物质发光D.紫外线能够灭菌
5.如图所示,为防疫新冠病毒,学校在用“红外线测温仪”检测体温。下列与红外线测温仪有关的说法正确的( )
A.红外线能通过肉眼直接观察到
B.红外线属于人耳听不见的声音
C.红外线测温仪是发出红外线来测体温
D.测温仪测体温说明红外线能传递信息
6.空调遥控器能够控制空调的开机、关机、调温等,利用的是( )
A.红外线B.紫外线C.X射线D.可见光
7.如图所示感应水龙头,感应器发出的信号如果被感应区的手挡住,反射回来,就能自动出水,感应器发出的信号是( )
A.紫光B.红光
C.紫外线D.红外线
8.某些动物如响尾蛇可以靠物体对光的敏感来捕食,这种光是 ;电焊工在焊接时要戴上护眼罩,这主要是为了防止 对眼睛造成伤害。若将电视机的红外线遥控器对着家用寒暑表的玻璃泡,一会儿后,温度计的示数将 (填“变大”“变小”或“不变”)。
考点3:红外线在光的色散中应用
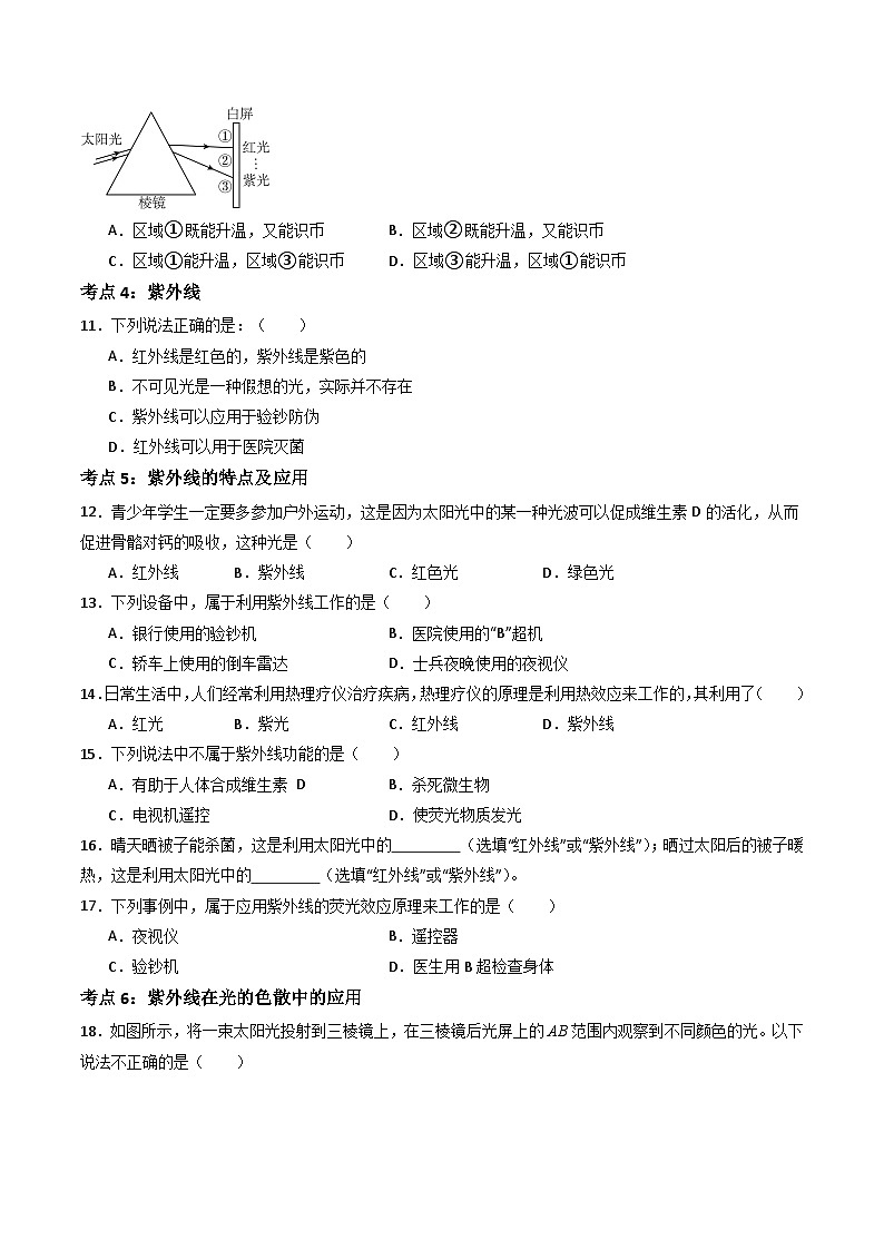
9.如图所示,让一束阳光通过棱镜产生了七色光,A是 光,如果我们把一支温度计放在B点外侧,温度计的示数会上升比较明显,因为 具有热效应。
10.如图所示,让一束太阳光通过三棱镜射到白屏上,屏上标出了三个区域,其中能让温度计的示数明显升高的区域和能识别人民币真伪的区域应该是( )
A.区域①既能升温,又能识币B.区域②既能升温,又能识币
C.区域①能升温,区域③能识币D.区域③能升温,区域①能识币
考点4:紫外线
11.下列说法正确的是:( )
A.红外线是红色的,紫外线是紫色的
B.不可见光是一种假想的光,实际并不存在
C.紫外线可以应用于验钞防伪
D.红外线可以用于医院灭菌
考点5:紫外线的特点及应用
12.青少年学生一定要多参加户外运动,这是因为太阳光中的某一种光波可以促成维生素D的活化,从而促进骨骼对钙的吸收,这种光是( )
A.红外线B.紫外线C.红色光D.绿色光
13.下列设备中,属于利用紫外线工作的是( )
A.银行使用的验钞机B.医院使用的“B”超机
C.轿车上使用的倒车雷达D.士兵夜晚使用的夜视仪
14.日常生活中,人们经常利用热理疗仪治疗疾病,热理疗仪的原理是利用热效应来工作的,其利用了( )
A.红光B.紫光C.红外线D.紫外线
15.下列说法中不属于紫外线功能的是( )
A.有助于人体合成维生素 DB.杀死微生物
C.电视机遥控D.使荧光物质发光
16.晴天晒被子能杀菌,这是利用太阳光中的 (选填“红外线”或“紫外线”);晒过太阳后的被子暖热,这是利用太阳光中的 (选填“红外线”或“紫外线”)。
17.下列事例中,属于应用紫外线的荧光效应原理来工作的是( )
A.夜视仪B.遥控器
C.验钞机D.医生用B超检查身体
考点6:紫外线在光的色散中的应用
18.如图所示,将一束太阳光投射到三棱镜上,在三棱镜后光屏上的AB范围内观察到不同颜色的光。以下说法不正确的是( )
A.红光偏折程度最小所以A处是红光
B.BA范围以外没有光
C.把钞票放在B下方处,上面隐藏的标记会发出荧光
D.将温度计放到A处的上方,会看到示数上升
19.如图,将一束太阳光投射到玻璃三棱镜上,在棱镜后侧白色光屏上的AB范围内观察到不同颜色的光,则下列说法中不正确的是( )
A.上述实验表明太阳光是由多种色光混合而成的
B.将温度计放到AB范围A处的外侧,会看到温度上升
C.将照相底片放到AB范围B处的外侧,底片会感光
D.如果在白屏与三棱镜之间竖直放一块蓝色玻璃,则白屏上蓝色光消失,留下其他颜色的光
考点7:可见光与不可见光
20.有关不可见光的一些说法,观点正确的是( )
A.电视遥控利用紫外线传递信息B.用紫外线照射人体总是有益的
C.蛇和狗辐射的红外线强度相同D.臭氧层能吸收来自太阳的紫外线
21.关于不可见光的说法错误的是( )
A.所有的物体都能辐射红外线
B.在青藏高原,白内障疾病发病率很高,这与该地区太阳的紫外线辐射很强有关
C.适当接受紫外线照射对人体有益
D.电视机遥控机运用了紫外线,可以起到杀菌消毒作用
22.电磁波的频率与波长的大致分布如图所示,下列说法正确的是( )
A.紫外线属于可见光
B.波长最长的是γ射线
C.可见光与红外线在真空中的传播速度相等
D.汽车上安装的倒车雷达是利用无线电波来传递信息的
03
强化训练
一、单选题
1.关于紫外线,下列说法不正确的是( )
A.一切光源发出的光中都有紫外线B.紫外线对人的健康既有利也有弊
C.紫外线可以使荧光物质发光D.紫外线可以用来杀菌、消毒
2.有一种叫“测温枪”的测温仪器,把“枪口”对准人的额头或手腕,显示屏就能直接显示人体的温度。测温枪测温利用的是( )
A.红外线B.紫外线C.红光D.紫光
3.下列说法正确的是( )
A.白光是单色光
B.红外线烤箱利用了红外线的热效应
C.透过红玻璃看蓝天,看到的应是蓝色的
D.紫外线可以消毒,所以要多照射紫外线
4.下列关于红外线的说法正确的是( )
A.温度越高的物体辐射出的红外线越强
B.人眼可以直接看到红外线
C.红外线的颜色为红色
D.医院中经常用照射红外线的方法来进行消毒
5.下列有关光现象的说法,正确的是( )
A.验钞机可通过红外线验证钞票上的荧光标记,来检验钞票的真伪
B.某种“夜视仪”可根据人体、岩石、坦克发出的紫外线不同,在夜晚观察和监视目标
C.电视画面上的色彩是由红、黄、蓝三种色光混合而成的
D.红色的牡丹花由于只反射红光,吸收其它色光,所以它看起来是红色的
6.防控疫情有“三宝”(扫码、测温、戴口罩)。体温检测是新冠肺炎疫情防控工作中的重要环节,常用工具有水银体温计和红外线测温枪,下列说法正确的是( )
A.红外线是一种客观存在的光,属于可见光
B.水银体温计利用了气体热胀冷缩的原理
C.水银温度计的测温范围是25℃-42℃
D.测温枪是通过接收身体辐射的红外线来显示被测人的体温
7.测体温是防疫新冠病毒的有效措施,如图,下列说法中正确的是( )
A.测温仪的测温原理与验钞机的工作原理是相同的
B.测温仪是通过自身发出红外线来感知人体温度的
C.测温仪是通过测量人体发出红外线来测量体温的
D.人的体温越高时,人体发出的红外线也是越弱的
8.如图所示的四种仪器中,属于利用红外线工作的是( )
A. 电视遥控器B. 倒车雷达
C. 杀菌灯D. 验钞机
9.1666年,英国物理学家牛顿用玻璃三棱镜分解了太阳光,在光屏上得到了七色光,解开了光的颜色之谜,如图所示,下列是小红同学在探究有关光现象时的一些说法,其中不正确的( )
A.太阳光中包含红橙黄绿蓝靛紫七色光
B.七色光按序排列是因为三棱镜对不同色光折射程度不同
C.把温度计放在红光的上方,读数会降低
D.用放大镜观察正在放映的彩色电视机屏幕,发现画面的颜色是由红、绿、蓝三种色条合成的
10.疫情期间,许多机场、学校等公共场所都配置了测温安检门(如图所示),测温安检门根据人体的热辐射进行体温筛查,当发现超过37.3℃时,系统自动报警。关于其工作原理,以下说法正确的是( )
A.测温门根据人体辐射的紫外线进行测温
B.测温门根据人体辐射的红外线进行测温
C.测温门自己辐射超声波进行测温
D.测温门自己辐射次声波进行测温
11.如图,在暗室内让一束太阳光照射三棱镜,射出的光射到竖直放置的白屏上,以下说法正确的是( )
A.I区是红外线,III区是紫外线
B.I区的光可以应用于电视遥控器
C.如果使用的是一块蓝色透明的三棱镜,则光屏上仍会出现彩色光带
D.如果把一张绿纸贴在白屏上,则在绿纸上不能看到除绿光外的其他颜色的光
12.在学校庆元旦晚会上,科技小组的同学向大家展示了激光射爆气球的有趣实验。如图所示,红色透明气球内部还套有一只绿色不透明气球,用红色激光照射透明的红色、不透明绿色两个气球时,下列说法正确的是( )
A.红色激光笔发出的是红外线B.绿色不透明气球可能会爆破
C.红色透明气球可能会爆破D.两个气球都不会爆破
二、填空题
13.白光通过棱镜后被分解成各种颜色的光,这种现象叫光的 。电视遥控器遥控电视利用的是 (填“红外线”或“紫外线”)。紫外线和人类生活和生产有很大联系,请列举生活中利用紫外线一例: 。
14.在光的色散实验中,小丽在测量不同色光区域的温度时,惊奇地发现:将温度计放在红光的外侧时,温度 ,这是因为红光外侧是 .
15.一束太阳光经过三棱镜到达绿纸做的光屏上,光屏上应该有 种色光,但眼睛只能在光屏上看到 光;对于流入市场上的假币,人们常借助验钞机发出的 来辨别真伪.
16.电磁波家族成员很多,有无线电波、红外线、可见光、紫外线、X射线、γ射线等,它们与人类生活息息相关.例如:电视机的遥控器就是利用 来工作的;在医院的手术室、病房里,常用 灯来灭菌.
17.适当的 照射对人体有益,它能有助于人体合成维生素 ,过量 照射则对人体有害,它能引起 ,导致皮肤过早衰老甚至发生 。
18.将 放在红光的外侧,能感知红外线的存在;将 放在紫光外侧,能感知紫外线的存在,这种采用间接手段,研究人不能直接感知事物的方法,称为转换法。
19.如图是一束太阳光射向三棱镜后,在后面光屏上出现三个区域,其中b区域出现了彩色的光带,此实验说明了 ;从b区域分离出 三种颜色的光,把这三种强度相同的色光照在一起,可以出现白光;能使被照物体发热的是 区域的光。
20.如图所示,让一束太阳光通过挡光板的夹缝照射到三棱镜的一个侧面上,用光屏接收到从三棱镜的另一侧出射的光。
(1)白屏上出现多种色光的现象叫做光的 ,物理学发展史上,最早通过实验研究这一现象的是英国物理学家 ;
(2)屏上标出了三个区域,用温度计测试不同区域内光的热效应时,其中能让温度计示数升高最明显的区域是 (选填“①”、“②”或“③”),实验中,为了使温度计更灵敏,通常可以采取的措施是可以将温度计的玻璃泡涂成 色;
(3)区域③存在一种人眼看不到的光叫 ,它的显著特征是 。
三、实验题
21.学习光的色散后,某小组做了以下实验:
(1)如图1,在暗室内让一束阳光照射到三棱镜,在右侧白屏的 (选填“①”、“②”或“③”)区域内会看到彩色的光带,这种现象叫做光的 。若要检验人民币真伪,可将它放在 (选填“①”、“②”或“③”)区域内,此处的光叫做 。
(2)将温度计放在 区域内,可以观察到温度计示数明显上升,此处的光叫做 。
22.如图所示,通过探究,我们对太阳光有了更多的了解。
(1)太阳能电池板将太阳能转化为 能,说明光具有 ;
(2)图甲中,阳光通过三棱镜后,在白色光屏上呈现彩色光带,这是光的 现象,用白色光屏的目的是 ,光屏上A、B是光带边缘的色光,其中A为 光,说明 光的偏折角度大;
(3)在屏上标出了三个区域,用温度计测试不同区域的温度,其中能让温度计示数明显上升的区域是 (选填“①”、“②”或“③”,下同),能消毒杀菌的区域是 ;
(4)图乙中在三棱镜和光屏之间放一块与光屏等大的蓝色玻璃,光屏呈现的光的颜色为 色;
(5)拓展:在一张白纸上用绿颜料写一个“光”字把它拿到暗室,当只用红光照射时,你看到的现象是: 纸上面有一个 色的“光”字;
(6)如果没有三棱镜,也可以用一个水槽盛上水,旁边斜放一个平面镜,使太阳光照射在平面镜上,调整装置角度,就可以在白色墙壁上观察到彩色光带,敲动水槽,使它做微小振动,又可在墙壁上观察到 光。
23.将皮肤晒黑的罪魁祸首是太阳光中的紫外线,每逢夏季,很多人总会为防止晒黑采取各种手段,穿防晒服是其中的一种,不同衣服的防晒效果是不一样的,小丽想知道衣服的防晒效果跟什么有关;为此,同学们收集了若干衣服进行讨论交流猜想;
猜想一:衣服的防晒效果可能与衣服的材质有关;
猜想二:衣服的防晒效果可能与衣服的厚度有关;
同学们根据猜想进行了如下探究:
首先,用光纤探头和计算机测算阳光中紫外线的强度;接着,把衣服挡在光纤探头上测算透射到光纤探头上的紫外线强度;然后,利用前后两次测得的紫外线的强度计算出紫外线的透过率,实验数据如下表所示:
(1)该实验是通过比较 来分析衣服的防晒效果的;
(2)通过比较实验 (填序号)可以验证猜想一,应用的研究方法是 (选填“控制变量法”或“等效替代法”);
(3)比较实验3、4或5、6得到的结论是 ;
(4)根据测量结果,请提出一条夏季户外活动时的着装建议: 。
24.在疫情防控常态化的今天,各个学校都有严格的防控措施。如图甲是每天量体温的红外线测温仪,它是利用红外线的 效应工作的,其中 图能反映测温过程中红外线的传播情况(选填“乙”或“丙”)。在测量过程中发现同学们之间的体温相差较大,同一位同学连续三次体温测量值不相同。为了能够提高测量的精确度,小明提出猜想:体温的测量值可能与测温的部位和测量的距离有关。并进行下列活动:
(1)探究与测温部位的关系时,保持测温仪与人体的 相同;对四位同学的额头与手腕分别进行了测量,数据记录如表1:
表1实验数据表明:体温的测量值与 有关;
(2)探究与测温距离的关系时,保持 相同,实验数据如表2:
由数据可知,在有效测温距离内,所测体温值与测温距离 关(选填“有”或“无”),测量距离大于有效测温距离时,越远所测体温值越 (选填“高”、“低”);
(3)根据实验结论,为了提高测量的精确度,建议用这种型号测温仪测量体温时,应该保持测温部位相同并保持测温 相同,且有效测温距离在 cm以内。
四、综合题
25.阅读短文,回答问题:
红外测温仪
红外测温仪是一种非接触式辐射能量探测仪,如图甲为某手持红外测温仪。红外测温仪工作时,会探测物体辐射的红外能量,并将红外能量转变为相应的电信号,最后将电信号转变为被测物体的温度值。红外测温仪具有测温范围大、测量精度高、响应时间短等特点,广泛应用于生产和生活中。
任何物体都会向外辐射红外能量,物体辐射红外能量的大小与物体的温度和辐射的红外波长有关,其关系如图乙所示。红外测温仪测量物体温度时,测温仪除了会接收到物体辐射的红外能量,还会接收到物体表面反射的红外能量,从而影响测量的准确度。测量物体温度时,红外测温仪通常会探测物体辐射的最佳红外波长,以便接受到更多的红外能量,提高测量的精度。
(1)物体的温度越高,其辐射的红外能量越 (大/小);
(2)红外线测温仪通过探测 (选填“温枪”或“人体”)发出的红外线来测体温的;
(3)物体的温度一定时,物体辐射能量的大小与波长的关系是 ;
A.波长越长,辐射的能量越大
B.波长越长,辐射的能量越小
C.随着波长的增加,辐射能量减小
D.随着波长的增加,辐射能量先增大后减小
(4)测量高温物体的温度时,红外测温仪应探测波长 (较长/较短)的红外波。
第11课 人眼看不见的光
01
预习导学
一、、红外线 紫外线
1、红外线:在色散光带红光外侧存在能使物体发热的不可见光,这种光叫做红外线。
2、紫外线:太阳光色散光带紫光外侧也有一种不可见光,这种不可见光叫紫外线。
要点:
1、红外线的特点及应用:
(1)红外线的热效应比较显著,可以用来加热食品、浴室的暖灯、红外线理疗仪等。
(2)红外线穿透云雾的能力也比较强,使用对红外线敏感的底片可进行远距离高空摄影、也可以在没有光线的夜间摄影、红外线遥感仪等。
(3)红外线还可以用来遥控,如:电视机的遥控器。
2、紫外线的特点及应用:能使荧光物质发光、紫外线灯灭菌。
02
考点分类
考点1:红外线
1.下列有关红外线的说法正确的是( )
A.红外线是一种不可见光
B.红外线的颜色是红色,是一种可见光
C.红外线在真空中不能传播
D.红外线看不见,传播过程中一定会拐弯
【答案】A
【解析】AB.红外线是一种不可见光,具有热效应,故A正确;B错误;
CD.光在真空中沿直线传播,而红外线是一种光,故能够在真空中传播,且沿直线传播,不能拐弯,故CD错误。
故选A。
考点2:红外线的特点及作用
2.红外线的特点及作用:热作用 , 云雾能力强, 能力强,一切物体都在不停辐射 ,温度越高辐射 。
【答案】 强 穿透 抗干扰 红外线 越强
【解析】[1][2][3]把红光之外的辐射叫做红外线。红外线热作用强,红外线穿透云雾能力强,抗干扰能力强,可用于远距、高空、夜间摄影及遥感技术等。
[4][5]自然界一切物体都在不停地向外辐射红外线;一个物体,当它的温度升高时,尽管看起来外表还跟原来一样,但它辐射的红外线却会增强,即温度越高辐射越强。
3.夜晚,下列物体中辐射红外线最强的是( )
A.草木B.人C.岩石D.河水
【答案】B
【解析】在草木、人、岩石、河水中,人的温度最高,所以人放出的红外线最强。
故选B
4.红外线和紫外线有着广泛的应用,下列关于它们的说法错误的是( )
A.红外线可以通过荧光效应来感知B.红外线的热效应比较显著
C.紫外线能使荧光物质发光D.紫外线能够灭菌
【答案】A
【解析】ACD.紫外线的频率高,能量大,有荧光作用和杀毒作用,根据紫外线能使荧光物质发光制成验钞机,但是热效应不显著,故A错误,符合题意,CD正确,不符合题意;
B.红外线具有热效应强的特点,可以制成红外线体温计,故B正确,不符合题意。
故选A。
5.如图所示,为防疫新冠病毒,学校在用“红外线测温仪”检测体温。下列与红外线测温仪有关的说法正确的( )
A.红外线能通过肉眼直接观察到
B.红外线属于人耳听不见的声音
C.红外线测温仪是发出红外线来测体温
D.测温仪测体温说明红外线能传递信息
【答案】D
【解析】A.红外线属于不可见光,人肉眼是不可以观察到红外线的,故A错误;
B.红外线是不可见光,不是声音,故B错误;
C.红外线测温仪是通过对物体自身辐射的红外能量的测量,准确地测定物体表面温度的仪器,而不是通过测温枪发出红外线来测体温,故C错误;
D.红外线测温仪是通过红外线传递有关人的体温的信息,由此说明红外线能传递信息,故D正确。
故选D。
6.空调遥控器能够控制空调的开机、关机、调温等,利用的是( )
A.红外线B.紫外线C.X射线D.可见光
【答案】A
【解析】空调遥控器能够控制空调的开机、关机、调温等,是利用了红外线的波长较长、抗干扰能力强等特点,故A符合题意,BCD不符合题意。
故选A。
7.如图所示感应水龙头,感应器发出的信号如果被感应区的手挡住,反射回来,就能自动出水,感应器发出的信号是( )
A.紫光B.红光
C.紫外线D.红外线
【答案】D
【解析】感应水龙头运用的是红外线,红外线对温度的反应比较灵敏,当把手放在感应区时,感应区的红外线检测到此处温度升高,快速作出反应自动出水,所以感应器发出的信号是红外线。故ABC不符合题意,D符合题意。
故选D。
8.某些动物如响尾蛇可以靠物体对光的敏感来捕食,这种光是 ;电焊工在焊接时要戴上护眼罩,这主要是为了防止 对眼睛造成伤害。若将电视机的红外线遥控器对着家用寒暑表的玻璃泡,一会儿后,温度计的示数将 (填“变大”“变小”或“不变”)。
【答案】 红外线 紫外线 变大
【解析】[1]红外线具有热效应,物体温度越高,发出的红外线就越强,响尾蛇是通过红外线的热效应强的特点来跟踪食物,进行捕食。
[2]电焊工在焊接时要戴上护眼罩,这主要是因为电焊弧光中有强烈的紫外线,戴上护眼罩可以防止紫外线对眼睛造成伤害。
[3]红外线具有热效应,由于遥控器所发出的是红外线,所以将电视机的红外线遥控器对着家用寒暑表的玻璃泡,一会儿后,温度计的示数将变大。
考点3:红外线在光的色散中应用
9.如图所示,让一束阳光通过棱镜产生了七色光,A是 光,如果我们把一支温度计放在B点外侧,温度计的示数会上升比较明显,因为 具有热效应。
【答案】 紫 红外线
【解析】[1][2]太阳光是复色光,经过三棱镜后分解成红、橙、黄、绿、蓝、靛、紫,七种颜色的光,由于红光的偏折程度最小,紫光的偏折程度最大,所以B点是红光,A点是紫光,在红光的外侧,看不到的光叫做红外线,红外线的热效应较强,所以我们把一支温度计放在B点外侧,温度计的示数会上升比较明显。
10.如图所示,让一束太阳光通过三棱镜射到白屏上,屏上标出了三个区域,其中能让温度计的示数明显升高的区域和能识别人民币真伪的区域应该是( )
A.区域①既能升温,又能识币B.区域②既能升温,又能识币
C.区域①能升温,区域③能识币D.区域③能升温,区域①能识币
【答案】C
【解析】BD.太阳光经三棱镜后发生色散,图中位置从上到下依次呈现红、橙、黄、绿、蓝、靛、紫等七种颜色的色光,红光之外是红外线,红外线的热效应很强,红外线能使温度计示数升高很快,即在①区域,故BD不符合题意;
AC.紫光之外是紫外线,紫外线能使荧光物质发光,因此可以识别钱币,即在③区域,故A不符合题意,C符合题意。
故选C。
考点4:紫外线
11.下列说法正确的是:( )
A.红外线是红色的,紫外线是紫色的
B.不可见光是一种假想的光,实际并不存在
C.紫外线可以应用于验钞防伪
D.红外线可以用于医院灭菌
【答案】C
【解析】A.红外线和紫外线都是不可见光,故A错误;
B.不可见光也是真实存在的,故B错误;
CD.紫外线可以使荧光物质发光,应用于验钞防伪;也可以杀菌,可以用于医院灭菌,故C正确,故D错误。
故选C。
考点5:紫外线的特点及应用
12.青少年学生一定要多参加户外运动,这是因为太阳光中的某一种光波可以促成维生素D的活化,从而促进骨骼对钙的吸收,这种光是( )
A.红外线B.紫外线C.红色光D.绿色光
【答案】B
【解析】太阳光中的紫外线可以促成维生素D的活化,从而促进骨骼对钙的吸收,故B符合题意,ACD不符合题意。
故选B。
13.下列设备中,属于利用紫外线工作的是( )
A.银行使用的验钞机B.医院使用的“B”超机
C.轿车上使用的倒车雷达D.士兵夜晚使用的夜视仪
【答案】A
【解析】A.验钞机是利用紫外线使钞票上的荧光物质发光的效应进行防伪的,故A符合题意;
B.医院使用的“B”超机是利用超声波工作的,故B不符合题意;
C.倒车雷达是利用超声波工作的,故C不符合题意;
D.夜视仪是将微弱的光线或红外线信号转换为电信号,再把放大的电信号转换为人眼可见的光信号,故D不符合题意。
故选A。
14.日常生活中,人们经常利用热理疗仪治疗疾病,热理疗仪的原理是利用热效应来工作的,其利用了( )
A.红光B.紫光C.红外线D.紫外线
【答案】C
【解析】红外线的主要作用是热作用,可以用来制作热成像仪、红外加热、红外夜视、红外遥控等。紫外线的主要特点是化学作用和荧光效应。可以杀菌消毒,钞票的荧光防伪等。日常生活中,人们经常利用热理疗仪治疗疾病,热理疗仪的原理是利用热效应来工作的,其利用了红外线,故C符合题意,ABD不符合题意。
故选C。
15.下列说法中不属于紫外线功能的是( )
A.有助于人体合成维生素 DB.杀死微生物
C.电视机遥控D.使荧光物质发光
【答案】C
【解析】A.适当照射紫外线有助于人体合成维生素D,促进钙的吸收。故A不符合题意;
B.紫外线能消菌杀毒,杀死微生物,故B不符合题意;
C.电视机遥控是利用红外线的功能,故C符合题意;
D.紫外线的荧光效应强,能使荧光物质发光。故D不符合题意。
故选C。
16.晴天晒被子能杀菌,这是利用太阳光中的 (选填“红外线”或“紫外线”);晒过太阳后的被子暖热,这是利用太阳光中的 (选填“红外线”或“紫外线”)。
【答案】 紫外线 红外线
【解析】[1][2]紫外线有荧光效应,同时也有杀菌作用;红外线主要利用它的热作用。
17.下列事例中,属于应用紫外线的荧光效应原理来工作的是( )
A.夜视仪B.遥控器
C.验钞机D.医生用B超检查身体
【答案】C
【解析】A.夜视仪是利用红外线的热效应来工作的,故A不符合题意;
B.遥控器的前端有一个发光的二极管,可以发射红外线,用它来传递信息,实现对电视等电器的控制,故B不符合题意;
C.验钞机是利用紫外线能使荧光物质发光来鉴别钞票的真伪,故C符合题意。
D.医生用B超检查身体,利用了声音能传递信息,故D不符合题意。
故选C。
考点6:紫外线在光的色散中的应用
18.如图所示,将一束太阳光投射到三棱镜上,在三棱镜后光屏上的AB范围内观察到不同颜色的光。以下说法不正确的是( )
A.红光偏折程度最小所以A处是红光
B.BA范围以外没有光
C.把钞票放在B下方处,上面隐藏的标记会发出荧光
D.将温度计放到A处的上方,会看到示数上升
【答案】B
【解析】A.白色的太阳光射向三棱镜时,由于不同颜色的光通过三棱镜后折射程度不同,会发生光的色散现象,图中光屏从A到B依次呈现红、橙、黄、绿、蓝、靛、紫七种颜色的色光,则A处是红光,红光偏折程度最小,故A正确,不符合题意;
B.BA范围以外有不可见光(红外线、紫外线),故B错误,符合题意;
C.在紫光之外是紫外线,紫外线能使荧光物质发光,因此B处下方放置的钞票,上面隐藏的标记会发出荧光,故C正确,不符合题意;
D.红色光之外称为红外线,红外线的热效应很强,因此将温度计放到A处的上方,会看到示数上升,故D正确,不符合题意。
故选B。
19.如图,将一束太阳光投射到玻璃三棱镜上,在棱镜后侧白色光屏上的AB范围内观察到不同颜色的光,则下列说法中不正确的是( )
A.上述实验表明太阳光是由多种色光混合而成的
B.将温度计放到AB范围A处的外侧,会看到温度上升
C.将照相底片放到AB范围B处的外侧,底片会感光
D.如果在白屏与三棱镜之间竖直放一块蓝色玻璃,则白屏上蓝色光消失,留下其他颜色的光
【答案】D
【解析】AB.太阳光经三棱镜后发生色散,图中位置从A到B依次呈现红、橙、黄、绿、蓝、靛、紫等七种颜色的色光;故A处应该是红光;B处应该是紫光。红外线具有热效应,它位于红色光的外面,所以温度计放应放在A处的外侧示数会上升,故AB正确,故AB不符合题意;
C.由于紫外线会使底片感光,B处的外侧是紫外线,因此将照相底片放到AB范围B处的外侧,底片会感光,故C正确,故C不符合题意;
D.在三棱镜和白屏之间放上一块透明的蓝色玻璃,透明物体的颜色是由它透过的色光决定的。因此蓝色玻璃只能透过蓝光,白屏上呈现蓝色,故D错误,故D符合题意。
故选D。
考点7:可见光与不可见光
20.有关不可见光的一些说法,观点正确的是( )
A.电视遥控利用紫外线传递信息B.用紫外线照射人体总是有益的
C.蛇和狗辐射的红外线强度相同D.臭氧层能吸收来自太阳的紫外线
【答案】D
【解析】红外线和紫外线都是不可见光,红外线的热作用强,可以用来做红外夜视仪。紫外线的生理作用强,适当照射紫外线有助于人体合成维生素D,紫外线的荧光效应强,能使荧光物质发光。
A.电视机遥控器是利用红外线来实现遥控的,故A错误;
B.适量的紫外线照射对人体总是有益的,但是过量照射对人体就是有害的,故B错误;
C.不同温度的物体辐射的红外线的强度不同,温度越高,辐射的红外线越强,所以,由于蛇和狗的体温不同,辐射的红外线强度不相同,故C错误;
D.臭氧层能很好地吸收来自太阳的紫外线,阻挡过量的紫外线进入地球,故D正确。
故选D。
21.关于不可见光的说法错误的是( )
A.所有的物体都能辐射红外线
B.在青藏高原,白内障疾病发病率很高,这与该地区太阳的紫外线辐射很强有关
C.适当接受紫外线照射对人体有益
D.电视机遥控机运用了紫外线,可以起到杀菌消毒作用
【答案】D
【解析】A.一切物体都能辐射红外线,物体温度不同,辐射红外线的强度不同,故A正确,不符合题意;
B.过量照射紫外线对人体有害,在青藏高原,白内障疾病发病率很高,这与该地区太阳的紫外线辐射很强有关,故B正确,不符合题意;
C.适当接受紫外线照射对人体有益,但过量照射紫外线对人体有害,故C正确,不符合题意;
D.电视机遥控机运用了红外线,紫外线可以起到杀菌消毒作用,故D错误,符合题意。
故选D。
22.电磁波的频率与波长的大致分布如图所示,下列说法正确的是( )
A.紫外线属于可见光
B.波长最长的是γ射线
C.可见光与红外线在真空中的传播速度相等
D.汽车上安装的倒车雷达是利用无线电波来传递信息的
【答案】C
【解析】A.人看不见红外线和紫外线,所以紫外线属于不可见光,故 A 错误;
B.根据电磁波谱的波长顺序可知,波长最长的是无线电波,故 B 错误;
C.可见光与红外线都是电磁波,所以可见光与红外线在真空中的传播速度相等,都等于电磁波在真空中的传播速度,故C正确;
D.由于超声波传播时,方向性好,穿透力强,所以汽车上安装的倒车雷达是利用超声波来传递信息的,故D错误。
故选C。
03
强化训练
一、单选题
1.关于紫外线,下列说法不正确的是( )
A.一切光源发出的光中都有紫外线B.紫外线对人的健康既有利也有弊
C.紫外线可以使荧光物质发光D.紫外线可以用来杀菌、消毒
【答案】A
【解析】A.一切光源发出的光中都有红外线,不是紫外线,故A错误,符合题意;
B.紫外线对人的健康既有利也有弊,适当的紫外线照射有助于人体健康,但过量的紫外线照射对人体有害,故B正确,不符合题意;
C.紫外线可以使荧光物质发光,例如验钞机使用紫外线来鉴别钞票和商标的真假,故C正确,不符合题意;
D.紫外线可以用来杀菌、消毒,利用该性质制成紫外线灯用来杀菌,故D正确,不符合题意。
故选A。
2.有一种叫“测温枪”的测温仪器,把“枪口”对准人的额头或手腕,显示屏就能直接显示人体的温度。测温枪测温利用的是( )
A.红外线B.紫外线C.红光D.紫光
【答案】A
【解析】A.测温枪测温利用的是红外线,利用物体能够发出红外线,故A符合题意;
B.利用紫外线能够使荧光物质发光,从而鉴别物质,故B不符合题意;
C.红光提高细胞活性、促进新陈代谢、加速血液循环,帮助组织修复,故C不符合题意;
D.紫光的应该是紫光灯,与测温无关,故D不符合题意。
故选A。
3.下列说法正确的是( )
A.白光是单色光
B.红外线烤箱利用了红外线的热效应
C.透过红玻璃看蓝天,看到的应是蓝色的
D.紫外线可以消毒,所以要多照射紫外线
【答案】B
【解析】A.白光是复色光,故A错误,不符合题意;
B.红外线的热效应比较显著,可以用来加热食品,红外线烤箱利用了红外线的热效应,故B正确,符合题意;
C.红玻璃是红色透明物体,只能透过红色光,其他色光几乎都被吸收,所以看到的是黑色的,故C错误,不符合题意;
D.紫外线可以消毒,但过量的紫外线照射对人体有害,故D错误,不符合题意。
故选B。
4.下列关于红外线的说法正确的是( )
A.温度越高的物体辐射出的红外线越强
B.人眼可以直接看到红外线
C.红外线的颜色为红色
D.医院中经常用照射红外线的方法来进行消毒
【答案】A
【解析】A.由红外线的热辐射效应可知,温度越高的物体辐射出的红外线越强,故A正确;
B.红外线为不可见光,人眼不能直接看到,故B错误;
C.红外线为不可见光,没有颜色,故C错误;
D.医院中经常用照射紫外线的方法来进行消毒,故D错误。
故选A。
5.下列有关光现象的说法,正确的是( )
A.验钞机可通过红外线验证钞票上的荧光标记,来检验钞票的真伪
B.某种“夜视仪”可根据人体、岩石、坦克发出的紫外线不同,在夜晚观察和监视目标
C.电视画面上的色彩是由红、黄、蓝三种色光混合而成的
D.红色的牡丹花由于只反射红光,吸收其它色光,所以它看起来是红色的
【答案】D
【解析】A.验钞机是通过紫外线验证钞票上的荧光标记,来检验钞票的真伪,故A错误;
B.某种“夜视仪”可根据人体、岩石、坦克发出的红外线不同,在夜晚观察和监视目标,故B错误;
C.电视画面上的色彩是由光的三原色,红、绿、蓝三种色光混合而成的,故C错误;
D.根据物体的颜色可知,不透明物体的颜色去取决于它反射光的颜色,红色的牡丹花由于只反射红光,吸收其它色光,所以它看起来是红色的,故D正确。
故选D。
6.防控疫情有“三宝”(扫码、测温、戴口罩)。体温检测是新冠肺炎疫情防控工作中的重要环节,常用工具有水银体温计和红外线测温枪,下列说法正确的是( )
A.红外线是一种客观存在的光,属于可见光
B.水银体温计利用了气体热胀冷缩的原理
C.水银温度计的测温范围是25℃-42℃
D.测温枪是通过接收身体辐射的红外线来显示被测人的体温
【答案】D
【解析】A.红外线是一种客观存在的光,是一种看不见的光,故A错误;
B.水银体温计利用液体热胀冷缩的原理,故B错误;
C.水银体温计的测温范围是35℃~42℃,实验室水银温度计的测量范围是-20℃~110℃,故C错误;
D.人体会辐射红外线,温度越高辐射的红外线越强,所以测温枪是通过接收身体辐射的红外线来显示被测人的体温,故D正确。
故选D。
7.测体温是防疫新冠病毒的有效措施,如图,下列说法中正确的是( )
A.测温仪的测温原理与验钞机的工作原理是相同的
B.测温仪是通过自身发出红外线来感知人体温度的
C.测温仪是通过测量人体发出红外线来测量体温的
D.人的体温越高时,人体发出的红外线也是越弱的
【答案】C
【解析】A.测温仪的测温原理与验钞机的工作原理是不同的,验钞机是利用的紫外线,测温仪利用的是红外线,故A错误;
BC.测温仪是通过测量人体发出红外线来测量体温的,而不是仪器自身发出的红外线,故B错误,C正确;
D.人的体温越高时,人体发出的红外线是越强的,故D错误。
故选C。
8.如图所示的四种仪器中,属于利用红外线工作的是( )
A. 电视遥控器B. 倒车雷达
C. 杀菌灯D. 验钞机
【答案】A
【解析】A.电视遥控器是利用红外线工作,故A符合题意;
B.倒车雷达是利用超声波传递信息的,故B不符合题意;
C.杀菌灯是利用紫外线可以杀死微生物的原理制成的,故C不符合题意;
D.验钞机是利用紫外线的荧光反应工作,故D不符合题意。
故选A。
9.1666年,英国物理学家牛顿用玻璃三棱镜分解了太阳光,在光屏上得到了七色光,解开了光的颜色之谜,如图所示,下列是小红同学在探究有关光现象时的一些说法,其中不正确的( )
A.太阳光中包含红橙黄绿蓝靛紫七色光
B.七色光按序排列是因为三棱镜对不同色光折射程度不同
C.把温度计放在红光的上方,读数会降低
D.用放大镜观察正在放映的彩色电视机屏幕,发现画面的颜色是由红、绿、蓝三种色条合成的
【答案】C
【解析】A.由光的色散现象可知,太阳光是复合光,其中包含七色光,分别为红、橙、黄、绿、蓝、靛、紫,故A正确,不符合题意;
B.七色光按序排列是因为三棱镜对不同色光折射程度不同,故B正确,不符合题意;
C.把温度计放在红光的上方,这里是红外线,红外线的热效应强,温度计示数会明显升高,故C错误,符合题意;
D.彩色电视机屏幕是由红、绿、蓝三种色条合成的,故D正确,不符合题意。
故选C。
10.疫情期间,许多机场、学校等公共场所都配置了测温安检门(如图所示),测温安检门根据人体的热辐射进行体温筛查,当发现超过37.3℃时,系统自动报警。关于其工作原理,以下说法正确的是( )
A.测温门根据人体辐射的紫外线进行测温
B.测温门根据人体辐射的红外线进行测温
C.测温门自己辐射超声波进行测温
D.测温门自己辐射次声波进行测温
【答案】B
【解析】根据红外线的特点可知,由于红外线热效应强,测温门的工作原理是利用红外线的热效应,故B符合题意,ACD不符合题意。
故选B。
11.如图,在暗室内让一束太阳光照射三棱镜,射出的光射到竖直放置的白屏上,以下说法正确的是( )
A.I区是红外线,III区是紫外线
B.I区的光可以应用于电视遥控器
C.如果使用的是一块蓝色透明的三棱镜,则光屏上仍会出现彩色光带
D.如果把一张绿纸贴在白屏上,则在绿纸上不能看到除绿光外的其他颜色的光
【答案】D
【解析】AB.红光以外的看不见的光为红外线,紫光以外看不到的光为紫外线,红光最不易偏折,紫光最易偏折,所以上面一条光线为紫光,I区为紫外线,下面一条光线为红光,III区为红外线,红外线可以用于电视机遥控器,故AB错误;
C.透明物体的颜色是由透过的色光决定的,所以如果使用的是一块蓝色透明的三棱镜,则只有蓝色光能透过三棱镜,则光屏上只会出现蓝色光带,故C错误;
D.不透明物体的颜色是由反射的色光决定的,如果把一张绿纸贴在白屏上,则绿屏只反射绿光,则在绿纸上不能看到除绿光外的其他颜色的光,故D正确。
故选D。
12.在学校庆元旦晚会上,科技小组的同学向大家展示了激光射爆气球的有趣实验。如图所示,红色透明气球内部还套有一只绿色不透明气球,用红色激光照射透明的红色、不透明绿色两个气球时,下列说法正确的是( )
A.红色激光笔发出的是红外线B.绿色不透明气球可能会爆破
C.红色透明气球可能会爆破D.两个气球都不会爆破
【答案】B
【解析】A.红色激光笔发出的不是红外线,是强度很高的红光,因为红外线是一种人眼看不见的光,红光是可见光,人眼看得见,故A错误;
BCD.红色透明气球内部还套有一只绿色不透明气球,用红色激光照射透明的红色、不透明绿色两个气球时,红色透明气球将激光折射透过,不会爆破;绿色不透明气球可以吸收部分激光的能量而爆破,故B正确,CD错误。
故选B。
二、填空题
13.白光通过棱镜后被分解成各种颜色的光,这种现象叫光的 。电视遥控器遥控电视利用的是 (填“红外线”或“紫外线”)。紫外线和人类生活和生产有很大联系,请列举生活中利用紫外线一例: 。
【答案】 色散 红外线 紫外线验钞机
【解析】[1]太阳光经过三棱镜折射后可以分散成七种颜色的光,分别是红、橙、黄、绿、蓝、靛、紫,这就是光的色散现象。
[2]红外线是一种不可见光,它在生活中的应用很广泛,可以做成红外线遥控器、红外线探测仪等。所以,电视遥控器遥控电视利用的是红外线。
[3]紫外线可以使荧光物质发光,钞票上某些位置用荧光物质印上标记,在紫外线下照射下识别这些标记,从而辨别钞票的真伪。
14.在光的色散实验中,小丽在测量不同色光区域的温度时,惊奇地发现:将温度计放在红光的外侧时,温度 ,这是因为红光外侧是 .
【答案】 升高 红外线
【解析】[1][2]红外线的热效应,可使温度升高.红光之外即为红外线.
15.一束太阳光经过三棱镜到达绿纸做的光屏上,光屏上应该有 种色光,但眼睛只能在光屏上看到 光;对于流入市场上的假币,人们常借助验钞机发出的 来辨别真伪.
【答案】 七种 绿 紫外线
【分析】(1)太阳光由红、橙、黄、绿、蓝、靛、紫七种色光组成;
(2)透明物体的颜色是由它透过的色光决定的,不透明物体的颜色是由它反射的色光决定的;
(3)紫外线具有能使荧光物质发光的性质,验钞机就是利用这个性质制成的.
【解析】(1)白光经过三棱镜后发生光的色散现象,分解成红、橙、黄、绿、蓝、靛、紫七种颜色的光;
(2)绿纸做的光屏只能反射绿色的光,吸收其他颜色的光,所以七色光照在绿色光屏上只显绿色;
(3)光谱紫光以外的光为紫外线,属于不可见光,紫外线的作用有:①杀菌作用、②促进维生素D的合成、③使荧光物质发光,验钞机能够发出紫外线使钱币上的荧光物质发光.
故答案为七;绿;紫外线.
【点睛】本题考查点有光的色散、物体的颜色、紫外线的作用,这些都是属于识记性的内容,是中考常识考查中经常出现的问题.
16.电磁波家族成员很多,有无线电波、红外线、可见光、紫外线、X射线、γ射线等,它们与人类生活息息相关.例如:电视机的遥控器就是利用 来工作的;在医院的手术室、病房里,常用 灯来灭菌.
【答案】 红外线 紫外线
【分析】红外线可以进行遥控;紫外线有杀菌作用,能使荧光物质发光.
【解析】电视机的遥控器的前端有一个发光的二极管,可以发射红外线,实现对电视的控制;
紫外线有杀菌作用,在医院的手术室、病房里,常用紫外线灯来灭菌.
17.适当的 照射对人体有益,它能有助于人体合成维生素 ,过量 照射则对人体有害,它能引起 ,导致皮肤过早衰老甚至发生 。
【答案】 紫外线 D 紫外线 皮肤粗糙 皮肤癌
【解析】[1][2][3][4][5]适量照射紫外线对人体有益;紫外线尽管有助于人体合成维生素D,促进人体对钙的吸收,但是过量的紫外线照射对人体十分有害,轻则使皮肤粗糙,重则引起皮肤癌;因此晒太阳时不要太长时间或者涂上防晒霜,长时间户外活动戴遮阳帽或者打伞等。
18.将 放在红光的外侧,能感知红外线的存在;将 放在紫光外侧,能感知紫外线的存在,这种采用间接手段,研究人不能直接感知事物的方法,称为转换法。
【答案】 温度计 底片
【解析】[1]红外线具有热效应,它位于红色光外面,所以温度计放放在红光外侧,温度计示数会上升。
[2]由于紫外线会使底片感光,而紫光外侧为紫外线,因此将底片放在紫光外侧,能感知紫外线的存在。
【点评】本题考查红外线和紫外线的有关问题,相对比较简单,属于基础题。
19.如图是一束太阳光射向三棱镜后,在后面光屏上出现三个区域,其中b区域出现了彩色的光带,此实验说明了 ;从b区域分离出 三种颜色的光,把这三种强度相同的色光照在一起,可以出现白光;能使被照物体发热的是 区域的光。
【答案】 太阳光是由多种色光复合而成的 红、绿、蓝 a
【解析】[1]该现象称为光的色散,在光屏上可观察到彩色光带,这说明太阳光是由多种色光复合而成的,即太阳光是由红、橙、黄、绿、蓝、靛、紫这七种颜色的色光复合而成的。
[2]光的三原色是红、绿、蓝,图中b区域为可见光,从可见光分离出红、绿、蓝三种颜色的光,把这三种强度相同的色光照在一起,可以出现白光。
[3]红光之外是红外线,即a区域的光,红外线的热效应很强,能使被照物体发热。
20.如图所示,让一束太阳光通过挡光板的夹缝照射到三棱镜的一个侧面上,用光屏接收到从三棱镜的另一侧出射的光。
(1)白屏上出现多种色光的现象叫做光的 ,物理学发展史上,最早通过实验研究这一现象的是英国物理学家 ;
(2)屏上标出了三个区域,用温度计测试不同区域内光的热效应时,其中能让温度计示数升高最明显的区域是 (选填“①”、“②”或“③”),实验中,为了使温度计更灵敏,通常可以采取的措施是可以将温度计的玻璃泡涂成 色;
(3)区域③存在一种人眼看不到的光叫 ,它的显著特征是 。
【答案】 色散 牛顿 ① 黑 紫外线 能使荧光物质发光
【解析】(1)[1][2]让一束太阳光通过挡光板的夹缝照射到三棱镜的一个侧面上,白屏上出现红、橙、黄、绿、蓝、靛、紫这七种颜色的色光,这就是光的色散现象,是由牛顿最早发现的。
(2)[3]太阳光经三棱镜后发生色散,图中位置从A到B依次呈现红、橙、黄、绿、蓝、靛、紫七种颜色的色光,它们在②区域;红光之外是红外线,红外线的热效应很强,红外线能使温度计示数升高很快,即在①区域。
[4]因为黑色可以吸收所有色光,所以,实验中为了使温度计更灵敏,通常可以采取的措施是可以将温度计的玻璃泡涂成黑色。
(3)[5][6]紫光之外是紫外线,紫外线能使荧光物质发光,因此,将荧光物质涂在白屏上,③区域荧光物质会发光。
三、实验题
21.学习光的色散后,某小组做了以下实验:
(1)如图1,在暗室内让一束阳光照射到三棱镜,在右侧白屏的 (选填“①”、“②”或“③”)区域内会看到彩色的光带,这种现象叫做光的 。若要检验人民币真伪,可将它放在 (选填“①”、“②”或“③”)区域内,此处的光叫做 。
(2)将温度计放在 区域内,可以观察到温度计示数明显上升,此处的光叫做 。
【答案】 ② 色散 ① 紫外线 ③ 红外线
【解析】(1)[1][2][3][4]在三棱镜另一侧的光屏上可观察到彩色光带,该现象称为光的色散,在右侧白屏的②区域内会看到彩色的光带,是由光的折射形成的;用紫外线检验人民币真伪,紫色光的偏折能力强,紫光的偏折角度最大,故应把人民币放在①区域内。
(2)[5][6]红色光之外为红外线,红外线的热效应强,因此将温度计的玻璃泡放在③处,发现温度计的示数明显上升。
22.如图所示,通过探究,我们对太阳光有了更多的了解。
(1)太阳能电池板将太阳能转化为 能,说明光具有 ;
(2)图甲中,阳光通过三棱镜后,在白色光屏上呈现彩色光带,这是光的 现象,用白色光屏的目的是 ,光屏上A、B是光带边缘的色光,其中A为 光,说明 光的偏折角度大;
(3)在屏上标出了三个区域,用温度计测试不同区域的温度,其中能让温度计示数明显上升的区域是 (选填“①”、“②”或“③”,下同),能消毒杀菌的区域是 ;
(4)图乙中在三棱镜和光屏之间放一块与光屏等大的蓝色玻璃,光屏呈现的光的颜色为 色;
(5)拓展:在一张白纸上用绿颜料写一个“光”字把它拿到暗室,当只用红光照射时,你看到的现象是: 纸上面有一个 色的“光”字;
(6)如果没有三棱镜,也可以用一个水槽盛上水,旁边斜放一个平面镜,使太阳光照射在平面镜上,调整装置角度,就可以在白色墙壁上观察到彩色光带,敲动水槽,使它做微小振动,又可在墙壁上观察到 光。
【答案】 电 能量 色散 呈现彩色光带 红 紫 ① ③ 蓝 红 黑 白
【解析】(1)[1][2]根据能量的转化可知,太阳能电池板将太阳能转化为电能,表明光具有能量。
(2)[3][4]太阳光通过三棱镜后,被分解成红、橙、黄、绿、蓝、靛、紫七种单色光,在白色光屏上呈现一条彩色光带,这是光的色散现象。
[5][6]从图甲可知,最下面的色光经过三棱镜偏折最强,因此是紫光。A为红光,其偏折角度小。
(3)[7]在红光之外称为红外线,其热效应最显著,因此让温度计示数明显上升的区域是①。
[8]紫色光之外称为紫外线,紫外线具有杀菌能力,区域是③。
(4)[9]在三棱镜和白色光屏之间放一块与光屏等大的蓝色玻璃,由于透明物体的颜色是由它通过的色光决定的,因此蓝色玻璃只能透过蓝光,故光屏呈现的光的颜色为蓝光。
(5)[10][11]在一张白纸上用绿颜料写一个“光”字,把它拿到暗室里,只用红光照射时,则白纸能反射红光呈红色;绿字只能反射绿光,不能反射红光,因此绿字呈黑色。
(6)[12]如图所示的装置相当于三棱镜,用该装置来进行太阳光的色散实验,太阳光经过三棱镜被分解为七色光,因此在白色的墙上看到红、橙、黄、绿、蓝、靛、紫的彩色光带,当盘子做微小的振动时,水面不再是平面,光在不平的水面上会发生漫反射,使得各种颜色的光复合成白光。
23.将皮肤晒黑的罪魁祸首是太阳光中的紫外线,每逢夏季,很多人总会为防止晒黑采取各种手段,穿防晒服是其中的一种,不同衣服的防晒效果是不一样的,小丽想知道衣服的防晒效果跟什么有关;为此,同学们收集了若干衣服进行讨论交流猜想;
猜想一:衣服的防晒效果可能与衣服的材质有关;
猜想二:衣服的防晒效果可能与衣服的厚度有关;
同学们根据猜想进行了如下探究:
首先,用光纤探头和计算机测算阳光中紫外线的强度;接着,把衣服挡在光纤探头上测算透射到光纤探头上的紫外线强度;然后,利用前后两次测得的紫外线的强度计算出紫外线的透过率,实验数据如下表所示:
(1)该实验是通过比较 来分析衣服的防晒效果的;
(2)通过比较实验 (填序号)可以验证猜想一,应用的研究方法是 (选填“控制变量法”或“等效替代法”);
(3)比较实验3、4或5、6得到的结论是 ;
(4)根据测量结果,请提出一条夏季户外活动时的着装建议: 。
【答案】 紫外线透过率 1、3、5
控制变量法 见解析 最好穿纯棉长袖衣服
【解析】(1)[1]根据题干中的检测方法可知,该实验是通过比较紫外线透过率来分析衣服的防晒效果,紫外线透过率越低,衣服防晒效果越好。
(2)[2][3]探究防晒效果与材质关系,必须控制厚度相同,材质不同,故选择实验1、3、5数据,由1、3、5数据可知,衣服的材质不同,紫外线透过率不同,说明防晒效果与材质有关,应用控制变量法。
(3)[4]比较实验3、4或5、6可知,衣服的材质和颜色不变,改变的是厚度,紫外线透过率随衣服布料层数的增加而降低,即防晒效果好;故可得结论:同种材质的衣服,层数越多防晒效果越好。
(3)[5]从表格中看出,全棉的防晒效果最好,而且黑色的效果比白色好,因而夏季户外活动时着装的建议:穿全棉长袖衣服;穿颜色较深的衣服;穿较厚的衣服等。
24.在疫情防控常态化的今天,各个学校都有严格的防控措施。如图甲是每天量体温的红外线测温仪,它是利用红外线的 效应工作的,其中 图能反映测温过程中红外线的传播情况(选填“乙”或“丙”)。在测量过程中发现同学们之间的体温相差较大,同一位同学连续三次体温测量值不相同。为了能够提高测量的精确度,小明提出猜想:体温的测量值可能与测温的部位和测量的距离有关。并进行下列活动:
(1)探究与测温部位的关系时,保持测温仪与人体的 相同;对四位同学的额头与手腕分别进行了测量,数据记录如表1:
表1实验数据表明:体温的测量值与 有关;
(2)探究与测温距离的关系时,保持 相同,实验数据如表2:
由数据可知,在有效测温距离内,所测体温值与测温距离 关(选填“有”或“无”),测量距离大于有效测温距离时,越远所测体温值越 (选填“高”、“低”);
(3)根据实验结论,为了提高测量的精确度,建议用这种型号测温仪测量体温时,应该保持测温部位相同并保持测温 相同,且有效测温距离在 cm以内。
【答案】 热 丙 测量距离 测量部位 测量部位 无 低 距离 3
【解析】[1][2]红外线测温仪是接收人体辐射的红外线进行工作的,而人的体温不同,辐射红外线也不同,所以是利用红外线的热效应工作的。反映测温仪工作过程的是图丙。
(1)[3]表格1中,对不同同学的不同部位:额头和手腕进行测量,即探究体温测量值与测温部位的关系,那么需要保持测温的距离相等。即保持测温仪与人体的测量距离相等。
[4]表格1的数据中,同一同学的额头和手腕的温度不同,所以体温测量值与测量部位有关。
(2)[5]表格2中,随着测温距离的变化,记录测量的温度,即探究体温测量值与测温距离的关系,所以应保持测温的部位相同。
[6]由表格数据知,测量相同部位,测温仪与人体间的距离为1~3cm时,测得的温度保持不变,这说明在有效测温距离内,所测体温值与测温距离无关。
[7]测温距离从4cm起,测得的温度随距离的增大而变小,所以测量距离大于有效测温距离时,距离越远所测体温值越低。
(3)[8]在使用测温仪时,应让它测量人体的相同部位,且测温距离不变,而测温距离应在有效测温距离内,这样能提高测量的精确度。
[9]由表格2知,1~3cm时,所测得的相同人相同部位的温度保持不变,所以有效测温距离为3cm内。
四、综合题
25.阅读短文,回答问题:
红外测温仪
红外测温仪是一种非接触式辐射能量探测仪,如图甲为某手持红外测温仪。红外测温仪工作时,会探测物体辐射的红外能量,并将红外能量转变为相应的电信号,最后将电信号转变为被测物体的温度值。红外测温仪具有测温范围大、测量精度高、响应时间短等特点,广泛应用于生产和生活中。
任何物体都会向外辐射红外能量,物体辐射红外能量的大小与物体的温度和辐射的红外波长有关,其关系如图乙所示。红外测温仪测量物体温度时,测温仪除了会接收到物体辐射的红外能量,还会接收到物体表面反射的红外能量,从而影响测量的准确度。测量物体温度时,红外测温仪通常会探测物体辐射的最佳红外波长,以便接受到更多的红外能量,提高测量的精度。
(1)物体的温度越高,其辐射的红外能量越 (大/小);
(2)红外线测温仪通过探测 (选填“温枪”或“人体”)发出的红外线来测体温的;
(3)物体的温度一定时,物体辐射能量的大小与波长的关系是 ;
A.波长越长,辐射的能量越大
B.波长越长,辐射的能量越小
C.随着波长的增加,辐射能量减小
D.随着波长的增加,辐射能量先增大后减小
(4)测量高温物体的温度时,红外测温仪应探测波长 (较长/较短)的红外波。
【答案】 大 人体 D 较短
【解析】(1)[1]由图乙可知,波长相同时,温度越高,所对应的纵坐标越大,即红外能量越大。
(2)[2]红外线测温仪是通过对物体自身辐射的红外能量的测量,准确地测定物体表面温度的仪器,而不是通过测温枪发出红外线来测体温。
(3)[3]根据图乙的图像可知,随着波长的增加,辐射能量先增加后减少,故ABC不符合题意,D符合题意。
故选D。
(4)[4]由图乙可知,测量物体的温度越高,辐射的红外波长越短,所以,测量高温物体的温度时,红外测温仪应探测波长较短的红外波。
实验序号
衣服材质
衣服厚度(布料层数)
紫外线透过率
1
纯棉(白)
1
7%
2
纯棉(黑)
1
4%
3
桑蚕丝
1
13%
4
2
6%
5
聚酯纤维
1
29%
6
2
14%
部位
t甲/℃
t乙/℃
t丙/℃
t丁/℃
额头
36.6
37.0
37.0
36.8
手腕
36.4
36.4
36.2
36.3
间距(cm)
1
2
3
4
5
10
15
20
25
30
温度(℃)
36.5
36.5
36.5
36.4
36.3
36.1
35.7
35.1
34.7
34.1
实验序号
衣服材质
衣服厚度(布料层数)
紫外线透过率
1
纯棉(白)
1
7%
2
纯棉(黑)
1
4%
3
桑蚕丝
1
13%
4
2
6%
5
聚酯纤维
1
29%
6
2
14%
部位
t甲/℃
t乙/℃
t丙/℃
t丁/℃
额头
36.6
37.0
37.0
36.8
手腕
36.4
36.4
36.2
36.3
间距(cm)
1
2
3
4
5
10
15
20
25
30
温度(℃)
36.5
36.5
36.5
36.4
36.3
36.1
35.7
35.1
34.7
34.1
相关试卷
这是一份初中物理苏科版(2024)八年级上册第四章 光的折射 透镜4.2 透镜习题,共38页。试卷主要包含了透镜,透镜对光的作用,焦点和焦距,三条特殊光线,综合题等内容,欢迎下载使用。
这是一份物理八年级上册4.1 光的折射复习练习题,共47页。试卷主要包含了光的折射现象,折射的特点,作图题,实验题,综合题等内容,欢迎下载使用。
这是一份物理八年级上册第三章 光现象3.5 光的反射同步练习题,共48页。试卷主要包含了光的反射,探究光的反射规律,镜面反射和漫反射,实验题,综合题等内容,欢迎下载使用。