









所属成套资源:2024部编版【新课改】(五四学制)道德与法治一年级上册PPT课件(音视频)+教案(教学反思)+字体
【新课改】人教部编2024(道德与法治一上)4单元15《我们不乱扔》2课(音视频作业字体)+教案(反思)
展开
这是一份【新课改】人教部编2024(道德与法治一上)4单元15《我们不乱扔》2课(音视频作业字体)+教案(反思),文件包含15我们不乱扔课件2课时含课后作业pptx、我们不乱扔教案2课时含教学反思docx、音频1第10页mp3、音频2第12页mp3、音频3第13页mp3、音频4第14页mp3、音频5第15页mp3、视频1第8页mp4、视频2第22页mp4、GlowSansSC-Normal-Heavyotf、SourceHanSansCN-Normalotf等11份教案配套教学资源,其中教案共5页, 欢迎下载使用。
第15课 我们不乱扔
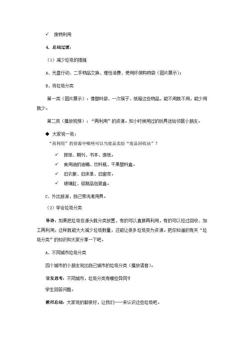
(1) 光盘行动、二手物品交换、理性消费、使用环保购物袋
第二类是“再利用”的资源。如小时候用过的玩具送给邻居小朋友。
报纸、期刊、书本、废纸。
食用油的油桶、饮料瓶、干果塑料盒。
玻璃缸、铝制品包装盒。
旧衣服、旧床单、旧窗帘。
(3)外出旅游,自己带洗漱用具。
把你知道的有关“垃圾分类”的知识和大家分享一下吧。
我居住的城市把垃圾分为四类。分别是可回收物、厨余垃圾、有害垃圾、其他垃圾。
(一)不同城市垃圾分类
我居住的城市把垃圾分为四类。分别是有害垃圾、可回收物、湿垃圾、干垃圾。
我居住的城镇把垃圾分为四类。分别是可回收物、有害垃圾、易腐垃圾、其他垃圾。
我居住的村子把垃圾分为四类。分别是可回收物、有害垃圾、其他垃圾、可堆肥垃圾。
不同城市,垃圾分类有哪些异同?
可回收物是指适宜回收和可资源化利用的生活垃圾,包括:纸制品、塑料制品、玻璃制品、纺织品和金属等。
有害垃圾是指存有对人体健康有害的重金属、有毒的物质或者对环境造成现实危害或者潜在危害的废弃物。包括废电池、废荧光灯管、废灯泡、废水银温度计、废油漆桶、废家电类、过期药品、过期化妆品等。
厨余垃圾是指居民日常生活及食品加工、饮食服务、单位供餐等活动中产生的垃圾,包括丢弃不用的菜叶、剩菜、剩饭、果皮、蛋壳、茶渣、骨头等,其主要来源为家庭厨房、餐厅、饭店、食堂、市场及其他与食品加工有关的行业。
其他垃圾指危害比较小,没有再次利用的价值的垃圾,如建筑垃圾,生活垃圾等,一般都采取填埋、焚烧、卫生分解等方法处理,部分还可以使用生物分解的方法解决,如放蚯蚓等。其他垃圾是可回收物、厨余垃圾、有害垃圾剩余下来的一种垃圾种类。
(三)请将垃圾放入对应的箱内
你的家庭、社区是怎样进行垃圾分类的?
家人改变了原来混装的习惯,准备了多个不同的垃圾桶,把垃圾进行了分类和分装。
小区每天早上、晚上都有志愿者指导居民进行垃圾分类投放。
观看下面两张图片,有什么发现?
道路边的花盆是轮胎花盆
讨论废弃物的新用,研究废弃物再利用方法
同学们要按照《中小学生守则》要求,保持公共卫生,从我做起,从自身做起。我们还要掌握一些知识,认识垃圾的分类,这样才会在生活将垃圾分类,并且利用好垃圾,变废为宝。
1.填埋垃圾之后就不会对环境产生污染了。( ) 2.建筑垃圾不会对环境造成污染。( ) 3.生活中废旧电池不可以直接扔到垃圾桶。 ( ) 4.厨余垃圾没有任何利用价值。( ) 5.各类垃圾混在一起丢弃,垃圾就很难再利用。( ) 6.分类之后,那些看起来毫无价值的垃圾,是可以进行再利用的。( )
相关教案
这是一份人教部编版 (五四制)(2024)第四单元 我们讲文明16 大家排好队获奖教案设计,文件包含16大家排好队新课件2课时含课堂作业pptx、大家排好队教案2课时含教学反思docx、GlowSansSC-Normal-Heavyotf、SourceHanSansCN-Normalotf等4份教案配套教学资源,其中教案共3页, 欢迎下载使用。
这是一份【新课改】人教部编(道德法治)(一上)4单元14《 人人爱护公物》2课时(作业)+教案(反思),文件包含14人人爱护公物课件2课时pptx、人人爱护公物教案2课时docx、GlowSansSC-Normal-Heavyotf、SourceHanSansCN-Normalotf等4份教案配套教学资源,其中教案共4页, 欢迎下载使用。
这是一份人教部编版 (五四制)(2024)一年级上册(2024)13 我们小点儿声优质课教学设计及反思,文件包含13我们小点儿声课件含课后作业2课时pptx、我们小点儿声教案含教学反思2课时docx、GlowSansSC-Normal-Heavyotf、SourceHanSansCN-Normalotf等4份教案配套教学资源,其中教案共2页, 欢迎下载使用。