




所属成套资源:2024-2025学年高一历史部编版中外历史纲要(上)练习题(含解析)(33份)
(一) 单元素养检测(含解析)2024-2025学年高一历史部编版中外历史纲要(上)
展开
这是一份(一) 单元素养检测(含解析)2024-2025学年高一历史部编版中外历史纲要(上),文件包含单元素养检测一docx、单元素养检测一-学生版docx等2份试卷配套教学资源,其中试卷共14页, 欢迎下载使用。
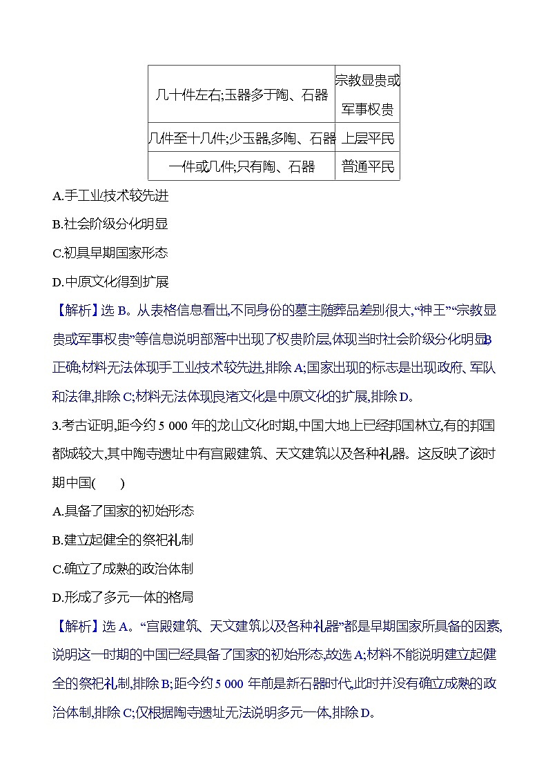
单元素养检测(一)(第一单元)(45分钟 60分)一、选择题(每小题3分,共36分)1.(2023·临沂高一检测)考古发现,黄河上游齐家文化出现铜器,长江下游的良渚文化出现祭坛和玉礼器,北方草原的新石器文化则以细小的打制、压制石器为主要特色。这反映出当时 ( )A.自然环境决定文明发展程度B.不同文化之间缺乏联系C.中华文明具有多源性的特点D.中原地区长期居于领先地位2.(2023·烟台高一检测)下表为良渚古城遗址发掘的随葬品一览表。据此可以推知,当时 ( )A.手工业技术较先进B.社会阶级分化明显C.初具早期国家形态D.中原文化得到扩展3.考古证明,距今约5 000年的龙山文化时期,中国大地上已经邦国林立,有的邦国都城较大,其中陶寺遗址中有宫殿建筑、天文建筑以及各种礼器。这反映了该时期中国( )A.具备了国家的初始形态B.建立起健全的祭祀礼制C.确立了成熟的政治体制D.形成了多元一体的格局4.(2023·潍坊高一检测)西周之前天子和诸侯之间没有君臣之分,天子是诸侯之长。西周推行分封制,确立了天子的尊贵地位,从此天子成为诸侯之君。据此说明西周( )A.继承了商朝的政治制度B.统治方式实现根本变化C.已经建立大一统的国家D.王权得到一定程度强化5.战国文献中出现了“九州”的地理概念,豫州、并州、冀州等皆属中原,而如北方之幽州、南方之荆州、东南之扬州都已覆盖了传统上的四夷居住地。“九州”的出现 ( )A.加速了统一局面的到来B.表明原有封国不复存在C.适应了尊王攘夷的需要D.是华夏文明扩展的结果6.(2022·山东等级考·T1)战国时期,法家两大派之一的田齐法家主张“君臣上下贵贱皆从法”“群臣不用礼义教训则不详”。这反映其思想特点是 ( )A.尚法存礼 B.尊法敬天C.崇德重法 D.外儒内法7.战国时期,各诸侯国竞相改革成为时代风潮。推动这一风潮出现的根本原因是( )A.战争频繁B.诸侯争霸C.王室衰微D.铁制农具和牛耕的推广8.(2023·青岛高一检测)秦律规定,郡守须派人到各地巡察,对不守法律的属吏依法论处;各县属吏如有不法行为,而令、丞未认真查处者,将令、丞上报京都处置。该规定旨在 ( )A.规范官吏行政 B.削弱地方权力C.严格控制民众 D.树立法律权威郡县官僚制的推行加强了中央集权。中央集权是一种相对于地方分权的制度。其特点是地方政府在政治、经济、军事等方面没有独立性,必须严格服从中央政府的命令,一切受制于中央。9.秦汉时期,面对农耕民族与游牧民族之间的冲突,为了保卫自己的文明系统,帝国采取“用制险塞”的隔绝固守与“导途凿空”的外拓互通并举之策。表现在( )A.联络西域,夹击匈奴;通婚和亲B.讨伐匈奴;南征百越,开凿灵渠C.修建驰道,设置驿站;开发象郡D.修筑长城;通使西域,开辟丝路10.(2023·淄博高一检测)汉武帝“令天下郡国,皆立学校官”,以至于形成了从皇帝、丞相、博士到地方官都会讲经学的局面。上述局面的出现 ( )A.加速了儒学独尊局面的形成B.标志着儒学以外其他学派的消亡C.促成了中央集权的行政机制D.导致了思想学术界的黑暗和倒退11.某同学根据东汉中后期政局变化画了一幅示意图(如下)。图中A、B两处应为( )A.与民休息、尊崇儒术B.王莽改制、农民起义C.光武中兴、党锢之祸D.外戚专权、宦官得宠12.鲁迅先生曾称誉《史记》是“史家之绝唱,无韵之《离骚》”。下列关于《史记》的表述,正确的是 ( )A.记述了从秦始皇到汉武帝时期的主要史事B.由史学家班固所著C.是我国历史上的第一部纪传体通史D.是我国历史上第一部编年体通史二、非选择题(第13题8分,第14题16分,共24分)13.(2023·德州高一检测)阅读材料,回答问题。材料 下图是某一中国古代历史著作目录第二讲及第一条子目。根据所学知识,仿照第一条子目,为该讲补充两条子目。(8分)14.阅读材料,回答问题。材料一 汉家庶事草创,加四夷侵陵中国,朕(汉武帝)不变更制度,后世无法;不出师征伐,天下不安,为此者不得不劳民。若后世又如朕所为,是袭亡秦之迹也。——[宋]司马光《资治通鉴》材料二 某一制度之创立,决不是凭空忽然地创立,它必有渊源,早在此项制度创立之先,已有此项制度之前身,渐渐地在创立。某一制度之消失,也决不是无端忽然地消失了,它必有流变,早在此制度消失之前,已有此制度的后影,渐渐地在变质。——钱穆《中国历代政治得失》(1)根据材料一并结合所学知识,列举汉武帝“变更制度”的三项具体举措。(6分)(2)结合秦汉之际政治制度变迁的史实,对材料二的观点(选择一个观点)进行简要阐释。(要求:表述成文,史论结合,逻辑严密)(10分) 随葬品情况墓主身份百件以上;以玉器为主,无生产工具神王几十件左右;玉器多于陶、石器宗教显贵或军事权贵几件至十几件;少玉器,多陶、石器上层平民一件或几件;只有陶、石器普通平民
