




所属成套资源:2024-2025学年高一历史部编版中外历史纲要(上)练习题(含解析)(33份)
人教统编版(必修)中外历史纲要(上)第7课 隋唐制度的变化与创新课时训练
展开
这是一份人教统编版(必修)中外历史纲要(上)第7课 隋唐制度的变化与创新课时训练,文件包含七隋唐制度的变化与创新docx、七隋唐制度的变化与创新-学生版docx等2份试卷配套教学资源,其中试卷共11页, 欢迎下载使用。
(10分钟 25分)
(选择题每小题3分,非选择题10分,共25分)
1.(2023·济宁高一检测)下图所示诗歌所赞颂的选官制度是( )
A.世袭制B.察举制
C.九品中正制D.科举制
2.(2023·临沂高一检测)有人称科举制是中国古代的“第五大发明”,作为一种选官制度,其选拔标准是( )
A.帝王的喜好B.才能和学识
C.财富的多寡D.门第的高低
3.(2023·济南高一检测)唐朝门下省的职能为“凡百司奏抄(文书),侍中审定,则先读而署之,以驳正违失”。由此可知,门下省的设置( )
A.导致皇权受到了威胁
B.形成了民主决策机制
C.有利于减少决策失误
D.抑制了门阀士族发展
唐太宗时期,大臣封德彝建议将征兵年龄从21岁提前到18岁,虽然相关诰敕经皇帝签署并下发到门下省,但给事中魏征坚决不肯署名,最终诰敕没有颁行。材料反映出唐代( )
A.三省六部制加强了君主专制
B.三省体制有利于科学的决策
C.给事中负有起草诰敕的职责
D.门下省权力远远超越中书省
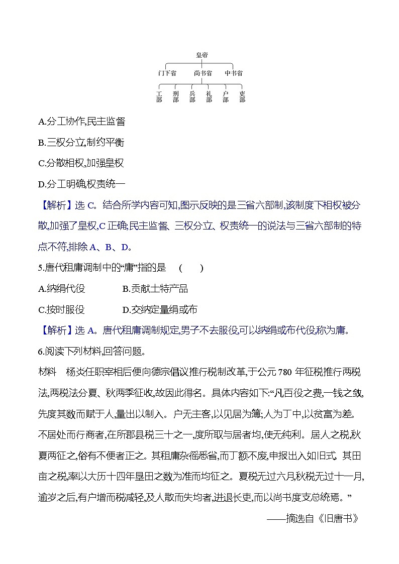
4.如图是某时期中央机构运作机制示意图,其设计意图是( )
A.分工协作,民主监督
B.三权分立,制约平衡
C.分散相权,加强皇权
D.分工明确,权责统一
5.唐代租庸调制中的“庸”指的是( )
A.纳绢代役B.贡献土特产品
C.按时服役D.交纳定量绢或布
6.阅读下列材料,回答问题。
材料 杨炎任职宰相后便向德宗倡议推行税制改革,于公元780年征税推行两税法,两税法分夏、秋两季征收,故因此得名。具体内容如下:“凡百役之费,一钱之敛,先度其数而赋于人,量出以制入。户无主客,以见居为簿;人为丁中,以贫富为差。不居处而行商者,在所郡县税三十之一,度所取与居者均,使无纯利。居人之税,秋夏两征之,俗有不便者正之。其租庸杂徭悉省,而丁额不废,申报出入如旧式。其田亩之税,率以大历十四年垦田之数为准而均征之。夏税无过六月,秋税无过十一月,逾岁之后,有户增而税减轻,及人散而失均者,进退长吏,而以尚书度支总统焉。”
——摘选自《旧唐书》
(1)根据材料概括两税法的主要内容。(5分)
(2)根据材料结合所学知识对两税法进行评价。(5分)
(10分钟 20分)
(选择题每小题3分,非选择题11分,共20分)
7.后唐同光三年(925年),朝廷推行详复制度,即将录取考生试卷送入中书门下重新评定,这一般是在放榜之后进行的。这一规定旨在( )
A.维护科举制的公正性
B.完善选官制度的程序
C.加速社会阶层的流动
D.矫正科场舞弊的恶行
8.(2023·淄博高一检测)唐朝最初的宰相就是三省长官,政事堂形成后,皇帝不断派遣一些代表参与其中,宰相的数量开始增加,其官职称号也非常复杂,有参知政事、平章政事、同掌机务等,最多时名号竟然多达40多个。这表明唐朝( )
A.政事堂议政制度遭到破坏
B.君相矛盾解决
C.政府的治理能力不断下降
D.相权趋于弱化
9.(2023·潍坊高一检测)唐朝两税法实行后,以经营土地为生的农民为完成两税中用货币缴纳的部分必须出售部分农副产品,农村中也大量出现了“茶户”“园户”“渔户”等专业化的商品生产户。这说明两税法的实行( )
A.缓解了政府的财政困难
B.加重了农民的赋税负担
C.促使农业经营方式变化
D.改变了重农抑商的传统
10.阅读材料,完成下列要求。
材料 《旧唐书》卷四十二《职官志》载:“武德(唐高祖年号)七年定令:以太尉、司徒、司空为三公;尚书、门下、中书、秘书、殿中、内侍为六省。”三公地位高,无实权,实际上是荣誉职务。六省中的尚书、门下、中书是朝廷机关,三省的长官都是宰相。其中尚书省系执行机关,政务繁多,故又设吏、户、礼、兵、刑、工六部,分别管理有关事务,这些部门在政权机构中所起的作用最大。
——摘编自白寿彝《中国通史》
根据材料,围绕制度设计自拟论题,并结合中国古代史的具体史实进行阐述。(要求:明确写出论题,阐述须史论结合)(11分)
乌衣巷
朱雀桥边野草花,乌衣巷口夕阳斜。
旧时王谢堂前燕,飞入寻常百姓家。
相关试卷
这是一份高中历史第10课 辽夏金元的统治课后复习题,文件包含十辽夏金元的统治docx、十辽夏金元的统治-学生版docx等2份试卷配套教学资源,其中试卷共12页, 欢迎下载使用。
这是一份高中历史人教统编版(必修)中外历史纲要(上)第二单元 三国两晋南北朝的民族交融与隋唐统一多民族封建国家的发展第6课 从隋唐盛世到五代十国随堂练习题,文件包含六从隋唐盛世到五代十国docx、六从隋唐盛世到五代十国-学生版docx等2份试卷配套教学资源,其中试卷共11页, 欢迎下载使用。
这是一份高中历史人教统编版(必修)中外历史纲要(上)第8课 三国至隋唐的文化随堂练习题,文件包含第8课三国至隋唐的文化doc、第8课三国至隋唐的文化-学生版doc等2份试卷配套教学资源,其中试卷共11页, 欢迎下载使用。
