


2022年高中地理第二单元走可持续发展之路第二节可持续发展的基本内涵学案鲁教版必修3
展开
这是一份2022年高中地理第二单元走可持续发展之路第二节可持续发展的基本内涵学案鲁教版必修3,共7页。
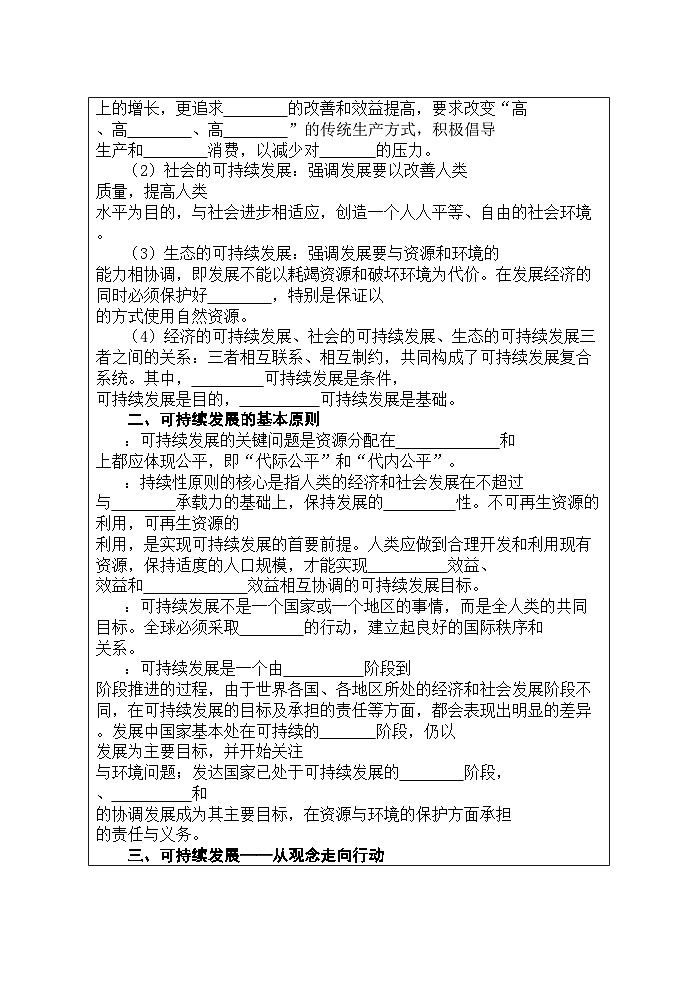
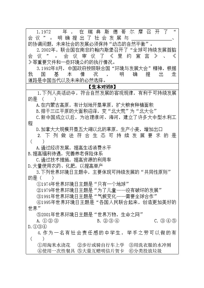
第二单元 走可持续发展之路第二节 可持续发展的基本内涵【前课准备】1.自主阅读教材第二节内容,并思考P36“活动”题。2.在研读教材的基础上,利用10分钟左右的时间自主完成【生本对话A】和【生本对话B】。3.将预习过程中遇到的困难和疑惑写出来,以便课堂中进行研讨。【学习目标】1.了解可持续发展思想的由来,领悟走可持续发展之路是人类的必然选择。2.联系《21世纪议程》,理解可持续发展的概念、基本内涵和基本原则。3.结合实例说明协调人地关系的主要途径,认识在可持续发展过程中,个人应具备的态度和责任。【生本对话】【生本对话A】一、理解可持续发展(一)可持续发展的概念当代 后代(二)可持续发展的基本内涵1.经济 社会 生态2.(1)数量 质量 清洁 适度(文明) 环境 (2)生活 健康 (3)承载 生态环境 持续 (4)经济 社会 生态二、可持续发展的基本原则1.时间 空间 2.资源 环境 持续 合理 永续 经济 社会 生态 3.共同 合作 4.低级 高级 初级 经济 资源 高级 经济 社会 环境 更多三、可持续发展——从观念走向行动 环境 生态 2.21世纪议程 3.可持续发展【生本对话B】【生生对话A】1.(1)过大 滥采滥用 违背自然规律 生态环境 (2)恶性循环 对立 协调统一 (3)当代人 后代人满足其需求的能力 公平性原则 持续性原则 共同性原则 阶段性原则2.自上而下从左到右依次为A、C、E、D、H、F、G、B【生生对话B】1.D 4.A 5.A 6【生本对话A】一、理解可持续发展(一)可持续发展的概念可持续发展指既满足 人的需要,又不对 人满足其需要的能力构成危害的发展。(二)可持续发展的基本内涵1.组成:可持续发展是由 、 、 三大子系统相互联系、相互制约,共同组成的一个复合系统。2.内涵:可持续发展是一个综合的概念,其丰富的内涵概括起来有三点:经济的可持续发展、社会的可持续发展和生态的可持续发展。(1)经济的可持续发展:强调发展不仅要重视经济 上的增长,更追求 的改善和效益提高,要求改变“高 、高 、高 ”的传统生产方式,积极倡导 生产和 消费,以减少对 的压力。(2)社会的可持续发展:强调发展要以改善人类 质量,提高人类 水平为目的,与社会进步相适应,创造一个人人平等、自由的社会环境。(3)生态的可持续发展:强调发展要与资源和环境的 能力相协调,即发展不能以耗竭资源和破坏环境为代价。在发展经济的同时必须保护好 ,特别是保证以 的方式使用自然资源。(4)经济的可持续发展、社会的可持续发展、生态的可持续发展三者之间的关系:三者相互联系、相互制约,共同构成了可持续发展复合系统。其中, 可持续发展是条件, 可持续发展是目的, 可持续发展是基础。二、可持续发展的基本原则:可持续发展的关键问题是资源分配在 和 上都应体现公平,即“代际公平”和“代内公平”。:持续性原则的核心是指人类的经济和社会发展在不超过 与 承载力的基础上,保持发展的 性。不可再生资源的 利用,可再生资源的 利用,是实现可持续发展的首要前提。人类应做到合理开发和利用现有资源,保持适度的人口规模,才能实现 效益、 效益和 效益相互协调的可持续发展目标。:可持续发展不是一个国家或一个地区的事情,而是全人类的共同目标。全球必须采取 的行动,建立起良好的国际秩序和 关系。:可持续发展是一个由 阶段到 阶段推进的过程,由于世界各国、各地区所处的经济和社会发展阶段不同,在可持续发展的目标及承担的责任等方面,都会表现出明显的差异。发展中国家基本处在可持续的 阶段,仍以 发展为主要目标,并开始关注 与环境问题;发达国家已处于可持续发展的 阶段, 、 和 的协调发展成为其主要目标,在资源与环境的保护方面承担 的责任与义务。三、可持续发展——从观念走向行动1.1972年,在瑞典斯德哥尔摩召开了“ 会议”:明确提出了社会发展与 、 的协调问题,未来社会的发展必须保持“动态的自然平衡”。2.2002年,联合国在南非约翰内斯堡召开了“全球可持续发展首脑会议”:会议审议了《里约宣言》、《 》等重要文件和一些环境公约的执行情况。3.1992年8月,中国政府按照联合国“环境与发展大会”精神,根据我国基本情况,明确提出走 道路是中国当代以及未来的必然选择。【生本对话B】1.下列人类活动中,符合自然发展的客观规律,有利于可持续发展的是 ( )A.在内蒙古高原,有计划地开垦草原,扩大粮食种植面积B.排干三江平原的大面积沼泽,变“北大荒”为“北大仓”C.新中国成立以后,为治理淮河、海河,建立了许多大中型水利工程D.加拿大大规模开垦五大湖以北的草原,生产小麦,增加出口2.下列做法符合生态可持续发展要求的是 ( )A.通过经济发展,提高生活消费水平 B.提高福利待遇,完善养老保险体系C.通过技术措施,提高资源的利用率 D.大量使用农药、化肥,以提高单产3.下列世界环境日主题中,主要体现可持续发展的“共同性原则”的是( )①1974年世界环境日主题是“只有一个地球”②1979年世界环境日主题是“为了儿童——没有破坏的发展”③1991年世界环境日主题是“气候变化——需要全球合作”④1995年世界环境日主题是“各国人民联合起来,创造更加美好的世界”⑤2001年世界环境日主题是“世界万物,生命之网”A.①②③ B.②③④ C.③④⑤ D.①③④4.作为一名有社会责任感的中学生,举手之劳可以做的有 ( ) ①用淘米水浇花 ②步行或骑自行车上学 ③用洗衣服的水冲厕④使用一次性餐具 ⑤大量互赠明信片贺卡 ⑥分类投放垃圾⑦用塑料袋购物 ⑧使用节能灯A.①②③⑥⑧ B.②③⑤⑥⑧ C.①②③⑥⑦ D.①③④⑥⑧【生生对话A】1.读“人类发展和生产活动与环境质量联系图”,回答下列问题。人口人类发展和生产活动发展不合理D过多人类素质过低环境质量下降ABC(1)写出图中字母的含义: ;B. 自然资源; 。(2)图中反映出人类与环境的关系向 方向发展,表明人类同环境关系的 性。然而,要协调人地关系,就必须促进二者的 。(3)我们要争取的可持续发展是这样的一种发展:它既满足 的需要,而又不损害 。实现这一目标需要遵循的原是 、 、 和 。2.下图是由于人类不遵循生态规律,造成人口、粮食、生态环境之间恶性循环示意图。阅读下面的结构框图,将代表相关内容的数码填入图中的空格内。(每个字母限用一次,每框限填一个字母)植被破坏 生态失调水土流失粮食短缺人口增长【生生对话B】对话一:课堂反馈1.可持续发展思想在我国源远流长,下列观点中蕴含可持续发展思想的是( )A.竭泽而渔,焚薮而田 B.留得青山在,不怕没柴烧C.屯垦戍边,增产粮食 D.盛世滋丁,永不加赋实现可持续发展,需要遵循四个原则。据此回答2~3题。2.下列说法正确的有(双选) ( ) A.“吃祖宗饭,断子孙路”主要违背了可持续发展的公平性原则B.“大量捕捞近海渔业资源”主要违背了可持续发展的阶段性原则C.“美国拒签《京都议定书》”主要违背了可持续发展的共同性原则D.“早在2004年,河南、安徽、山东、江苏四省就立下军令状:2010年前完成淮河流域水污染防治目标”符合可持续发展的持续性原则3.根据可持续发展的阶段性原则,目前发展中国家可持续发展的目标和承担的责任应是 ( ) A.经济、社会与环境的协调发展是其主要目标 B.经济发展是其主要目标C.在资源与环境的保护方面应承担更多的责任和义务D.在经济发展的同时也要关注资源和环境问题读“人口与环境关系的三种模式图”,回答4~5题。环境容量时间人口数量②环境容量时间人口数量①原有环境容量时间人口数量③新环境容量4.按照人口与环境关系的理想程度由好到差排列,三种模式的顺序依次为( )A.①②③ B.②①③ C.③②① D.①③②5.下面有关解决环境问题的四种论述中,你最赞成的是 ( )“高投入、高消耗、高污染”的传统生产方式,积极倡导清洁生产和适度消费B.发展中国家经济相对落后,走“先发展,后治理”道路势在必行C.环境效益比经济效益更为重要,我国必须把保护环境放在优先发展地位D.环境自身有充分自我调节能力,听其发展,顺其自然据专家预测,因全球气候变暖世界海平面到2100年将升高40~50厘米。下图为“我国某地区海陆过渡地带示意图”。读图回答6~7题。6.海平面上升对该地带的影响有(双选) ( )A.加剧农田土壤盐碱化 B.滩涂面积减少C.淹没部分耕地 D.有利于港口基础设施建设7.导致全球气候变暖的主要原因有 ( )A.臭氧层破坏 B.森林被大量砍伐 C.二氧化碳排放量增加 D.二氧化硫排放量增加对话二:学习反思(收获与困惑)