





【高考生物】答题技巧与模板构建题型10 长句作答(3大考向模型解题)-试卷
展开
这是一份【高考生物】答题技巧与模板构建题型10 长句作答(3大考向模型解题)-试卷,文件包含高考生物答题技巧与模板构建题型10长句作答3大考向模型解题原卷版docx、高考生物答题技巧与模板构建题型10长句作答3大考向模型解题解析版docx等2份试卷配套教学资源,其中试卷共37页, 欢迎下载使用。
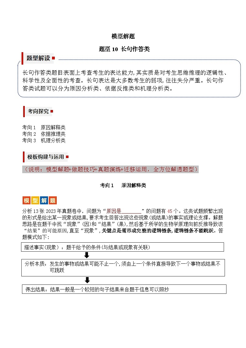
长句作答类题目表面上考查考生的表达能力,其实质是对考生思维推理的逻辑性、科学性及全面性的考查。长句表达是大多数考生的弱项,往往失分严重。长句作答类试题可以分为原因分析类、依据反推类和机理分析类。
考向1 原因解释类
考向2 依据推理类
考向3 机理分析类
(说明:模型解题+做题技巧+真题演练+迁移运用,全方位解透题型)
考向1 原因解释类
分析13张2023年真题卷中,问题为“原因是________”的问题有45个。这类试题频繁出现的形式是给出某一现象或结果,要求考生回答出现这些现象(或结果)的事实或理论支撑。解题思路是在题干中找“现象”(因)和“结果”(果),然后基于所学的生物学原理向前反推导致该“结果”的可能原因,直至“现象”,关键点是需形成完整的逻辑链条,逻辑链条不能跳跃。答题模式如下:
描述事实(现象):题干给予的条件(与结果或现象有关联)
分析本质:发生的事物或结果可能不止一个,须由上一个条件直接导致下一个事物或结果不
可跳跃
得出结果:结果一般是一个较短的句子结果来自题干信息可以照抄
一个合理的逻辑构架:
①链式逻辑:有逻辑的起点和终点,在起点和终点中间找到关键词来进行构建完整的一句话。
②三段论逻辑:这是逻辑学中最重要的方法,包括以教材为依托的大前提和以题干中的信息为主干的小前提,进而推出相应的结论;例如大前提:平时刷生物题的同学爱学习,小前提:你平时刷生物题,结论:你是个爱学习的同学
③比较逻辑:在实验中的原因解释一般通过比较两种不同实验变量得到结论是怎样的。
④反证逻辑:实在找不到逻辑的像遗传题,没办法用上述方法来完成逻辑推理,就需要用硬证法固定的语句为“只有……才能……”或者用反证法固定的语句是“若非……则是……”
恰当的关键词:
①教材中的专有名词
②题目中的专有名词
由考生就纠结上述的能力来源于以下两方面:①课本知识掌握能力②题目信息分析能力,进而构建一个完整的逻辑构架再搭配必要的关键词。
链式逻辑
例1(2023·重庆·统考高考真题)阅读下列材料,回答问题。
有研究发现,在某滨海湿地,互花米草入侵5年后,导致耐高盐的碱蓬大面积萎缩而芦苇扩张,这种变化的关键驱动因素是不同生态系统之间的“长距离相互作用”(由非生物物质等介导),如图1所示。
假设有3种植食性昆虫分别以芦苇、碱蓬和互花米草为主要食物,昆虫数量变化能够反映所食植物种群数量变化。互花米草入侵后3种植食性昆虫数量变化如图2所示。
图2中,若昆虫①以互花米草为食,则昆虫③以 为食;互花米草入侵5年后,昆虫②数量持续降低,直接原因是 。
【答案】 碱蓬 昆虫②的食物芦苇种群数量降低
【分析】结合题干“有研究发现,在某滨海湿地,互花米草入侵5年后,导致耐高盐的碱蓬大面积萎缩而芦苇扩张”、“假设有3种植食性昆虫分别以芦苇、碱蓬和互花米草为主要食物,昆虫数量变化能够反映所食植物种群数量变化”可知,图1中昆虫①以互花米草为食,昆虫②以芦苇为食,昆虫③以碱蓬为食。
【详解】(2)结合题干“昆虫数量变化能够反映所食植物种群数量变化”,且互花米草入侵5年后,导致耐高盐的碱蓬大面积萎缩而芦苇扩张,图2中,若昆虫①以互花米草为食,则昆虫③以碱蓬为食(图1中③的数量一直在减少);互花米草入侵5年后,昆虫②数量持续降低,直接原因是昆虫②的食物芦苇种群数量降低。
例2(2023·江苏·统考高考真题)帕金森综合征是一种神经退行性疾病,神经元中α-Synuclein蛋白聚积是主要致病因素。研究发现患者普遍存在溶酶体膜蛋白TMEM175变异,如图所示。为探究TMEM175蛋白在该病发生中的作用,进行了一系列研究。请回答下列问题:
(4)基因敲除等实验发现TMEM175蛋白参与溶酶体内酸碱稳态调节。如图1所示,溶酶体膜的 对H+具有屏障作用,膜上的H+转运蛋白将H+以 的方式运入溶酶体,使溶酶体内pH小于细胞质基质。TMEM175蛋白可将H+运出,维持溶酶体内pH约为4.6,据图2分析,TMEM175蛋白变异将影响溶酶体的功能,原因是
。
【答案】(4)磷脂双分子层 主动运输 TMEM175蛋白结构变化使其不能把溶酶体中多余的氢离子转运到细胞质基质中,进而使溶酶体中的pH下降,而pH会影响酶的活性,影响溶酶体的消化功能,
【详解】(4)基因敲除等实验发现TMEM175蛋白参与溶酶体内酸碱稳态调节。如图1所示,溶酶体膜的磷脂双分子层对H+具有屏障作用,膜上的H+转运蛋白将H+以主动运输的方式运入溶酶体,使溶酶体内pH小于细胞质基质,维持其中pH的相对稳定,TMEM175蛋白可将H+运出,维持溶酶体内pH约为4.6,图中显示,,TMEM175蛋白结构改变将不能把溶酶体中多余的氢离子转运到细胞质基质中,进而使溶酶体中的pH下降,而pH会影响酶的活性,影响溶酶体作为消化车间的功能。
三段论逻辑
例3(2023·江苏·统考高考真题)为了将某纳米抗体和绿色荧光蛋白基因融合表达,运用重组酶技术构建质粒,如图1所示。请回答下列问题:
对于PCR产物电泳结果符合预期的质粒,通常需进一步通过基因测序确认,原因是
。
【答案】(6)琼脂糖凝胶电泳技术仅能用于分析待检测DNA分子的大小,无法确定待检测DNA分子的碱基序列
【分析】对于电泳检测基因的原理教材上叙述是糖凝胶电泳技术仅能用于分析待检测DNA分子的大小,因此这是我们做这道题的大前提,小前提是大小相同的基因片段碱基序列可能不同,结论就是需要进一步测序确认
【详解】(6)琼脂糖凝胶电泳技术仅能用于分析待检测DNA分子的大小,无法确定待检测DNA分子的碱基序列,因此对于PCR产物电泳结果符合预期的质粒,通常需进一步通过基因测序确认。
例4(2023·海南·高考真题)基因递送是植物遗传改良的重要技术之一,我国多个实验室合作开发了一种新型基因递送系统(切—浸—生芽Cut-Dip-Budding,简称CDB法)。图1与图2分别是利用常规转化法和CDB法在某植物中递送基因的示意图。
回答下列问题。
图1与图2中,农杆菌侵染植物细胞时,可将外源基因递送到植物细胞中的原因是
。
【答案】(3)Ti质粒中的T-DNA能将外源基因递送到植物细胞中,并与植物细胞的染色体DNA整合到一起
【详解】(3)图1与图2中,农杆菌侵染植物细胞时,利用了农杆菌含有的Ti质粒的作用,Ti质粒中的T-DNA能将外源基因递送到植物细胞中,并与植物细胞的染色体DNA整合到一起。
例5(2023·海南·高考真题)海洋牧场是一种海洋人工生态系统,通过在特定海域投放人工鱼礁等措施,构建或修复海洋生物生长、繁殖、索饵或避敌所需的场所,以实现海洋生态保护和渔业资源持续高效产出,是海洋低碳经济的典型代表。回答下列问题。
人工鱼礁投放海底一段时间后,礁体表面会附着大量的藻类等生物。藻类在生态系统组成成分中属于 ,能有效降低大气中CO2含量,其主要原因是 。
(5)三亚蜈支洲岛海洋牧场与邻近海域主要消费者的群落结构指标见表。与邻近海域相比,该牧场的生态系统稳定性较高,据表分析其原因是 。
【答案】(2)生产者 藻类能进行光合作用将CO2转变为有机物
(5)营养级多样性高,食物网复杂
【详解】(2)藻类可以进行光合作用,将无机物转变为有机物,在生态系统组成成分中属于生产者;藻类能将CO2转变为有机物,能有效降低大气中CO2含量。
(5)三亚蜈支洲岛的平均营养级多样性最高,生物种类多,食物网复杂,生态系统稳定性较高。
比较逻辑
例5(2023·重庆·统考高考真题)水稻是我国重要的粮食作物,光合能力是影响水稻产量的重要因素。
(1)通常情况下,叶绿素含量与植物的光合速率成正相关。但有研究发现,叶绿素含量降低的某一突变体水稻,在强光照条件下,其光合速率反而明显高于野生型。为探究其原因,有研究者在相同光照强度的强光条件下,测定了两种水稻的相关生理指标(单位省略),结果如下表。
注:RuBP羧化酶:催化CO2固定的酶:Vmax:RuBP羧化酶催化的最大速率
②据表分析,突变体水稻光合速率高于野生型的原因是
。
【答案】突变体的光反应与暗反应速率都较野生型快
【分析】通过表格内的有效信息比较,发现植物光合速率的高低取决于光反应速率和暗反应速率,经比较得到准确的答案
【详解】根据分析可知,表中的类囊体薄膜电子传递速率代表了光反应速率,电子传递速率越高,则光反应速率越快;RuBP羧化酶含量高低与暗反应速率有关,RuBP羧化酶含量越高,暗反应速率越快。由表可知突变体的光反应和暗反应速率都比野生型快,所以突变型水稻的光合速率高于野生型。
反证逻辑
例6(2012下·河南开封·高一统考期末)一对毛色正常鼠交配,产下多只鼠,其中一只雄鼠的毛色异常。分析认为,鼠毛色出现异常的原因有两种:一是基因突变的直接结果(控制毛色基因的显隐性未知,突变只涉及一个亲本常染色体上一对等位基因中的一个基因);二是隐性基因携带者之间交配的结果(只涉及亲本常染色体上一对等位基因)。假定这只雄鼠能正常生长发育,并具有生殖能力,后代可成活。为探究该鼠毛色异常的原因,用上述毛色异常的雄鼠分别与其同一窝的多只雌鼠交配,得到多窝子代。请预测结果并作出分析。
如果每窝子代中毛色异常鼠与毛色正常鼠的比例均为 ,则可推测毛色异常是
性基因突变为 性基因的直接结果,因为
【答案】(1) 1:1 隐 显 只有两个隐性纯合亲本中一个亲本的一个隐性基因突变为显性基因时,才能得到每窝毛色异常鼠与毛色正常鼠的比例均为1:1的结果
【详解】(1)根据题干中“突变只涉及一个亲本常染色体上一对等位基因中的一个基因”分析,且产生了新性状(毛色异常),则只能是由aa突变为Aa才会出现性状的改变.则两亲本和同窝中的雌性鼠的基因型均为aa,毛色异常雄鼠的基因型为Aa,所以杂交子代毛色异常:毛色正常为1:1。
1.甲状腺分泌的甲状腺激素(TH)可调节人体多种生命活动。双酚A(BPA)是一种有机化合物,若进入人体可导致甲状腺等内分泌腺功能紊乱。下丘脑—垂体—甲状腺(HPT)轴及BPA作用位点如图。回答下列问题。
甲状腺过氧化物酶(TPO)是合成TH所必需的酶,且能促进甲状腺上促甲状腺激素(TSH)受体基因的表达。研究发现,进入人体的BPA能抑制TPO活性,可导致血液中TH含量 ,其原因是 。【答案】(4)减少 BPA能抑制TPO活性,导致甲状腺上促甲状腺激素(TSH)受体基因的表达减少,进而表现为促甲状腺激素作用效果下降,TH分泌少。
【详解】(4)甲状腺过氧化物酶(TPO)是合成TH所必需的酶,且能促进甲状腺上促甲状腺激素(TSH)受体基因的表达。研究发现,进入人体的BPA能抑制TPO活性,则会导致甲状腺合成的促甲状腺激素受体减少,进而可导致血液中TH含量减少,引发相关疾病。
2.学习以下材料,回答下面问题。
调控植物细胞活性氧产生机制的新发现,能量代谢本质上是一系列氧化还原反应。在植物细胞中,线粒体和叶绿体是能量代谢的重要场所。叶绿体内氧化还原稳态的维持对叶绿体行使正常功能非常重要。在细胞的氧化还原反应过程中会有活性氧产生,活性氧可以调控细胞代谢,并与细胞凋亡有关。我国科学家发现一个拟南芥突变体m(M基因突变为m基因),在受到长时间连续光照时,植株会出现因细胞凋亡而引起的叶片黄斑等表型。M基因编码叶绿体中催化脂肪酸合成的M酶。与野生型相比,突变体m中M酶活性下降,脂肪酸含量显著降低。为探究M基因突变导致细胞凋亡的原因,研究人员以诱变剂处理突变体m,筛选不表现细胞凋亡,但仍保留m基因的突变株。通过对所获一系列突变体的详细解析,发现叶绿体中pMDH酶、线粒体中mMDH酶和线粒体内膜复合物I(催化有氧呼吸第三阶段的酶)等均参与细胞凋亡过程。由此揭示出一条活性氧产生的新途径(如图):A酸作为叶绿体中氧化还原平衡的调节物质,从叶绿体经细胞质基质进入到线粒体中,在mMDH酶的作用下产生NADH([H])和B酸,NADH被氧化会产生活性氧。活性氧超过一定水平后引发细胞凋亡。
在上述研究中,科学家从拟南芥突变体m入手,揭示出在叶绿体和线粒体之间存在着一条A酸-B酸循环途径。对A酸-B酸循环的进一步研究,将为探索植物在不同环境胁迫下生长的调控机制提供新的思路。
(2)结合文中图示分析,M基因突变为m后,植株在长时间光照条件下出现细胞凋亡的原因是: ,A酸转运到线粒体,最终导致产生过量活性氧并诱发细胞凋亡。
【答案】(2)长时间光照促进叶绿体产生NADH,M酶活性降低,pMDH酶催化B酸转化为A酸
【详解】
(2)据图可知,M基因突变为m后,植株在长时间光照条件下出现细胞凋亡的原因是:长时间光照促进叶绿体产生NADH,M酶活性降低,pMDH酶催化B酸转化为A酸,A酸转运到线粒体,最终导致产生过量活性氧并诱发细胞凋亡。
4.美西螈具有很强的再生能力。研究表明,美西螈的巨噬细胞在断肢再生的早期起重要作用。为研究巨噬细胞的作用机制,科研人员制备了抗巨噬细胞表面标志蛋白CD14的单克隆抗体,具体方法如下。回答下列问题:
(二)抗CD14单克隆抗体的制备流程如图2所示:
(5)吸取③中的上清液到④的培养孔中,根据抗原—抗体杂交原理,需加入 进行专一抗体检测,检测过程发现有些杂交瘤细胞不能分泌抗CD14抗体,原因是
【答案】CD14蛋白 参与形成杂交瘤细胞的B淋巴细胞种类多,有的不能分泌抗CD14抗体
【详解】(5)根据抗原—抗体杂交原理,应该用CD14蛋白检测其中是否含抗CD14蛋白的抗体。因为形成杂交瘤细胞的B淋巴细胞种类很多,因此有些杂交瘤细胞不能分泌抗CD14抗体。
考向2依据反推类
这类试题的形式一般是先要求考生作出判断,然后说明判断的依据,解答此类题的关键是找到有关事物的显著特征,并结合题干有关信息给予说明。
例1(2022·全国乙卷节选)农业生产中,农作物生长所需的氮素可以NO3-的形式由根系从土壤中吸收。一定时间内作物甲和作物乙的根细胞吸收NO3-的速率与O2浓度的关系如图所示。回答下列问题:
由图可判断NO3-进入根细胞的运输方式是主动运输,判断的依据是
【答案】 主动运输需要呼吸作用提供能量,O2浓度小于a时,根细胞对NO3-的吸收速率与O2浓度呈正相关
【解析】
例2(2023·全国乙卷节选)植物的气孔由叶表皮上两个具有特定结构的保卫细胞构成。保卫细胞吸水体积膨大时气孔打开,反之关闭。保卫细胞含有叶绿体,在光下可进行光合作用。已知蓝光可作为一种信号促进保卫细胞逆浓度梯度吸收K+。有研究发现,用饱和红光(只用红光照射时,植物达到最大光合速率所需的红光强度)照射某植物叶片时,气孔开度可达最大开度的60%左右。回答下列问题:
某研究小组发现在饱和红光的基础上补加蓝光照射叶片,气孔开度可进一步增大,因此他们认为气孔开度进一步增大的原因是蓝光促进保卫细胞逆浓度梯度吸收K+。请推测该研究小组得出这一结论的依据:
【答案】饱和红光照射使叶片的光合速率达到最大,排除了光合作用产物对气孔开度进一步增大的影响
【解析】
例3.(2023·辽宁·统考高考真题)花生抗逆性强,部分品种可以在盐碱土区种植。下图是四个品种的花生在不同实验条件下的叶绿素含量相对值(SPAD)(图1)和净光合速率(图2)。回答下列问题:
(3)在光照强度为500μml·m2·s¹、无NaCl添加的条件下,LH12的光合速率 (填“大于”“等于”或“小于")HH1的光合速率,判断的依据是
。在光照强度为1500μmlm2·s-1、NaCl添加量为3.0g·kg¹的条件下,HY25的净光合速率大于其他三个品种的净光合速率,原因可能是HY25的 含量高,光反应生成更多的 ,促进了暗反应进行。
【答案】(3)大于 在光照强度为500μml·m2·s¹、无NaCl添加的条件下,LH12的净光合速率和HH1的净光合速率相同,但由于前者的呼吸速率大于后者,且总光合速率等于净光合速率和呼吸速率之和, 叶绿素 ATP和NADPH
【详解】(3)在光照强度为500μml·m-2·s-1、无NaCl添加的条件下,LH12的净光合速率和HH1的净光合速率相同,但由于前者的呼吸速率大于后者,且总光合速率等于净光合速率和呼吸速率之和,因此可以判断,LH12的光合速率大于HH1的光合速率。在光照强度为1500μmlm-2·s-1、NaCl添加量为3.0g·kg¹的条件下,HY25的净光合速率大于其他三个品种的净光合速率,原因可能是HY25的叶绿素含量高与其他三个品种,光反应生成更多的ATP和NADPH,进而促进了暗反应进行,提高了光合速率。
例4.(2023·海南·高考真题)基因递送是植物遗传改良的重要技术之一,我国多个实验室合作开发了一种新型基因递送系统(切—浸—生芽Cut-Dip-Budding,简称CDB法)。图1与图2分别是利用常规转化法和CDB法在某植物中递送基因的示意图。
回答下列问题。
已知某酶(PDS)缺失会导致植株白化。某团队构建了用于敲除PDS基因的CRISPR/Cas9基因编辑载体(含有绿色荧光蛋白标记基因),利用图2中的CDB法将该重组载体导入植株B,长出毛状根,成功获得转化植株B.据此分析,从毛状根中获得阳性毛状根段的方法是
,图2中,鉴定导入幼苗中的基因编辑载体是否成功发挥作用的方法是 ,依据是 。
【答案】(4)荧光检测选择带有绿色荧光标记的毛状根 观察幼苗是否表现出白化特征 PDS缺失会导致植株白化,白化苗的出现意味着通过基因编辑技术成功实现PDS基因的敲除
【详解】已知某酶(PDS)缺失会导致植株白化。某团队构建了用于敲除PDS基因的CRISPR/Cas9基因编辑载体(含有绿色荧光蛋白标记基因),利用图2中的CDB法将该重组载体导入植株B,长出毛状根,成功获得转化植株B,该过程中通过荧光检测选择带有绿色荧光标记的毛状根即为阳性毛状根段,图2中,鉴定导入幼苗中的基因编辑载体是否成功发挥作用的方法是观察幼苗是否表现出白化特征,因为PDS缺失会导致植株白化,而白化苗的出现意味着通过基因编辑技术成功实现PDS基因的敲除。
例5.(2023·海南·高考真题)海南是我国火龙果的主要种植区之一、由于火龙果是长日照植物,冬季日照时间不足导致其不能正常开花,在生产实践中需要夜间补光,使火龙果提前开花,提早上市。某团队研究了同一光照强度下,不同补光光源和补光时间对火龙果成花的影响,结果如图。
本次实验结果表明,三种补光光源中最佳的是 ,该光源的最佳补光时间是
小时/天,判断该光源是最佳补光光源的依据是 。
【答案】(2)红光+蓝光 6 不同的补光时间条件下,红光+蓝光光源组平均花朵数均最多
【详解】(2)根据实验结果,三种补光光源中最佳的是红光+蓝光,因为在不同补光时间条件下,红光+蓝光组平均花朵数都最多,该光源的补光时间是6小时/天时,平均花朵数最多,所以最佳补光时间是6小时/天。
1.植物工厂是一种新兴的农业生产模式,可人工控制光照、温度、CO2浓度等因素。不同光质配比对生菜幼苗体内的叶绿素含量和氮含量的影响如图甲所示,不同光质配比对生菜幼苗干重的影响如图乙所示。分组如下:CK组(白光)、A组(红光:蓝光=1:2)、B组(红光:蓝光=3:2)、C组(红光:蓝光=2:1),每组输出的功率相同。
回答下列问题:
进一步探究在不同温度条件下,增施CO2对生菜光合速率的影响,结果如图丙所示。由图可知,在25℃时,提高CO2浓度对提高生菜光合速率的效果最佳,判断依据是
。
【答案】(3)光合速率最大且增加值最高
【详解】(3)由图可知,在25℃时,提高CO2浓度时光合速率增幅最高,因此,在25℃时,提高CO2浓度对提高生菜光合速率的效果最佳。植物工厂利用秸秆发酵生产沼气,冬天可燃烧沼气以提高CO2浓度,还可以升高温度,使光合作用有关的酶活性更高,使光合速率进一步提高。从农业生态工程角度分析,优点还有减少环境污染,实现能量多级利用和物质循环再生等。
果蝇常用作遗传学研究的实验材料。果蝇翅型的长翅和截翅是一对相对性状,眼色的红眼和紫眼是另一对相对性状,翅型由等位基因T/t控制,眼色由等位基因R/r控制。某小组以长翅红眼、截翅紫眼果蝇为亲本进行正反交实验,杂交子代的表型及其比例分别为,长翅红眼雌蝇:长翅红眼雄蝇=1:1(杂交①的实验结果);长翅红眼雌蝇:截翅红眼雄蝇=1:1(杂交②的实验结果)。回答下列问题
根据杂交结果可以判断,翅型的显性性状是 ,判断的依据是
。
根据杂交结果可以判断,属于伴性遗传的性状是 ,判断的依据是
。
【答案】(1)长翅 亲代是长翅和截翅果蝇,杂交①子代全是长翅
(2)翅型 翅型的正反交实验结果不同 RRXTXT、rrXtY rrXtXt、RRXTY
【详解】(1)具有相对性状的亲本杂交,子一代所表现出的性状是显性性状,分析题意可知,仅考虑翅型,亲代是长翅和截翅果蝇,杂交①子代全是长翅,说明长翅对截翅是显性性状。
(2)分析题意,实验①和实验②是正反交实验,两组实验中翅型在子代雌雄果蝇中表现不同(正反交实验结果不同),说明该性状位于X染色体上,属于伴性遗传;根据实验结果可知,翅型的相关基因位于X染色体,且长翅是显性性状,而眼色的正反交结果无差异,说明基因位于常染色体,且红眼为显性性状,杂交①长翅红眼、截翅紫眼果蝇的子代长翅红眼雌蝇(R-XTX-):长翅红眼雄蝇(R-XTY)=1:1,其中XT来自母本,说明亲本中雌性是长翅红眼RRXTXT,而杂交②长翅红眼、截翅紫眼果蝇的子代长翅红眼雌蝇(R-XTX-):截翅红眼雄蝇(R-XtY)=1:1,其中的Xt只能来自亲代母本,说明亲本中雌性是截翅紫眼,基因型是rrXtXt,故可推知杂交①亲本的基因型是RRXTXT、rrXtY,杂交②的亲本基因型是rrXtXt、RRXTY。
3. 植物的气孔由叶表皮上两个具有特定结构的保卫细胞构成。保卫细胞吸水体积膨大时气孔打开,反之关闭,保卫细胞含有叶绿体,在光下可进行光合作用。已知蓝光可作为一种信号促进保卫细胞逆浓度梯度吸收K⁺.有研究发现,用饱和红光(只用红光照射时,植物达到最大光合速率所需的红光强度)照射某植物叶片时,气孔开度可达最大开度的60%左右。回答下列问题。
(3)某研究小组发现在饱和红光的基础上补加蓝光照射叶片,气孔开度可进一步增大,因此他们认为气孔开度进一步增大的原因是,蓝光促进保卫细胞逆浓度梯度吸收K+。请推测该研究小组得出这一结论的依据是
。
【答案】(3)蓝光作为信号能促进保卫细胞逆浓度梯度吸收K+,使保卫细胞渗透压上升,细胞吸水膨胀,气孔张开
【详解】(3)题中显示,蓝光可作为一种信号促进保卫细胞逆浓度梯度吸收K+,提高了细胞的渗透压,保卫细胞吸水能力增强,体积膨大,气孔开放,因此,在饱和红光的基础上补加蓝光照射叶片,气孔开度可进一步增大。
4.乙烯是植物果实成熟所需的激素,阻断乙烯的合成可使果实不能正常成熟,这一特点可以用于解决果实不耐储存的问题,以达到增加经济效益的目的。现有某种植物的3个纯合子(甲、乙、丙),其中甲和乙表现为果实不能正常成熟(不成熟),丙表现为果实能正常成熟(成熟),用这3个纯合子进行杂交实验,F1自交得F2,结果见下表。
(2)从实验①和②的结果可知,甲和乙的基因型不同,判断的依据是
【答案】(2)实验①和实验②的F1性状不同,F2的性状分离比不相同
【详解】(2)甲与丙杂交的F1为不成熟,子二代不成熟:成熟=3:1,所以甲的不成熟相对于成熟为显性,乙与丙杂交的F1为成熟,子二代成熟:不成熟=3:1,所以乙的不成熟相对于成熟为隐性。即实验①和实验②的F1性状不同,F2的性状分离比不相同,故甲和乙的基因型不同。
考向3 机理分析类
这类试题的形式是给出某一结论,要求考生回答出现这一结论的原理或机理。原理一般来源于教材,应用教材原话作答;机理一般用题图中提供的信息进行描述。答题模式如下:
描述事实(因):从题干中的文字或图中信息中获得
分析原理/机理:用题中提供的相关信息或教材中已学原理知识进行描述
得出结论(果):题干所要求的结论,可抄题干
(2022·湖南卷节选)从基因控制性状的角度解释突变体叶片变黄的机理是
【答案】 基因突变影响与色素形成有关酶的合成,导致叶片变黄
【详解】
例2抑郁症是近年来高发的一种精神疾病。研究表明,抑郁症与去甲肾上腺素(NE)减少有关。结合下图回答下列相关问题:
据图分析,杂环类抗抑郁剂治疗抑郁症的机理是
例3(2023·河北·统考高考真题)采食减少是动物被感染后的适应性行为,可促进脂肪分解,产生β-羟基丁酸(BHB)为机体供能。研究者用流感病毒(IAV)感染小鼠,之后统计其采食量并测定血中葡萄糖和BHB水平,结果见图1。测定BHB对体外培养的CD4+T细胞(一种辅助性T细胞)增殖及分泌干扰素-γ水平的影响,结果见图2。已知干扰素-γ具有促免疫作用。
(4)小鼠感染期采食量下降有利于提高其免疫力。据图分析,其机理为
。
【答案】(4)采食量下降,机体产生BHB增多,促进CD4+T细胞增殖,干扰素-γ分泌量增加,机体免疫力提高
【详解】(4)由图1可知,采食量下降可促进机体BHB的生成;由图2可知,BHB可促进CD4+T细胞增殖和CD4+T细胞分泌干扰素-γ,从而提高免疫力。
例4(2022·辽宁·统考高考真题)某雌雄同株二倍体观赏花卉的抗软腐病与易感软腐病(以下简称“抗病”与“易感病”)由基因R/r控制,花瓣的斑点与非斑点由基因Y/y控制。为研究这两对相对性状的遗传特点,进行系列杂交实验,结果见下表。
用秋水仙素处理该花卉,获得了四倍体植株。秋水仙素的作用机理是
。
【答案】(3)能够抑制纺锤体的形成,导致染色体不能移向细胞的两极,从而引起细胞内染色体数目加倍
【解析】(3)当秋水仙素作用于正在分裂的细胞时,能够抑制纺锤体的形成,导致染色体不能移向细胞的两极,从而引起细胞内染色体数目加倍。所以用秋水仙素处理该花卉,可以获得四倍体植株
1.某种类型的白血病由蛋白P引发,蛋白UBC可使P被蛋白酶识别并降解,药物A可通过影响这一过程对该病起到治疗作用。为探索药物A治疗该病的机理,需构建重组载体以获得融合蛋白FLAG-P和FLAG-P△。P△是缺失特定氨基酸序列的P,FLAG是一种短肽,连接在P或P△的氨基端,使融合蛋白能与含有FLAG抗体的介质结合,但不影响P或P△的功能。
(1)为构建重组载体,需先设计引物,通过PCR特异性扩增P基因。用于扩增P基因的引物需满足的条件是 、为使PCR产物能被限制酶切割,需在引物上添加相应的限制酶识别序列,该限制酶识别序列应添加在引物的 (填“3'端”或“5'端”)。
(2)PCR扩增得到的P基因经酶切连接插入载体后,与编码FLAG的序列形成一个融合基因,如图甲所示,其中“ATGTGCA”为P基因编码链起始序列。将该重组载体导入细胞后,融合基因转录出的mRNA序列正确,翻译出的融合蛋白中FLAG的氨基酸序列正确,但P基因对应的氨基酸序列与P不同。据图甲分析,出现该问题的原因是
。修改扩增P基因时使用的带有EcRⅠ识别序列的引物来解决该问题,具体修改方案是 。
(3)融合蛋白表达成功后,将FLAG-P、FLAG-P△、药物A和UBC按照图乙中的组合方式分成5组。各组样品混匀后分别流经含FLAG抗体的介质,分离出与介质结合的物质并用UBC抗体检测,检测结果如图丙所示。已知FLAG-P和FLAG-P△不能降解UBC,由①②③组结果的差异推测,药物A的作用是 ;由②④组或③⑤组的差异推测,P△中缺失的特定序列的作用是 。
根据以上结果推测,药物A治疗该病的机理是
。
【答案】(1)能与P基因母链的一段碱基序列互补配对、短单链核酸 5'端
(2)P基因编码链的第一个碱基与EcRⅠ识别序列的最后两个碱基编码一个氨基酸,导致mRNA的密码子被错位读取。 在引物中的EcRⅠ识别序列3'端添加1个碱基
(3)增强FLAG-P与UBC的结合 参与P与UBC的结合
(4)药物A通过增强P与UBC结合促进P降解。
【分析】PCR过程:①变性:当温度上升到90℃以上时,双链DNA解旋为单链;②温度下降到50℃左右时,两种引物通过碱基互补配对与两条单链DNA结合;③延伸:当温度上升到72℃左右时,溶液中的4种脱氧核苷酸在耐高温的DNA聚合酶的作用下,根据碱基互补配对原则合成新的DNA链。
【详解】(1)引物是一小段能与DNA母链的一段碱基序列互补配对的短单链核苷酸,因此设计扩增P基因的引物,需要两种引物分别与两条模板链3'端的碱基序列互补。DNA聚合酶延伸时,是将脱氧核苷酸加到引物的3'端,为了不破坏目的基因,该限制酶识别序列应添加在引物的5'端。
(2)融合基因转录出的mRNA序列正确,翻译出的融合蛋白中FLAG的氨基酸序列正确,但P基因对应的氨基酸序列与P不同,说明P基因翻译时出错。由图可看出,在转录出的mRNA中,限制酶识别序列对应的最后两个碱基与P基因对应的第一个碱基构成一个密码子,导致读码框改变,翻译出的氨基酸序列改变,可通过在EcRⅠ识别序列3'端添加1个碱基,使其碱基数目加上FLAG的碱基数目为3的倍数,这样能保证P基因转录出的mRNA上的读码框不改变,能够正常翻译。
(3)①组仅添加UBC,处理后,用UBC抗体检测,不出现杂交带;②组添加UBC和FLAG-P,出现杂交带;③组添加UBC、药物A和FLAG-P,杂交带更加明显,说明药物A的作用是促进UBC与FLAG-P的结合。由②④组或③⑤组的差异在于②③组使用FLAG-P,出现杂交带;④⑤组使用FLAG-P△,不出现杂交带,据此推测P△中缺失的特定序列是与UBC结合的关键序列。
(4)根据(3)的分析推测,药物A促进UBC与FLAG-P的结合,从而促进蛋白P被蛋白酶识别并降解,达到治疗的目的。
【点睛】本题难点在于分析翻译出错的原因,需要结合翻译相关知识对图进行仔细分析方可得出结论。
2.中国是传统的水稻种植大国,有一半以上人口以稻米为主食。在培育水稻优良品种的过程中,发现某野生型水稻叶片绿色由基因C控制。回答下列问题:
(2)测序结果表明,突变基因C1转录产物编码序列第727位碱基改变,由5'-GAGAG-3'变为5'-GACAG-3',导致第 位氨基酸突变为 ,从基因控制性状的角度解释突变体叶片变黄的机理 。(部分密码子及对应氨基酸:GAG谷氨酸;AGA精氨酸;GAC天冬氨酸;ACA苏氨酸;CAG谷氨酰胺)
(4)突变型2叶片为黄色,由基因C的另一突变基因C2所致。用突变型2与突变型1杂交,子代中黄色叶植株与绿色叶植株各占50%。能否确定C2是显性突变还是隐性突变? (填“能”或“否”),用文字说明理由 。
【答案】
(2)243 谷氨酰胺 基因突变影响与色素形成有关酶的合成,导致叶片变黄
(4)能 若C2是隐性突变,则突变型2为纯合子,则子代CC2表现为绿色,C1C2表现为黄色,子代中黄色叶植株与绿色叶植株各占50%。若突变型2为显性突变,突变型2(C2C)与突变型1(CC1)杂交,子代表型及比例应为黄∶绿=3∶1,与题意不符
【详解】
(2)突变基因C1转录产物编码序列第727位碱基改变,由5'-GAGAG-3'变为5'-GACAG-3',突变位点前对应氨基酸数为726/3=242,则会导致第243位氨基酸由谷氨酸突变为谷氨酰胺。叶片变黄是叶绿体中色素含量变化的结果,而色素不是蛋白质,从基因控制性状的角度推测,基因突变影响与色素形成有关酶的合成,导致叶片变黄。
(4)用突变型2(C2_)与突变型1(CC1)杂交,子代中黄色叶植株与绿色叶植株各占50%。若C2是隐性突变,则突变型2为纯合子,则子代CC2表现为绿色,C1C2表现为黄色,子代中黄色叶植株与绿色叶植株各占50%。若突变型2为显性突变,突变型2(C2C)与突变型1(CC1)杂交,子代表型及比例应为黄∶绿=3∶1,与题意不符。故C2是隐性突变。
3.迄今新型冠状病毒仍在肆虐全球,我国始终坚持“人民至上,生命至上”的抗疫理念和动态清零的防疫总方针。图中a示免疫力正常的人感染新冠病毒后,体内病毒及免疫指标的变化趋势。
回答下列问题:
(1)人体感染新冠病毒初期, 免疫尚未被激活,病毒在其体内快速增殖(曲线①、②上升部分)。曲线③、④上升趋势一致,表明抗体的产生与T细胞数量的增加有一定的相关性,其机理是 。此外,T细胞在抗病毒感染过程中还参与 过程。
【答案】(1)特异性 T细胞接受刺激后会分泌淋巴因子,该物质可促进大部分的B细胞分化为浆细胞,浆细胞可以分泌抗体 细胞免疫
【详解】(1)分析图a曲线可知,人体感染新冠病毒初期,曲线①②上升,说明病毒在其体内快速增殖,但抗体还未产生,说明此时特异性免疫尚未被激活。体液免疫中,大多数病原体经过吞噬细胞等的摄取和处理,暴露病原体所特有的抗原,将抗原传递给T细胞,刺激T细胞产生淋巴因子。少数抗原直接刺激B细胞。B细胞受到刺激后,在淋巴因子的的作用下开始一系列的增殖、分化,大部分分化为浆细胞,产生抗体,小部分分化成记忆细胞。故抗体的产生与T细胞的数量的增加有一定相关性,即曲线③④上升趋势一致。T细胞在抗病毒感染的过程中还参与了细胞免疫过程。
营养级长度(NR)
摄食来源多样性水平(CR)
平均营养级多样性(CD)
三亚蜈支洲岛
7.60
6.36
1.92
南海中西部
4.91
3.49
1.20
陵水湾
4.66
4.45
1.49
南沙群岛西南部
4.30
3.40
1.00
光反应
暗反应
光能转化效率
类囊体薄膜电子传递速率
RuBP羧化酶含量
Vmax
野生型
0.49
180.1
4.6
129.5
突变体
0.66
199.5
7.5
164.5
找到有关事物的显著特征
结合题干描述能体现显著特征的事物
找到有关事物的显著特征
主动运输的显著特征是需要能量、逆浓度运输(选择其中之一即可)
结合题干描述能体现显著特征的事物
根细胞吸收NO3-需要能量的体现:O2浓度小于a时,根细胞对NO3-的吸收速率与O2浓度呈正相关
找到有关事物的显著特征
气孔开度增大的显著特征是保卫细胞细胞质浓度增大,吸水体积膨大;蓝光促进保卫细胞吸水的原因有两个,一是促进保卫细胞光合作用合成有机物,二是作为信号促进保卫细胞逆浓度梯度吸收K+
结合题干描述能体现显著特征的事物
饱和红光照射使光合作用达到饱和,此时补充蓝光,光合速率不再增加,由此排除了蓝光通过光合作用产物对气孔开度进一步增大的影响
实验
杂交组合
F1表现型
F2表现型及分离比
①
甲×丙
不成熟
不成熟:成熟=3:1
②
乙×丙
成熟
成熟:不成熟=3:1
③
甲×乙
不成熟
不成熟:成熟=13:3
组别
亲本杂交组合
F1表型及数量
抗病非斑点
抗病斑点
易感病非斑点
易感病斑点
1
抗病非斑点×易感病非斑点
710
240
0
0
2
抗病非斑点×易感病斑点
132
129
127
140
3
抗病斑点×易感病非斑点
72
87
90
77
4
抗病非斑点×易感病斑点
183
0
172
0
相关试卷
这是一份【高考生物】答题技巧与模板构建题型11 情境分析-试卷,文件包含高考生物答题技巧与模板构建题型11情境分析原卷版docx、高考生物答题技巧与模板构建题型11情境分析解析版docx等2份试卷配套教学资源,其中试卷共18页, 欢迎下载使用。
这是一份【高考生物】答题技巧与模板构建题型09 生物与环境(2大考向模型解题)-试卷,文件包含高考生物答题技巧与模板构建题型09生物与环境2大考向模型解题原卷版docx、高考生物答题技巧与模板构建题型09生物与环境2大考向模型解题解析版docx等2份试卷配套教学资源,其中试卷共49页, 欢迎下载使用。
这是一份【高考生物】答题技巧与模板构建题型08 动物生命调节(3大考向模型解题)-试卷,文件包含高考生物答题技巧与模板构建题型08动物生命调节3大考向模型解题原卷版docx、高考生物答题技巧与模板构建题型08动物生命调节3大考向模型解题解析版docx等2份试卷配套教学资源,其中试卷共60页, 欢迎下载使用。
