





【高考生物】答题技巧与模板构建题型03 表格信息类(选择题2大类型解题技巧)-试卷
展开
这是一份【高考生物】答题技巧与模板构建题型03 表格信息类(选择题2大类型解题技巧)-试卷,文件包含高考生物答题技巧与模板构建题型03表格信息类选择题2大类型解题技巧原卷版docx、高考生物答题技巧与模板构建题型03表格信息类选择题2大类型解题技巧解析版docx等2份试卷配套教学资源,其中试卷共26页, 欢迎下载使用。
类型一 知识信息类
类型二 实验表格类
类型一 知识信息类
01 技巧解读
这类表格信息题目的避免出题版面过于复杂,主要考查的是考生对相关基础知识的分析综合能力,这一类主要是综合性的题,有相关知识点的辨析,目的考查知识点迁移和基本知识点总结。
02 真题探寻
例1 (2023·全国·统考高考真题)生物体内参与生命活动的生物大分子可由单体聚合而成,构成蛋白质等生物大分子的单体和连接键以及检测生物大分子的试剂等信息如下表。
根据表中信息,下列叙述错误的是( )
A.①可以是淀粉或糖原
B.②是氨基酸,③是肽键,⑤是碱基
C.②和⑤都含有C、H、O、N元素
D.④可以是双缩脲试剂,⑥可以是甲基绿和吡罗红混合染色剂
【答案】B
【分析】多糖的单体是葡萄糖,蛋白质的单体是氨基酸,核酸的单体是核苷酸。
【详解】A、葡萄糖是多糖的单体,多糖包括淀粉、糖原和纤维素,故①可以是淀粉或糖原,A正确;
B、蛋白质是由单体②氨基酸通过脱水缩合形成③肽键连接形成的,核酸的单体是核苷酸,故⑤是核苷酸,B错误;
C、②氨基酸的基本元素组成是C、H、O、N,⑤核苷酸的元素组成是C、H、O、N、P,C正确;
D、检测蛋白质的④可以是双缩脲试剂,检测核酸的⑥可以是甲基绿和吡罗红混合染色剂,D正确。
例2 (2023·海南·高考真题)不同细胞的几种生物膜主要成分的相对含量见表。
下列有关叙述错误的是( )
A.蛋白质和脂质是生物膜不可或缺的成分,二者的运动构成膜的流动性
B.高尔基体和内质网之间的信息交流与二者膜上的糖类有关
C.哺乳动物红细胞的质膜与高尔基体膜之间具有膜融合现象
D.表内所列的生物膜中,线粒体内膜的功能最复杂,神经鞘细胞质膜的功能最简单
【答案】C
【分析】流动镶嵌模型:
(1)磷脂双分子层构成膜的基本支架,这个支架是可以流动的。
(2)蛋白质分子有的镶嵌在磷脂双分子层表面,有的部分或全部嵌入磷脂双分子层中,有的横跨整个磷脂双分子层;大多数蛋白质也是可以流动的。
(3)在细胞膜的外表,少数糖类与蛋白质结合形成糖蛋白。除糖蛋白外,细胞膜表面还有糖类与脂质结合形成糖脂。
【详解】A、细胞膜主要由脂质和蛋白质组成,磷脂双分子层构成膜的基本支架,这个支架是可以流动的,大多数蛋白质也是可以流动的,因此蛋白质和脂质的运动构成膜的流动性,A正确;
B、糖蛋白与细胞识别作用有密切关系,因此高尔基体和内质网之间的信息交流与二者膜上的糖类有关,B正确;
C、哺乳动物成熟的红细胞没有高尔基体,C错误;
D、功能越复杂的细胞膜,蛋白质的种类和数量越多,由表格内容可知,线粒体内膜的蛋白质最高,其功能最复杂,神经鞘细胞质膜的蛋白质最少,其功能最简单,D正确。
例3 (2023·海南·高考真题)海草是一类生长在浅海的单子叶植物,常在不同潮带形成海草床,具有极高的生产力。某海域海草群落的种类及其分布见表。
注:“+”表示存在,“-”表示无。
下列有关叙述错误的是( )
A.可用样方法调查某种海草的种群密度
B.海草叶片表面附着的藻类与海草的种间关系是竞争
C.据表可知,海草群落物种丰富度最高的潮带是低潮带和潮下带上部
D.据表可知,生态位最宽的海草是海神草和二药藻
【答案】D
【分析】估算种群密度常用的方法之一是样方法:在被调查种群的分布范围内,随机选取若干个样方,通过计数每个样方内的个体数,求得每个样方的种群密度,以所有样方种群密度的平均值作为该种群的种群密度估算值。调查草地上蒲公英的密度,农田中某种昆虫卵的密度,作物植株上蚜虫的密度、跳蝻的密度等,都可以采用样方法。
【详解】A、植物或活动能力弱、活动范围小的动物都可用样方法调查种群密度,A正确;
B、海草叶片表面附着的藻类与海草竞争阳光等资源,二者的种间关系是竞争,B正确;
C、据表可知,低潮带和潮下带上部分布的海草种类最多,物种丰富度最高,C正确;
D、据表可知,羽叶二药藻和二药藻分布的范围最广,生态位最宽的海草是羽叶二药藻和二药藻,D错误。
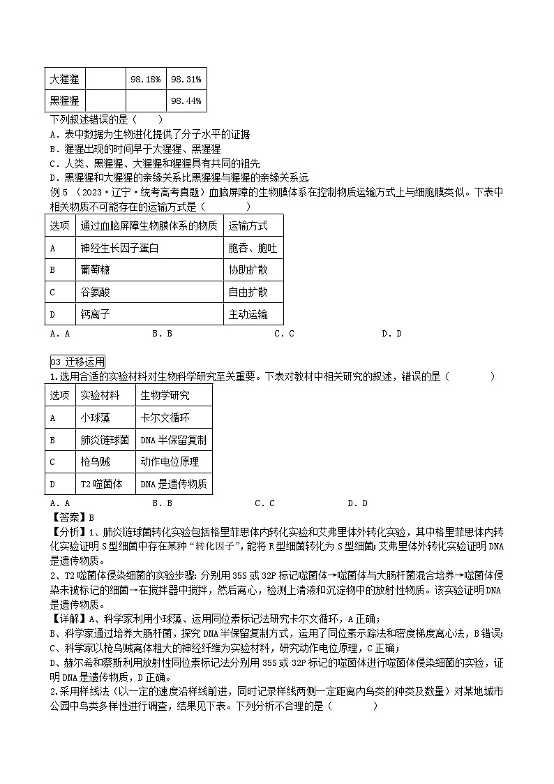
例4(2023·浙江·统考高考真题)不同物种体内会存在相同功能的蛋白质,编码该类蛋白质的DNA序列以大致恒定的速率发生变异。猩猩、大猩猩、黑猩猩和人体内编码某种蛋白质的同源DNA序列比对结果如下表,表中数据表示DNA序列比对碱基相同的百分率。( )
下列叙述错误的是( )
A.表中数据为生物进化提供了分子水平的证据
B.猩猩出现的时间早于大猩猩、黑猩猩
C.人类、黑猩猩、大猩猩和猩猩具有共同的祖先
D.黑猩猩和大猩猩的亲缘关系比黑猩猩与猩猩的亲缘关系远
【答案】D
【分析】生物进化的证据有化石证据、比较解剖学上的证据、胚胎学上的证据等,化石是指保存在岩层中的古生物遗物和生活遗迹;比较解剖学是对各类脊椎动物的器官和系统进行解剖和比较研究的科学,比较解剖学为生物进化论提供的最重要的证据是同源器官;胚胎学是研究动植物的胚胎形成和发育过程的科学,也为生物进化论提供了很重要的证据。
【详解】A、表中数据研究的是DNA中碱基的排列顺序,属于生物进化方面的分子水平证据,A正确;
B、表中数据显示,猩猩与人类同种蛋白质相关的DNA片段中碱基序列的相同度低于大猩猩和黑猩猩,因而推测,猩猩出现的时间早于大猩猩、黑猩猩,B正确;
C、表中结果显示的是猩猩、大猩猩、黑猩猩和人体内编码某种蛋白质的同源DNA序列比,该结果说明人类、黑猩猩、大猩猩和猩猩具有共同的祖先,C正确;
D、表中数据显示黑猩猩和大猩猩同种蛋白质相关DNA片段的相似度高于黑猩猩与猩猩,因而说明黑猩猩和大猩猩的亲缘关系比黑猩猩与猩猩的亲缘关系近,D错误。
例5 (2023·辽宁·统考高考真题)血脑屏障的生物膜体系在控制物质运输方式上与细胞膜类似。下表中相关物质不可能存在的运输方式是( )
A.A B.B C.C D.D
【答案】C
【分析】自由扩散的方向是从高浓度向低浓度,不需载体蛋白和能量,常见的有CO2、O2、甘油、苯、酒精等;协助扩散的方向是从高浓度向低浓度,需要转运蛋白协助,不需要能量,如红细胞吸收葡萄糖;主动运输的方向是从低浓度向高浓度,需要载体蛋白和能量,常见的如小肠绒毛上皮细胞吸收氨基酸、葡萄糖,K+等。
【详解】A、神经生长因子蛋白是生物大分子,通过胞吞胞吐通过生物膜细胞,与生物膜的流动性有关,A正确;
B、葡萄糖进入哺乳动物成熟红细胞的方式物协助扩散,故血脑屏障生物膜体系可能为协助扩散,B正确;
C、谷氨酸跨膜运输需要载体蛋白的协助,不能为自由扩散,当谷氨酸作为神经递质出细胞时为胞吐,也不是自由扩散,C错误;
D、钙离子通过生物膜需要载体蛋白,方式可能为主动运输,D正确。
03 迁移运用
1.选用合适的实验材料对生物科学研究至关重要。下表对教材中相关研究的叙述,错误的是( )
A.A B.B C.C D.D
【答案】B
【分析】1、肺炎链球菌转化实验包括格里菲思体内转化实验和艾弗里体外转化实验,其中格里菲思体内转化实验证明S型细菌中存在某种“转化因子”,能将R型细菌转化为S型细菌;艾弗里体外转化实验证明DNA是遗传物质。
2、T2噬菌体侵染细菌的实验步骤:分别用35S或32P标记噬菌体→噬菌体与大肠杆菌混合培养→噬菌体侵染未被标记的细菌→在搅拌器中搅拌,然后离心,检测上清液和沉淀物中的放射性物质。该实验证明DNA是遗传物质。
【详解】A、科学家利用小球藻、运用同位素标记法研究卡尔文循环,A正确;
B、科学家通过培养大肠杆菌,探究DNA半保留复制方式,运用了同位素示踪法和密度梯度离心法,B错误;
C、科学家以枪乌贼离体粗大的神经纤维为实验材料,研究动作电位原理,C正确;
D、赫尔希和蔡斯利用放射性同位素标记法分别用35S或32P标记的噬菌体进行噬菌体侵染细菌的实验,证明DNA是遗传物质,D正确。
2.采用样线法(以一定的速度沿样线前进,同时记录样线两侧一定距离内鸟类的种类及数量)对某地城市公园中鸟类多样性进行调查,结果见下表。下列分析不合理的是( )
A.植物园为鸟类提供易地保护的生存空间,一定程度上增加了鸟类物种多样性
B.森林公园群落结构复杂,能够满足多种鸟类对栖息地的要求,鸟类种类较多
C.湿地公园为鸟类提供丰富的食物及相对隐蔽的栖息场所,鸟类种类最多
D.山体公园由于生境碎片化及人类活动频繁的干扰,鸟类物种数量最少
【答案】A
【分析】保护生物多样性的措施可以概括为就地保护和易地保护两大类。就地保护是指在原地对被保护的生态系统或物种建立自然保护区以及风景名胜区等,这是对生物多样性最有效的保护。易地保护是指把保护对象从原地迁出,在异地进行专门保护。
【详解】A、植物园为鸟类提供了食物和栖息空间,其中的鸟类不是易地保护迁来的,A错误;
B、森林公园植物种类多样,群落结构复杂,能够满足多种鸟类对栖息地的要求,鸟类种类较多,B正确;
C、湿地公园芦苇、水草繁茂,有机质丰富,为鸟类提供了理想的食物和隐蔽的栖息场所,鸟类种类最多,C正确;
D、山体公园由于生境碎片化及人类活动频繁的干扰,鸟类物种数量最少,D正确。
3.下列有关中学生物学实验中观察指标的描述,正确的是( )
A.A B.B C.C D.D
【答案】B
【分析】1、绿叶中色素的提取和分离实验,提取色素时需要加入无水乙醇(溶解色素)、石英砂(使研磨更充分)和碳酸钙(防止色素被破坏);分离色素时采用纸层析法,原理是色素在层析液中的溶解度不同,随着层析液扩散的速度不同,最后的结果是观察到四条色素带,从上到下依次是胡萝卜素(橙黄色)、叶黄素(黄色)、叶绿素a(蓝绿色)、叶绿素b(黄绿色);
2、观察细胞有丝分裂实验的步骤:解离(解离液由盐酸和酒精组成,目的是使细胞分散开来)、漂洗(洗去解离液,便于染色)、染色(用龙胆紫、醋酸洋红等碱性染料)、制片(该过程中压片是为了将根尖细胞压成薄层,使之不相互重叠影响观察)和观察(先低倍镜观察,后高倍镜观察);
3、观察植物细胞质壁分离及复原实验的原理:(1)原生质层的伸缩性比细胞壁的伸缩性大.(2)当外界溶液浓度大于细胞液浓度时,细胞失水,原生质层收缩进而质壁分离.(3)当细胞液浓度大于外界溶液浓度时,细胞渗透吸水,使质壁分离复原。
【详解】A、在植物细胞质壁分离和复原的实验中,细胞壁伸缩性很小,位置基本不变,主要是以原生质层的位置做观察指标,A错误;
B、绿叶中色素的提取和分离,观察指标是滤纸条上色素带的颜色、次序和宽窄,B正确;
C、探究酵母菌细胞呼吸的方式,观察指标是培养液的滤液能否使重铬酸钾转变成灰绿色,C错误;
D、观察根尖分生组织细胞有丝分裂,细胞在解离的时候已经死亡,看不到纺锤丝牵引染色体的运动,D错误。
4.下表为几种常用的植物生长调节剂,下列有关其应用的叙述错误的是( )
A.用一定浓度的萘乙酸处理离体的花卉枝条,可促进生根
B.用一定浓度的6-BA抑制马铃薯发芽,以延长贮藏期
C.用乙烯利处理棉花可催熟棉桃,便于统一采摘
D.用PP333处理水稻可使植株矮化,增强抗倒伏能力
【答案】B
【分析】植物生长调节剂,是用于调节植物生长发育的一类农药,包括人工合成的化合物和从生物中提取的天然植物激素。在蔬菜生产过程中,正确使用植物生长调节剂,可以促进蔬菜生长,提高产量和品种;但使用不当时,会起到相反的作用,甚至造成经济损失。
【详解】A、萘乙酸作用与生长素类似,用一定浓度的萘乙酸处理离体的花卉枝条,可促进生根,A正确;
B、6-BA作用与细胞分裂素类类似,促进马铃薯发芽,延长贮藏期的激素是脱落酸,与细胞分裂素无关,故6-BA不能抑制马铃薯发芽,以延长贮藏期,B错误;
C、乙烯利作用与乙烯类似,故用乙烯利处理棉花可催熟棉桃,便于统一采摘,C正确;
D、PP333作用与赤霉素合成抑制剂类似,故用PP333处理水稻可使植株矮化,增强抗倒伏能力,D正确。
5.科研团队在某林地(面积:1km2)选取5个样方(样方面积:20m×20m)进行植物多样性调查,下表为3种乔木的部分调查结果。下列相关叙述正确的有( )
A.估算该林地麻栎种群的个体数量是50000株
B.林木的种群密度越大,林木的总生物量越高
C.该林地马尾松、麻栎种群的年龄结构分别为衰退型、增长型,群落分层现象明显
D.该林地处于森林演替中,采伐部分马尾松能加速演替进程
【答案】ACD
【分析】1、种群的年龄组成:
(1)增长型:种群中幼年个体很多,老年个体很少,这样的种群正处于发展时期,种群密度会越来越大。
(2)稳定型:种群中各年龄期的个体数目比例适中,数目接近。这样的种群正处于稳定时期,种群密度在-段时间内会保持稳定。
(3)衰退型:种群中幼年个体较少,而老年个体较多,这样的种群正处于衰退时期,种群密度会越来越小。
2、生物群落的结构类型:主要包括垂直结构和水平结构。
(1)垂直结构:概念:指群落在垂直方向上的分层现象。
原因:①植物的分层与对光的利用有关,群落中的光照强度总是随着高度的下降而逐渐减弱,不同植物适于在不同光照强度下生长。如森林中植物由高到低的分布为:乔木层、灌木层、草本层、地被层。
②动物分层主要是因群落的不同层次提供不同的食物,其次也与不同层次的微环境有关。如森林中动物的分布由高到低为:猫头鹰(森林上层),大山雀(灌木层),鹿野猪(地面活动),蚯蚓及部分微生物(落叶层和土壤)。
(2)水平结构:指群落中的各个种群在水平状态下的格局或片状分布。原因:由于在水平方向上地形的变化、土壤湿度和盐碱度的差异、光照强度的不同、生物自身生长特点的不同,以及人与动物的影响等因素,不同地段往往分布着不同的种群,同一地段上种群密度也有差异,它们常呈镶嵌分布。
【详解】A、根据表格数据,估算该林地麻栎种群密度为=(16/400+24/400+20/400+22/400+18/400)/5=0.05株/m2,该地总面积为1km2,因此估算该林地麻栎种群的个体数量=0.05×106=50000株,A正确;
B、种群密度维持在K/2左右,种群的增长速率是最大的,这样可以保证林木的总生物量,因此并不是林木的种群密度越大,林木的总生物量越高,B错误;
C、根据表格数据,马尾松中成年和老年个体较多,年龄组成为衰退型,麻栎种群中幼年个体较多,为增长型,林地群落分层现象明显,C正确;
D、该地麻栎数量最多,枫香其次,马尾松最少,发生了群落的演替现象,且马尾松多处于老年个体,采伐部分马尾松能加速演替进程,D正确。
6.下图所示实验方法的应用或原理,不恰当的是( )
A.A B.B C.C D.D
【答案】C
【分析】平板划线法:将已经熔化的培养基倒入培养皿制成平板,接种,划线,在恒温箱里培养,在线的开始部分,微生物往往连在一起生长,随着线的延伸,菌数逐渐减少,最后可能形成单个菌落。
【详解】AB、图示为分离绿叶中的色素,常用层析法,原理是各色素随层析液在滤纸上扩散速度不同,从而分离色素,溶解度大,扩散速度快;溶解度小,扩散速度慢,AB正确;
CD、图示为平板划线法,是分离微生物的一种方法,不能用于细菌计数,是指把混杂在一起的微生物或同一微生物群体中的不同细胞,用接种环在平板表面上作多次由点到线的划线稀释而获得较多独立分布的单个细胞,并让其成长为单菌落的方法,C错误,D正确。
7.实验操作顺序直接影响实验结果。表中实验操作顺序有误的是( )
A.AB.BC.CD.D
【答案】C
【分析】蛋白质可与双缩脲试剂产生紫色反应。
【详解】A、在鉴定蛋白质时要先加2ml双缩脲试剂A液,再向试管中加入3-4滴双缩脲试剂B,A正确;
B、在观察细胞质流动的实验中应该先用低倍镜找到黑藻叶肉细胞,然后再换用高倍镜观察,B正确;
C、探究温度对酶活性的影响时,应将淀粉溶液与淀粉酶溶液分别在设定温度下保温一段时间,待淀粉溶液与淀粉酶溶液都达到设定温度后再混合,C错误;
D、观察根尖分生区组织细胞的有丝分裂时,将解离后的根尖用清水漂洗除去解离液后,再用碱性染料甲紫溶液染色,D正确。
类型二 实验表格类
01 技巧解读
以数据表格形式把生物学实验原理,目的,变量、实验过程、实验结果呈现出来,全面考查学生分析、处理信息的能力。
02 真题探寻
例1 (2023·辽宁·统考高考真题)用含有不同植物生长调节剂配比的培养基诱导草莓茎尖形成不定芽,研究结果如下表。下列叙述错误的是( )
注:诱导率=出不定芽的外植体数/接种的外植体数×100%
A.培养基中NAA/6-BA比例过高,不利于不定芽的诱导
B.推断6-BA应为细胞分裂素类植物生长调节剂
C.该研究的结果可指导草莓脱毒苗的生产
D.相同条件下,NAA诱导草莓茎尖形成不定芽的效果优于2,4-D
【答案】D
【分析】分析题表:自变量为植物生长调节剂种类和配比,因变量为不定芽诱导率;培养基中NAA/6-BA比例逐渐增大时,不定芽诱导率先上升后降低,培养基中2,4-D/6-BA比例逐渐增大时,不定芽诱导率先上升后降低,相同的NAA/6-BA和2,4-D/6-BA的配比下,培养基中使用2,4-D/6-BA更有利于诱导形成不定芽。
【详解】A、由题表可知,培养基中NAA/6-BA比例逐渐增大时,不定芽诱导率先上升后降低,且当NAA/6-BA比例为0.5/1时,不定芽诱导率最低;故培养基中NAA/6-BA比例过高,不利于不定芽的诱导,A正确;
B、不定芽的形成需要细胞分裂素和生长素,题表中NAA和2,4-D属于生长素类植物生长调节剂,故推断6-BA应为细胞分裂素类植物生长调节剂,B正确;
C、草莓脱毒苗的生产过程中需要诱导形成不定芽,故该研究的结果可指导草莓脱毒苗的生产,C正确;
D、由题表相关数据可知:相同条件下,2,4-D诱导草莓茎尖形成不定芽的效果优于NAA,D错误。
例2 (2023·重庆·统考高考真题)研究放牧强度对草原群落特征的影响,对合理利用草原和防止荒漠化具有重要意义。下表为某高寒草原在不同放牧强度下的植物群落调查数据。下列叙述错误的是( )
A.中度放牧和无放牧下生产力不同,可能是物种组成不同所致
B.重度放牧下土壤有机碳含量降低是分解者的分解过程加快所致
C.放牧可能导致群落优势种改变且重度放牧下的优势种更加耐旱
D.适度放牧是保护草原生物多样性和践行绿色发展理念的有效措施
【答案】B
【分析】人类对生物群落演替的影响远远超过其他某些自然因素,因为人类生产活动通常是有意识、有目的地进行的,可以对自然环境中的生态关系起着促进、抑制、改造和重建的作用。但人类的活动对群落的演替也不是只具有破坏性的,也可以是通过建立新的人工群落实现受损生态系统的恢复。
【详解】A、中度放牧和无放牧由于放牧的强度不同,可能造成物种组成不同,导致生产力不同,A正确;
B、重度放牧下土壤有机碳含量降低是由于重度放牧造成草原荒漠化,因此土壤中有机碳含量降低,B错误;
C、表格数据是在高寒草原测定,放牧使牲畜喜欢吃的草数目降低,引起群落演替,发生优势物种的改变,而现在重度放牧的条件下,可能会发生草场荒漠化,土壤蓄水能力降低,因此优势种更加耐旱,C正确;
D、适度放牧避免草场荒漠化,是保护草原生物多样性和践行绿色发展理念的有效措施,D正确。
例3(2023·重庆·统考高考真题)某人头部受伤后出现食欲不振、乏力等症状,经检查后被诊断为抗利尿激素(ADH)分泌失调综合征,其部分化验结果见表。下列关于该患者的叙述,错误的是( )
A.下丘脑或垂体可能受到损伤 B.血液中的红细胞出现吸水
C.饮用清水能使尿Na+浓度恢复正常 D.细胞外液对渗透压感受的刺激较受伤前减少
【答案】C
【分析】人体水盐平衡的调节:
1、体内水少或吃的食物过咸时→细胞外液渗透压升高→下丘脑感受器受到刺激→垂体释放抗利尿激素多→肾小管、集合管重吸收增加→尿量减少,同时大脑皮层产生渴觉(饮水);2、体内水多→细胞外液渗透压降低→下丘脑感受器受到刺激→垂体释放抗利尿激素少→肾小管、集合管重吸收减少→尿量增加。
【详解】A、下丘脑是渗透压调节中枢,且可以合成抗利尿激素,并由垂体释放抗利尿激素,头部受伤可能导致抗利尿激素分泌失调,推测受伤部位可能为下丘脑或垂体,A正确;
B、该患者血液中钠离子浓度为125mml/L,低于正常值,说明其细胞外液渗透压降低,红细胞可能会吸水涨大,B正确;
C、由于患者受伤部位可能为下丘脑或垂体,饮用清水不能使尿Na+浓度恢复正常,C错误;
D、该患者血液中钠离子浓度为125mml/L,低于正常值,说明其受伤后细胞外液渗透压降低,细胞外液对渗透压感受的刺激较受伤前减少,D正确。
例4某小组以拟南芥原生质体为材料,研究了生长素(IAA)、组蛋白乙酰化及R基因对原生质体形成愈伤组织的影响。野生型(WT)和R基因突变型(rr)的原生质体分别经下表不同条件培养相同时间后,检测培养材料中R基因表达量,并统计愈伤组织形成率,结果如图所示。据此推断,下列叙述正确的是( )
A.组蛋白乙酰化有利于WT原生质体形成愈伤组织
B.R基因通过促进IAA的合成提高愈伤组织形成率
C.组蛋白乙酰化通过改变DNA碱基序列影响R基因表达量
D.若用IAA合成抑制剂处理WT原生质体,愈伤组织形成率将升高
【答案】A
【分析】离体的植物组织或细胞,在培养一段时间后,会通过细胞分裂形成愈伤组织。愈伤组织的细胞排列疏松而无规则,是一种高度液泡化的呈无定形状态的薄壁细胞。由高度分化的植物组织或细胞产生愈伤组织的过程,称为植物细胞的脱分化。脱分化产生的愈伤组织继续进行培养,又可以重新分化成根或芽等器官,这个过程叫做再分化。再分化形成的试管苗,移栽到地里,可以发育成完整的植株。
【详解】A、①和③进行对比可以看出R基因表达量高,愈伤组织形成率高,①和⑤对比,使用组蛋白乙酰化抑制剂之后,R基因的表达量下降,愈伤组织的形成率也会降低,因此推测组蛋白乙酰化有利于WT原生质体形成愈伤组织,A正确;
B、图中数据无法得出R基因是通过促进IAA的合成提高愈伤组织形成率,B错误;
C、图中的数据没有关于DNA碱基序列的测定,因此无法推测组蛋白乙酰化通过改变DNA碱基序列影响R基因表达量,C错误;
D、①和②对比可以看出IAA能够促进愈伤组织的形成,因此若用IAA合成抑制剂处理WT原生质体,愈伤组织形成率将降低,D错误。
例5(2023·湖北·统考高考真题)为探究环境污染物A对斑马鱼生理的影响,研究者用不同浓度的污染物A溶液处理斑马鱼,实验结果如下表。据结果分析,下列叙述正确的是( )
A.由②可知机体无氧呼吸减慢,有氧呼吸加快
B.由①可知机体内葡萄糖转化为糖原的速率加快
C.①②表明肝脏没有足够的丙酮酸来转化成葡萄糖
D.③表明机体生成的葡萄糖增多,血糖浓度持续升高
【答案】D
【分析】本实验的目的是探究环境污染物A对斑马鱼生理的影响,自变量是A物质浓度大小,因变量是肝脏糖原含量、肝脏丙酮酸含量和血液中胰高血糖素含量的多少。
【详解】A、有氧呼吸第一阶段和无氧呼吸的第一阶段都产生丙酮酸,故无法判断有氧呼吸和无氧呼吸快慢,A错误;
B、由①可知,随着A物质浓度增大,肝脏糖原含量逐渐减小,葡萄糖转化为糖原的速率减慢,B错误;
C、①中肝糖原含量减小,②中丙酮酸减少,细胞呼吸减弱,葡萄糖分解为丙酮酸减少,C错误;
D、③中血液中胰高血糖素含量增多,通过增加肝糖原分解等使血糖浓度持续升高,D正确。
03 迁移运用
1.为研究中医名方—柴胡疏肝散对功能性消化不良大鼠胃排空(胃内容物进入小肠)的作用,科研人员设置4组实验,测得大鼠胃排空率见下表。下列叙述错误的是( )
注:药物A为治疗功能性消化不良的常用药物
A.与正常组相比,模型组大鼠胃排空率明显降低
B.正常组能对比反映出给药组大鼠恢复胃排空的程度
C.与正常组相比,柴胡疏肝散具有促进胃排空的作用
D.柴胡疏肝散与药物A对患病大鼠促进胃排空的效果相似
【答案】C
【分析】对照是实验所控制的手段之一,目的在于消除无关变量对实验结果的影响,增强实验结果的可信度。
【详解】A、由表可知,正常组胃排空率为55.80%,模型组胃排空率为38.65%,与正常组相比,模型组大鼠胃排空率明显降低,A正确;
B、正常组为对照组,将给药之后的胃排空率和正常组比较,能反映出给药组大鼠恢复胃排空的程度,B正确;
C、由表可知,正常组胃排空率为55.80%,柴胡疏肝散组胃排空率为51.12%,正常组胃排空率更高,所以与正常组相比不能表明柴胡疏肝散具有促进胃排空的作用,C错误;
D、由表可知,柴胡疏肝散组与药物A组的胃排空率相似,且均比模型组胃排空率高,柴胡疏肝散与药物A对患病大鼠促进胃排空的效果相似,D正确。
2.为探究酶的催化效率,某同学采用如图所示装置进行实验,实验分组、处理及结果如下表所示。
下列叙述错误的是( )
A.H2O2分解生成O2导致压强改变
B.从甲中溶液与乙中溶液混合时开始计时
C.250s时I组和Ⅲ组反应已结束而Ⅱ组仍在进行
D.实验结果说明酶的催化作用具有高效性
【答案】C
【分析】酶是由活细胞产生的具有催化作用的有机物,大多数酶是蛋白质,少数酶是RNA;酶的特性:专一性、高效性、作用条件温和;酶促反应的原理:酶能降低化学反应所需的活化能。
【详解】A、H2O2分解产物是H2O和O2,其中O2属于气体,会导致压强改变,A正确;
B、据表分析可知,甲中溶液酶或无机催化剂等,乙中是底物,应从甲中溶液与乙中溶液混合时开始计时,B正确;
C、三组中的H2O2溶液均为2ml,则最终产生的相对压强应相同,据表可知,250s之前(200s)I组反应已结束,但II组和III组压强仍未达到I组的终止压强10.0,故250s时Ⅱ组和Ⅲ组反应仍在进行,C错误;
D、酶的高效性是指与无机催化剂相比,酶降低化学反应活化能的作用更显著,对比I、II组可知,在相同时间内I组(含过氧化氢酶)相对压强变化更快,说明酶的催化作用具有高效性,D正确。
3.拟南芥的向光性是由生长素分布不均引起的,以其幼苗为实验材料进行向光性实验,处理方式及处理后4组幼苗的生长、向光弯曲情况如图表所示。由该实验结果不能得出的是( )
A.结构Ⅰ中有产生生长素的部位B.①②之间有感受单侧光刺激的部位
C.甲组的①②之间有生长素分布不均的部位D.②③之间无感受单侧光刺激的部位
【答案】D
【分析】植物向光性的原因是由于单侧光照射后,生长素发生横向运输,背光侧生长素浓度高于向光侧,导致生长素分布不均匀,背光侧生长速度比向光侧快,因而向光弯曲。
【详解】A、据表格和题图可知,不切断任何部位,该幼苗正常弯曲生长,但在①处切断,即去除结构Ⅰ,生长变慢,推测结构Ⅰ中有产生生长素的部位,A不符合题意;
BC、据表格可知,在①处切断,该幼苗缓慢生长且弯曲,而在②处切断后,该幼苗不能生长,推测①②之间含有生长素,且具有感光部位;推测可能是受到单侧光照射后,①②之间生长素分布不均,最终导致生长不均匀,出现弯曲生长,BC不符合题意;
D、在②处切断和在③处切断,两组实验结果相同:幼苗都不生长、不弯曲,说明此时不能产生生长素,也无法得出有无感受单侧光刺激的部位,D符合题意。
4.某团队从下表①~④实验组中选择两组,模拟T2噬菌体侵染大肠杆菌实验,验证DNA是遗传物质。结果显示:第一组实验检测到放射性物质主要分布在沉淀物中,第二组实验检测到放射性物质主要分布在上清液中。该团队选择的第一、二组实验分别是( )
A.①和④ B.②和③ C.②和④ D.④和③
【答案】C
【分析】T2噬菌体侵染细菌的实验步骤:分别用35S或32P标记噬菌体→噬菌体与大肠杆菌混合培养→噬菌体侵染未被标记的细菌→在搅拌器中搅拌,然后离心,检测上清液和沉淀物中的放射性物质。该实验证明DNA是遗传物质。
【详解】噬菌体侵染细菌时,只有DNA进入细菌,蛋白质外壳没有进入,为了区分DNA和蛋白质,可用32P标记噬菌体的DNA,用35S标记噬菌体的蛋白质外壳,根据第一组实验检测到放射性物质主要分布在沉淀物中,说明亲代噬菌体的DNA被32P标记,根据第二组实验检测到放射性物质主要分布在上清液中,说明第二组噬菌体的蛋白质被35S标记,即C正确,ABD错误。
5.某同学对蛋白酶TSS的最适催化条件开展初步研究,结果见下表。下列分析错误的是( )
注:+/-分别表示有/无添加,反应物为Ⅰ型胶原蛋白
A.该酶的催化活性依赖于CaCl2
B.结合①、②组的相关变量分析,自变量为温度
C.该酶催化反应的最适温度70℃,最适pH9
D.尚需补充实验才能确定该酶是否能水解其他反应物
【答案】C
【分析】分析表格信息可知,降解率越高说明酶活性越高,故②组酶的活性最高,此时pH为9,需要添加CaCl2,温度为70℃。
【详解】A、分析②③组可知,没有添加CaCl2,降解率为0,说明该酶的催化活性依赖于CaCl2,A正确;
B、分析①②变量可知,pH均为9,都添加了CaCl2,温度分别为90℃、70℃,故自变量为温度,B正确;
C、②组酶的活性最高,此时pH为9,温度为70℃,但由于温度梯度、pH梯度较大,不能说明最适温度为70℃,最适pH为9,C错误;
D、该实验的反应物为Ⅰ型胶原蛋白,要确定该酶能否水解其他反应物还需补充实验,D正确。
6.合理均衡的膳食对维持人体正常生理活动有重要意义。据下表分析,叙述错误的是( )
A.含主要能源物质最多的是② B.需控制体重的人应减少摄入①和②
C.青少年应均衡摄入①、②和③ D.蛋白质、脂肪和糖类都可供能
【答案】A
【分析】1、蛋白质是生命活动的主要承担者,蛋白质的结构多样,在细胞中承担的功能也多样:①有的蛋白质是细胞结构的重要组成成分,如肌肉蛋白;②有的蛋白质具有催化功能,如大多数酶的本质是蛋白质;③有的蛋白质具有运输功能,如载体蛋白和血红蛋白;④有的蛋白质具有信息传递,能够调节机体的生命活动,如胰岛素;⑤有的蛋白质具有免疫功能,如抗体。
2、糖类分为单糖、二糖和多糖,葡萄糖、核糖、脱氧核糖等不能水解的糖称为单糖,由2个单糖脱水缩合形成的糖称为二糖,多糖有淀粉、纤维素和糖原,糖原是动物细胞的储能物质,淀粉是植物细胞的储能物质,纤维素是植物细胞壁的成分。
3、脂肪是最常见的脂质,是细胞内良好的储能物质,还是一种良好的绝热体,起保温作用,分布在内脏周围的脂肪还具有缓冲和减压的作用,可以保护内脏器官。
【详解】A、人体主要能源物质是糖类,表中主要能源物质最多的是①,A错误;
B、食物①和②中分别富含糖类和脂肪,所以需控制体重的人应减少摄入①和②,B正确;
C、食物①、②和③中分别富含糖类、脂肪和蛋白质,所以青少年应均衡摄入①、②和③有利于身体的发育,C正确;
D、蛋白质、脂肪和糖类都属于储存能量的有机物,因而都可供能,D正确。
7.某化合物可使淋巴细胞分化为吞噬细胞。实验小组研究了该化合物对淋巴细胞的影响,结果见如表。下列关于实验组的叙述,正确的是( )
A.细胞的形态变化是遗传物质改变引起的
B.有9.57%的细胞处于细胞分裂期
C.吞噬细菌效率的提高与溶酶体增多有关
D.去除该化合物后扁平状细胞会恢复成球形
【答案】C
【分析】细胞分化是指在个体发育中,由一个或一种细胞增殖产生的后代,在形态、结构和生理功能上发生稳定性差异的过程。细胞分化的实质是基因的选择性表达,即不同细胞基因表达情况不同,如血红蛋白基因只在红细胞中表达。
【详解】A、细胞的形态变化是基因的选择性表达,遗传物质没有发生改变,A错误;
B、由表格信息可知,核DNA含量增加的细胞比例为9.57%,包括G2期、有丝分裂前期、中期、后期,B错误;
C、吞噬细胞中的溶酶体释放消化酶,可分解进入细胞的细菌,因此吞噬细菌效率的提高与吞噬细胞中溶酶体增多有关,C正确;
D、去除该化合物后扁平状细胞不再分裂分化,扁平状细胞不会恢复成球形,D错误。
7.植物蛋白酶M和L能使肉类蛋白质部分水解,可用于制作肉类嫩化剂。某实验小组测定并计算了两种酶在37℃、不同pH下的相对活性,结果见如表。下列叙述最合理的是( )
A.在37℃时,两种酶的最适pH均为3
B.在37℃长时间放置后,两种酶的活性不变
C.从37℃上升至95℃,两种酶在pH为5时仍有较高活性
D.在37℃、pH为3~11时,M更适于制作肉类嫩化剂
【答案】D
【分析】分析表格数据:表中表示两种酶在37°C、不同pH下的相对活性。根据表中数据可知,M的适宜pH为5~9,而L的适宜pH为5左右;在37°C、pH为3~11时,M比L的相对活性高。
【详解】A、根据表格数据可知,在37°C时,M的适宜pH为5~9,而L的适宜pH为5左右,A错误;
B、酶适宜在低温条件下保存,在37°C长时间放置后,两种酶的活性会发生改变,B错误;
C、酶发挥作用需要适宜的温度,高温会导致酶变性失活,因此从37°C上升至95°C,两种酶在pH为5时都已经失活,C错误;
D、在37°C、pH为3~11时,M比L的相对活性高,因此M更适于制作肉类嫩化剂,D正确。
此类习题以数据表格形式把生物学现象、事实、规律、原理及实验过程、实验结果呈现出来,全面考查学生分析、处理、概括及综合运用相关信息的能力。
基本技巧:
识表:
读表审题,弄清表头标题的含义,分析各行各列的数据变化如“最高点”“最低点”“零点”“拐点”
析表:
分析表格数据中“纵向信息”或“横向信息”走势规律,把表格转换成文字或曲线看有无单一变量对照关系或因果关系
渡桥:
联系教材知识,并与题干信息、试题问题结合起来分析解答
单体
连接键
生物大分子
检测试剂或染色剂
葡萄糖
—
①
—
②
③
蛋白质
④
⑤
—
核酸
⑥
红细胞质膜
神经鞘细胞质膜
高尔基体膜
内质网膜
线粒体内膜
蛋白质(%)
49
18
64
62
78
脂质(%)
43
79
26
28
22
糖类(%)
8
3
10
10
少
分布潮带海草种类
中潮带
低潮带
潮下带上部
潮下带下部
海神草
+
+
+
齿叶海神草
+
+
羽叶二药藻
+
+
+
+
二药藻
+
+
+
+
海菖蒲
+
+
大猩猩
黑猩猩
人
猩猩
96.61%
96.58%
96.70%
大猩猩
98.18%
98.31%
黑猩猩
98.44%
选项
通过血脑屏障生物膜体系的物质
运输方式
A
神经生长因子蛋白
胞吞、胞吐
B
葡萄糖
协助扩散
C
谷氨酸
自由扩散
D
钙离子
主动运输
选项
实验材料
生物学研究
A
小球藻
卡尔文循环
B
肺炎链球菌
DNA半保留复制
C
枪乌贼
动作电位原理
D
T2噬菌体
DNA是遗传物质
城市公园类型
植物园
森林公园
湿地公园
山体公园
物种数量
41
52
63
38
选项
实验名称
观察指标
A
探究植物细胞的吸水和失水
细胞壁的位置变化
B
绿叶中色素的提取和分离
滤纸条上色素带的颜色、次序和宽窄
C
探究酵母菌细胞呼吸的方式
酵母菌培养液的浑浊程度
D
观察根尖分生组织细胞有丝分裂
纺锤丝牵引染色体的运动
名称
属性
萘乙酸
生长素类
6-BA
细胞分裂素类
乙烯利
乙烯类
PP333
赤霉素合成抑制剂
样方
编号
马尾松(株)
麻栎(株)
枫香(株)
幼年
成年
老年
幼年
成年
老年
幼年
成年
老年
1
0
1
9
14
2
0
7
1
0
2
0
0
6
20
4
0
11
2
1
3
0
2
6
16
2
2
10
0
0
4
0
0
7
18
2
2
9
1
2
5
0
0
9
15
3
0
6
0
0
实验方法
应用
原理
A.分离绿叶中的色素
B.不同色素在层析液中溶解度不同
C.细菌计数
D.逐步稀释
选项
高中生物学实验内容
操作步骤
A
检测生物组织中的蛋白质
向待测样液中先加双缩脲试剂A液,再加B液
B
观察细胞质流动
先用低倍镜找到特定区域的黑藻叶肉细胞,再换高倍镜观察
C
探究温度对酶活性的影响
室温下将淀粉溶液与淀粉酶溶液混匀后,在设定温度下保温
D
观察根尖分生区组织细胞的有丝分裂
将解离后的根尖用清水漂洗后,再用甲紫溶液染色
处理及结果
组别
1
2
3
4
5
6
7
8
9
10
6-BA(mg·L-1)
1
NAA(mg·L-1)
0.05
0.1
0.2
0.3
0.5
-
-
-
-
-
2,4-D(mg·L-1)
-
-
-
-
-
0.05
0.1
0.2
0.3
0.5
不定芽诱导率(%)
68
75
77
69
59
81
92
83
70
61
放牧强度
物种数
生产力(t·hm-2)
土壤有机碳含量(g·m-3)
无
15
0.85
8472
轻度
23
1.10
9693
中度
15
0.70
9388
重度
6
0.45
7815
项目名称
结果
参考值
血ADH
7.9Pml/L
2.3-7.4pml/L
血Na+
125mml/L
137-147mml/L
血K+
4.2mml/L
3.5-5.3mml/L
编号
原生质体
培养条件
①
WT
培养基
②
WT
培养基+合适浓度的IAA
③
rr
培养基
④
rr
培养基+合适浓度的IAA
⑤
WT
培养基+组蛋白乙酰化抑制剂
A物质浓度(μg·L-1)
指标
0
10
50
100
①
肝脏糖原含量(mg·g-1)
25.0±0.6
12.1±0.7
12.0±0.7
11.1±0.2
②
肝脏丙酮酸含量(nml·g-1)
23.6±0.7
17.5±0.2
15.7±0.2
8.8±0.4
③
血液中胰高血糖素含量(mIU·mg·prt-1)
43.6±1.7
87.2±1.8
109.1±3.0
120.0±2.1
组别
状态
胃排空率(%)
正常组
健康大鼠
55.80
模型组
患病大鼠未给药
38.65
柴胡疏肝散组
患病大鼠+柴胡疏肝散
51.12
药物A组
患病大鼠+药物A
49.92
组别
甲中溶液(0.2mL)
乙中溶液(2mL)
不同时间测定的相对压强(kPa)
0s
50s
100s
150s
200s
250s
I
肝脏提取液
H2O2溶液
0
9.0
9.6
9.8
10.0
10.0
II
FeCl3
H2O2溶液
0
0
0.1
0.3
0.5
0.9
III
蒸馏水
H2O2溶液
0
0
0
0
0.1
0.1
分组
处理
生长情况
弯曲情况
甲
不切断
正常
弯曲
乙
在①处切断
慢
弯曲
丙
在②处切断
不生长
不弯曲
丁
在③处切断
不生长
不弯曲
T2噬菌体
大肠杆菌
①
未标记
15N标记
②
32P标记
35S标记
③
3H标记
未标记
④
35S标记
未标记
组别
pH
CaCl2
温度(℃)
降解率(%)
①
9
+
90
38
②
9
+
70
88
③
9
-
70
0
④
7
+
70
58
⑤
5
+
40
30
项目
食物(100g)
能量(kJ)
蛋白质(g)
脂肪(g)
糖类(g)
①
880
6.2
1.2
44.2
②
1580
13.2
37.0
2.4
③
700
29.3
3.4
1.2
分组
细胞特征
核DNA含量增加的细胞比例
吞噬细菌效率
对照组
均呈球形
59.20%
4.61%
实验组
部分呈扁平状,溶酶体增多
9.57%
18.64%
pH酶相对活性
3
5
7
9
11
M
0.7
1.0
1.0
1.0
0.6
L
0.5
1.0
0.5
0.2
0.1
相关试卷
这是一份【高考生物】答题技巧与模板构建题型11 情境分析-试卷,文件包含高考生物答题技巧与模板构建题型11情境分析原卷版docx、高考生物答题技巧与模板构建题型11情境分析解析版docx等2份试卷配套教学资源,其中试卷共18页, 欢迎下载使用。
这是一份【高考生物】答题技巧与模板构建题型09 生物与环境(2大考向模型解题)-试卷,文件包含高考生物答题技巧与模板构建题型09生物与环境2大考向模型解题原卷版docx、高考生物答题技巧与模板构建题型09生物与环境2大考向模型解题解析版docx等2份试卷配套教学资源,其中试卷共49页, 欢迎下载使用。
这是一份【高考生物】答题技巧与模板构建题型07 遗传-试卷,文件包含高考生物答题技巧与模板构建题型07遗传原卷版docx、高考生物答题技巧与模板构建题型07遗传解析版docx等2份试卷配套教学资源,其中试卷共68页, 欢迎下载使用。
