生物第4节 生态系统的信息传递同步训练题
展开
这是一份生物第4节 生态系统的信息传递同步训练题,共5页。试卷主要包含了选择题,非选择题等内容,欢迎下载使用。
(本栏目内容,在学生用书中以活页形式分册装订!)
一、选择题
1.法国的昆虫学家法布尔做过以下实验:在—个风雨交加的夜晚,在一所被丛林包围的屋里,把一只雌性大天蚕蛾扣在纱笼里,周围撒满樟脑。尽管外面风狂雨骤,但还有几十只雄蛾扑向纱笼,此现象说明
( )
A.昆虫间通过信息相互联系,这种信息是无线电波
B.昆虫间通过信息相互联系,因为昆虫都具有趋化性
C.昆虫间通过信息相互联系,联系的媒介是阴雨天气
D.昆虫的雌雄个体间通过信息相互联系,这种信息是化学信息——性外激素
【解析】 由题干可获得的主要信息是:①雌性大天蚕蛾能够招引远处的雄性蛾,而不能招引雌性蛾;②这种现象不受恶化环境条件的影响。解答本题时应先明确生态系统中信息的种类及作用,然后再逐项分析,作出判断。
【答案】 D
2.下列属于生态系统功能过程的描述是
( )
①生产者的遗体、残枝败叶中的能量被分解者利用,经其呼吸作用消耗 ②在植物→鼠→蛇这条食物链中能量伴随食物链而流动 ③蜜蜂发现蜜源时,就会通过“跳舞”动作“告诉”同伴去采蜜 ④一个池塘中所有生物与无机环境形成的整体
A.①②③ B.①③④
C.①②④ D.②③④
【解析】 生态系统的主要功能为物质循环、能量流动,另外,信息传递也是生态系统的重要功能,一个池塘中所有生物与无机环境形成的整体为生态系统。不是对它功能的描述。
【答案】 A
3.下列有关生态系统功能的描述,错误的是
( )
A.物质循环的关键环节是分解者的分解作用
B.物质流是循环的,能量流是单向的,信息流往往是双向的
C.一个生态系统的营养级越多,消耗的能量就越多,人类可利用的能量就越少
D.信息传递有利于沟通生物群落与非生物环境之间、生物与生物之间的关系,具有调节生态系统稳定性的作用
【解析】 人类利用的能量,可以来自生态系统中的多个营养级,故C项错误。
【答案】 C
4.下列不属于生态系统的信息传递在农业生产中的应用的是
( )
A.利用人工合成的化学信息素吸引昆虫前来,提高传粉率和结实率
B.草原返青时的“绿色”,为食草动物提供可以采食的信息
C.延长光照时间,提高家禽产蛋量
D.利用音响设备发出不同的声信号,诱捕或驱赶某些动物
【解析】 信息传递在农业生产中的应用:①提高农产品和畜产品的产量如养鸡场在秋季通过延长光照时间提高产蛋率;②对有害生物进行控制如利用音响设备发出不同的声信号,诱捕或驱赶某些动物。
【答案】 B
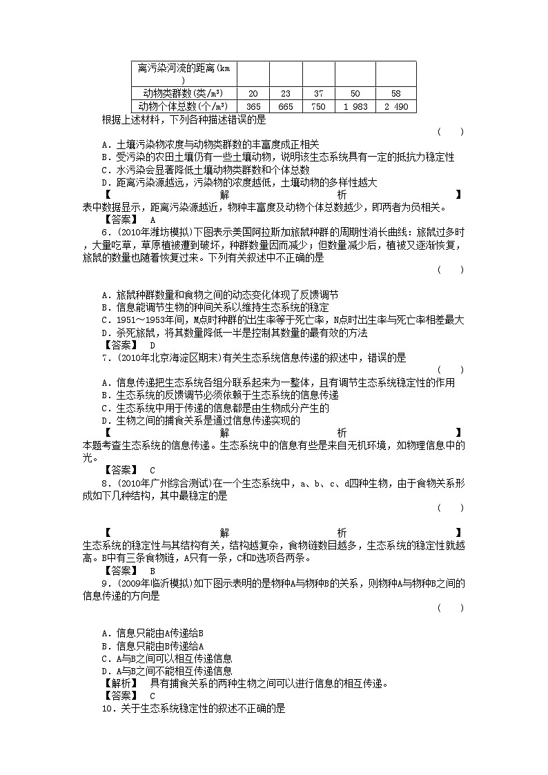
5.(2009年通州检测)为了调查废水污染对农田土壤动物类群的影响,在受污染河流一侧不同距离进行了调查,调查结果见下表。
根据上述材料,下列各种描述错误的是
( )
A.土壤污染物浓度与动物类群数的丰富度成正相关
B.受污染的农田土壤仍有一些土壤动物,说明该生态系统具有一定的抵抗力稳定性
C.水污染会显著降低土壤动物类群数和个体总数
D.距离污染源越远,污染物的浓度越低,土壤动物的多样性越大
【解析】 表中数据显示,距离污染源越近,物种丰富度及动物个体总数越少,即两者为负相关。
【答案】 A
6.(2010年潍坊模拟)下图表示美国阿拉斯加旅鼠种群的周期性消长曲线:旅鼠过多时,大量吃草,草原植被遭到破坏,种群数量因而减少;但数量减少后,植被又逐渐恢复,旅鼠的数量也随着恢复过来。下列有关叙述中不正确的是
( )
A.旅鼠种群数量和食物之间的动态变化体现了反馈调节
B.信息能调节生物的种间关系以维持生态系统的稳定
C.1951~1953年间,M点时种群的出生率等于死亡率,N点时出生率与死亡率相差最大
D.杀死旅鼠,将其数量降低一半是控制其数量的最有效的方法
【答案】 D
7.(2010年北京海淀区期末)有关生态系统信息传递的叙述中,错误的是
( )
A.信息传递把生态系统各组分联系起来为一整体,且有调节生态系统稳定性的作用
B.生态系统的反馈调节必须依赖于生态系统的信息传递
C.生态系统中用于传递的信息都是由生物成分产生的
D.生物之间的捕食关系是通过信息传递实现的
【解析】 本题考查生态系统的信息传递。生态系统中的信息有些是来自无机环境,如物理信息中的光。
【答案】 C
8.(2010年广州综合测试)在一个生态系统中,a、b、c、d四种生物,由于食物关系形成如下几种结构,其中最稳定的是
( )
【解析】 生态系统的稳定性与其结构有关,结构越复杂,食物链数目越多,生态系统的稳定性就越高。B中有三条食物链,A只有一条,C和D选项各两条。
【答案】 B
9.(2009年临沂模拟)如下图示表明的是物种A与物种B的关系,则物种A与物种B之间的信息传递的方向是
( )
A.信息只能由A传递给B
B.信息只能由B传递给A
C.A与B之间可以相互传递信息
D.A与B之间不能相互传递信息
【解析】 具有捕食关系的两种生物之间可以进行信息的相互传递。
【答案】 C
10.关于生态系统稳定性的叙述不正确的是
( )
A.负反馈调节是生态系统具有自我调节能力的基础
B.“遭到破坏,恢复原状”属于抵抗力稳定性
C.人们对自然生态系统的“干扰”不应超过其抵抗力稳定性
D.人类利用强度较大的生态系统,应实施相应的物质、能量投入,以维持其稳定性
【解析】 “遭到破坏,恢复原状”应属于恢复力稳定性,抵抗力稳定性是生态系统抵抗外界干扰并使自身的结构和功能保持原状的能力。
【答案】 B
11.(2009年宁夏适应性训练)下图表示4个不同的自然生态系统在受到相同程度的外来干扰后,初级消费者数量的变化情况。其中抵抗力稳定性最高的生态系统是
( )
【解析】 从图中看出受到外来干扰后,A图初级消费者受到的影响最小,因此抵抗力稳定性最高。
【答案】 A
12.如图为某一生态系统稳定性图解。对此理解不正确的是
( )
A.a为抵抗力稳定性,b为恢复力稳定性
B.a为恢复力稳定性,b为抵抗力稳定性
C.恢复力稳定性与营养结构呈相反关系
D.抵抗力稳定性与恢复力稳定性呈相反关系
【解析】 生态系统的稳定性包括抵抗力稳定性和恢复力稳定性,它们均与生态系统营养结构的复杂程度有关。营养结构越复杂,抵抗力稳定性就越大,而恢复力稳定性越小。
【答案】 B
13.抵抗力稳定性较强的生态系统是
( )
A.捕食者和寄生生物较少的生态系统
B.生产者和消费者数量相等的生态系统
C.分解者种类和数量较少的生态系统
D.生物种类较多的生态系统
【解析】 本题考查生态系统的稳定性。生态系统的稳定性包括抵抗力稳定性和恢复力稳定性。生态系统的生物种类越多。营养结构越复杂,自动调节能力就越大,抵抗力稳定性也就越强。因此本题答案是D。
【答案】 D
14.下列关于生态系统自我调节能力的叙述中,错误的是
( )
A.森林中,害虫数量增加时食虫鸟也会增多,害虫种群的增长就受到抑制,这属于生物群落内的负反馈调节
B.负反馈调节在生态系统中普遍存在,它是生态系统自我调节能力的基础
C.自我调节能力强的生态系统,其稳定性也高
D.当外界干扰强度超过一定限度时,生态系统的自我调节能力将会丧失
【解析】 生态系统的稳定性包括扺抗力稳定性和恢复力稳定性两个方面。营养结构越复杂,其自我调节能力越强,抵抗力稳定性越强,而恢复力稳定性越差。
【答案】 C
15.(2009年佛山模拟)兴趣小组设计了以下实验来验证生态系统的一些相关问题:取4个密闭、透明的生态瓶,各瓶内的组成和条件见下表(图中“+”表示有,“-”表示无)。经过一段时间的培养后,下面判断错误的是
( )
B.乙瓶中生物比丙瓶的维持时间要长
C.丙瓶比甲瓶有较多的有机物
D.甲瓶的氧含量比丁瓶的高
【解析】 分析表格中的各组分,由于甲中无小鱼而有浮游动物,这样有机物和氧气消耗相对较小,生产者及浮游动物的种类能较长时间地保持基本稳定。丙瓶中无小鱼和泥沙,消费者和分解者较少,所以比甲瓶有较多的有机物;由于乙瓶处于无光照的环境中,生产者不能进行光合作用,所以乙瓶中生物维持时间最短。
【答案】 B
二、非选择题
16.一只猎豹悄悄接近一鹿群,其行为被一只雄性鹿发现后,引起鹿群奔跑,猎豹丢弃健壮的雄鹿而捕捉到一只体弱的小鹿。小鹿被猎豹捕食后,又引来一群鬣狗之间的斗争。试用生物学的观点,分析上述现象中的生物关系和信息传递方式:
(1)雄鹿发现猎豹后“通知”鹿群逃跑,这种现象叫做____________。这种信息属于__________。
(2)猎豹与鹿之间的关系是__________。猎豹捕食小鹿后,能量就从第____________营养级流入到第________营养级。
(3)鬣狗之间的斗争属于____________。
【解析】 解答本题首先要分析生物之间的种内关系和种间关系,再分析信息在生物间传递的方式。
【答案】 (1)种内互助 行为信息 (2)捕食 二 三
(3)种内斗争
17.(2009年湛江质检)2007年,陕西镇坪“华南虎”事件重新引起了人们对这种濒危生物的关注。华南虎Panthera tigris amyensis(又称中国虎)是我国特有亚种,全球只剩下不到100只,在野外生存的华南虎可能只有10到30只。影响它们数量的首要原因是人虎冲突。一只虎至少需要15到30平方公里活动空间。近代的人口迅速增长,导致华南虎的栖息地碎裂化、岛屿化,很难满足华南虎的生存要求,被孤立的华南虎个体之间很难交流和繁殖。第二个原因是华南虎的很多食物是人类的经济动物,当人们的猎杀使这些动物的种群密度降低到一定程度时华南虎已经很难生存。
(1)野外的成年华南虎通常将尿液淋洒的树枝上作为确定它们领地的一种标志,这是一种__________信息。
(2)在生态系统中,华南虎处于“能量金字塔”的顶层。由于生态系统能量流动具有________的特点,因而与其他物种相比,在一定的地域内华南虎所获得的能量________。因此华南虎需要较大领地才能获得生存所需的能量,一般地,华南虎只能从上一营养级获得________的能量,其所获得能量的最终来源是__________。
(3)如果镇坪存在华南虎,对该区域内的华南虎进行保护的最有效方法是________。
(4)华南虎与东北虎均为我国国家一级保护动物,它们是两个不同的亚种。从进化角度看,两者差异的实质是种群的______不同。
【解析】 华南虎尿液中的化学物质作为信息时属于化学信息;生态系统能量流动具有单向流动逐级递减的特点,能量传递的效率一般为10%~20%,因而处于高营养级的华南虎获得的能量最少。对于濒危物种的保护最有效的措施是建立自然保护区。华南虎与东北虎存在的差异主要是由于选择所导致的种群基因频率的不同。
【答案】 (1)化学 (2)单向(流动)逐级递减 最少 10%~20% 太阳能 (3)就地保护(建立自然保护区) (4)基因频率
18.(2009年长沙质检)如下图为草原生态系统的能量流动图解模型。a、b、c表示流入各营养级生物的能量,d、e、f表示用于各营养级生物生长、发育、繁殖的能量,g、h、i分别表示各营养级生物呼吸消耗的能量,j、k、l表示流入分解者的能量。
(1)该生态系统的结构包括______________________________________,
狼同化的能量c=________。
(2)若一段时间内草所固定的太阳能总量为1×106kJ,那么图中最高营养级生物所获得的能量为________ kJ(能量传递效率用图中字母表示)。
(3)若图中的箭头表示碳循环的一部分,则碳的循环方式与其他不同的是________处的箭头,与之有关的生理过程包括________。
(4)生态系统中还存在其他第二营养级具有食用和药用价值的生物,则说明生物多样性具有________价值,图中的食物链上的相邻物种之间存在着“食”与“被食”的关系,相邻物种的某些个体行为与种群特征为对方提供了大量的有用信息,这说明信息传递在生态系统中的作用是____________________________________________________。
(5)若将上述草原生态系统开发成为农田生态系统,则其群落的演替方式是________,生态系统的________稳定性降低,人类在此过程中对群落演替产生的影响是______________________________________________。
【解析】 生态系统的结构包括两部分:生态系统的成分、食物链和食物网。对于狼来说,其同化的总能量是用于自身生长、繁殖等的能量与呼吸量之和。 当草固定能量为1×106 kJ时,作为最高营养级的狼所获得的能量为eq \f(c,a)×106 kJ(eq \f(c,a)为传递效率)。若箭头表示碳循环,则a以CO2形式通过光合作用或化能合成作用形成为含碳有机物而进入群落。食用和药用价值体现了生物多样性具有直接使用价值。信息在系统内可以调节生物的种间关系以维持系统的稳定;将草原开发为农田,可能原有的植被不存在,但原有的土壤条件仍存在,并保留了草本植物的种子和根系等,故属于次生演替。
【答案】 (1)生态系统的成分、食物链和食物网 f+i
(2)eq \f(c,a)×106 (3)a 光合作用、化能合成作用
(4)直接使用 调节生物的种间关系,以维持生态系统的稳定
(5)次生演替 抵抗力 改变了群落演替的方向和速度离污染河流的距离(km)
动物类群数(类/m3)
20
23
37
50
58
动物个体总数(个/m3)
365
665
750
1 983
2 490
生态瓶编号
生态系统组成
光照
水草
藻类
浮游动物
小鱼
泥沙
甲
+
+
+
+
-
+
乙
-
+
+
+
-
+
丙
+
+
+
+
-
-
丁
+
+
+
+
+
+
相关试卷
这是一份人教版 (2019)选择性必修2第3节 生态工程达标测试,共5页。试卷主要包含了选择题,非选择题等内容,欢迎下载使用。
这是一份高中生物人教版 (新课标)必修3《稳态与环境》第2节 生态系统的能量流动同步训练题,共5页。试卷主要包含了选择题,非选择题等内容,欢迎下载使用。
这是一份人教版 (新课标)必修3《稳态与环境》第4节 群落的演替练习,共5页。试卷主要包含了选择题,非选择题等内容,欢迎下载使用。

