


江西省赣州市赣县区实验学校 2022-2023 学年高一上学期期中生物试卷(无答案)
展开2022年11月
考生注意:
1.本试卷分选择题和非选择题两部分,共100分。考试时间75分钟。
2.请将答案正确填写在答题卡上。
3.本试卷考试内容:人教版必修1第1~3章。
一、选择题:本题共20小题,每小题2分,共40分。在每小题给出的四个选项中,只有一个选项符合题目要求。
1.下列关于细胞学说及其建立过程的叙述,正确的是( )
A.细胞是一个相对独立的单位,能完成各项生命活动
B.罗伯特·胡克第一次观察到了活的细胞并为之命名
C.细胞学说主要是由施莱登和施旺建立的
D.细胞学说揭示了细胞和生物体结构的统一性和多样性
2.下列关于生命系统结构层次的叙述,正确的是( )
A.一个分子或一个原子是一个系统,也是生命系统
B.新冠病毒属于能完整表现生命活动的最小生命系统
C.一瓶被杂菌污染的酵母菌培养液属于生态系统
D.箭竹包含的生命系统结构层次与大熊猫的相同
3.对下列图示的生物学实验的叙述,正确的是( )
A.若图①表示将显微镜镜头由a转换成b,则视野中观察到的细胞数目增多
B.若图②是显微镜下洋葱根尖某视野的图像,欲观察c细胞的特点应向左移动装片
C.若图③是在显微镜下观察到细胞质顺时针流动,则实际流动方向是逆时针
D.若将显微镜的放大倍数由100×换成400×,则图④视野中的64个组织细胞将变为16个
4.青岛奥帆赛时海面被大量浒苔(一种绿藻)覆盖,影响了奥运比赛的正常进行。太湖多次出现水华现象,主要原因之一是蓝细菌大量繁殖。下列有关浒苔和蓝细菌描述,错误的是( )
A.都含有叶绿素B.都有细胞壁结构
C.遗传物质都是DNAD.都有染色体结构
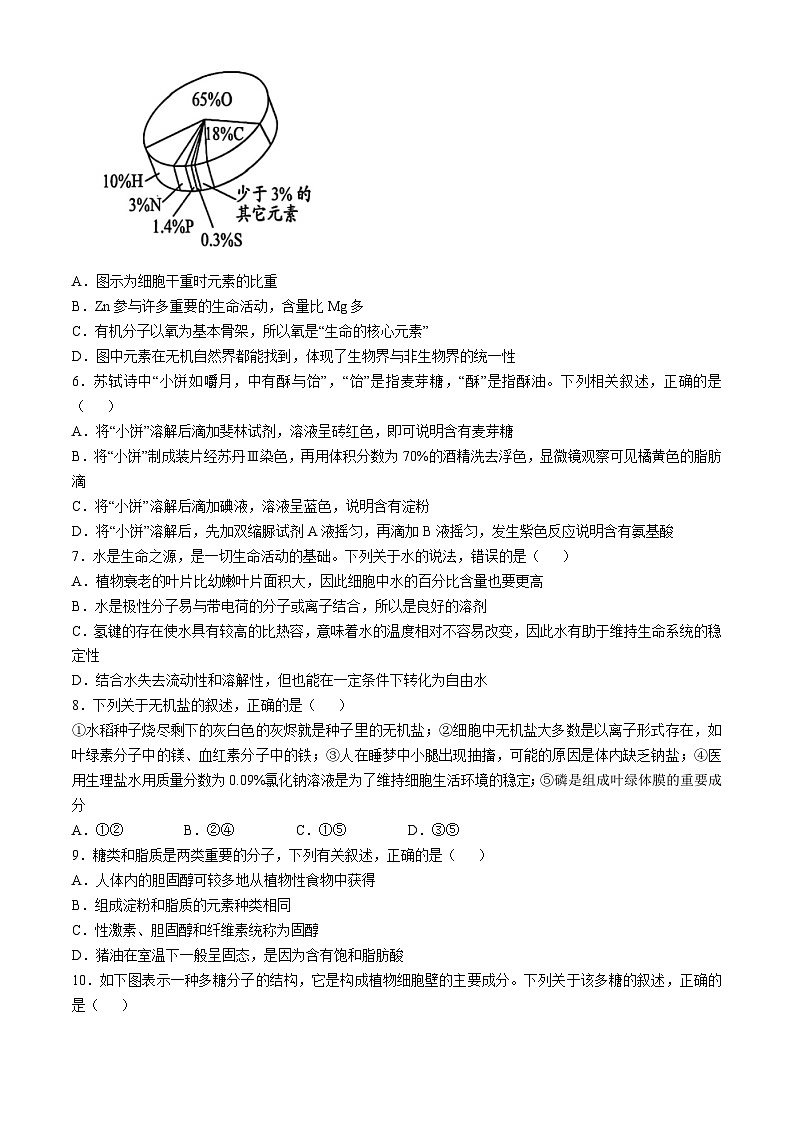
5.下图所示为组成人体细胞的主要元素及其比例,下列叙述,正确的是( )
A.图示为细胞干重时元素的比重
B.Zn参与许多重要的生命活动,含量比Mg多
C.有机分子以氧为基本骨架,所以氧是“生命的核心元素”
D.图中元素在无机自然界都能找到,体现了生物界与非生物界的统一性
6.苏轼诗中“小饼如嚼月,中有酥与饴”,“饴”是指麦芽糖,“酥”是指酥油。下列相关叙述,正确的是( )
A.将“小饼”溶解后滴加斐林试剂,溶液呈砖红色,即可说明含有麦芽糖
B.将“小饼”制成装片经苏丹Ⅲ染色,再用体积分数为70%的酒精洗去浮色,显微镜观察可见橘黄色的脂肪滴
C.将“小饼”溶解后滴加碘液,溶液呈蓝色,说明含有淀粉
D.将“小饼”溶解后,先加双缩脲试剂A液摇匀,再滴加B液摇匀,发生紫色反应说明含有氨基酸
7.水是生命之源,是一切生命活动的基础。下列关于水的说法,错误的是( )
A.植物衰老的叶片比幼嫩叶片面积大,因此细胞中水的百分比含量也要更高
B.水是极性分子易与带电荷的分子或离子结合,所以是良好的溶剂
C.氢键的存在使水具有较高的比热容,意味着水的温度相对不容易改变,因此水有助于维持生命系统的稳定性
D.结合水失去流动性和溶解性,但也能在一定条件下转化为自由水
8.下列关于无机盐的叙述,正确的是( )
①水稻种子烧尽剩下的灰白色的灰烬就是种子里的无机盐;②细胞中无机盐大多数是以离子形式存在,如叶绿素分子中的镁、血红素分子中的铁;③人在睡梦中小腿出现抽搐,可能的原因是体内缺乏钠盐;④医用生理盐水用质量分数为0.09%氯化钠溶液是为了维持细胞生活环境的稳定;⑤磷是组成叶绿体膜的重要成分
A.①②B.②④C.①⑤D.③⑤
9.糖类和脂质是两类重要的分子,下列有关叙述,正确的是( )
A.人体内的胆固醇可较多地从植物性食物中获得
B.组成淀粉和脂质的元素种类相同
C.性激素、胆固醇和纤维素统称为固醇
D.猪油在室温下一般呈固态,是因为含有饱和脂肪酸
10.如下图表示一种多糖分子的结构,它是构成植物细胞壁的主要成分。下列关于该多糖的叙述,正确的是( )
A.该多糖的基本单位是果糖
B.该多糖分子易溶于水,又被称为“人类的第七类营养素”
C.该多糖是植物细胞中重要的储能物质
D.哺乳动物很难消化该物质,而某些动物需要借助微生物的作用才能将其分解
11.下列关于蛋白质功能的叙述,错误的是( )
A.胃蛋白酶能催化食物中蛋白质的水解
B.胰岛素能调节机体的生命活动
C.血红蛋白为红细胞运输氧气提供能量
D.抗体帮助人体抵御某些病毒等抗原的侵害
12.下图为某种细菌的蛋白质的结构分析,该蛋白质在加工过程中有两个“-SH”结合形成1个“-S-S-”,下列相关叙述,正确的是( )
A.该蛋白质有98个肽键,R基中共含有23个氨基
B.该蛋白质经核糖体合成后进入内质网中加工
C.原料之一的甲硫氨酸R基是—CH2—CH2—S—CH3,则甲硫氨酸的分子式是C5H10O2NS
D.这些氨基酸经脱水缩合形成该蛋白质分子时相对分子质量减少了1730
13.胶原蛋白在医学上常用作手术缝合线,下列有关叙述,正确的是( )
A.由于构成肽链的氨基酸之间能形成氢键,使得胶原蛋白肽链能盘曲、折叠
B.组成胶原蛋白的氨基酸都只含有一个氨基和一个羧基,且氨基和羧基连在同一个碳原子上
C.皮肤涂抹胶原蛋白能被人体直接吸收利用
D.胶原蛋白加热变性后,肽链充分伸展并断裂,因此不能与双缩脲试剂发生紫色反应
14.如图是构成核酸的两种核苷酸,及它们形成的核苷酸链(N表示某种碱基)。下列有关叙述,正确的是( )
A.猴痘病毒的遗传物质中碱基种类有5种
B.丙的多样性主要由甲或乙的种类和数量决定
C.若N表示碱基T,菠菜叶肉细胞中含丙的细胞器有线粒体、叶绿体、核糖体
D.若N表示碱基U,则丙的基本组成单位是乙
15.下列关于细胞膜成分和结构探索历程的叙述,正确的是( )
A.科学家根据细胞膜表面张力的研究,推测出膜中附有蛋白质
B.罗伯特森推测细胞膜是由脂质—蛋白质—脂质三层结构构成
C.欧文顿通过对膜成分的提取和化学分析提出细胞膜是由脂质组成的
D.流动镶嵌模型认为细胞膜的磷脂分子和蛋白质分子都是可以运动的
16.在观察认识自然的过程中,下列有关叙述,错误的是( )
A.可利用荧光标记的方法研究细胞膜的流动性
B.利用废旧物品制作的真核细胞模型属于概念模型
C.维萨里和比夏通过直接观察,研究人体的结构层次
D.施莱登、施旺用不完全归纳法得出“所有动植物都是由细胞构成的”这一结论
17.下列关于生物膜的叙述,错误的是( )
A.胃黏膜、口腔黏膜都不属于生物膜
B.不同生物膜的组成成分和结构相似
C.大肠杆菌的细胞膜、细胞器膜、核膜共同构成其生物膜系统
D,真核细胞生命活动能高效、有序地进行,与生物膜的分隔作用有关
18.在“用高倍显微镜观察叶绿体和细胞质的流动”实验中,先将黑藻放在适宜的光照、温度等条件下预处理培养,然后再进行观察。下列有关叙述,正确的是( )
A.叶绿体在弱光下,以受光面积小的一侧朝向光源
B.黑藻细胞质中叶绿体的运动与细胞骨架有关
C.对黑藻叶片进行染色处理,以便于观察细胞质的流动
D.预处理可减少黑藻细胞中叶绿体的数量,便于观察
19.信号肽假说认为,游离核糖体上合成的一段作为信号的氨基酸序列,引导游离核糖体附着在内质网上继续合成多肽,多肽在内质网腔内剪去信号肽并进一步加工成蛋白质,再经高尔基体运输到溶酶体、细胞膜上或细胞外。下列有关叙述错误的是( )
A.该过程体现了细胞器膜具有信息交流的功能
B.由内质网和高尔基体加工后的肽链不含有信号肽
C.溶酶体中的水解酶可能来源于高尔基体
D.利用差速离心法分离上述细胞器时,应逐步降低离心速率
20.下列有关探究细胞核功能的实验叙述中,正确的是( )
A.为使黑白两种美西螈的核移植实验结论更加准确,可将核的供体和受体交换处理
B.比较有核和无核蝶螈受精卵的分裂过程,说明细胞分裂受细胞核中的DNA控制
C.伞藻的嫁接实验证明了细胞核控制伞藻伞帽的形状
D.变形虫去核后仍能消化已吞噬的食物,说明细胞核不影响细胞的代谢活动
二、非选择题:本题共4小题,共60分。
21.(18分,每空2分)以下是生物体内四类有机物的组成与功能关系图,其中D、E、F为生物大分子,请据图回答:
(1)小麦种子细胞中物质D是指________;在人体内物质D是指________;在体外培养动物细胞时,绝大多数情况下培养基中添加的物质A是_________。
(2)物质B的不同取决于的不同;物质E种类繁多,从物质B的角度分析原因是________。
(3)若F是酵母菌的遗传物质,则遗传信息储存在F的_________中,构成F的C有________种。
(4)物质G水解的产物是_________;播种时,G含量较高的种子应_________播。(填“浅”或“中”或“深”)
22.(16分,每空2分)下图是细胞某些结构的亚显微结构模式图,请分析回答:
(1)图G中的结构④是指__________,图H中的成分①是指__________。
(2)蓝细菌具有以上_________(填字母)的细胞结构;能进行光合作用,其原因是细胞中含有_________,以及与光合作用有关的酶。
(3)若将3H标记的亮氨酸注入豚鼠的胰腺腺泡细胞,可探究分泌蛋白合成、加工、分泌过程,参与此过程的具膜细胞器有_________(填字母)。该细胞内的__________(填字母)结构与分泌物的形成有关,是各种膜成分相互转化中的“枢纽”。
(4)图中细胞结构模式图是在___________显微镜下观察绘制而成的,若上图为低等植物细胞的结构,还应补充的细胞器为_________。
23.(14分,每空2分)古生物学家推测:被原始真核生物吞噬的蓝细菌有些未被消化,反而能依靠原始真核生物的“生活废物”制造营养物质,逐渐进化为叶绿体。这被科学家称为“内共生起源”。
(1)图中原始真核生物与被吞噬的蓝细菌在结构上最主要的差异是前者____________,原始真核生物能够识别并选择性吞噬某些生物,这与其细胞膜上的___________(填物质)有关。该过程体现了生物膜在结构上具有___________性。
(2)据题干信息可知,叶绿体中可能存在的细胞器是____________;叶绿体中DNA的形态为___________(填“环状”或“线状”)。
(3)古生物学家认为,线粒体也是由原始真核生物吞噬某种细菌逐渐形成的,请据此推测:
①线粒体内膜来源于___________;
②该种细菌的呼吸作用类型是有氧呼吸,理由是____________。
24.(12分,每空2分)2020年,新型冠状病毒肆虐全球,快速检测是遏制疫情蔓延的第一步,科研工作者需要先确定该病毒的类型。
(1)新型冠状病毒因其没有___________,在培养时选用的培养基应为____________(填“富集各种有机物的培养基”或“活细胞的培养基”)。有证据表明新型冠状病毒在56℃下30min就能被杀灭,从病毒的化学成分分析,这种消毒方法的原理是____________。
(2)根据遗传物质的化学组成,可将病毒分为RNA病毒和DNA病毒两种类型,病毒在增殖过程中需要利用碱基等原料合成子代病毒的核酸,假设在宿主细胞内不发生碱基之间的相互转换,请利用放射性同位素标记的方法,以体外培养的宿主细胞等为材料,设计实验以确定新冠病毒的类型,
①思路
甲组:将宿主细胞培养在含有_____________的培养基中,之后接种新病毒。培养一段时间后收集子代病毒并检测其放射性。
乙组:将宿主细胞培养在含有____________的培养基中,之后接种新病毒。培养一段时间后收集子代病毒并检测其放射性。
②预期结果及结论
若___________即为RNA病毒;反之为DNA病毒。
江西省宜春实验中学2022-2023学年高一上学期期中考试生物试题(无答案): 这是一份江西省宜春实验中学2022-2023学年高一上学期期中考试生物试题(无答案),共6页。试卷主要包含了单选题,多选题,非选择题等内容,欢迎下载使用。
江西省赣州市章贡区赣州中学2024-2025学年高一上学期第一次月考生物试题(无答案): 这是一份江西省赣州市章贡区赣州中学2024-2025学年高一上学期第一次月考生物试题(无答案),共6页。试卷主要包含了单项单选题,多选题,综合题等内容,欢迎下载使用。
【期中真题】江西省赣州市2022-2023学年高一上学期期中生物试题.zip: 这是一份【期中真题】江西省赣州市2022-2023学年高一上学期期中生物试题.zip,文件包含期中真题江西省赣州市2022-2023学年高一上学期期中生物试题原卷版docx、期中真题江西省赣州市2022-2023学年高一上学期期中生物试题解析版docx等2份试卷配套教学资源,其中试卷共27页, 欢迎下载使用。