


江西省赣州市章贡区赣州中学2024-2025学年高一上学期第一次月考生物试题(无答案)
展开一、单项单选题(每小题2分,共24分)
1.下列关于细胞多样性与统一性的叙述,错误的是( )
A.真核细胞和原核细胞均以DNA为遗传物质,体现了细胞的统一性
B.能进行光合作用的细胞并不都具有叶绿体,体现了细胞的多样性
C.原核生物种类较少,因此原核细胞之间具有统一性,不具有多样性
D.原核细胞和真核细胞在形态和结构上都存在差异,体现了细胞的多样性
2.猴痘是一种病毒性人畜共患病,人感染后会出现发热、头痛、皮疹等症状。75%酒精等家用消毒剂可杀死猴痘病毒(一种双链DNA病毒)。下列相关叙述正确的是( )
A.一个猴痘病毒属于生命系统结构层次中的个体层次
B.猴痘病毒脱离细胞处于休眠状态,说明病毒无法独立完成生命活动
C.猴痘病毒的遗传物质DNA存在于拟核区.
D.75%酒精杀死猴痘病毒的原理是酒精破坏了病毒的细胞结构
3.下列有关普通光学显微镜的说法,不正确的是( )
A.观察时视野中一半清晰,一半模糊,原因是切片厚薄不均,导致透光不均匀
B.目镜长度与放大倍数呈正比,视野亮度与显微镜放大倍数呈反比
C.在塑料薄膜上用笔写下“9>6”,在显微镜视野中观察到的图像应是“9<6”
D.视野中充满64个细胞,若目镜不变,物镜放大4倍,则可观察到约4个细胞
4.下列关于蓝细菌和变形虫的结构及其生理活动的叙述,正确的是( )
A.蓝细菌和变形虫都有细胞壁、细胞膜、细胞质及遗传物质DNA
B.蓝细菌与变形虫在结构上的根本区别是前者为自养型,后者为异养型
C.蓝细菌无叶绿体,但可进行光合作用;变形虫无细胞核,但可进行呼吸作用
D.蓝细菌的DNA裸露存在,变形虫的DNA形成染色体
5.组成细胞的元素和化合物是生命活动的物质基础,下列有关叙述正确的是( )
A.无机盐对维持细胞的形态和功能有重要作用
B.细胞必需的元素根据其作用的大小分为大量元素和微量元素
C.元素都以化合物的形式形成细胞结构,才能构成生物体
D.C是最基本的元素,也是人体细胞中含量最多的元素
6.某研究小组的同学用相关试剂与甲、乙两种溶液混合进行成分鉴定,实验处理及现象如下表(“+”表示显色,“++”表示显色很深,“-”表示不显色)。下列说法正确的是( )
A.甲溶液用高温加热冷却后再用双缩脲试剂鉴定不会出现紫色
B.若实验室缺少双缩脲试剂A液,可通过斐林试剂甲液经清水稀释配制
C.鉴定甲时,先加A液,振荡后加入等量的B液
D.甲溶液中的物质可以催化乙溶液中的物质分解产生还原糖
7.“茶园养鸡”是一种新型的生态养殖模式,为探究鸡粪对土壤肥力的影响,研究人员将C、N、P作为计量土壤肥力的元素进行了调查,结果下图所示。下列分析不正确的是( )
A.土壤中碳与氮的含量比值与鸡粪添加量呈正相关
B.通过添加鸡粪可增加氮的相对含量来提高茶园土壤肥力
C.氮是叶绿素的组成元素,缺氮会使叶片变黄且影响产量
D.组成细胞的元素在无机环境中都能找到体现了生物界与无机自然界具有统一性
8.烧仙草是一种深色胶状饮料,制作时使用的食材有仙草、鲜奶、蜂蜜、蔗糖等,可美容养颜、降火护肝、清凉解毒,但长期大量饮用可能导致肥胖。下图是烧仙草中糖类代谢的部分过程示意图。下列叙述正确的是( )
A.物质Y代表的是磷酸B.蔗糖能被人体细胞直接吸收
C.糖类与脂肪能大量相互转化D.不能用斐林试剂直接检测该饮料中的还原糖
9.近期,15岁高中生小玲(化名)因为减肥得了厌食症,近50天没吃过东西,只喝水,身高165cm,体重只有24.8公斤。她的身上已经出现了14种疾病。过度节食减肥会引起营养不良、头晕甚至昏迷,严重时甚至会出现全身所有器官衰竭。下列有关叙述正确的是( )
A.开始节食后,为满足能量供应,体内脂肪可以马上大量转化为糖类
B.脂肪是由三分子甘油与一分子脂肪酸发生反应形成的酯
C.胆固醇是形成动脉粥样斑块的原料,为了健康考虑,不摄入胆固醇
D.饱和脂肪酸熔点较高,容易凝固,多存在于动物体内
10.下列关于氨基酸和蛋白质的叙述,错误的是( )
A.已知甲硫氨酸的R基是,则它的分子式是
B.组成蛋白质结构多样性的原因之一是组成肽链的氨基酸连接方式不同
C.评价各种食物中蛋白质成分的营养价值时,应注重必需氨基酸的种类和含量
D.10个氨基酸构成的一条肽链中有9个肽键,称为十肽
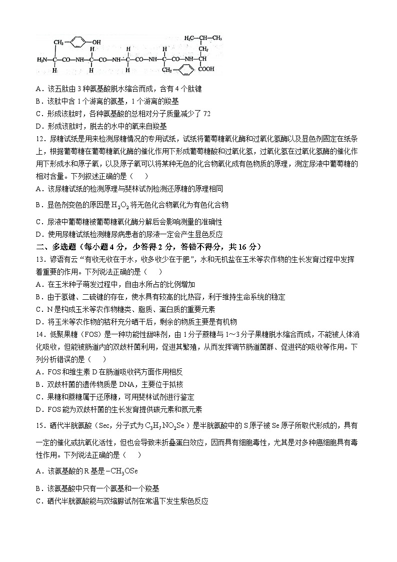
11.如图为某种肽的结构简式,据图分析下列说法错误的是( )
A.该五肽由3种氨基酸脱水缩合而成,含有4个肽键
B.该肽中含1个游离的氨基,1个游离的羧基
C.形成该肽时,各种氨基酸的总相对分子质量减少了72
D.形成该肽时,脱去的水中的氧来自羧基
12.尿糖试纸是用来检测尿糖情况的专用试纸,试纸将葡萄糖氧化酶和过氧化氢酶以及显色剂固定在纸条上,根据葡萄糖在葡萄糖氧化酶的催化作用下形成葡萄糖酸和过氧化氢,过氧化氢在过氧化氢酶的催化作用下形成水和原子氧,以及原子氧可以将某种无色的化合物氧化成有色物质的原理,测定尿液中葡萄糖的相对含量。下列叙述正确的是( )
A.该尿糖试纸的检测原理与斐林试剂检测还原糖的原理相同
B.显色剂变色的原因是将无色化合物氧化为有色化合物
C.尿液中葡萄糖被葡萄糖氧化酶分解后会影响测量的准确性
D.使用尿糖试纸检测糖尿病患者的尿液一定会产生显色反应
二、多选题(每小题4分,少答得2分,答错不得分,共16分)
13.谚语有云“有收无收在于水,收多收少在于肥”,水和无机盐在玉米等农作物的生长发育过程中发挥着重要的作用。下列说法正确的是( )
A.在玉米种子萌发过程中,自由水所占的比例增加
B.由于氢键、二硫键的存在,使水具有较高的比热容,利于维持生命系统的稳定
C.N是构成玉米等农作物糖类、脂质、蛋白质的重要元素
D.将玉米等农作物的秸秆充分晒干后,剩余的物质主要是有机物
14.低聚果糖(FOS)是一种功能性甜味剂,由1分子蔗糖与1~3分子果糖脱水缩合而成,不能被人体消化吸收,但能被肠道内的双歧杆菌利用,促进其繁殖,从而发挥调节肠道菌群、促进钙的吸收等作用。下列分析错误的是( )
A.FOS和维生素D在肠道吸收钙方面作用相反
B.双歧杆菌的遗传物质是DNA,主要位于拟核
C.果糖和蔗糖属于还原糖,可用斐林试剂进行鉴定
D.FOS能为双歧杆菌的生长发育提供碳元素和氮元素
15.硒代半胱氨酸(Sec,分子式为)是半胱氨酸中的S原子被Se原子所取代形成的,具有一定的催化或抗氧化活性,但也会导致未折叠蛋白效应,因而具有细胞毒性,尤其是对多种癌细胞具有毒性作用。下列说法正确的是( )
A.该氨基酸的R基是
B.该氨基酸中只有一个氨基和一个羧基
C.硒代半胱氨酸能与双缩脲试剂在常温下发生紫色反应
D.硒代半胱氨酸具有毒性的原因可能是其空间结构发生了改变
16.大豆在储存、运输和加工过程中,易出现蛋白质氧化现象。为探究摄食此类氧化蛋白质对人类肠道健康的影响,科研人员用大豆作为主要蛋白质来源配制饲料饲养小鼠,检测与炎症反应有关的两种细菌的数量,结果如下表所示。下列分析不正确的是( )
注:乳酸菌对炎症有抑制效果,“+”的多少代表菌体数量相对值的大小,
A.蛋白质被氧化后可能因为改变了蛋白质的空间结构,从而使其失去功能
B.甲组是对照组,乙组是实验组
C.乙组的处理为利用未氧化大豆饲料饲养小鼠,其余条件相同且适宜
D.据表推测,大肠杆菌对炎症有一定的抑制作用
三、综合题
17.(每空2分,共12分)生物世界多姿多彩,组成生物的细胞具有多样性,也具有统一性。结合图回答下列问题:
a.T2噬菌体b.支原体c.酵母菌D.叶肉细胞
(1)噬菌体是寄生在细菌细胞内的病毒,T2噬菌体与支原体在结构上的显著区别是______,支原体与酵母菌在结构上的显著区别是______。
(2)图中c、d共有的细胞结构有______(答出3点)。
(3)蓝细菌能进行光合作用,主要原因是含有______,蓝细菌的DNA位于细胞的______。
(4)图示结构中,属于生命系统结构层次中个体层次的是______(填字母)。
18.(每空2分,共12分)研究小组欲测定日常饮用的纯牛奶中是否含有还原糖。实验供选择的材料和试剂有:纯牛奶(已去除蛋白质)、斐林试剂甲液、斐林试剂乙液、清水、葡萄糖溶液、蔗糖溶液、清水、试管若干、水浴锅等。回答下列问题:
(1)进行还原糖鉴定前,将牛奶中蛋白质去除的原因是______。
(2)鉴定还原糖的斐林试剂甲液是0.1g/mL的NaOH溶液,乙液是______(需注明浓度)。纯牛奶中加入斐林试剂后再水浴加热至______℃。若出现明显的砖红色沉淀,则说明牛奶中含有还原糖。
(3)为使还原糖鉴定的实验结果更具有说服力,建议设计两组对照,对照组1加入______后再加入斐林试剂并水浴加热;对照组2加入______后再加入斐林试剂并水浴加热。
(4)甘蔗茎和土豆块茎都含有丰富的糖类,研究小组使用斐林试剂测定这两种组织材料,未出现明显的颜色反应(实验操作无误)。根据所学知识分析主要原因是______。
19.(每空2分,共12分)人们普遍认为,地球上最早的生命孕育在海洋中,生命从一开始就离不开水,当然也离不开水中所溶解的某些无机盐。回答下列问题:
(1)水在人体细胞中存在形式有自由水和结合水两种,其中自由水的生理作用有:①是细胞内良好的溶剂;
②______;③运输体内的营养物质和代谢废物;④______。
(2)细胞中大多数无机盐以______的形式存在,铁是血红蛋白的主要成分,这说明无机盐的生理作用是______。
(3)哺乳动物的血液中含量过低会出现抽搐症状。某生物兴趣小组想要验证上述结论,请完善以下实验步骤:
实验材料:健康的小鼠,含钙的饲料,不含钙的饲料
实验步骤:①选择生长发育状况相同的健康小鼠若干只,随机均分成甲、乙两组。
②________________________________________________________________________________________。
③________________________________________________________________________________________。
预测结果及结论:若甲组小鼠未出现抽搐症状,且乙组小鼠出现抽搐症状,则说明上述结论正确。
20.(每空2分,共12分)研究人员将新鲜的小麦种子放入培养箱中,小麦种子吸水4小时后开始萌发,进入幼苗生长阶段后实验结束。测定的小麦种子萌发过程中还原糖和蔗糖含量变化结果如图所示。回答下列问题:
(1)小麦种子中常见的二糖除蔗糖外还有______,二糖由两分子______脱水缩合而成。用斐林试剂检测实验第8h、32h小麦种子样液中的还原糖,试管分别编号为A和B,预测实验现象为______。
(2)小麦种子萌发过程中结合水与自由水的比值______(填“上升”或“下降”)。据图分析,12~32h间小麦种子中还原糖含量升高,推测蔗糖的水解产物是______。
(3)小麦种子富含淀粉,油菜种子富含脂肪,脂肪中______的含量远远低于淀粉,播种时油菜种子需浅播。
21.(每空2分,共12分)神经肽Y是由36个氨基酸分子组成的一条多肽链,与动物的摄食行为和血压调节具有密切关系。下图是神经肽Y的部分氨基酸组成示意图,请回答下列问题:
(1)连接Leu和Ala的化学键称为______,这样的化学键在神经肽Y中有______个。
(2)Glu属于______(填写“必需”或“非必需”)氨基酸。
(3)组成鱼和人的神经肽Y的氨基酸种类和数量相同,但两者的结构存在一定的差别,那么造成这种差别的原因可能是______。
(4)神经肽Y是在细胞中由氨基酸经过______过程形成的。在煮沸后的神经肽Y溶液(无色)中加入双缩脲试剂,其溶液颜色将变为______。溶液
双缩脲试剂
碘液
斐林试剂(水浴加热)
甲
+
-
-
乙
-
++
-
甲、乙混合
+
+
+
组别
实验处理
实验结果
炎症
大肠杆菌
乳酸菌
甲组
利用氧化大豆饲料饲养小鼠,其余条件适宜
+++
+
与乙组相比,甲组小鼠更易患肠道炎
乙组
?
++
++
江西省赣州市章贡区赣州市第三中学2024-2025学年高三上学期开学考试生物试题(解析版): 这是一份江西省赣州市章贡区赣州市第三中学2024-2025学年高三上学期开学考试生物试题(解析版),共23页。试卷主要包含了选择题,非选择题等内容,欢迎下载使用。
江西省赣州市章贡区赣州市第三中学2024-2025学年高三上学期开学考试生物试题(解析版): 这是一份江西省赣州市章贡区赣州市第三中学2024-2025学年高三上学期开学考试生物试题(解析版),共23页。试卷主要包含了选择题,非选择题等内容,欢迎下载使用。
江西省赣州市章贡区赣州市第三中学2024-2025学年高三上学期开学考试生物试题(原卷版): 这是一份江西省赣州市章贡区赣州市第三中学2024-2025学年高三上学期开学考试生物试题(原卷版),共10页。试卷主要包含了选择题,非选择题等内容,欢迎下载使用。