
















所属成套资源:2025高考地理大一轮复习课件+讲义+练习(湘教版)
第四部分 第三章 课时七4 碳排放与国际减排合作(课件+讲练)-2025高考大一轮复习地理(湘教版)
展开这是一份第四部分 第三章 课时七4 碳排放与国际减排合作(课件+讲练)-2025高考大一轮复习地理(湘教版),文件包含第四部分第三章课时74碳排放与国际减排合作pptx、第四部分第三章训练74碳排放与国际减排合作练习docx、第四部分第三章课时74碳排放与国际减排合作教师版docx、第四部分第三章课时74碳排放与国际减排合作讲义docx等4份课件配套教学资源,其中PPT共60页, 欢迎下载使用。
1.碳循环(1)概念:指 在大气圈、岩石圈、水圈和生物圈之间转移和交换的过程。(2)基本过程在地球漫长的演化过程中,大气中的二氧化碳被陆地和海洋中的 吸收,然后又通过生物或地质过程以及 返回到大气中。
思考 说出人类过度使用化石燃料对全球碳循环的影响。
答案 改变了碳的天然循环,把岩石圈中的还原碳过早地释放到大气中,人为地加快了岩石圈和其他圈层的碳交换,打破了原有的碳循环平衡过程。
3.碳排放对环境的影响(1)二氧化碳的作用 绿色植物进行 必需的原料; 二氧化碳属于 气体,当空气中的二氧化碳浓度超过正常范围时,会导致气候 ,由此引发一系列环境问题。
回归教材 读选择性必修3教材第88页图3-2“1850-2013年全球年平均温度的距平变化”,指出全球气温变化特点,并分析原因。
答案 特点:呈波动上升。原因:①自然原因有太阳辐射的变化以及地球正处于温暖的间冰期等。②人为原因主要是碳排放增多,温室效应增强。
(2)全球气候变暖的影响①导致热浪、 、 、台风、暴雪等极端天气频繁发生,改变水热时空分布,影响人们的生产生活。②引起冰川积雪加速融化,导致 上升,威胁到沿海 地带的安全。③影响到森林、草原等生态系统的安全,一些物种难以适应新的生存环境,面临 的危险。④对国民经济造成影响,比如导致农作物 ,影响到工业生产、交通运输和旅游业。⑤通过多种途径威胁到公众的 。
4.国际减排合作(1)原因:为了缓解人类所面临的气候危机,碳减排必须采取 的行动才能实现。(2)原则:“ 但有区别的责任”。强调责任的 ,即在地球生态系统整体性的前提下,各国都有减少碳排放的责任;但在承担责任的大小和方式等方面应该有所区别;发达国家理应比发展中国家承担更 的减排责任,率先减少碳排放,并通过 、资金援助、市场开放等形式, 帮助 国家提高应对气候变化的能力。
碳减排、碳达峰、碳中和、碳交易、碳汇(1)碳减排:减少二氧化碳等温室气体的排放量。(2)碳达峰:二氧化碳的排放达到峰值之后不再增长,再慢慢降低。(3)碳中和:某个地区在一定时间内,人类活动排放的碳总量,与通过植树造林、工业固碳等方式吸收的碳总量相互抵消,实现“碳净零排放”。(4)碳交易:把碳排放作为一种商品来进行买卖。(5)碳汇:指利用植物光合作用吸收大气中的二氧化碳,并将其固定在植被和土壤中,从而减少温室气体在大气中的浓度的过程。
1.全球气候变化及原因分析全球气候变化的主要表现是不同时间尺度的冷暖和干湿变化。气温升高是近百年来全球气候变化的显著特点,气温升高的主要原因是温室气体的大量排放。具体分析如图:
2.全球变暖的影响(1)对海平面和海岸带的影响
(2)对水循环过程的影响
(3)对生态系统的影响
(6)对人类健康的影响
(7)对国家安全的影响
3.低碳经济发展模式主要由低碳产业体系、低碳人居环境体系、低碳消费体系、低碳管理体系四大体系组成,四者相互联系,彼此制约。低碳经济建设的着力点体现在以下四个方面:
(2023·全国文综乙)阅读图文材料,完成下列要求。(24分)夏威夷岛人口密度低,以第三产业为主。该岛海拔2 400米以上区域常年受副热带高压控制,1 800米以下区域受信风控制。1958年以来,科学家在夏威夷岛上的观测站对大气二氧化碳浓度开展观测,是全球最早对大气二氧化碳浓度进行持续观测的站点。观测得到的数据被普遍认为能够反映全球大气二氧化碳的平均浓度变化,为科学认识气候变化提供了重要依据。右图示意夏威夷岛位置与地形。
(1)指出夏威夷岛人为二氧化碳排放的总体特征。(4分)(2)从大气环流角度,分析该岛人为排放的二氧化碳对观测数据未构成明显干扰的原因。(8分)(3)说明该站观测的数据能够反映全球大气二氧化碳平均浓度变化的原因。(8分)(4)若要在亚欧大陆建设一座能够反映全球二氧化碳浓度变化的观测站,请提出合适的站址并说明理由。(4分)
答案 (1)排放总量少,主要分布在较低海拔(沿海)地区。(2)人为排放的二氧化碳主要源自较低海拔(1 800米以下)区域,受信风控制易扩散。观测站海拔高于3 000米,受副热带高压的下沉气流控制,较低海拔区域人为排放的二氧化碳难以向观测站扩散。(3)夏威夷岛远离大陆二氧化碳集中排放区域,二氧化碳经过长距离输送,与空气充分混合,浓度基本稳定;该站观测年代早、时间序列长,能够反映全球大气二氧化碳平均浓度变化。(4)从远离二氧化碳集中排放区、受下沉气流(高压)控制或高海拔等角度选择合理区域,如东西伯利亚、青藏高原等。
考向1 通过“应对全球气候变化”考查“综合思维”(2024·山西阳泉模拟)碳排放主要受能源结构、能源利用效率、经济发展和人口规模等因素影响。2007年我国已成为世界第一大碳排放国。2009年,在哥本哈根大会上,我国政府提出在2020年单位GDP碳排放比2005年减少40%~45%的目标。2014年,我国政府在《中美气候变化联合声明》中郑重承诺:将在2030年达到碳排放高峰。右图示意2000~2015年我国碳排放总量、碳排放强度(消耗单位能源的碳排放量)和人均碳排放量。据此完成1~2题。
1.我国碳排放强度整体呈下降趋势,直接反映了A.能源利用效率提高 B.产业结构日趋优化C.经济发展速度加快 D.科技水平日益提高
2.在2 000~2015年我国碳排放总量和人均碳排放量均已出现峰值,主要说明了A.我国已经实现碳达峰目标B.我国已经实现经济转型C.我国碳减排政策初见成效D.我国人口增长出现峰值
考向2 通过“碳排放”考查“人地协调观”(2023·广东湛江模拟)农田生态系统在作物种植过程中既能引起碳排放,同时又能引起碳固定,而农田生态系统碳足迹是指碳排放量与碳固定量的差值。河北省是我国重要的小麦、玉米生产基地,在保障国家粮食安全的同时,大量农资投入也带来了温室效应和面源污染等环境问题。随着国家“碳中和”目标的提出,河北省粮食生产的碳减排面临着严峻挑战。右图示意河北省小麦、玉米轮作体系碳排放总量。据此完成3~4题。
3.河北省玉米季比小麦季灌溉碳排放量少的主要原因是A.玉米播种面积减少,作物需水量减小B.玉米植株高大,土壤水分蒸发量小C.玉米生长季水热同期,灌溉频率较低D.玉米种植技术先进,节水效果显著
4.为降低河北省粮食生产的碳减排压力,可采取的合理有效措施有①培育耐旱作物品种,降低灌溉频率②培育绿肥,减少化肥使用量③改变轮作熟制,提高农田固碳效应④实施农田长年休耕,降低农田利用强度A.①② B.②④ C.①③ D.③④
一科研团队以碳循环为研究目标为某岛屿编制低碳城镇发展规划,分别统计了碳源系统(碳的排放来源)、碳汇系统(碳的吸收消耗)和社会各排放部门碳的流量结构(下图)。该岛植被覆盖率高,年均自然和人为共排放CO2 9.6万吨,自然生态系统共可吸收CO2 0.7万吨。据此完成1~2题。1.推测该岛屿最可能位于A.山东省 B.浙江省 C.广东省 D.海南省
一科研团队以碳循环为研究目标为某岛屿编制低碳城镇发展规划,分别统计了碳源系统(碳的排放来源)、碳汇系统(碳的吸收消耗)和社会各排放部门碳的流量结构(下图)。该岛植被覆盖率高,年均自然和人为共排放CO2 9.6万吨,自然生态系统共可吸收CO2 0.7万吨。据此完成1~2题。2.促进该岛屿碳源与碳汇系统趋向平衡的主要措施是A.增加岛屿植被覆盖率 B.大量减少岛屿人口数C.提高清洁能源比重 D.扩大贝藻养殖的规模
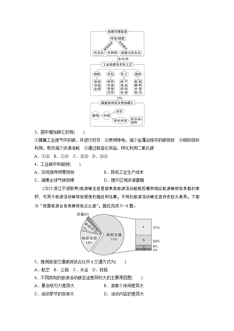
(2024·湖南张家界模拟)工业碳中和(右图)是一项系统工程,也是实现我国“双碳”目标的重中之重。据此完成3~4题。3.图中增加碳汇的有①捕集工业废气中的碳,并进行封存 ②使用绿电,减少金属冶炼中的碳排放 ③钢铁回收利用,有效减少资源消耗 ④通过制造化学品,转化利用二氧化碳A.①② B.①④ C.②③ D.③④
(2024·湖南张家界模拟)工业碳中和(右图)是一项系统工程,也是实现我国“双碳”目标的重中之重。据此完成3~4题。4.工业碳中和能够A.实现废弃物零排放 B.降低工业生产成本C.减缓全球气候变暖 D.提升区域资源禀赋
(2023·浙江宁波联考)旅游碳足迹是指某类旅游活动能耗规模和相应能源碳排放系数的乘积,可用于旅游活动碳排放程度的描述和估算。不同的旅游活动碳足迹存在较大差异。下图为“我国旅游业各类碳排放占比图”。据此完成5~6题。5.推测旅游交通碳排放占比中d交通方式为A.航空 B.公路 C.水运 D.铁路
(2023·浙江宁波联考)旅游碳足迹是指某类旅游活动能耗规模和相应能源碳排放系数的乘积,可用于旅游活动碳排放程度的描述和估算。不同的旅游活动碳足迹存在较大差异。下图为“我国旅游业各类碳排放占比图”。据此完成5~6题。6.不同类别的旅游活动碳足迹差异较大的主要原因是A.景点吸引力差异大 B.游客个体间差异大C.活动季节的变率大 D.活动内容的差异大
(2024·甘肃酒泉模拟)由二氧化碳等温室气体排放引起的全球气候变化会给全球带来灾难性的后果,到21世纪中叶实现碳中和是世界各国应对气候变化的最根本的举措。为应对全球气候变化和环境污染带来的挑战,我国已在第七十五届联合国大会上作出二氧化碳排放力争 2030年前达到峰值、2060年前实现碳中和的承诺。图1示意2017年全球分部门温室气体排放统计情况,图2示意截至2020年全球已实现“碳达峰”的国家数量。据此完成7~9题。
7.从分部门来看,全球温室气体的主要排放源来自A.燃煤发电 B.建筑部门C.能源活动 D.工农业生产
8.该部门实现碳中和可采取的有效措施是A.加快零碳燃料替代 B.推动精准农业应用C.实施建筑节能改造 D.优化生产工艺流程
9.相较于欧美等发达国家,我国实现碳中和目前面临的特有挑战是A.碳中和的技术不成熟B.化石能源消费占比高C.碳中和的资金缺口大D.能源需求仍持续增长
右图为“西伯利亚地区某湿地上空1千米处空气中CO2含量变化的观测数据统计图”。读图完成10~11题。
10.观测数据曲线呈明显的季节性波动,低谷出现的时间及主要原因对应正确的是A.冬季—能源利用率提高,燃煤取暖排放CO2少B.夏季—植物的光合作用强,固定CO2多C.冬季—植物的呼吸作用强,固定CO2多D.夏季—降水量大,CO2被溶解
11.分析长期趋势曲线可知,气候变化对西伯利亚地区的影响有A.森林带分布北界南移B.高山的林带上限位置上升C.高山雪线海拔下降D.北部海岸线位置向北退缩
12.(2023·新疆乌鲁木齐质检)阅读图文资料,完成下列要求。(16分)在人类成为一个重要的扰动因素之前,自然界通过碳循环维持着大气中二氧化碳浓度的相对稳定。工业革命以后,人类活动极大地改变了碳循环过程,碳排放增加引起的气候变化是当今世界各国面临的重大挑战。我国一直是应对气候变化事业的积极参与者,制定了应对气候变化的国家方案。右面图1是全球燃料排放的二氧化碳总量和地球表面平均气温的逐年变化图,图2示意碳循环过程。
(1)说明1900年以来图1中两条曲线的变化特点及二者的关系。(6分)
答案 变化特点:1900年以来,地球表面平均气温变化呈波动上升(1900~1940年,1950~2000年气温明显上升)趋势,20世纪50年代后上升速度越来越快;全球燃料排放的二氧化碳总量呈持续上升趋势,20世纪50年代以来增长速度明显加快。
二者的关系:地球表面平均气温与全球燃料排放的二氧化碳总量上升趋势较吻合,说明全球变暖与二氧化碳浓度升高具有正相关关系。
(2)阐释人类活动是如何影响二氧化碳浓度增大的。(4分)
答案 工业革命以来,人类大规模开采、使用化石燃料,使地质时期固定的碳生成二氧化碳回到大气中;人类砍伐森林、开垦土地、破坏湿地等扰动土地的行为,使有机碳转化为二氧化碳,重新返回大气。
(3)为应对全球气候变化,我国采取的主要措施有哪些。(6分)
答案 减少碳排放(产业结构转型或升级、倡导绿色低碳生活方式);增加碳汇(植树造林,恢复湿地);提高适应能力(建设水利工程、发展节水灌溉)。
13.(2023·四川宜宾模拟)阅读图文材料,完成下列要求。(16分)刚果盆地位于非洲中部,大部分地区无人居住。刚果盆地沼泽区域有大量泥炭存在,泥炭地被认为是最大的陆地碳储库。在被水覆盖的区域,植物(碳)在缺氧条件下被储存。但泥炭沼泽干涸时,会向大气中释放大量温室气体。有专家认为,刚果盆地的泥炭正接近从碳汇到碳源的临界点(碳汇是
指从空气中清除碳的过程、活动和机制;碳源是指向大气中释放碳的过程、活动和机制)。近年来,中国与刚果盆地地区国家的碳汇合作不断加强。下图示意刚果盆地(局部)等高线。
(1)从地形地貌角度,说明刚果盆地内大部分地区无人居住的原因。(3分)
答案 海拔低,气温高;盆地地形,湿度大;多沼泽、河流,地表破碎,联系不便。
(2)简析刚果盆地沼泽泥炭的形成过程。(6分)
答案 气候湿热,沼泽植被茂盛;植被残体隔绝空气,未被完全分解;经过长时间演化形成泥炭。
相关课件
这是一份2024届湘教版新教材高考地理一轮复习第四部分第三章生态环境保护与国家安全课时76碳排放与国际减排合作课件,共60页。PPT课件主要包含了碳循环,基本过程,大气圈,生物圈,自然界中的碳循环,碳排放与温室效应,温室效应,温室气体,相互关系,4对农业的影响等内容,欢迎下载使用。
这是一份高中湘教版 (2019)第一节 碳排放与国际减排合作获奖ppt课件,共1页。
这是一份地理湘教版 (2019)第一节 碳排放与国际减排合作优秀课件ppt,共60页。PPT课件主要包含了碳循环,温室效应,国际减排合作,碳排放中国在努力,碳中和,当堂检测等内容,欢迎下载使用。