















所属成套资源:2025高考地理大一轮复习课件+讲义+练习(湘教版)
第四部分 第二章 课时七3 海洋空间资源与国家安全(课件+讲练)-2025高考大一轮复习地理(湘教版)
展开
这是一份第四部分 第二章 课时七3 海洋空间资源与国家安全(课件+讲练)-2025高考大一轮复习地理(湘教版),文件包含第四部分第二章课时73海洋空间资源与国家安全pptx、第四部分第二章训练73海洋空间资源与国家安全练习docx、第四部分第二章课时73海洋空间资源与国家安全教师版docx、第四部分第二章课时73海洋空间资源与国家安全讲义docx等4份课件配套教学资源,其中PPT共60页, 欢迎下载使用。
海洋空间资源与国家安全
1.海洋空间资源的开发(1)海洋空间资源的概念:指与海洋 有关的地理区域,包括海域 、海面及水体、海底和海岸带四个部分。
“海洋空间资源”与“海洋资源”(1)“海洋空间资源”重点在“空间”二字上,是与“陆地空间”对应的空间资源,涉及海岸、海面、水体、海底等不同的海洋空间。(2)“海洋资源”包括海洋空间资源、海洋矿物资源、海水化学资源、海洋生物资源和海洋动力资源等,即海洋空间资源是海洋资源的重要组成部分。
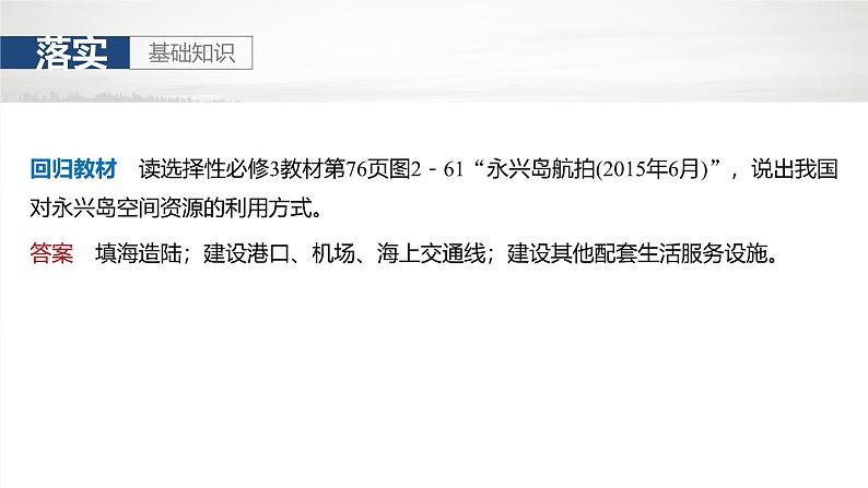
回归教材 读选择性必修3教材第76页图2-61“永兴岛航拍(2015年6月)”,说出我国对永兴岛空间资源的利用方式。
答案 填海造陆;建设港口、机场、海上交通线;建设其他配套生活服务设施。
2.海洋空间资源与国家安全(1)海域上空①海空:一般是指沿海国管辖海域(包括内水、领海及毗连区和 )上空的空域空间,是国际航空飞行的重要空间。②影响着一国的 管理,对国家安全具有重大意义。
(2)海面及水体①海上通道:是大量 经船舶运输通过的海域,是连接世界主要 的通道,也是国际交流和 的纽带,对世界各国经济发展和国防安全具有重要意义。②海岛:是指散布于海洋中,四面环水并在高潮时高于水面的自然形成的陆地区域,具有 的特点,在国防安全上具有重要意义。
(3)海底空间① 不仅能够提高跨海交通速度,还能避免海面恶劣天气的不利影响。②海底光缆以大容量、抗干扰的优势,在国际通信中发挥着重要作用。③海底蕴藏着丰富的 。(4)海岸带海洋与陆地之间的 地带,地理位置优越,海陆资源 ,人类开发利用强度较大。
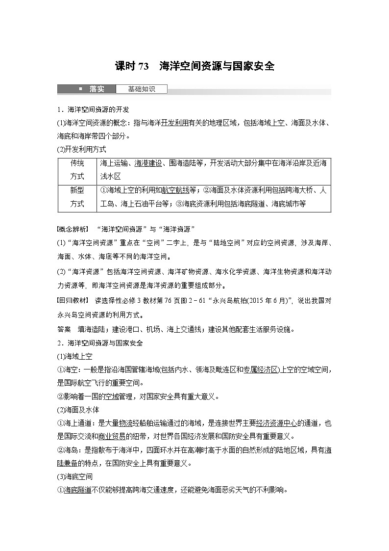
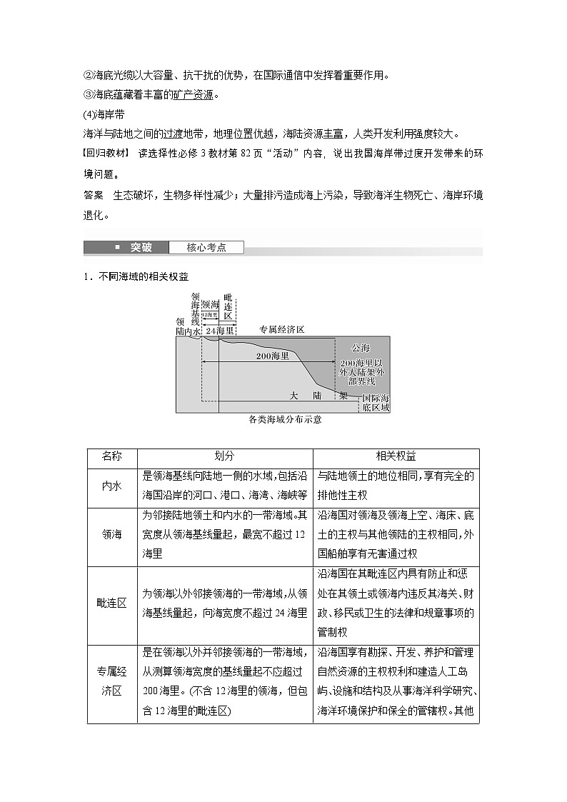
1.不同海域的相关权益
2.海洋空间开发利用的主要方式
3.海洋空间资源开发的优缺点(1)优点:可降低用地成本,保证用地量;不与民争地,无须移民搬迁;减轻了对城市的污染和影响;容量大、抗干扰,安全性较强。(2)难点:海洋活动要防御多变的海洋气象状况和海水运动;要适应深海黑暗、高压、低温、缺氧的环境;要抵抗海水的腐蚀性、海冰的破坏性,因此具有高投资、高技术难度、高风险的缺点。
4.海洋空间资源对国家资源安全的影响
5.海洋空间资源对国家海洋国土安全的影响
(2021·山东地理)阅读图文资料,完成下列要求。(15分)
荷兰北部的马肯湖是围海造陆工程的遗留物,由人工堤坝与相邻水域隔开,水深仅2~4 m,风浪较小(图1)。长期以来,马肯湖淤积严重,水体浑浊,生态系统受到损害。2015年,荷兰政府决定采用人工群岛方案对湖泊进行治理。该方案提出利用疏浚淤泥、人工抛沙等技术,构建由沙坝、沼泽、浅滩、沟渠和植物组成的人工岛(图2)。
其中,沙坝是抵挡盛行风引起的风浪的主要屏障,沼泽是由湖底淤泥堆积而成。在风、波浪、地势高差和水流等自然力量驱动下,人工岛内外形成了弱环流。
(1)从图2中找出人工岛周边建造沙坝的合理位置,并在相应虚线框内填涂阴影。(3分)(2)从抵御风浪的角度,分析与石质堤坝相比,沙坝所具有的优势。(4分)(3)说明人工岛是如何实现马肯湖水环境质量改善的。(8分)
答案 (1)建造沙坝的合理位置如图所示。
(2)沙坝疏松多孔,并可以生长植物,消能作用更强,能更有效地降低风浪速度;能吸附、固定悬浮物,可以自我修复或扩大规模,持续抵御风浪。(3)在风与地势高差的驱动下,湖水从各个方向流入人工岛,并沿沟渠、沼泽、浅滩缓慢流动,水中的悬浮物逐渐沉积下来;岛内营造的地势高差,使大气降水经斜坡汇集到雨水蓄积区,改善了岛内水环境;岛内水环境的改善有利于水生生物的生长,水生生物进一步截留、吸附悬浮物;净化后的水体通过人工岛内外的水体交换进入马肯湖,改善了马肯湖水环境质量。
海洋空间资源开发对国家资源安全的影响简述海洋空间资源开发对国家资源安全的影响。
答案 ①拓展陆地空间,改善陆地空间通达性;②提供丰富的资源,缓解陆地资源紧缺;③提供危险资源储藏场所,减少对陆地环境的威胁。
考向1 通过“海洋权益”考查“综合思维”(2023·福建福州模拟)养殖网箱和养殖工船均是人类拓展海洋生产空间的重要设备。养殖网箱漂浮在海面上(图1),大部分用于近海养殖;养殖工船在船体内设置养殖仓,主要用于深远海养殖。我国建造的“国信1号”(图2)是全球首艘10万吨级智慧渔业大型养殖工船。据此完成1~2题。 1.与养殖网箱相比,养殖工船的优势体现在①躲避台风能力更强 ②渔业生产成本更低 ③基本不受赤潮威胁 ④养殖用水更新更快A.①② B.①③ C.②④ D.③④
(2023·福建福州模拟)养殖网箱和养殖工船均是人类拓展海洋生产空间的重要设备。养殖网箱漂浮在海面上(图1),大部分用于近海养殖;养殖工船在船体内设置养殖仓,主要用于深远海养殖。我国建造的“国信1号”(图2)是全球首艘10万吨级智慧渔业大型养殖工船。据此完成1~2题。 2.我国在南海发展海水养殖对国家海洋国土安全的主要影响是A.体现和行使海洋权益 B.缓解陆地空间的压力C.扩大专属经济区范围 D.促进海洋资源的开发
考向2 通过“海洋空间资源开发 ”考查“人地协调观”(2024·山东烟台联考)国际上通常将超过1 000 m水深的海域定为深海区域。海洋资源依据其贮藏地点,可分为海岸带资源、近海资源和深海大洋资源。深海区域蕴藏着丰富的油气、矿产、生物和深海水等资源。右图为“深海矿产资源产业化开发的循环经济模式技术路线图”。完成3~4题。
3.海洋矿产资源开发由近海向深海发展的原因是A.近海发展海洋农业 B.深海开采技术进步C.深海资源开采容易 D.近海资源种类单一
4.循环经济模式下,实现深海矿产资源产业化开发的有效途径是A.利用核电能源,提供开发动力支持B.加强生态管理,进行污水深海排放C.优化生产环节,加强海域环境监测D.采取多种措施,加大深海开采力度
(2024·云南大理模拟)钙质软泥是海洋生物死亡后,大量微小贝壳在洋底积聚形成的碳酸钙含量较高的深海生物沉积物(右图)。碳酸钙的溶解与海水深度、温度有关。在温暖的浅海区,碳酸钙不易发生溶解。据此完成1~3题。1.大西洋钙质软泥高含量区主要分布在A.大陆架 B.大陆坡C.海岭 D.海沟
(2024·云南大理模拟)钙质软泥是海洋生物死亡后,大量微小贝壳在洋底积聚形成的碳酸钙含量较高的深海生物沉积物(右图)。碳酸钙的溶解与海水深度、温度有关。在温暖的浅海区,碳酸钙不易发生溶解。据此完成1~3题。2.钙质软泥高含量区的洋底A.岩石年龄较新 B.岩石年龄较老C.多为花岗岩 D.多为沉积岩
(2024·云南大理模拟)钙质软泥是海洋生物死亡后,大量微小贝壳在洋底积聚形成的碳酸钙含量较高的深海生物沉积物(右图)。碳酸钙的溶解与海水深度、温度有关。在温暖的浅海区,碳酸钙不易发生溶解。据此完成1~3题。3.北极附近海区钙质软泥较少,主要是因为A.海水较浅 B.生物量少C.水温较高 D.风力较大
1843年上海开埠后,港区沿黄浦江中下游和苏州河分布;中华人民共和国成立后,港区逐步扩展至黄浦江和长江交汇的吴淞口;改革开放以后的港区又逐步扩展至长江口南岸。2005年,洋山港(隶属上海港)一期建成开港,由配套建设的东海大桥连接洋山港与上海市。目前,上海港正发展成为国际航运中心。上海洋山港四期建设了自动化码头。图1为“洋山港位置示意图”,图2为“东海大桥景观图”。据此完成4~5题。
4.上海在原有港口条件下,建设洋山港将有利于A.提高上海城市等级B.降低台风带来的不利影响C.增加上海港货物吞吐量D.树立国内航运中心的地位
5.东海大桥整体呈“S”形走向,主要考虑的是①降低车速,利于行车安全 ②降低风浪(潮汐)对桥梁的影响 ③为海洋生物提供栖息地,维护生物多样性 ④海底地质条件差,避开地质不稳定地区A.①④ B.②③C.①③ D.②④
(2023·天津武清一中开学考试)“海油陆采”是开发水深不足3米、距离陆地较近的极浅海油藏的有效方式。近年来,胜利油田在渤海湾建设自海岸向海中延伸的道路,在道路的末端建设人工岛,在岛上钻井开采海底石油。下图为“胜利油田人工采油岛景观图”。据此完成6~7题。6.与海上钻井平台相比,“海油陆采”A.技术难度大 B.环保要求高C.安全风险高 D.运行费用低
(2023·天津武清一中开学考试)“海油陆采”是开发水深不足3米、距离陆地较近的极浅海油藏的有效方式。近年来,胜利油田在渤海湾建设自海岸向海中延伸的道路,在道路的末端建设人工岛,在岛上钻井开采海底石油。如图为“胜利油田人工采油岛景观图”。据此完成6~7题。7.实施“海油陆采”可以①拓展生产空间,保障能源安全 ②宣示国土主权,维护海洋权益 ③破坏海洋环境,影响海洋生态 ④避免海洋灾害,保障生产安全A.①②③ B.①②④ C.①③④ D.②③④
(2024·浙江宁波模拟)北极航道控制权是各国争夺的北极一大热点权益。沿岸国家对北冰洋内别国活动的限制程度具有一定的规律性。在水平方向上,呈现出显著的纬度地带性,即限制程度随着纬度增高而逐渐减弱;在垂直方向上,对海底大陆架的控制范围大于对其上覆水域的控制范围。右图示意北极航道分布。据此完成8~9题。8.与东北航道和西北航道相比,穿极航道的优点表现为A.大部分位于国际公海B.距离短,航行成本低C.受季节变化影响小D.不受沿岸国家影响
(2024·浙江宁波模拟)北极航道控制权是各国争夺的北极一大热点权益。沿岸国家对北冰洋内别国活动的限制程度具有一定的规律性。在水平方向上,呈现出显著的纬度地带性,即限制程度随着纬度增高而逐渐减弱;在垂直方向上,对海底大陆架的控制范围大于对其上覆水域的控制范围。右图示意北极航道分布。据此完成8~9题。9.当前,北极沿岸国家侧重于控制海底大陆架的主要原因是A.资源开采容易 B.地下资源丰富C.以可再生资源为主 D.赋存资源流动性大
10.(2023·广东湛江一中模拟)阅读图文资料,完成下列要求。(13分)永兴岛为西沙群岛中面积最大的岛屿,为典型的热带季风气候。永兴岛是西沙、南沙、中沙三个群岛的军事、政治、文化中心,是三沙市人民政府驻地。岛上建有机场、港口、军事基地等,有完善的生产和生活配套设施。机场跑道长2 500米,部分伸入海洋。永兴岛在扩建时,遵循对海岛自然形态和海洋环境损坏最小化原则,经过多年填海造陆,目前陆地面积达3.08平方千米。图1为永兴岛未开发前的轮廓,图2示意永兴岛机场跑道景观(局部)。
(1)简述永兴岛建设对国家安全的重要意义。(6分)
答案 增加海洋国土面积,拓展我国陆地空间;提供丰富的海洋资源;维护国家领土安全。
(2)列举永兴岛建设中对海洋空间资源的主要利用途径。(4分)
答案 利用海域上空发展航空运输;利用海面及水体填海造陆,建设港口发展航运。
相关课件
这是一份第四部分 第二章 课时七2 石油资源与国家安全(课件+讲练)-2025高考大一轮复习地理(湘教版),文件包含第四部分第二章课时72石油资源与国家安全pptx、第四部分第二章训练72石油资源与国家安全练习docx、第四部分第二章课时72石油资源与国家安全教师版docx、第四部分第二章课时72石油资源与国家安全讲义docx等4份课件配套教学资源,其中PPT共49页, 欢迎下载使用。
这是一份第四部分 第二章 课时七1 矿产资源与国家安全(课件+讲练)-2025高考大一轮复习地理(湘教版),文件包含第四部分第二章课时71矿产资源与国家安全pptx、第四部分第二章训练71矿产资源与国家安全练习docx、第四部分第二章课时71矿产资源与国家安全教师版docx、第四部分第二章课时71矿产资源与国家安全讲义docx等4份课件配套教学资源,其中PPT共48页, 欢迎下载使用。
这是一份第四部分 第二章 课时七0 水资源与国家安全(课件+讲练)-2025高考大一轮复习地理(湘教版),文件包含第四部分第二章课时70水资源与国家安全pptx、第四部分第二章训练70水资源与国家安全练习docx、第四部分第二章课时70水资源与国家安全教师版docx、第四部分第二章课时70水资源与国家安全讲义docx等4份课件配套教学资源,其中PPT共50页, 欢迎下载使用。
