江苏省南通市通州区2023-2024学年八年级上学期期末生物试卷[解析版]
展开一、选择题(共25题,每题2分,共50分。每题的四个选项中只有一个选项最符合题意。)
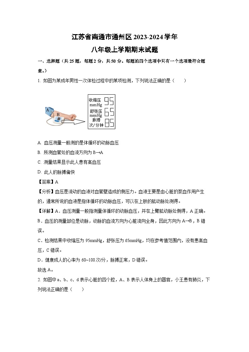
1. 如图为某成年男性一次体检过程中的某项检测,下列说法正确的是( )
A. 血压测量一般测的是体循环的动脉血压
B. 所测血管处的血流方向为B→A
C. 测量结果显示此人患有高血压
D. 此人的脉搏偏快
【答案】A
【分析】血压是流动的血液对血管壁造成的侧压力。血液主要是由心脏的泵血作用产生的,通常所说的血液是指体循环的动脉血压,可以在上肢的肱动脉处测得。
【详解】A.血压测量一般指测量体循环的动脉血压,并在上臂肱动脉处侧得,A正确。
B.血压的测量部位是动脉,动脉的血流方向为心脏流向全身,因此方向为A→B,B错误。
C.检测结果中收缩压为95mmHg,舒张压为65mmHg,均在参考值范围内,没有患高血压,C错误。
D.健康成人的心率为60~100次/分,脉搏正常,D错误。
故选A。
2. 如图中a、b、c、d表示心脏的四个腔,A、B表示人体身上的器官,小王患有肺炎,下列说法正确的是( )
A. 若小王雾化治疗,则药物从B处到达患处,疗效最快
B. 若小王挂水治疗,则药物从②处进入血液,药物最先经过心脏的a左心房
C. 若小王打针治疗,则药物从A臀部进入血液,②中血液为含二氧化碳少的静脉血
D. 若小王吃药治疗,则药物从A小肠进入血液,②中血液为含营养物质多的动脉血
【答案】A
【分析】分析题图:a右心房,b左心房,c右心室,d左心室,①主动脉,②上、下腔静脉,③肺静脉,④肺动脉。A表示全身组织处毛细血管网,B表示肺部毛细血管网。血液循环如图:
【详解】A.小王患有肺炎,雾化治疗是通过呼吸道吸收药物进入肺泡。可见若小王雾化治疗,则药物从B肺部毛细血管网处到达患处疗效最快,A符合题意。
B.若小王挂水治疗,药物从②上、下腔静脉处进入血液流动的途径是:上、下腔静脉→右心房→右心室→肺动脉→肺部毛细血管→肺静脉→左心房→左心室→主动脉,所以药物最先到达心脏的是a右心房,B不符合题意。
C.静脉血是血液中含氧比较少,含较多的代谢废物的血液,呈暗红色。如二氧化碳,尿素等物质。药物从A臀部进入血液流动的途径是:臀部静脉→上、下腔静脉→右心房→右心室→肺动脉→肺部毛细血管→肺静脉→左心房→左心室→主动脉。若小王打针治疗,②上、下腔静脉属于体循环的静脉,该血液为含氧气少、二氧化碳多的静脉血,C不符合题意。
D.当小肠绒毛处毛细血管吸收的营养物质和药物,随血液流动的途径是:小肠毛细血管→小肠静脉→上下腔静脉→右心房→右心室→肺动脉→肺部毛细血管→肺静脉→左心房→左心室→主动脉。当心室收缩时,含有较多的氧及营养物质的鲜红色血液即动脉血自左心室输出,经主动脉及其各级分支,到达全身各部的毛细血管,进行组织内物质交换和气体交换,血液变成了含有组织代谢产物及较多二氧化碳的血液即静脉血,再经各级静脉,最后汇入上、下腔静脉流回右心房。因此,若小王吃药治疗,②上、下腔静脉中血液为含营养物质多的静脉血,D不符合题意。
故选A。
3. 自1998年起,我国实行无偿献血制度。如图为某位体重60kg的健康男性志愿者的电子献血证,下列说法正确的是( )
A. 该志愿者血型为O型,只能为O型血的人奉献爱心
B. 全血中包含了血清和血细胞
C. 该健康男子本次献血200mL,不会影响身体健康
D. 采血针拔出后血液能凝固是红细胞的功劳
【答案】C
【分析】(1)安全输血应以输同型血为原则。在没有同型血可输且情况紧急时,任何血型的人都可以缓慢地输入少量的O型血;AB血型的人,除可输入少量O型血外,也可缓慢地输入少量的A型血或B型血。O型血的人是“万能输血者”,AB型血的人是“万能受血者”。大量输血时,仍需实行同型输血。
(2)成年人的血量为体重的7%~8%。医学研究证明,如果一次失血不超过400ml,血浆和血细胞可以在短时间内通过自身的调节作用恢复到正常水平。一个健康的成年人每次献血200~300ml不会影响身体健康。
【详解】A.在没有同型血可输且情况紧急时,任何血型的人都可以缓慢地输入少量的O型血,O型血的人是“万能输血者”,A错误。
B.全血包含血细胞和血浆,B错误。
C.一个健康的成年人每次献血200~300ml不会影响身体健康,而且还有利于提高自身造血器官的造血功能,C正确。
D.血小板具有止血和加速凝血的作用,采血针拔出后血液能凝固是血小板的功劳,D错误。
故选C。
4. 如下表是测定某人的肺泡内、静脉血、动脉血以及组织细胞中氧气和二氧化碳含量的相对值,其中能正确表示组织细胞中氧气和二氧化碳含量的一组数据是(假设其他气体含量相同)( )
A. AB. BC. CD. D
【答案】C
【分析】动脉血是氧气与血红蛋白结合后,含氧气较多,含二氧化碳较少,颜色鲜红的血液;静脉血是氧气与血红蛋白分离,含氧气较少,颜色暗红的血液,动脉血比静脉血氧气含量高,二氧化碳含量少。肺泡与血液之间的气体交换是通过气体扩散完成的,氧气扩散进入血液,二氧化碳进入肺泡,结果血液由含氧气少、含二氧化碳多的静脉血,变成含氧气多、二氧化碳少的动脉血,肺泡内氧气含量最多,二氧化碳含量最少。组织细胞和静脉血中二氧化碳的含量都高于氧气的含量,特别是组织细胞中二氧化碳的含量最高。
【详解】静脉血和组织细胞中二氧化碳的含量都高于动脉血中二氧化碳的含量,但组织细胞中二氧化碳的含量最高。所以,表中能代表静脉血的序号是A。动脉血是氧气与血红蛋白结合后,含氧气较多,含二氧化碳较少,颜色鲜红的血液;静脉血是氧气与血红蛋白分离,含氧气较少,颜色暗红的血液,动脉血比静脉血氧气含量高,二氧化碳含量少。所以,表中能代表动脉血内氧气和二氧化碳含量的相对值的是B。组织细胞和静脉血中二氧化碳的含量都高于动脉血中二氧化碳的含量,特别是组织细胞中二氧化碳的含量最高,所以表中能代表组织细胞的序号是C。肺泡与血液之间的气体交换是通过气体扩散完成的,氧气扩散进入血液,二氧化碳进入肺泡,结果血液由含氧气少、含二氧化碳多的静脉血,变成含氧气多、二氧化碳少的动脉血。肺泡内氧气含量最多,二氧化碳含量最少。所以,表中能代表肺泡内氧气和二氧化碳含量的相对值的是D。ABD不符合题意,C符合题意。
故选C。
5. 2022年北京冬奥会向世界展示了一场“更快、更高、更强、更团结”的体育盛会,运动员谷爱凌通过一系列优美流畅的动作获得自由式滑雪女子大跳台和自由式滑雪女子U型场地2枚金牌,为国争光。下列有关叙述正确的是( )
A. 协调运动、维持身体平衡的结构是脑干
B. 接受开始指令后完成翻转动作是非条件反射
C. 运动员在做屈肘动作时肱三头肌收缩、肱二头肌舒张
D. 运动员夺冠时,观众欢呼雀跃,面红耳赤,这是神经系统和内分泌系统共同调节的结果
【答案】D
【分析】反射一般可以分为两大类:简单反射和复杂反射,简单反射是指人生来就有先天性反射,是一种比较低级的神经活动,由大脑皮层以下的神经中枢(如脑干、脊髓)参与即可完成;复杂反射是人出生以后在生活过程中逐渐形成的后天性反射,是在非条件反射的基础上,在大脑皮层参与下完成的,是高级神经活动的基本方式。
【详解】A.小脑位于脑干背侧,大脑的后下方,主要功能是使运动协调、准确,维持身体的平衡。可见,协调运动、维持身体平衡的结构是小脑,故A错误。
B.接受开始指令后完成翻转动作是在大脑皮层参与下完成的,属于条件反射,故B错误。
C.骨骼肌只能收缩牵拉骨而不能将骨推开,因此一个动作的完成总是由至少两组肌肉相互配合活动,共同完成的。屈肘时,肱二头肌收缩,肱三头肌舒张;伸肘时,肱三头肌收缩,肱二头肌舒张,故C错误。
D.人体是一个统一的整体,各项生命活动要在神经系统和激素的共同协调、配合下才能完成,使人体成为统一的整体。运动员夺冠时,观众欢呼雀跃,面红耳赤,这是神经系统和内分泌系统共同调节的结果,故D正确。
故选D。
6. 一种无毒可食的动物在体型和体色上模拟另一种有毒不可食的动物而更好地适应环境,称为贝次拟态。例如,副王蛱蝶模拟有毒的黑脉金斑蝶,下列说法错误的是( )
A. 这是副王蛱蝶对环境一种适应
B. 该行为是由副王蛱蝶遗传物质决定的
C. 从行为获得途径来看,该行为属于后天性行为
D. 从对动物所起的作用来看,该行为属于防御行为
【答案】C
【分析】动物的行为复杂多样,按获得途径可分为先天性行为和学习行为;按行为的功能、不同表现可分为觅食行为、贮食行为、攻击行为、防御行为、领域行为、繁殖行为、节律行为、社会行为、定向行为、通讯行为等。
先天性行为是由动物体内遗传物质所决定的,是本物种的一种遗传特性,不需要后天学习,生来就有的一种行为能力;学习行为是指动物在遗传因素的基础上,在环境因素作用下,通过生活经验和学习获得的行为。
【详解】A.拟态是指一种生物在形态,从而使一方或双方受益的生态适应现象,A正确。
BC.题中的贝次拟态是一种为适应环境而产生的先天性行为,由遗传因素决定的,B正确,C错误。
D.动物先天性行为分为取食行为、繁殖行为和迁徙行为,保卫自身的生存,该行为属于防御行为,D正确。
故选C。
7. 如图是人体完成缩手反射的神经结构示意图,下列有关该图的说法错误的是( )
A. 完成该反射的反射弧是①→③→④→⑤→②B. Ⅱ是神经纤维密集的部位
C. 如果图中的③受损,该反射也能进行D. 该反射属于非条件反射
【答案】C
【分析】神经调节的基本方式是反射,反射活动的结构基础称为反射弧,包括感受器、传入神经、神经中枢、传出神经和效应器五个部分。反射必须通过反射弧来完成,缺少任何一个环节反射活动都不能完成。图中①感受器、③传入神经、④神经中抠、⑤传出神经、②效应器。I是脊髓灰质,II是脊髓白质。
【详解】A.反射弧包括①感受器、③传入神经、④神经中抠、⑤传出神经、②效应器,因此,完成反射活动的正确传导路线是:①→③→④→⑤→②,A正确。
B.Ⅱ是神经纤维密集的部位,叫白质,白质是脑和躯体、内脏之间的联系通道,B正确。
C.反射弧具有完整性,如果图中的③受损,则反射不能进行,C错误。
D.缩手反射是人生来就有的反射活动,神经中枢在脊髓,属于简单件反射(非条件反射),D正确。
故选C。
8. 生活中不宜用尖锐的器具掏耳,因为如果不慎戳穿耳中的某结构,会引起听力下降。这个结构最可能是( )
A. 半规管B. 鼓膜C. 咽鼓管D. 耳蜗
【答案】B
【分析】耳分为外耳、中耳和内耳,外耳包括耳廓和外耳道,耳廓有收集声波的作用,声波经外耳道传到鼓膜;中耳包括鼓膜和听小骨,鼓膜能将声波转变为机械振动,听小骨能将振动传到内耳;内耳包括半规管、前庭和耳蜗,半规管能探测头部运动的方向,耳蜗内有听觉感受器,感受振动刺激,产生神经冲动。
【详解】用尖锐的器具掏挖耳屎,这个过程只会在外耳道,外耳道与中耳的交界处是鼓膜,不小心戳穿鼓膜,导致声音不能引起鼓膜的震动或震动减弱,致使听力下降导致耳聋。
故选B。
9. 在一些重大体育比赛中,为了保证公平竞赛,每一位运动员都要接受专门机构的兴奋剂检测。下列物质中最有可能作为兴奋剂成分的是( )
A. 胰岛素B. 生长激素C. 肾上腺素D. 甲状腺素
【答案】C
【分析】激素是由内分泌腺的腺细胞所分泌的、对人体有特殊作用的化学物质。它在血液中含量极少,但是对人体的新陈代谢、生长发育和生殖等生理活动,却起着重要的调节作用,激素分泌异常会引起人体患病。
【详解】A.胰岛散布于胰腺中,能够分泌胰岛素。胰岛素的功能是调节糖在体内的吸收、利用和转化等,如促进血糖(血液中的葡萄糖)合成糖原,加速血糖的分解,从而降低血糖的浓度,使血糖维持在正常水平,A错误。
B.生长激素是由垂体分泌的,有调节人体生长发育的作用,如果幼年时生长激素分泌不足会患侏儒症;幼年时期生长激素分泌过多会患巨人症;成年人的生长激素分泌过多会患肢端肥大症,B错误。
C.肾上腺产生肾上腺素增加,使人心跳加快、血管扩张、反应更灵敏,调动潜力以应对紧急情况。可见,肾上腺素最有可能作为兴奋剂的成分,C正确。
D.甲状腺分泌的甲状腺激素(氨基酸衍生物),几乎作用于全身组织细胞,具有促进代谢活动,促进生长发育(包括中枢神经系统的发育),提高神经系统的兴奋性的作用,D错误。
故选C。
10. ICL晶体植入手术可以矫正近视,其原理可以理解为在眼球的虹膜后,晶状体前植入一个“隐形眼镜”(如图),有关说法错误的是( )
A. 小曼手术前后,她的视觉感受器都是视网膜
B. 手术前,小曼看不清远处物体是因为物像落到了视网膜的前方
C. 植入小曼眼球的ICL晶体相当于一个凹透镜
D. 植入的ICL晶体会使小曼眼球的晶状体变凸
【答案】D
【分析】眼球的前后径过长或晶状体的曲度过大,所形成的物像落在视网膜的前方,因而看不清远处的物体,造成近视。
近视眼可以配戴凹透镜加以矫正,如图:
【详解】A.外界物体反射来的光线,依次经过角膜、瞳孔、晶状体和玻璃体,并经过晶状体等的折射,最终落在视网膜上,形成一个物像.视网膜上有对光线敏感的细胞.这些细胞将图象信息通过视神经传给大脑的一定区域,人就产生了视觉.可见视觉感受器是视网膜,A正确。
B.眼球的前后径过长或晶状体的曲度过大,所形成的物像落在视网膜的前方,因而看不清远处的物体,造成近视.因此手术前,小曼看不清远处物体是因为物像落到了视网膜的前方,B正确。
C.近视眼可以配戴凹透镜加以矫正,因此植入小曼眼球的ICL晶体相当于一个凹透镜,C正确。
D.ICL晶体植入手术可以矫正近视,其原理可以理解为在眼球的虹膜后,晶状体前植入一个“隐形眼镜”,植入的ICL晶体不会改变晶状体的曲度,D错误。
故选D。
11. 马拉松比赛开始时,发令枪一响,运动员们像离弦的箭一般向前冲去。人体的这种活动主要是通过什么调节完成,完成这一过程的结构基础是( )
A. 激素反射B. 激素反射弧
C. 神经反射D. 神经反射弧
【答案】D
【分析】反射是指在神经系统的参与下,人体对内外环境刺激所作出的有规律性的反应.神经调节的基本方式是反射,反射活动的结构基础称为反射弧.解答时可以从反射、反射弧的概念方面来切入。
【详解】根据分析可知:人体生命活动的调节包括神经系统调节和激素调节,其中神经调节的基本方式是反射,反射活动的结构基础称为反射弧,包括感受器、传入神经、神经中枢、传出神经和效应器.当马拉松比赛开始时,发令枪一响,运动员们像离弦的箭一般向前冲去。此时骨骼肌收缩,牵动着它所附着的骨,绕着关节活动,于是躯体就产生了运动。运动并不是仅靠运动系统来完成的,它需要神经系统的控制和调节完成。故选:D。
12. 3月16日,前体操运动员李小鹏的女儿奥莉参加了一场专业的花滑比赛。她在冰场上随着音乐翩翩起舞,优异的表现赢得了在场观众的阵阵掌声。下列有关说法错误的是( )
A. 优美的音乐刺激运动员的耳蜗,最终在大脑形成听觉
B. 运动员完成高难度腾空旋转动作,依赖小脑协调身体平衡
C. 运动员在神经系统的支配下,由骨骼肌牵动着骨绕着骨连结从而产生动作
D. 观众看到精彩表演鼓掌这是一种非条件反射
【答案】D
【分析】(1)听觉形成的过程是外界的声波经过外耳道传到鼓膜,引起鼓膜的振动,振动通过听小骨传到内耳,刺激了耳蜗内的听觉感受器,产生神经冲动,神经冲动通过与听觉有关的神经传递到大脑皮层的听觉中枢,就形成了听觉。
(2)脑位于颅腔内,包括大脑,小脑和脑干三部分,各自具有不同的功能。
(3)根据反射形成的过程可将其分为两类:简单反射(非条件反射)和复杂反射(条件反射)。
【详解】A.听觉的形成过程中,耳郭能收集声波,声波通过外耳道到达鼓膜,鼓膜的作用是将声波转换成振动,听小骨将振动传导到耳蜗内的听觉感受器,听觉感受器接受振动刺激,产生兴奋,再经听神经传导到大脑皮层的听觉中枢而形成听觉,A正确。
B.小脑的主要功能是使运动协调、准确,维持身体的平衡。运动员完成高难度腾空旋转动作,依赖小脑协调身体平衡,B正确。
C.骨骼肌有受刺激而收缩的特性,当骨骼肌受神经传来的刺激收缩时,运动员在神经系统的支配下,由骨骼肌牵动着骨绕着骨连结从而产生动作,C正确。
D.观众看到精彩表演鼓掌是在大脑皮层参与下完成的高级神经活动,属于条件(复杂)反射,D错误。
故选D。
13. 春季植树时,为了利于成活,移栽的树苗常剪去大量枝叶,这样做的目的是( )
A. 降低光合作用B. 降低呼吸作用
C. 降低蒸腾作用D. 为了移栽方便
【答案】C
【分析】水分以气体状态从植物体内散发到植物体外的过程叫做蒸腾作用;植物的蒸腾作用主要在叶片进行,叶柄和幼嫩的茎也能少量的进行,据此解答。
【详解】植物体通过根从土壤中吸水的水分大部分通过蒸腾作用散失了,蒸腾作用的主要部位是叶片;刚刚移栽的植物,幼根和根毛会受到一定程度的损伤,根的吸水能力很弱,去掉部分枝叶,可以降低植物的蒸腾作用,减少水分的散失,有利于移栽植物的成活,所以春季植树时,为了提高树苗成活率,移栽的树苗常被剪去了大量的枝叶,目的是降低蒸腾作用,C符合题意。
故选C。
14. 某同学在观察蚕豆叶表皮临时装片时,看到的物像如图所示。下列相关叙述正确的是( )
A. 制作蚕豆叶表皮临时装片时,需在载玻片中央滴一滴生理盐水
B. ①为表皮细胞,形状不规则,②为保卫细胞,内含叶绿体
C. ③为气孔,主要位于下表皮,它白天张开,晚上全部关闭
D. 夏天正午,阳光过强时,保卫细胞失水,气孔往往处于开放状态
【答案】B
【分析】图中①表皮细胞,②保卫细胞,③气孔。
【详解】A.制作蚕豆叶表皮临时装片时,需在载玻片中央滴一滴清水,维持细胞形态,A错误。
B.①为表皮细胞,形状不规则,无色透明;②为保卫细胞,内含叶绿体,成半月形,B正确。
CD.③为气孔,主要位于下表皮,晚上全部张开,夏天的正午,阳光过强,气温过高,气孔会暂时性的关闭,降低蒸腾作用,减少水分的散失,CD错误。
故选B。
15. 如图为生态系统中碳循环示意图,下列相关叙述正确的是( )
A. 碳在无机环境和生物群落之间主要是以有机物的形式进行循环
B. ①表示微生物的分解作用,②、④表示动植物的呼吸作用
C. ③表示植物的光合作用,能维持整个生态系统中的碳一氧平衡
D. 降低碳的排放,其重要措施之一是要大量减少途径⑤的碳排放量
【答案】D
【分析】分析图可知:①表示微生物的分解作用,②表示植物的光合作用,③表示植物的呼吸作用,④表示动物的呼吸作用,⑤表示化石燃料的燃烧。
【详解】A.碳在无机环境和生物群落之间主要是以二氧化碳的形式进行循环,A错误。
B.①表示微生物的分解作用,②表示植物的光合作用,④表示动物的呼吸作用,B错误。
C.②表示植物的光合作用,能维持整个生态系统中的碳一氧平衡,C错误。
D.大气中二氧化碳的增加主要是因为煤、石油等的燃烧,因此减少碳的排放,其重要措施之一是要大量减少⑤化石燃料的燃烧,D正确。
故选D。
16. 科学家将植物细胞或幼嫩的部分通过植物组织培养技术培育成胚状体,再用营养物质和其它必要成分将其包裹起来,制成人工种子,有关分析错误的是( )
A. 植物组织培养技术是有性生殖
B. 人工种皮对胚状体具有保护作用
C. 胚状体是新植物的幼体,相当于玉米种子中的胚
D. 在种子萌发时,人工胚乳可以提供营养物质
【答案】A
【分析】由两性生殖细胞结合形成受精卵,再由受精卵发育成新个体的生殖方式属于有性生殖;不经过两性生殖细胞的结合,由母体直接产生新个体,这种生殖方式称为无性生殖,无性生殖产生的后代,只具有母体的遗传特性,能保持母体的优良性状;有性生殖和无性生殖的本质区别是有无两性生殖细胞的结合。
【详解】A.植物的组织培养指的是在无菌的条件下,将植物的茎尖、茎段或叶片等切成小块,培养在特制的培养基上,通过细胞的增殖和分化,使它逐渐发育成完整的植物体,不经过两性生殖细胞的结合,属于无性生殖,A错误。
B.人工种皮位于人工种子的最外面一层,起保护内部的作用,B正确。
C.胚是新植物的幼体,即胚状体是新植物的幼体,C正确。
D.用营养物质和其它必要成分将胚状体包裹起来,则营养物质即人工胚乳,能为人工种子萌发提供营养;玉米是单子叶植物,有一片子叶,贮存着营养物质,能为种子的萌发提供营养。因此,人工胚乳相当于玉米种子的子叶,能为种子的萌发提供营养,D正确。
故选A。
17. 在课外实践活动中,研究小组利用装置培育豆芽菜,以下分析错误的是( )
A. 应该选取完整有活性的种子B. 胚乳为其发育提供营养
C. 网格盘有利于种子获取空气D. 下层水盘需要定期补充水分
【答案】B
【分析】种子的萌发需要一定的条件:外界条件是适宜的温度、适量的水分、充足的空气;自身条件是完整而有活力的胚,以及供胚发育的营养物质。
【详解】A.选取完整饱满有活性的种子,是因为种子萌发需要完整且有活力的胚和供胚发育的营养,A正确。
B.豆科植物是双子叶植物,营养物质贮存在子叶中,种子萌发时营养物质来自子叶。单子叶植物种子萌发时营养来自胚乳,B错误。
C.种子萌发需要充足的空气,网格盘有利于种子获取空气,有利于呼吸作用,C正确。
D.在发豆芽生时,要定期补充一定量的水分,利于种子萌发,形成豆芽,D正确。
故选B。
18. 下列有关植物生殖方式的叙述中,不正确的是( )
A. ①是嫁接
B. ②是植物组织培养
C. ③中种子萌发最先突破种皮的是胚芽
D. ③是有性生殖
【答案】C
【分析】(1)有性生殖是通过两性生殖细胞(精子和卵细胞)的结合形成的受精卵发育成新个体的生殖方式,如利用种子繁殖后代。无性生殖是不经过两性生殖细胞的结合,由母体直接产生新个体的生殖方式,如植物的扦插、嫁接、组织培养等。
(2)题图中:①嫁接,②组织培养,③种子繁殖。
【详解】A.嫁接是把一株植物体的芽或带芽的枝接到另一株植物体上。接上的芽或枝叫接穗。嫁接可分为芽接和枝接两种方式,图①是嫁接,A正确。
B.植物的组织培养是利用无性生殖的原理快速繁殖植物的高新技术手段,受季节影响小,很少感染病毒等,B正确。
C.图③中,胚根最先突破种皮向地生长,C错误。
D.由两性生殖细胞结合形成受精卵。植物用③种子繁殖,经过了两性生殖细胞的结合,D正确。
故选C。
19. 生长在南通军山的“狼山春晓”被誉为“江海第一名茶”。那么在茶树生长过程中,茶树的新叶是由叶芽的什么结构形成的( )
A. 生长点B. 芽轴C. 芽原基D. 幼叶
【答案】D
【分析】叶芽的结构包括:生长点、叶原基、幼叶、芽轴、芽原基,生长点可以使芽轴不断伸长,叶原基将来发育成幼叶,幼叶将来发育成叶,芽轴将来发育成茎,芽原基将来发育成侧芽。
【详解】A.生长点,有很强的分生能力,属于分生组织,可以使芽轴不断伸长,A错误。
B.芽轴发育成茎,B错误。
C.芽原基将来发育成侧芽,C错误。
D.幼叶将来发育成叶,D正确。
故选D。
20. 中国首只无壳孵化小鸡——“小茶缸”的诞生过程是:去除已受精种蛋的卵壳以及卵壳膜,把内容物倒入如图的孵化装置中,孵化21天,下列有关说法错误的是( )
A. 图中①胚盘将发育成雏鸡
B. 在孵化过程中,只有③卵黄为胚胎提供营养
C. 孵化后雏鸡能独立觅食
D. 图中多聚膜上应戳一些小孔
【答案】B
【分析】(1)鸡卵的结构:
①卵壳:坚硬,起保护作用;有小孔透气。
②气室:内充满空气,为胚胎发育提供氧气。
③卵壳膜:包裹内部物质,具有保护作用。
④卵白:为胚胎发育提供营养物质,具有保护作用。
⑤卵黄:卵细胞的主要营养部分,为胚胎发育提供营养物质。
⑥卵黄膜:起保护作用。
⑦系带:起固定卵黄、减震的作用,利于孵化(位于卵黄上,一端与卵钝端的壳膜相连,另一端与卵尖端的壳膜相连)。
⑧胚盘:含有细胞核。未受精的卵,胚盘色浅而小,已受精的卵,胚盘色浓而略大,胚盘在受精后可发育成胚胎。
(2)图中①是胚盘、②卵黄,③卵黄膜,④卵白。
【详解】A.①胚盘是卵黄表面中央一盘状小白点,是胚胎发育的部位。未受精的卵,胚盘色浅而小;已受精的卵的胚盘色浓而略大,这是因为胚胎发育已经开始。鸡的生殖发育过程:受精卵→胚盘→胚胎→雏鸡→成年鸡。所以,鸡卵中能发育为雏鸡的结构是胚盘,A正确。
B.卵黄富含营养物质,为胚胎发育提供主要的营养物质;卵白含有水分和蛋白质,有营养和保护的作用。故在孵化过程中,所需的营养物质来自②卵黄和④卵白,B错误。
C.鸡属于早成鸟,孵化后的雏鸡能独立觅食,C正确。
D.无壳孵化装置承担了鸡卵壳和卵壳膜的功能,多聚膜上烫出若干个通气孔以模拟卵壳膜,上面有气孔,有助于透气,D正确。
故选B。
21. 如图甲和乙分别是精子和卵细胞的示意图,丙是女性生殖系统的示意图。下列说法不正确的是( )
A. 甲由男性的生殖器官睾丸产生
B. 甲和乙结合的场所是图丙中的③
C. 图丙中的①能产生卵细胞
D. 结扎③输卵管将使女性不能产生性激素
【答案】D
【分析】(1)生殖细胞包括睾丸产生的精子和卵巢产生的卵细胞,含精子的精液进入阴道后,精子缓慢地通过子宫,在输卵管内与卵细胞相遇,有一个精子进入卵细胞,与卵细胞相融合,形成受精卵;受精卵不断进行分裂,逐渐发育成胚泡;胚泡缓慢地移动到子宫中,最终植入子宫内膜,这是怀孕;胚泡中的细胞继续分裂和分化,逐渐发育成胚胎,怀孕到38周左右,胎儿发育成熟,成熟的胎儿和胎盘一起从母体的阴道排出。
(2)卵巢是女性的主要性器官,也是女性的性腺,能够产生卵细胞和分泌雌性激素。
(3)输卵管能输送卵细胞,是受精的场所。
(4)睾丸是男性的主要性器官,也是男性的性腺,能够产生精子和分泌雄性激素。
(5)图中:①卵巢;②阴道;③输卵管;④子宫。
【详解】A.甲是精子,其由男性的生殖器官睾丸产生,A不符合题意。
B.输卵管能输送卵细胞,是受精的场所,甲精子和乙卵细胞结合的场所是图丙中的③输卵管,B不符合题意。
C.图丙中的①是卵巢,其能产生卵细胞并分泌雌性激素,C不符合题意。
D.卵巢产生卵细胞并分泌性激素,结扎③输卵管将使女性卵细胞不能与精子结合,仍能正常产生性激素,D符合题意。
故选D。
22. 人造子宫(如图)是用特殊材质制成的大塑料袋,其中充满了盐和其它电解质溶液,另外在生物袋外部配置了一个外置机器与早产小羊的脐带连通。下列有关说法错误的是( )
A. 小羊通过外置机器获得营养物质和氧气
B. 大塑料袋模拟的是羊的子宫
C. 在发育过程中,不需要控制适宜的温度
D. 电解质溶液模拟的是胎儿生活环境中的羊水
【答案】C
【分析】生殖细胞包括睾丸产生的精子和卵巢产生的卵细胞,含精子的精液进入阴道后,精子缓慢地通过子宫,在输卵管内与卵细胞相遇,有一个精子进入卵细胞,与卵细胞相融合,形成受精卵;受精卵不断进行分裂,逐渐发育成胚泡;胚泡缓慢地移动到子宫中,最终植入子宫内膜,胚泡中的细胞继续分裂和分化,逐渐发育成胚胎。
【详解】A.生物袋外部配置的机器与胎儿连通可以模拟胎盘和脐带,A正确。
BD.羊胎通过胎盘从母体的血液里获得氧气和营养物质,也通过胎盘经母体排出体外,其中充满了含有盐和其他物质的电解质溶液,BD正确。
C.在小羊发育过程中、稳定适宜的温度,不然不利于其发育,C错误。
故选C。
23. 亨廷顿氏舞蹈症患者脑部神经细胞退化,导致动作失调,出现不可控制的颤搐,甚至死亡。研究发现此病的形成是4号染色体上HTT基因发生异常导致的(如图)。下列有关叙述不正确的是( )
A. 每条染色体上有许多的基因
B. HTT基因是有遗传效应的DNA片段
C. 每条染色体上有许多个DNA
D. 患者的体细胞中含有异常HTT基因
【答案】C
【分析】生物的性状由基因控制,基因有显性和隐性之分;当细胞内控制某种性状的一对基因都是显性基因或一个是显性、一个是隐性基因时,生物体表现出显性基因控制的性状;当控制某种性状的基因都是隐性时,隐性基因控制的性状才会表现出来。
【详解】AC.每一条染色体有一个DNA分子组成,A正确,C错误。
B.DNA上有遗传效应的片段叫基因,据图可见:HTT基因是4号染色体的DNA上有遗传效应的片段,B正确。
D.观图可知:患者的体细胞中含有异常HTT基因,D正确。
故选C。
24. 如图是外耳道多毛症(遗传病)的家族遗传图谱,控制此病的基因最可能位于( )
A. X染色体B. Y染色体C. 1号染色体D. 5号染色体
【答案】B
【分析】(1)男性的性染色体是XY,女性的性染色体是XX。
(2)生物体的某些性状通常是由成对基因控制的,当细胞内控制某种性状的一对基因都是显性或一个是显性、一个是隐性时,生物体表现出显性基因控制的性状;当控制某种性状的基因都是隐性时,隐性基因控制的性状才会表现出来。
【详解】由题知,性别遗传图为:
由遗传图可知患病的都是男性,因此,控制此病的基因最可能位于Y染色体上;故ACD错误,B正确。
故选B。
25. 爱美之心人皆有之,小李为了让自己更漂亮,利用手术将自己的单眼皮做成了双眼皮眼皮形状发生了变异。下列变异与上述变异类型不同的是( )
A. 白毛母兔生下灰毛小兔
B. 皮肤因经常晒太阳而变黑
C. 白萝卜块根的地上部分变绿
D. 阳光充足处的圣女果果实更甜
【答案】A
【分析】(1)生物体的形态特征、生理特征和行为方式叫做性状,生物的性状传给后代的现象叫遗传;生物的亲代与子代之间以及子代的个体之间在性状上的差异叫变异。
(2)生物的变异分为可遗传的变异和不可遗传的变异。由遗传物质发生改变而引起的变异是可遗传的变异,由环境因素引起的变异,由于遗传物质没有发生变化,不能遗传给后代,是不可遗传的变异。小李为了让自己更漂亮,利用手术将自己的单眼皮做成了双眼皮,这是由环境因素引起的变异,遗传物质没有发生改变,属于不可遗传的变异。
【详解】A.白毛母兔生下灰毛小兔,是由遗传物质发生改变而引起的变异,可以遗传给后代,因此是可遗传的变异,A符合题意。
BCD.皮肤因经常晒太阳而变黑、白萝卜块根的地上部分变绿、阳光充足处的圣女果果实更甜,都是由环境因素引起的变异,遗传物质没有发生改变,属于不可遗传的变异,BCD不合题意。
故选A。
二、非选择题(共7小题,50分。)
26. 北京时间2023年10月31日8时11分,神舟十六号载人飞船返回舱在东风着陆场成功着陆,神舟十六号载人飞行任务取得圆满成功。请根据图示回答下列问题。
(1)2023年9月21日下午15时45分,“天宫课堂”第四课开课,3名航天员将在轨展示介绍中国空间站梦天实验舱工作生活场景,火焰反射的光线经过图中[ ]________和[ ]________的折射作用,在[ ]________上形成物像,物像信息由[ ]________传递给大脑,最终在大脑皮层的视觉中枢形成视觉。
(2)在太空授课过程中,同学们能够听的懂,看的明白_______反射(选填“条件”或“非条件”)。其中完成“听的懂”这一反射活动的感受器是[ ]_______。
(3)三位“太空教师”在太空失重状态下,需要依靠舱内的扶手固定自己,保持“站立”姿势,维持身体平衡主要依靠图中[ ]_______的调节功能。
(4)小宇同学在观看神舟十三号载人飞船返回舱成功着陆时,他激动万分,此时他的大脑皮层特别兴奋_________(填激素名称)含量增加,进而心跳加快,血压升高。
【答案】(1)①. A晶状体 ②. D玻璃体 ③. B视网膜 ④. C视神经
(2)①. 条件 ②. 4耳蜗
(3)⑦小脑 (4)肾上腺素
【分析】图中:A是晶状体、B是视网膜、C是视神经、D是玻璃体;①是外耳道、②是鼓膜、③是听小骨、④是耳蜗、⑤是听神经;⑥是大脑皮层、⑦是小脑;⑧是脑干。
(1)视觉形成的过程是外界物体反射来的光线,经过角膜,由瞳孔进入眼球内部,在 B 视网膜上形成清晰的物像,这些感光细胞产生的神经冲动。
(2)同学们能够听得懂,看得明白,该反射的神经中枢在⑥大脑皮层,所以属于条件反射。外界声波经过①外耳道传到②鼓膜,刺激了④耳蜗内对声波敏感的感觉细胞,通过听神经传到大脑皮层,这样就产生了听觉。
(3)⑦小脑的主要功能是协调运动,维持身体的平衡,需要依靠舱内的扶手固定自己,给我们上课,维持身体平衡主要依靠图中的⑦小脑的调节功能。
(4)人体的生命活动调节是由神经调节和激素调节协调配合完成的。人在遇到紧急情况时,这些激素能够促使心跳加快,肌肉收缩有力。因此小宇同学在观看神舟十三号载人飞船返回舱成功着陆时,此时他的大脑皮层特别兴奋,进而心跳加快。
27. 呕吐是胃肠道受内外刺激后其内容物通过食道返流经口腔排出体外的复杂过程。图为呕吐反射的部分示意图,据图回答:
(1)呕吐物排出体外______(填“属于”或“不属于”)排泄途径。
(2)胃、肠道内壁分布有感受压力和化学物质刺激的______,它们受到刺激后产生神经冲动。神经冲动沿①传到脑干的[②]______。再由③传至______(胃、膈等部位),相应肌肉收缩或舒张,使得胃及部分小肠内容物排出体外,完成呕吐动作。
(3)完成呕吐反射的神经结构称为______。据图分析,呕吐反射属于______反射。
(4)女性怀孕早期,孕酮激素增加,会导致一定程度的妊娠呕吐。综上所述,妊娠呕吐过程是由______共同调节的。
【答案】(1)不属于 (2)①. 感受器 ②. 神经中枢 ③. 效应器
(3)①. 反射弧 ②. 非条件
(4)神经和激素##神经系统和内分泌系统
【分析】(1)排泄的途径包括:泌尿系统、皮肤、呼吸系统;呕吐是胃肠道受内外刺激后其内容物通过食道返流经口腔排出体外的复杂过程,因此呕吐物排出体外不属于排泄。
(2)胃肠道内壁分布有感受化学物质和压力刺激的感受器,感受器接受到刺激后产生神经冲动,神经冲动沿传入神经传到呕吐反射神经中枢——脑干,神经中枢对信号进行处理后,再由传出神经传至效应器,即胃、膈等部位,相应的肌肉收缩或舒张,使胃及部分小肠内容物排出体外,完成呕吐动作。
(3)根据第(2)小题的分析可知呕吐属于反射活动,并且神经中枢在脑干,完成呕吐反射的基本结构是反射弧;由于神经中枢在脑干,所以属于非条件反射。
(4)根据题意可知:妊娠呕吐属于反射活动,同时受到孕酮激素的调节,说明妊娠呕吐过程是由神经和激素共同调节的。
28. 月季是南通市市花之一,为常绿、半常绿低矮灌木,深受南通市民的喜爱。
(1)剪取月季的一段枝条,将枝条的下部插入土壤中,在适宜的水分和温度条件下,并长成新植株,这种人工营养繁殖的方法称为 _______,属于 _______(选填“有性”或“无性”)生殖。
(2)某科研人员研究不同程度遮荫处理对月季生长发育和二氧化碳吸收速率的影响,结果如下表所示。
①大气中的二氧化碳主要通过如图中的【c】_______进入月季叶片内,它的开闭是由图中的 _____(填字母)控制的。
②月季的长势、花朵直径和成花率是月季的重要观赏指标。据表可知,为了提升月季的观赏品质,应选择的遮荫程度是 ________。从二氧化碳吸收速率的角度分析,在此遮荫程度下可以提升月季观赏品质的原因是 __________。
【答案】(1)①. 扦插 ②. 无性
(2)①. 气孔 ②. b ③. 25% ④. 25%遮荫条件下二氧化碳吸收速率最大,因此该条件能促进光合作用的进行从而提升月季的观赏品质
【分析】(1)结合分析可知,剪取月季的一段枝条,将枝条的下部插入土壤中,在适宜的水分和温度条件下,枝条下部长出根,并长成新植株,这种人工营养繁殖的方法称为扦插,扦插不经过两性生殖细胞的结合,由母体直接产生新个体,属于无性生殖。
(2)①气孔是植物蒸腾失水的“门户”,也是二氧化碳和氧气等气体进出叶片的“窗口”。气孔是由一对保卫细胞围成的空腔,保卫细胞控制气孔的张开和闭合。保卫细胞吸水,气孔张开,保卫细胞失水,气孔闭合。可见,大气中的二氧化碳主要通过如图中的c气孔进入月季叶片内,它的开闭是由图中的b保卫细胞控制的。
②从二氧化碳吸收速率的角度分析,二氧化碳是光合作用的原料,25%遮荫条件下二氧化碳吸收速率最大,能促进光合作用的进行,从而使得月季的长势、花朵直径和成花率等月季重要观赏指标最好。所以,据表可知,为了提升月季的观赏品质,应选择的遮荫程度是25%。
29. 石榴果实饱满、籽粒富含多种营养物质,是象征团结繁荣的“吉祥果”。请据图回答问题。
(1)图中①是 _______,将来发育成石榴的果实,石榴果实中相伴而聚的籽粒是石榴的种子,由图中的[②]_______发育而来。石榴种子与蚕豆种子一样,都有 _____片子叶。
(2)由图中信息可知,石榴的食用部分是 ________(选填“外种皮”或“内种皮”),含有丰富的营养物质。在食用石榴的籽粒时,会流出红色的汁液,这些汁液来自_______。
(3)图中石榴果实中有380颗籽粒,据此推测,在形成该果实时至少需要 ________个精子。
(4)石榴籽粒内种皮细胞的细胞壁厚,质地坚硬,可以保护种子内部结构,科研人员比较了三个品种石榴籽粒的口感指标:(内种皮结构,图中被染成深色的是细胞壁中的木质素,深色区域越多,说明木质素含量越高,籽粒越硬),你认为最符合选育要求的是品种 _____。
【答案】(1)①. 子房 ②. 胚珠 ③. 2##两##二
(2)①. 外种皮 ②. 液泡
(3)760 (4)A
【分析】图中①子房、②胚珠。一般当花完成传粉与受精后只有子房进一步发育。子房发育成果实,子房壁发育成果皮,胚珠发育成种子,珠被发育成种皮。
(1)图中①是子房,它是花的雌性生殖器官的一部分,将来会发育成石榴的果实。石榴果实中相伴而聚的籽粒是石榴的种子,这些种子是由图中的②胚珠发育而来的。胚珠在受精后会发育成种子,而子房则会发育成果实。此外,石榴种子与蚕豆种子一样,都属于双子叶植物,因此它们都有2片子叶。
(2)由图中信息可知,石榴的食用部分是外种皮,它含有丰富的营养物质,口感鲜美。在食用石榴的籽粒时,会流出红色的汁液,这些汁液主要来自液泡,它是植物细胞中的一个重要结构,储存着各种物质,包括水分、糖分、色素等。
(3)石榴为双受精植物,花粉成熟后,通过花粉管进入胚珠。一个与卵细胞结合,形成受精卵,另一个与极核结合,形成受精极核,所以每个胚珠需要两个精子。图中石榴果实中有380颗籽粒,每颗籽粒都是由一个胚珠发育而来的。因此,在形成该果实时,至少需要380×2=760个精子。
(4)石榴籽粒内种皮细胞的细胞壁厚,质地坚硬,可以保护种子内部结构。在比较了三个品种石榴籽粒的口感指标后,可以发现深色区域越少(即木质素含量越低),籽粒越软,口感越好。因此,最符合选育要求的品种是A,它的籽粒内种皮细胞壁中的木质素含量最低,籽粒最软,A符合题意,BCD不符合题意。
故选A。
30. 草地贪夜蛾是外来入侵害虫,严重威胁我国粮食安全,因此寻找有效的防治方法具有重要意义。
(1)图1为草地贪夜蛾的生命周期,根据其生命周期中具有 _____这一阶段,可知其生长发育类型是 _________(选填“完全变态”或“不完全变态”)发育。根据信息,草地贪夜蛾对植物危害严重的原因不包括 _____。
A.取食范围广、取食量大
B.天敌生物种类多
C.迁飞扩散能力强
D.繁殖后代能力强
(2)研究人员发现水仙花等植物中存在天然挥发性物质苯甲酸甲酯(MB),并利用图2所示装置探究该物质对草地贪夜蛾幼虫的驱避效果,实验结果如下表。
①实验过程中A组实验起 _______作用,本实验的变量是 _________。
②结果表明实验条件下苯甲酸甲酯对草地贪夜蛾幼虫的驱避效果显著,且苯甲酸甲酯浓度越高,驱避效果 _______(选填“越好”或“越差”)。
③科学家研究发现,七星瓢虫能够捕食草地贪夜蛾幼虫,与传统的杀虫剂相比________。
【答案】(1)①. 蛹 ②. 完全变态 ③. B
(2)①. 对照 ②. MB浓度 ③. 越好 ④. 经济、对环境无污染等
【分析】昆虫的生长发育经过受精卵、幼虫、蛹和成虫四个阶段,这样的发育过程称为完全变态发育;昆虫的生长发育经过受精卵、若虫和成虫三个阶段,这样的发育过程称为不完全变态发育。
对照实验是指在研究一种条件对研究对象的影响时,所进行的除了这种条件不同之外,其他条件都相同的实验。其中不同的条件就是实验变量。一般来说,对实验变量进行处理的,就是实验组;没有处理的就是对照组。
(1)结合图1可知,草地贪夜蛾的生长发育经过受精卵、幼虫、蛹和成虫四个阶段,这样的发育过程称为完全变态发育。因此图1为草地贪夜蛾的生命周期,根据其生命周期中具有蛹这一阶段,可知其生长发育类型是完全变态发育。
草地贪夜蛾危害严重的原因有取食范围广(取食超350种植物);迁飞扩散能力强(一夜可迁飞100公里);繁殖后代能力强(一生产卵达2000粒)。与天敌生物种类多无关。B符合题意,ACD不符合题意。
故选B。
(2)①对照实验是在探究某种条件对研究对象的影响时,对研究对象进行的除了该条件不同以外,其他条件都相同的实验。其中不同的条件就是实验变量。一般来说,对实验变量进行处理的,就是实验组;没有处理的就是对照组。实验过程中A组为对照组,在实验起对照作用,本实验的变量是 MB浓度。
根据表中的信息可知:苯甲酸甲酯对草地贪夜蛾幼虫的驱避效果显著,且苯甲酸甲酯浓度越高,驱避效果越好。
科学家研究发现,七星瓢虫能够捕食草地贪夜蛾幼虫,利用天地防治草地贪夜蛾幼虫,与传统的杀虫剂相比,优点有经济、对环境无污染等(答案合理即可)。
31. 我国嫦娥四号搭载的生物科普试验载荷(俗称“罐子”),密封的“罐子”内搭载了经典的遗传学动物果蝇。图一表示果蝇体细胞的染色体组成,果蝇的性别决定方式与人类一致,用A、a表示控制显、隐性性状的基因。请分析回答。
(1)果蝇的长翅和残翅是一对_________,图一中乙果蝇的性别是_______。
(2)根据图二的杂交实验可知,显性性状为_______,图二中的亲代再次杂交,子代果蝇中残翅的概率是________。
(3)图二中子代长翅果蝇的基因组成是_______,其中纯种果蝇大约占_______。
(4)小明同学捕捉到一只长翅雄果蝇,为确定该果蝇的基因组成是AA还是Aa,让它与残翅雌果蝇交配,若后代全是长翅,则其基因组成为__,若后代既有长翅又有残翅,则其基因组成为__。
【答案】(1)①. 相对性状 ②. 雄性
(2)①. 长翅 ②. 25%##1/4
(3)①. AA或Aa ②. 1/3
(4)①. AA ②. Aa
【分析】(1)果蝇的长翅和残翅是同种生物同一性状的不同表现形式称为相对性状;染色体都是由DNA和蛋白质组成的,DNA是主要的遗传物质,DNA上有遗传信息。观察图一所示,果蝇体细胞内有4对染色体,其中含有3对常染色体和1对性染色体。其性别决定方式与人类相同,图一中甲第I对性染色体大小相同,是XX染色体,因此是雌性果蝇;乙中的第I对性染色体大小不相同,是XY染色体,因此是雄性果蝇。
(2)亲代果蝇均为长翅,而子代却出现了残翅,这种现象在遗传学上被称为变异,图二中,亲代都是长翅果蝇,子代却出现了残翅果蝇,表明残翅是隐性性状,长翅是显性性状,残翅的基因组成是aa,子代果蝇的成对基因一个来自父方,一个来自母方,所以残翅果蝇的aa分别来自亲代双方,因此亲代长翅果蝇的基因组成分别是Aa、Aa,遗传图解如下图:
由此,可以看出子代果蝇中残翅的概率是25%,其中纯种果蝇大约占。
(3)由(2)可知,子代长翅果蝇的基因组成是AA或Aa,其中纯种果蝇大约占。
(4)小明同学捕捉到一只长翅雄果蝇,为确定该果蝇的基因组成是AA 还是Aa,他可以在图三的子代中选取一只残翅雌果蝇与该果蝇杂交,产生足够多的后代;长翅是显性性状,基因组成是AA或Aa,残翅是隐性性状,基因组成是aa。 若杂交后代全部为长翅果蝇,则亲代长翅果蝇无隐性基因a,即该果蝇的基因组成为AA,遗传图解如下图:
若后代既有长翅又有残翅果蝇,则亲代长翅果蝇有隐性基因a,即该果蝇基因组成为Aa,遗传图解如下图:
32. 阅读下列资料,回答有关问题。
资料1:人体肾脏形成的尿液会在膀胱内暂时储存,当尿量达到400~500mL时,产生的压力会刺激膀胱壁,促使逼尿肌收缩和括约肌舒张,完成排尿。成年人大多可有意识地控制排尿。
资料2:肌酐是肌肉代谢产生的一种小分子毒素,人在大量运动或食用了大量肉类食品后,血液中的肌酐含量会增加。肌酐可经滤过作用进入肾小囊腔形成原尿,会影响患者代谢废物的及时排出。
资料3:糖尿病肾病是临床上糖尿病患者中最常见的并发症,血糖的有效控制对糖尿病肾病预防有重要作用。目前认为血糖控制目标为空腹血糖维持6.0~7.0mml/L左右,其中合理控制血压,可控制糖尿病肾病发生。
(1)尿液的形成是 __________(选填“连续不断的”或“间歇的”);成人能有意识地控制排尿,是 _______(选填“大脑”或“脊髓”)中的高级神经中枢控制的。
(2)据资料2分析,为监测某病人的肾功能,需对其尿液进行取样化验,体内废物不能及时排出,需借助透析装置对血液进行透析,由此推测透析装置相当于肾单位中的 ________(选填“肾小球”或“肾小管”)。
(3)血糖长期高于正常值,主要会增加肾单位中 ________(选填“肾小球”或“肾小管”)的负担。
(4)为控制糖尿病肾病的发生,高血压病人常服用一定的药物进行治疗。为靶向控制肾小球内高压,患者口服某种降压药物X后,药物成分将先出现在心脏________,后经一系列过程运送至肾小球发挥作用,该运送过程至少涉及的动脉血管有 _________。
A.肺动脉 B.主动脉 C.肾动脉 D.入球小动脉
【答案】(1)①. 连续不断 ②. 大脑
(2)肾小球 (3)肾小管
(4)①. 右心房 ②. ABCD
【分析】尿的形成要经过肾小球和肾小囊内壁的滤过和肾小管的重吸收作用。当血液流经肾小球时,除了血细胞和大分子的蛋白质外,其他的如水、无机盐、尿素、葡萄糖会滤过到肾小囊腔形成原尿;当原尿流经肾小管时,其中大部分水、部分无机盐和全部的葡萄糖被重新吸收回血液,而剩下的如尿素、一部分无机盐和水等由肾小管流出形成尿液。
(1)由于血液循环不停的流动,因此尿的形成是连续不断的。肾脏中形成的尿液,经过肾盂流入输尿管,再流入膀胱,在膀胱内暂时储存。因此,尿液的排出是间歇的。
大脑包括端脑和间脑,大脑半球的表层是灰质,称为大脑皮层;大脑皮层是调节人体生理活动的最高级中枢。脊髓位于脊柱的椎管内,上端与脑相连;脊髓是脑与躯干、内脏之间联系的通道,有反射和传导的功能。成人能有意识地控制排尿,是大脑中的高级神经中枢控制的。
(2)尿的形成要经过肾小球和肾小囊内壁的过滤和肾小管的重吸收作用。若病人的肾功能严重受损,体内废物不能及时排出,需借助透析装置对血液进行透析,滤过出血液中的小分子物质,由此推测透析装置相当于肾单位中的肾小球(具有过滤功能)。
(3)当原尿流经肾小管时,全部葡萄糖、大部分的水和部分无机盐等被肾小管重新吸收;这些被重新吸收的物质进入包绕在肾小管外面的毛细血管中,送回到血液里,而剩下的水和无机盐、尿素等就形成了尿液。可见,血糖长期高于正常值,主要会增加肾单位中肾小管的负担。
(4)为控制糖尿病肾病的发生,高血压病人常服用一定的药物进行治疗。为靶向控制肾小球内高压,患者口服某种降压药物X后,药物到达肾部的途径为:小肠处毛细血管→小肠静脉→下腔静脉→右心房→右心室→肺动脉→肺部毛细血管网→肺静脉→左心房→左心室→主动脉→肾动脉→入球小动脉→肾小球,因此药物成分将先出现在心脏的右心房,后经一系列过程运送至肾小球发挥作用,该运送过程至少涉及的动脉血管有肺动脉、主动脉、肾动脉、入球小动脉,ABCD正确符合题意。
故选ABCD。
项目
A
B
C
D
氧气/二氧化碳
100/116
100/40
100/150
100/30
遮荫处理
株高(cm)
茎粗(cm)
成花率(%)
花径(cm)
二氧化碳吸收速率(μml/m2•s)
不遮荫
54.07
11.71
61.21
6.82
7.65
25%遮荫
62.60
12.01
61.80
8.87
8.52
50%遮荫
55.20
9.76
56.64
6.97
6.65
75%遮荫
45.97
9.37
50.16
6.07
6.11
组别
左侧MB浓度
左通道幼虫数量
右通道幼虫数量
A
0
49
51
B
0.25%
39
61
C
0.50%
37
63
D
1%
26
74
江苏省南通市通州区通州区金北学校2023-2024学年八年级下学期期中生物学试题(原卷版+解析版): 这是一份江苏省南通市通州区通州区金北学校2023-2024学年八年级下学期期中生物学试题(原卷版+解析版),文件包含江苏省南通市通州区通州区金北学校2023-2024学年八年级下学期期中生物学试题原卷版docx、江苏省南通市通州区通州区金北学校2023-2024学年八年级下学期期中生物学试题解析版docx等2份试卷配套教学资源,其中试卷共27页, 欢迎下载使用。
江苏省南通市通州区2023-2024学年七年级下学期生物期末试卷: 这是一份江苏省南通市通州区2023-2024学年七年级下学期生物期末试卷,共11页。试卷主要包含了选择题,非选择题等内容,欢迎下载使用。
江苏省南通市通州区2023-2024学年八年级上学期期末生物试卷: 这是一份江苏省南通市通州区2023-2024学年八年级上学期期末生物试卷,共41页。试卷主要包含了选择题,非选择题等内容,欢迎下载使用。

