[生物][期末]江苏省东台市2023-2024学年八年级上学期期末试题(解析版)
展开1. 如图中阴影部分表示植物之间的共同特征,下列正确的是( )
A. 阴影1——都有茎和叶片
B. 阴影2——都有输导组织
C. 阴影3——都是水生植物
D. 阴影4——都是种子植物
【答案】A
【分析】观图可知:1是水稻和地钱的共同特点,2是地钱和石松的共同特点,3是水稻和睡莲的共同特点,4是睡莲和石松的共同特点。
【详解】A.地钱属于苔藓植物,有茎、叶分化,但没有真正的根;水稻是被子植物,具有根、茎、叶、花、果实、种子六大器官,故1都有茎和叶片,故A正确。
B.石松属于蕨类植物,体内有输导组织;地钱属于苔藓植物,体内无输导组织,故B错误。
C.水稻生活在陆地上,睡莲生活在水中,故C错误。
D.水睡莲用种子繁殖后代,属于种子植物;石松用孢子繁殖,属于孢子植物,故D错误。
故选A。
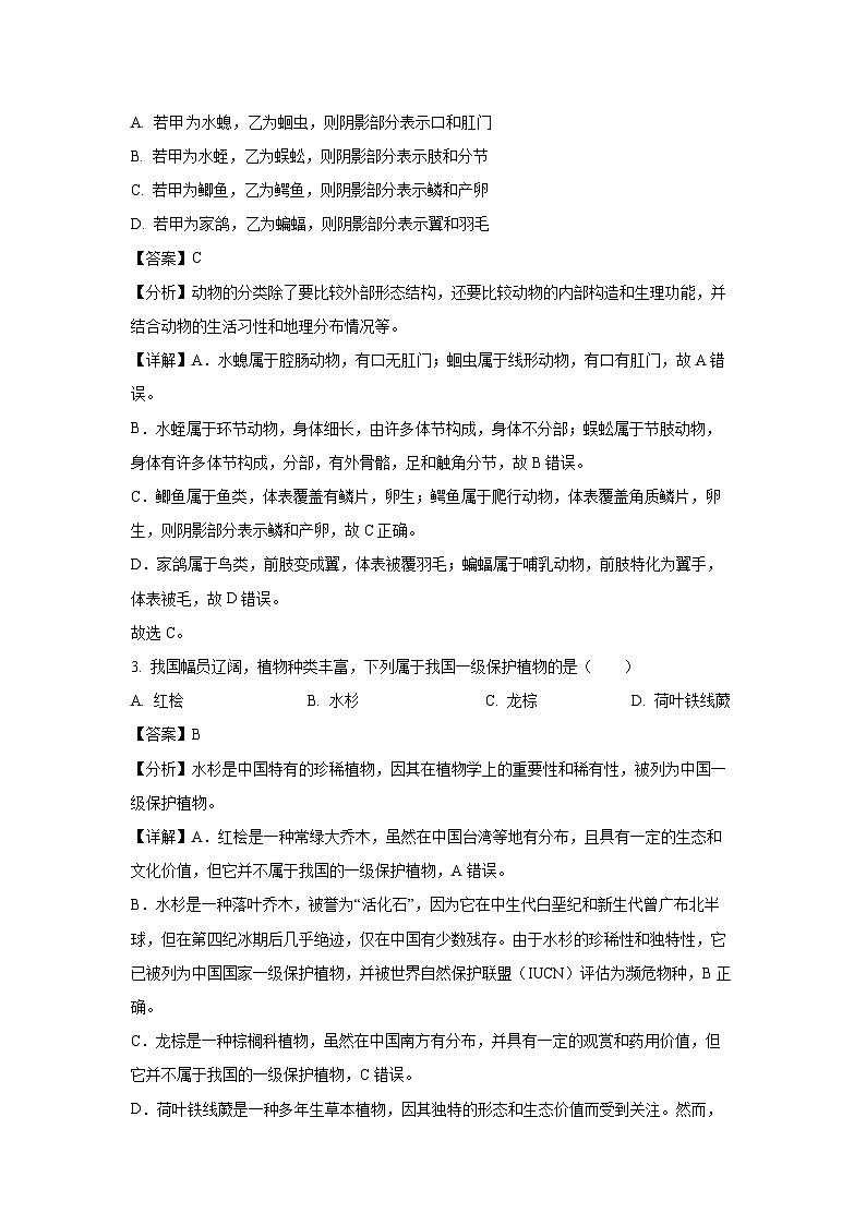
2. 如图阴影部分表示甲、乙两种动物之间的共同特征,下列叙述正确的是( )
A. 若甲水螅,乙为蛔虫,则阴影部分表示口和肛门
B. 若甲为水蛭,乙为蜈蚣,则阴影部分表示肢和分节
C. 若甲为鲫鱼,乙为鳄鱼,则阴影部分表示鳞和产卵
D. 若甲为家鸽,乙为蝙蝠,则阴影部分表示翼和羽毛
【答案】C
【分析】动物的分类除了要比较外部形态结构,还要比较动物的内部构造和生理功能,并结合动物的生活习性和地理分布情况等。
【详解】A.水螅属于腔肠动物,有口无肛门;蛔虫属于线形动物,有口有肛门,故A错误。
B.水蛭属于环节动物,身体细长,由许多体节构成,身体不分部;蜈蚣属于节肢动物,身体有许多体节构成,分部,有外骨骼,足和触角分节,故B错误。
C.鲫鱼属于鱼类,体表覆盖有鳞片,卵生;鳄鱼属于爬行动物,体表覆盖角质鳞片,卵生,则阴影部分表示鳞和产卵,故C正确。
D.家鸽属于鸟类,前肢变成翼,体表被覆羽毛;蝙蝠属于哺乳动物,前肢特化为翼手,体表被毛,故D错误。
故选C。
3. 我国幅员辽阔,植物种类丰富,下列属于我国一级保护植物的是( )
A. 红桧B. 水杉C. 龙棕D. 荷叶铁线蕨
【答案】B
【分析】水杉是中国特有的珍稀植物,因其在植物学上的重要性和稀有性,被列为中国一级保护植物。
【详解】A.红桧是一种常绿大乔木,虽然在中国台湾等地有分布,且具有一定的生态和文化价值,但它并不属于我国的一级保护植物,A错误。
B.水杉是一种落叶乔木,被誉为“活化石”,因为它在中生代白垩纪和新生代曾广布北半球,但在第四纪冰期后几乎绝迹,仅在中国有少数残存。由于水杉的珍稀性和独特性,它已被列为中国国家一级保护植物,并被世界自然保护联盟(IUCN)评估为濒危物种,B正确。
C.龙棕是一种棕榈科植物,虽然在中国南方有分布,并具有一定的观赏和药用价值,但它并不属于我国的一级保护植物,C错误。
D.荷叶铁线蕨是一种多年生草本植物,因其独特的形态和生态价值而受到关注。然而,它并不属于我国的一级保护植物,D错误。
故选B。
4. 我国是世界上拥有动物种类最多的国家之一,下列不属于我国一级保护动物的是( )
A. 丹顶鹤B. 白鳍豚C. 小熊猫D. 金丝猴
【答案】C
【分析】我国珍稀动物有大熊猫,金丝猴,白鳍豚,扬子鳄,藏羚羊,长臂猿,坡鹿,虎,儒艮,朱鹮,白头叶猴等。珍稀植物有银杉,水杉,珙桐,银杏,王莲,望天树,桫椤,百岁兰,海椰子,金花茶等。
【详解】A.丹顶鹤是鹤类中一种,因头顶有“红肉冠”而得名,是东亚地区所特有的鸟种,因体态优雅、颜色分明,在这一地区的文化中具有吉祥、忠贞、长寿的象征,是国家一级保护动物,也叫仙鹤,属于鸟类,A不符合题意。
B.白鳍豚生活在水中,用肺呼吸,具有胎生、哺乳的特征,所以属于哺乳动物,且是世界最濒危的12种野生动物之一,为中国长江所独有,因此,白鳍豚属于我国特有的珍稀水生哺乳动物,B符合题意。
C.小熊猫属于国家二级保护动物,C符合题意。
D.金丝猴群栖高山密林中,中国金丝猴分川金丝猴、黔金丝猴和滇金丝猴,此外还有越南金丝猴和缅甸金丝猴两种金丝猴,均已被列为国家一级保护动物,D不符合题意。
故选C。
5. 有关下列四类生物的叙述,错误的是( )
A. ①属于原核生物,依靠鞭毛运动
B. ②属于真核生物,含有细胞核
C. ③没有细胞结构,可以独立生活
D. ④与植物细胞相比没有叶绿体
【答案】C
【分析】图中:①细菌、②酵母菌(单细胞真菌)、③病毒、④蘑菇(多细胞真菌)。
【详解】A.①细菌没有成形的细胞核,属于原核生物,很多具有鞭毛,可以通过鞭毛的摆动进行移动,A正确。
B.②酵母菌(单细胞真菌)有真正的细胞核,属于真核生物,B正确。
C.③病毒虽然没有细胞结构,但它不能独立生活,必须寄生在活细胞中,C错误。
D.④蘑菇细胞内无叶绿体,不能进行光合作用,植物细胞一般有叶绿体,自己制造有机物,D正确。
故选C。
6. 下列微生物中,对人类没有毒害作用的是( )
A. 鬼笔鹅膏B. 新冠病毒
C. 结核杆菌D. 双歧杆菌
【答案】D
【分析】细菌、真菌、病毒等微生物与人类的关系十分密切,既有有益一面,也有有害的一面。
【详解】A.鬼笔鹅膏极毒,含有毒肽和毒伞肽两大类毒素。中毒后潜伏期长达24小时左右。死亡率高达50%以上,甚至100%,对人类有毒害作用,A不符合题意。
B.新型冠状病毒能够寄生在人体中,引起人类患新冠肺炎,B不符合题意。
C.结核杆菌是引起肺结核的病原体,使人患肺结核,C不符合题意。
D.双歧杆菌寄生在人体肠道内,有改善肠胃肠道功能的作用,对腹泻或者便秘等肠道菌群紊乱的症状有一定的作用,是有益菌,D符合题意。
故选D。
7. 中华白海豚是鲸目·海豚科·白海豚属·中华白海豚种;虎鲸是鲸目·海豚科·虎鲸属·虎鲸;座头鲸是鲸目·须鲸科·座头鲸属·座头鲸。下列相关叙述错误的是( )
A. “种”是最基本的分类单位
B. 虎鲸和中华白海豚同科不同属
C. 三种生物主要根据相似程度分类的
D. 三种生物中虎鲸和座头鲸共同特征最多
【答案】D
【分析】生物分类单位由大到小是界、门、纲、目、科、属、种。界是最大的分类单位,最基本的分类单位是种。分类单位越大,生物的相似程度越少,共同特征就越少,生物的亲缘关系就越远;分类单位越小,生物的相似程度越多,共同特征就越多,生物的亲缘关系就越近。
【详解】A.最基本的分类单位是种,种是最小的单位,同种的生物亲缘关系最近,共同特征最多,A正确。
B.中华白海豚是鲸目·海豚科·白海豚属;虎鲸是鲸目·海豚科·虎鲸属,它们同科不同属,B正确。
C.生物分类是研究生物的一种基本方法。生物分类的主要依据是生物的形态结构(性状)等方面的特征,根据相似程度把生物划分为不同的类群,C正确。
D.图中三种生物,中华白海豚和虎鲸同属的最小分类单位是科;虎鲸和座头鲸同属的最小分类单位是目。三种生物中中华白海豚和虎鲸亲缘关系最近,中华白海豚和虎鲸共同特征最多,D错误。
故选D。
8. 勺嘴鹬是世界极危物种,被称为“鸟中大熊猫”,每年8月,全球一半勺嘴鹬会落脚东台条子泥湿地换羽,此时可以用望远镜进行观赏。这是利用生物多样性的( )
A. 观赏价值B. 直接价值
C. 间接价值D. 潜在价值
【答案】B
【分析】生物多样性的价值:直接价值指对人类的社会生活有直接影响和作用的价值。例如,药用价值、观赏价值、食用价值和生产使用价值等;间接价值一般表现为涵养水源、净化水质、巩固堤岸、防止土壤侵蚀、降低洪峰、改善地方气候、吸收污染物,调节碳氧平衡,在调节全球气候变化的作用,主要指维持生态系统的平衡的作用等;潜在价值指还没发现的对人类或生态系统有何种作用的价值。
【详解】观赏价值属于直接价值,直接价值是指对人类有食用、药用和工业原料等实用意义,以及有旅游观赏、科学研究和文学艺术创作等非实用意义的价值,勺嘴鹬是世界极危物种,被称为“鸟中大熊猫“,每年8月,全球一半勺嘴鹬会落脚东台条子泥湿地换羽,此时可以用望远镜进行观赏利用了生物多样性的直接价值,故ACD不符合题意,B符合题意。
故选B。
9. 人类必须尊重自然、顺应自然、保护自然才能做到和谐共生。下列说法正确的是( )
A. 大力引进外来物种可以丰富我国的动植物资源
B. 为了保护生物多样性应禁止开发和利用自然资源
C. 生物自然衰老和死亡是生物多样性面临威胁的主要原因
D. 对濒危生物进行就地保护是保护生物多样性最为有效的措施
【答案】D
【分析】威胁生物生存的原因有栖息地被破坏、偷猎(滥捕乱杀)、外来物种入侵、环境污染、其他原因等。
保护生物多样性的措施:
(1)就地保护:主要形式是建立自然保护区,是保护生物多样性最有效的措施。(2)迁地保护:将濒危生物迁出原地,移入动物园、植物园、水族馆和濒危动物繁育中心,进行特殊的保护和管理,是对就地保护的补充。(3)建立濒危物种种质库,保护珍贵的遗传资源。(4)加强教育和法制管理,提高公民的环境保护意识。
【详解】A.虽然引进外来物种可能在短期内增加物种多样性,但也可能带来生态风险,如外来物种可能成为入侵物种,破坏本地生态平衡,对本地物种构成威胁,A错误。
B.保护生物多样性并不意味着完全禁止对自然资源的开发和利用,而是要在合理、可持续的基础上进行。适当的开发和利用自然资源可以促进经济发展,同时也可以通过科学管理和保护措施来减少对生物多样性的负面影响,B错误。
C.生物自然衰老和死亡是生命过程的自然现象,虽然会导致个体数量的减少,但并不是生物多样性面临威胁的主要原因。生物多样性面临的威胁主要来自人类活动,如栖息地破坏、过度捕猎等,C错误。
D.就地保护是指在生物的原生地对其实施保护,如建立自然保护区等。这种保护方式能够最大限度地保留生物的遗传多样性、物种多样性和生态系统多样性,是保护生物多样性的最为有效的措施,D正确。
故选D。
10. 化石是重要的生物进化证据。在地层中发现的古代鱼类头骨化石应当属于( )
A 动物化石B. 遗体化石
C. 遗物化石D. 遗迹化石
【答案】B
【分析】化石是生物的遗体、遗物(如卵、粪便等)或生活痕迹(如动物的脚印、爬迹等),由于某种原因被埋藏在地层中,经过若干万年的复杂变化而逐渐形成的。
【详解】在地层中发现的古代鱼类头骨化石是古代鱼类遗体的一部分,属于遗体化石,而不是遗物化石、遗迹化石,ACD错误,B正确。
故选B。
11. 下列关于生命起源及米勒实验的叙述,错误的是( )
A. 原始生命诞生于原始海洋
B. 实验中火花放电模拟了原始地球的闪电
C. 原始大气含有水蒸气、氢气、氨、氧气、甲烷等气体
D. 实验证明原始地球条件下可以由无机物合成有机小分子物质
【答案】C
【分析】化学起源学说认为:原始地球的温度很高,环境与现在完全不同:天空中赤日炎炎、电闪雷鸣,地面上火山喷发、熔岩横流;从火山中喷出的气体:如水蒸气、氨、甲烷等构成了原始的大气层,与现在的大气成分明显不同的是原始大气中没有氧气。原始大气在高温、紫外线以及雷电等自然条件的长期作用下,形成了许多简单的有机物,随着地球温度的逐渐降低,原始大气中的水蒸气凝结成雨降落到地面上,这些有机物随着雨水进入湖泊和河流,最终汇集到原始的海洋中。原始的海洋就像一盆稀薄的热汤,其中所含的有机物,不断的相互作用,形成复杂的有机物,经过及其漫长的岁月,逐渐形成了原始生命。
【详解】A.原始海洋就像一盆稀薄的热汤,其中所含的有机物,不断的相互作用,经过漫长的岁月,逐渐形成了原始生命,因此原始生命诞生于原始海洋,故A正确。
B.米勒实验中火花放电模拟了原始地球的闪电,这主要是为该实验提供能量,故B正确。
C.火山中喷出的气体:如水蒸气、氨、氢、甲烷等构成了原始的大气层,原始大气没有氧气,故C错误。
D.在研究生命的起源中,美国学者米勒模拟原始地球的条件设计了一个实验装置,将甲烷、氨、氢、水蒸气等气体泵入一个密闭的装置内,通过火花放电,合成了氨基酸,证明了无机物可以合成氨基酸等小分子有机物,故D正确。
故选C。
12. 下列关于生物进化的叙述,错误的是( )
A. 生物多样性是生物长期进化的结果
B. 马由较大体型进化为现在适宜的中等体型
C. 鸟类是由古代爬行类经过长期进化而来的
D. 越复杂、越高等的生物化石总是出现在越新近的地层里
【答案】B
【分析】生物进化是指生物种类在长时间内逐渐变化的过程,这些变化可以是形态结构、生理功能或行为模式的改变。
【详解】A.生物多样性是由长期的进化过程形成的,不同的生物种类适应了多样的生态环境,A正确。
B.马的进化过程是从小型逐渐演化到较大的体型,以适应不同的环境和生存需求,B错误。
C.根据化石记录和现代生物学研究,鸟类是从古代的爬行动物进化而来的,C正确。
D.这是生物进化的一个普遍规律,即随着时间的推移,生物体结构趋于变得更加复杂和高级,D正确。
故选B。
13. 下图列为某同学绘制的长颈鹿进化简图及相关阐述,错误的是( )
A. 生物进化是自然选择的结果
B. ①表示长颈鹿祖先的颈和前肢在长度上存在差异
C. ②表示在环境影响下,长颈鹿大多向有利方向发生变异
D. ③表示有利变异经过逐代积累和加强,进化成现代的长颈鹿
【答案】C
【分析】达尔文认为,自然选择的过程是一个长期的、缓慢的、连续的过程.由于生存斗争不断地进行,因而自然选择也是不断地进行,通过一代代的生存环境的选择作用,物种变异被定向地向着一个方向积累,于是性状逐渐和原来的祖先不同了,这样,新的物种就形成了。题图中:①表示长颈鹿祖先的颈和前肢在长度上存在差异;②表示通过生存斗争,长颈鹿有利变异保存下来,不利变异被淘汰;③表示有利变异经过逐代积累和加强,进化成现代的长颈鹿。
【详解】A.达尔文把在生存斗争中,适者生存、不适者被淘汰的过程叫做自然选择。达尔文认为,自然选择过程是一个长期的、缓慢的、连续的过程。由于生存斗争不断地进行,因而自然选择也是不断地进行,通过一代代的生存环境的选择作用,物种变异被定向地向着一个方向积累,于是性状逐渐和原来的祖先不同了,这样,新的物种就形成了, 可见生物进化是自然选择的结果,A正确。
B.①表示长颈鹿祖先的颈和前肢在长度上存在差异,这是生物的变异现象,这些变异是可以遗传的,B正确。
C.②表示自然选择,自然选择过程中保存有利性状,淘汰不利性状,是定向的,即适者生存,不适者被淘汰,C错误。
D.③表示有利变异经过逐代积累和加强,进化成现代的长颈鹿,D正确。
故选C。
14. 人与大猩猩的体细胞中染色体数量分别是( )
A. 24对、23对B. 23对、24对C. 都是24对D. 都是23对
【答案】B
【详解】试题分析:染色体是细胞内具有遗传性质的物体,易被碱性染料染成深色,所以叫染色体;染色体由蛋白质和DNA组成,是遗传物质基因的载体;正常人的体细胞中染色体数目为23对,大猩猩的体细胞中染色体数目是24对.故选B
考点:此题考查的是基因在亲子代之间的传递
15. 瑞典科学家斯万特·佩博荣获去年的诺贝尔奖,他在已灭绝古人类基因组和人类进化研究方面作出了巨大的贡献。相关叙述错误的是( )
A. 南方古猿不能两足行走
B. 直立人具有语言,会用火
C. 智人最终进化为现代人类
D. 能人不仅能两足行走而且可能具有语言
【答案】A
【分析】人类的进化通常分为南方古猿、能人、直立人、智人四个阶段。人类起源森林古猿,在人类发展和进化中的重大事件有:直立行走→制造和使用工具→大脑进一步发达→语言的产生,最关键的是直立行走。
【详解】A.南方古猿虽然行走方式可能不如直立人那么完全直立,但它们已经具备了两足行走的能力,这是人类进化史上的一个重要里程碑,A错误。
B.直立人是已知的早期人属中最早可能具有使用语言和控制火的能力的物种之一,B正确。
C.智人就是现代人类的直接祖先,已经进化成为现代人类,C正确。
D.能人作为介于南方古猿和直立人之间的物种,其进化特征表明他们可能已经具备了更高级的认知能力,包括可能的语言能力,D正确。
故选A。
16. 五禽戏是模仿五种动物(虎、鹿、熊、猿、鸟)动作和神态的功法。这套功法不包括哪种动物的运动形式( )
A. 游泳B. 行走C. 飞行D. 爬行
【答案】A
【分析】动物生活在不同环境中,运动方式也有所不同,表现出对其生活环境的适应,动物的运动方式多种多样,有蠕动、跳跃、飞行、游泳、爬行、奔跑等。
【详解】虎、鹿的运动方式是奔跑或行走,熊的运动方式是行走,猿的运动方式是攀爬,鸟生活在空中,运动方式是飞行,无游泳,故A错误,BCD正确。
故选A。
17. 下列关于鸟类结构与功能相适应的说法,错误的是( )
A. 流线型身体可减少飞行阻力
B. 胸骨附发达的胸肌有利于展翅飞翔
C. 鸟骨骼薄、中空,利于减少重量
D. 前肢特化的两翼扇动主要用于飞行散热
【答案】D
【分析】鸟类与其飞行生活相适应的结构特点为:前肢变成翼;体表被覆羽毛,具有保温作用;身体呈流线型,可以减少飞行时的阻力; 有的骨中空,有的骨愈合,直肠很短,能减轻体重.鸟类的胸骨上有高耸的突起部分叫做龙骨突,龙骨突的两侧有发达的肌肉--胸肌,胸肌发达收缩有力,飞行时能产生强大的动力,利于牵动两翼完成飞行动作; 鸟类的食量大,为它的飞行生活提供大量的能量,鸟类有气囊,与肺相通,鸟类的肺是气体交换的场所,气囊本身并没有气体交换的作用,气囊的功能是贮存空气。
【详解】A.流线型的身体有助于减少空气阻力,使飞行更加顺畅,A正确。
B.胸骨上的发达胸肌为飞行提供动力,使鸟类能够有力地扇动翅膀,B正确。
C.鸟类的骨骼结构轻巧,有助于减轻体重,使其更容易飞行,C正确。
D.鸟类的前肢特化成翼,翼是许多鸟类的飞行器官,能使鸟能振翅高飞或平稳滑翔;翅膀的主要功能不是散热,D错误。
故选D。
18. 人体的运动相比其他生物体复杂的多,下列叙述错误的是( )
A. 生物的运动需依靠运动系统完成
B. 人体骨骼肌可接受神经传来的兴奋
C. 与人相比,蝗虫具有外骨骼
D. 人体运动往往需要多块骨骼肌的参与
【答案】A
【分析】(1)在运动中,神经系统起调节作用,骨起杠杆的作用,关节起支点作用,骨骼肌起动力作用。
(2)运动并不是仅靠运动系统来完成的,还需要神经系统的调节。运动所需的能量,有赖于消化系统、呼吸系统、循环系统等系统的配合。
【详解】A.有些低等动物没有运动系统,A错误。
B.骨骼肌包括肌腹和肌腱,肌腹是骨骼肌中间较粗的部分,可接受神经传来的兴奋而收缩;肌腱是骨骼肌两端较细的部分,跨关节附在不同的骨上,有固定作用,B正确。
C.蝗虫属于节肢动物,具有外骨骼,C正确。
D.骨骼肌有受刺激而收缩的特性,当骨骼肌受神经传来的刺激收缩时,就会牵动着它所附着的骨,绕着关节活动,于是躯体就产生了运动。 但骨骼肌只能收缩牵拉骨而不能将骨推开,因此一个动作的完成总是由至少两组肌肉相互配合活动,共同完成的,D正确。
故选A。
19. 研究人员探究人体不同运动强度对骨骼肌的影响(已有研究表明:毛细血管开放数量越多,骨骼肌呼吸作用就越强),结果如下图所示。下列分析正确的是( )
A. 低速有氧运动最有利于降低体重
B. 人体的骨骼肌遍布全身属于结缔组织
C. 运动强度越强,骨骼肌细胞获得的氧气越多
D. 中强度运动能够使骨骼肌中毛细血管开放数量增加
【答案】D
【分析】骨骼肌有受刺激收缩的特性,骨骼肌只能收缩牵拉骨而不能将骨推开,因此每一个动作的完成总是由两组肌肉相互配合活动,共同完成的。
【详解】A.由柱形图可知,中速有氧运动骨骼肌中毛细血管开放数量最多,有利于骨骼肌细胞获得更多的营养物质和氧气,有利于降低体重,A错误。
B.人体的骨骼肌遍布全身属于肌肉组织,B错误。
C.根据题意,中强度组骨骼肌细胞毛细血管开放数量最多,所以中强度骨骼肌获得的氧气越多,呼吸作用强;高强度组骨骼肌细胞毛细血管开放数量较少,骨骼肌获得的氧气较少,C错误。
D.根据题意,中强度组骨骼肌细胞毛细血管开放数量增加,所以中强度骨骼肌获得的氧气越多,呼吸作用强,D正确。
故选D。
20. 动物的行为对于维持个体生存和种族延续具有重要的意义。下列动物的行为与其分类不相符的是( )
A. 点水蜻蜓款款飞——生殖行为
B. 雄麋鹿争夺配偶——生殖行为
C. 乌鸦摔海螺食肉——觅食行为
D. 枯叶蝶形似枯叶——防御行为
【答案】B
【分析】动物的行为复杂多样,按获得途径可分为先天性行为和学习行为;按行为的功能、不同表现可分为觅食行为、贮食行为、攻击行为、防御行为、领域行为、繁殖行为、节律行为、社会行为等。
【详解】A.繁殖行为是与动物繁殖有关的行为,如筑巢、求偶、交配、孵卵、哺育等一系列行为,蜻蜓点水是在产卵,属于繁殖行为,A不符合题意。
B.攻击行为是指同种个体之间所发生的攻击或战斗,如两只狗为抢骨头而发生争斗,雄麋鹿争夺配偶属于攻击行为,B符合题意。
C.觅食行为是动物通过各种方式获取生存所需食物的行为,乌鸦摔海螺食肉属于觅食行为,C不符合题意。
D.防御行为是动物为了保护自己,防御敌害的各种行为,如逃跑、装死、释放臭气、保护色、警戒色、集体防御等,枯叶蝶形似枯叶属于防御行为,D不符合题意。
故选B。
21. 去年6月,15头亚洲象从西双版纳出走,一路向北来到了昆明,之后,在众人帮助下,历经艰险,又于8月回到了西双版纳,据专家研究是象群负责领路的首领迷路了,这种动物的行为属于( )
A. 迁徙行为B. 社会行为
C. 节律行为D. 带头行为
【答案】B
【分析】社会行为是一些营群体生活的动物,群体内形成一定的组织,成员之间有明确分工,共同维持群体生活的行为,如蜂群中的蜂王、工蜂、雄蜂各有分工;有的群体中还会形成等级,如草原上的雄性头羊总是优先占领配偶。
【详解】象的群体内形成一定的组织,象群的首领负责领路,象群中其他成员跟着“首领”走,共同维持群体生活的行为,这种行为属于社会行为,故ACD错误,B正确。
故选B。
22. 下列是描述动物行为的诗句,哪项行为分类与其他三项不同( )
A. 采得百花成蜜后,为谁辛苦为谁甜
B. 若称白家鹦鹉鸟,笼中兼合解吟诗
C. 雨罢蜘蛛却出檐,网丝小减再新添
D. 几处早莺争暖树,谁家新燕啄春泥
【答案】B
【分析】动物行为分为先天性行为和学习行为,先天性行为是指动物一出生就有的一种行为方式,是动物的一种本能,由体内的遗传物质决定的。
学习行为是动物出生后在成长的过程中通过环境因素的影响,由生活经验和“学习”逐渐建立起来的,是在先天性行为的基础上建立的一种新的行为活动,也称为后天性行为。
【详解】A.采得百花成蜜后,为谁辛苦为谁甜,是蜜蜂采蜜的行为,属于先天性行为,A不符合题意。
B.若称白家鹦鹉鸟,笼中兼合解吟诗,是鹦鹉学舌,属于学习行为,B符合题意。
C.雨罢蜘蛛却出攒,网丝小减再新添,是蜘蛛结网的行为,属于先天性行为,C不符合题意。
D.几处早莺争暖树,谁家新燕啄春泥,是燕子筑巢的行为,属于先天性行为,D不符合题意。
故选B。
23. 下列可以看成一个生态系统的是( )
A. 东台西溪植物园
B. 串场河中的鱼类和水
C. 校园内所有的动植物
D. 东台人民公园内所有的生物
【答案】A
【分析】在一定的空间范围内,生物与环境所形成的统一的整体叫生态系统。生态系统包括生物部分和非生物部分,生物部分包括生产者(主要是绿色植物)、消费者(主要是动物)和分解者(主要是腐生的细菌、真菌);非生物部分包括阳光、空气、温度和水等,一片森林,一块农田,一片草原,一个湖泊,一条河流等都可以看成生态系统。
【详解】A.东台西溪植物园包含了生物与环境,能够构成一个生态系统,A正确。
B.串场河中的鱼类和水,只包含了部分生物和环境,不能看成一个生态系统,B错误。
C.校园内所有的动植物只包含了部分生物部分,缺少分解者和非生物部分,不能看成一个生态系统,C错误。
D.东台人民公园内所有的生物,只包含了生物部分,缺少非生物部分,不能看成一个生态系统,D错误。
故选A。
24. 北京航空航天大学研究团队构建了我国第一个生物再生生命保障系统——“月宫一号”,里面空气和土壤(含多种常见的土壤小动物)来自自然界,土培了植物、饲养了动物、培养了微生物,下列有关说法错误的是( )
A. “月宫一号”是一个人工生态系统
B. “月宫一号”正常运行离不开光照
C. “月宫一号”里的动物属于分解者
D. “月宫一号”土壤中含有的细菌、真菌和蚯蚓属于分解者
【答案】C
【分析】生态系统是指在一定地域内生物与环境形成的统一的整体。生态系统的组成包括非生物部分和生物部分。非生物部分有阳光、空气、水、温度、土壤(泥沙)等;生物部分包括生产者(绿色植物)、消费者(动物)、分解者(细菌和真菌)。
【详解】A.“月宫一号”里有航天员、农作物、蔬菜、水果、动物、微生物等组成了生物部分;阳光、水、空气、温度等组成了非生物部分,因此属于一个人工生态系统,A正确。
B.“月宫一号”的能量来源于绿色植物固定的光能,因此,正常运行离不开光照,B正确。
C.“月宫一号”里动物不能进行光合作用制造有机物,必须利用现成的有机物为食,属于消费者,C错误。
D.“月宫一号”土壤中含有的细菌、真菌能分解动植物遗传,属于分解;蚯蚓能分解枯枝落叶,也属于分解者,D正确。
故选C。
25. 随着人口增长和经济的快速发展,越来越多的污染物排入水体,造成水源污染。现在人们想到了一种办法:用混凝土、高分子材料等做成“人工浮床”,将植物放置在浮床上,通过水的浮力,将植物漂浮在河流、生态湿地等水体上面(如下图一、图二所示),利用植物根系去除氮、磷等污染成分净化水体,获得良好的效果。下列有关说法正确的是( )
A. 食草鱼在该生态系统中属于第二营养级
B. 根据图二可写出一条食物链:食草鱼→野鸭
C. 浮床中的植物、食草鱼、野鸭构成一个生态系统
D. 植物通过根尖分生区吸收含氮、磷等元素的污染物,净化水体
【答案】A
【分析】(1)生态系统是指在一定地域内,生物与环境所形成的统一整体。一个完整的生态系统包括生物部分和非生物部分,非生物部分包括阳光、空气、水、温度等,生物部分由生产者(主要是绿色植物)、消费者(绝大多数的动物)和分解者(主要是细菌和真菌)组成。
(2)食物链反映的是生产者与消费者之间吃与被吃的关系,所以食物链中不应该出现分解者和非生物部分。食物链的正确写法是:生产者→初级消费者→次级消费者…注意起始点是生产者。
【详解】AB.食物链的起点是生产者,食物链中不包括非生物因素,图二中的食物链:草→食草鱼→野鸭,食草鱼在该生态系统中属于第二营养级,故A正确、B错误。
C.生态系统是指在一定地域内,生物与环境所形成的统一整体。一个完整的生态系统包括生物部分和非生物部分,非生物部分包括阳光、空气、水、温度等,生物部分由生产者、消费者和分解者组成。浮床中的植物属于生产者,食草鱼和野鸭属于消费者,要构成一个生态系统还缺少分解者和非生物部分,故C错误。
D.根尖包括根冠、分生区、伸长区、成熟区,成熟区细胞停止伸长,并且开始分化,一部分向外突起形成根毛,扩大了吸收水的面积。因此成熟区是根吸收水分和无机盐的主要部位。可见,植物通过根尖成熟区吸收含氮、磷等元素的污染物,净化水体,故D错误。
故选A。
26. 中国科学院烟台海岸带研究所在《人工放射性核素在海洋鱼类中的富集、分布及放射损伤研究进展》一文中引用了Tateda 科研团队利用动态生物舱模型模拟福岛南部沿海生物群中铯-137水平的研究成果。某科研机构重复该实验,模拟某放射性核素浓度,研究一条食物链,得到表中数据,下列说法正确的是( )
A. 浮游藻类的富集作用最强
B. 表中A、C之间是捕食关系
C. 表中生物A是消费者,D是分解者
D. 若人捕食了D,则人是生物富集的最大受害者
【答案】D
【分析】生物富集指生物体从周围环境(如水、土壤或空气)中吸收并积累某些物质(如重金属、放射性核素等),且这些物质在生物体内的浓度通常高于环境中的浓度。在食物链中,这种富集作用往往逐级放大。
根据生物体内某放射性核素浓度,可得出食物链:A→E→C→B→D。
【详解】A.A代表浮游藻类,从数据看,生物D的放射性核素浓度最高,表明其富集作用最强,A错误。
B.根据生物体内某放射性核素浓度,可得出食物链:A→E→C→B→D,可知A、C之间不存在捕食关系,B错误。
C.从表中数据和食物链的常规结构来看,A作为放射性核素浓度最低的生物体,为生产者(如浮游藻类),它们通过光合作用或化学作用生产有机物。而D的放射性核素浓度最高,表明它是食物链中的高级消费者,而不是分解者,C错误。
D.生物D的放射性核素浓度最高,如果人类捕食了D,可能会受到更大的放射性损伤,D正确。
故选D。
27. 我省推进美丽乡村建设,推广农业清洁生产技术。其中,利用微生物技术处理秸秆、畜禽粪便和垃圾等“农村三废”取得重要进展。下列有关叙述正确的是( )
A. 可用秸秆培养蘑菇,蘑菇属于生产者
B. 利用畜禽粪便发酵产生的沼气燃烧为能量流动
C. 为推进美丽乡村建设,应将部分农田改造成乡村景观
D. 某些微生物能降解塑料,所以微生物处理垃圾比焚烧更科学
【答案】D
【分析】生态系统的组成包括生物和非生物,生物包括生产者、分解者、消费者。
【详解】A.细菌、真菌等微生物在生态系统中通常属于分解者,可用秸秆培养蘑菇,蘑菇属于分解者,A错误。
B.利用畜禽粪便发酵产生的沼气燃烧为能量转化,B错误。
C.部分农田改造成乡村景观为违法行为,C错误。
D.利用微生物处理垃圾,可以减少环境污染,D正确。
故选D。
28. 下列关于生态系统的功能及稳定性的说法正确的是( )
A. 农田生态系统中,人的作用非常关键
B. 生态系统中生物的数量越多越稳定
C. 海洋生态系统稳定性较强不会被破坏
D. 生物限定在食物网中固定的营养级
【答案】A
【分析】生态系统所具有的保持或恢复自身结构和功能相对稳定的能力,能力大小由生态系统的组成成分和食物网的复杂程度有关,生态系统的组成成分越多和食物网越复杂自我调节能力就越强。但自我调节能力是有限的,超过自我调节能力限度的干扰会使生态系统崩溃。
【详解】A.农田生态系统是人工生态系统,人的活动如耕作、施肥、灌溉等对其结构和功能有着决定性的影响。人的管理可以优化农田生态系统的能量流动和物质循环,提高生态系统的生产力和稳定性,A正确。
B.生态系统的稳定性并非简单地由生物数量的多少决定。生物种类的多样性和营养结构的复杂性是生态系统稳定性的重要基础。即使生物数量多,但如果种类单一或营养结构简单,生态系统在面对外界干扰时可能更容易崩溃,B错误。
C.海洋生态系统是一个大型生态系统,具有高度的复杂性和稳定性。然而,这并不意味着它不会被破坏。随着人类活动的加剧,如过度捕捞、海洋污染等,海洋生态系统的稳定性正受到严重威胁,C错误。
D.生物在食物网中的营养级并不是固定的,它们可以通过不同的捕食关系在不同营养级之间转换,D错误。
故选A。
29. 下列哪个区域不属于生物圈的范围( )
A. 土壤层B. 整个水圈
C. 大气圈的下层D. 岩石圈的下层
【答案】D
【分析】生物圈是地球上的所有生物与其生存的环境形成的一个统一整体。
【详解】生物圈是厚度为20千米左右的圈层,包括大气圈的底部、水圈的全部和岩石圈的表面。可见,选项中“土壤层”、“整个水圈”和“大气圈的下层”都属于生物圈,而“岩石圈的下层”不属于生物圈,故D符合题意,ABC不符合题意。
故选D。
30. 习近平总书记在党的二十大报告中指出:“必须牢固树立和践行绿水青山就是金山银山的理念,站在人与自然和谐共生的高度谋划发展”。以下做法与此要求不相符的是( )
A. 围湖造田B. 荒漠绿化
C. 净化污水D. 垃圾分类
【答案】A
【分析】人类活动对生态环境的影响有两大方面,一是有利于或改善其它生物的生存环境;二是不利于或破坏其它生物的生存环境。从目前看,大多活动都是破坏性的。
保护生态环境可从节能减排、淘汰高耗能产业、研制新的能源、减少二氧化碳气体的排放、垃圾分类处理等方面入手。
【详解】A.围湖造田是过度围垦往往会损害湖泊自然资源,破坏湖泊生态环境和调蓄功能,不利于生物多样性发展,不能实现人与自然的和谐发展,故A错误。
B.荒漠绿化,可净化环境,利于生物多样性发展,能实现人与自然的和谐发展,故B正确。
C.净化污水,利于环境保护,能实现人与自然的和谐发展,故C正确。
D.垃圾分类回收,节约资源和能源,利于保护环境,能实现人与自然的和谐发展,故D正确。
故选A。
二、综合分析题:本题包括3小题,每空1分,共15分。
31. 动物简笔画是用简单的线条画出动物主要的外形特征或描述一段故事,能激发孩子的学画兴趣,有利于智力的发展。请根据以下常见动物的简笔画回答问题:
(1)把以上动物分为两大类:ABCDF是一类,EG是一类,分类的依据是体内有无___。
(2)A身体两侧侧线的作用是___。
(3)B虽然能在陆地上生活,但___过程离不开水,幼体用___呼吸。
(4)D、E、F和G表现的行为中,属于学习行为的有___(填字母)。
【答案】(1)脊椎 (2)感知水流方向
(3)①. 生殖过程 ②. 鳃
(4)DF
【分析】分析图片信息可知A是鱼属于鱼类、B是青蛙属于两栖动物、C是乌龟属于爬行动物,D是乌鸦属于鸟类,E是蜜蜂属于节肢动物,F是海豚属于哺乳动物,G是蜘蛛属于昆虫。
(1)动物根据体内是否有脊柱可以分为:脊椎动物和无脊椎动物。无脊椎动物有:腔肠动物、扁形动物、线形动物、环节动物、软体动物、EG节肢动物。脊椎动物有:A鱼类、B两栖类、C爬行类、D鸟类和F哺乳类。
(2)鱼身体两侧各有一条侧线,其主要作用是感知水流测定方向,为鱼的感觉器官。
(3)B两栖动物的特征:幼体生活在水中,用鳃呼吸;成体大多生活在陆地上,也可以在水中游泳,用肺呼吸,皮肤可以辅助呼吸。因此B的生殖和发育离不开水。
(4)动物行为从行为获得的途径可分为先天性行为和学习行为,先天性行为是指动物一出生就有的一种行为方式,是动物的一种本能,由体内的遗传物质决定的;学习行为是动物出生后在成长的过程中通过环境因素的影响,由生活经验和“学习”逐渐建立起来的,是在先天性行为的基础上建立的一种新的行为活动,也称为后天性行为。D乌鸦喝水、F海豚表演是动物通过学习获得的属于学习行为。
32. 杂技艺术在中国已经有2000多年的历史,在汉代称为“百戏”,隋唐时叫“散乐”,唐宋以后称为杂技。其中的蹬技项目是由表演者仰卧在小台上,双足向上,靠脚的推动将各种轻重器皿改变角度,如图1,请回答相关问题:
(1)图2为膝关节结构模式图,[1]为___,[2]为关节头,在[1]和[2]表面均有[3]___(填写名称)覆盖,在运动中起到一定的缓冲作用。
(2)图3为某同学用两块长方形的竹板[1]和[2]、一颗螺丝[5]和两条松紧带[3]和[4]制作了肌肉牵拉骨产生运动的模型,[1]和[2]代表___,[3]和[4]代表___。
(3)骨骼肌中间较粗的部分称为肌腹,两端较细的部分称为___。
【答案】(1)①. 关节窝 ②. 关节软骨
(2)①. 骨 ②. 骨骼肌##肌肉
(3)肌腱
【分析】(1)关节面是组成关节的相邻两骨的接触面,一凸一凹,凸的是关节头,凹的是关节窝。关节面表面覆有一层光滑的关节软骨。关节软骨可减少运动时两骨间关节面的摩擦和缓冲运动时的震动,使关节的运动更加灵活。结合题图2可知,结构[1]为关节窝,在髌骨、[1]关节窝和[2]关节头表面均有[3]关节软骨覆盖,在运动中起到一定的缓冲作用。
(2)图3是肌肉牵拉骨产生运动的模型,关节是骨连结的主要形式,在运动中起支点的作用;骨在运动中起杠杆作用;骨骼肌跨越关节靠肌腱附着在相邻的两块骨上在运动中起动力作用。因此,图3 中,[1]和[2]代表骨,[3]和[4]代表骨骼肌。
(3)骨骼肌是一种附着在骨骼上的肌肉,骨骼肌包括肌腱和肌腹两部分。骨骼肌两端是白色肌腱,由结缔组织构成,能跨关节附在不同的骨上,有固定作用;骨骼肌中间较粗的部分是肌腹,由肌细胞组成,是骨骼肌收缩和舒张的部分,受刺激可收缩。
33. 我国将绿色低碳循环经济发展纳入生态文明建设整体布局。图一是某绿色低碳农业生态系统模式图;图二表示该生态系统中生产者、消费者、分解者与大气之间的关系,箭头表示含碳物质的流动方向;图三表示农作物和家蚕之间的能量流动,请据图回答。
(1)图一绿色低碳农业生态系统中能量流动的起点是___。
(2)图一生态系统中的食用菌对应图二中的___(选填甲、乙或丙)。
(3)图二中甲、乙、丙之间碳是以___形式存在的。
(4)图三中若W1表示流经生态系统的能量,A1表示呼吸作用散失的能量,C1表示分解者利用的能量,B1表示未被利用的能量,则D1表示的能量是指用于农作物___的能量,这部分能量流入家蚕体内。
(5)图三表明生态系统能量流动的特点是___。
【答案】(1)生产者(农作物)通过光合作用所固定的能量
(2)丙 (3)含碳有机物
(4)生长、发育和生殖等生命活动
(5)单向流动、逐级递减
【分析】(1)生态系统中,生产者进行光合作用,将光能转化成化学能贮存在有机物中。可见,图一绿色低碳农业生态系统中能量流动的起点是生产者(农作物)通过光合作用所固定的能量。
(2)图二中,甲既能吸收二氧化碳进行光合作用,又能释放二氧化碳进行呼吸作用,因此甲是生产者;甲、乙的箭头都指向丙,因此丙是分解者;乙捕食甲,是消费者。食用菌属于真菌,营腐生生活,属于分解者。因此,图一生态系统中的食用菌对应图二中的丙。
(3)碳主要是以二氧化碳的形式进行循环流动的,并始终与能量流动结合,因此图二中甲、乙、丙之间的碳是以含碳有机物的形式进行传递的。
(4)在生态系统中,能量是沿着食物链、食物网流动的,并逐级递减。则D1表示的能量是指用于农作物生长、发育和生殖等生命活动的能量,这部分能量流入家蚕体内。
(5)分析图三可知,能量沿食物链流动,而且在流动过程中能量越来越少。因此,生态系统能量流动特点是单向流动、逐级递减。
生物体
A
B
C
D
E
某放射性核素浓度/ppm
0.05
7
1.2
58
0.39
江苏省盐城市东台市2023-2024学年七年级下学期期末生物试题(解析版): 这是一份江苏省盐城市东台市2023-2024学年七年级下学期期末生物试题(解析版),共12页。试卷主要包含了选择题,综合分析题等内容,欢迎下载使用。
江苏省盐城市东台市2023-2024学年七年级下学期6月期末生物试题: 这是一份江苏省盐城市东台市2023-2024学年七年级下学期6月期末生物试题,共4页。试卷主要包含了选择题,综合分析题等内容,欢迎下载使用。
江苏省盐城市东台市2023-2024学年八年级上学期期末学业水平考试生物试卷(含答案): 这是一份江苏省盐城市东台市2023-2024学年八年级上学期期末学业水平考试生物试卷(含答案),共16页。试卷主要包含了单选题,读图填空题等内容,欢迎下载使用。

