





- 北师大版数学七年级上册同步讲义第3章第03讲 整式的加减(9类热点题型讲练)(2份,原卷版+解析版) 试卷 2 次下载
- 北师大版数学七年级上册同步讲义第3章第04讲 探索与表达规律(6类热点题型讲练)(2份,原卷版+解析版) 试卷 2 次下载
- 北师大版数学七年级上册同步讲义第4章第02讲 角与角的比较(8类热点题型讲练)(2份,原卷版+解析版) 试卷 2 次下载
- 北师大版数学七年级上册同步讲义第4章第03讲 线段与角计算中的思想方法(4类热点题型讲练)(2份,原卷版+解析版) 试卷 1 次下载
- 北师大版数学七年级上册同步讲义第4章第05讲 难点探究专题:几何图形中动角问题(3类热点题型讲练)(2份,原卷版+解析版) 试卷 1 次下载
初中数学北师大版(2024)七年级上册(2024)1 线段、射线、直线课堂检测
展开1.在现实情境中了解线段、射线、直线等简单的平面图形.
2.理解直线的性质,感受图形世界的丰富多彩.
3.了解“两点之间,线段最短”.
4.能借助尺、规等工具比较两条线段的大小,能用圆规作一条线段等于已知线段.
5.了解线段的中点及线段的和、差、倍、分的意义,并能根据条件求出线段的长.
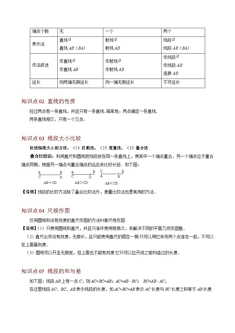
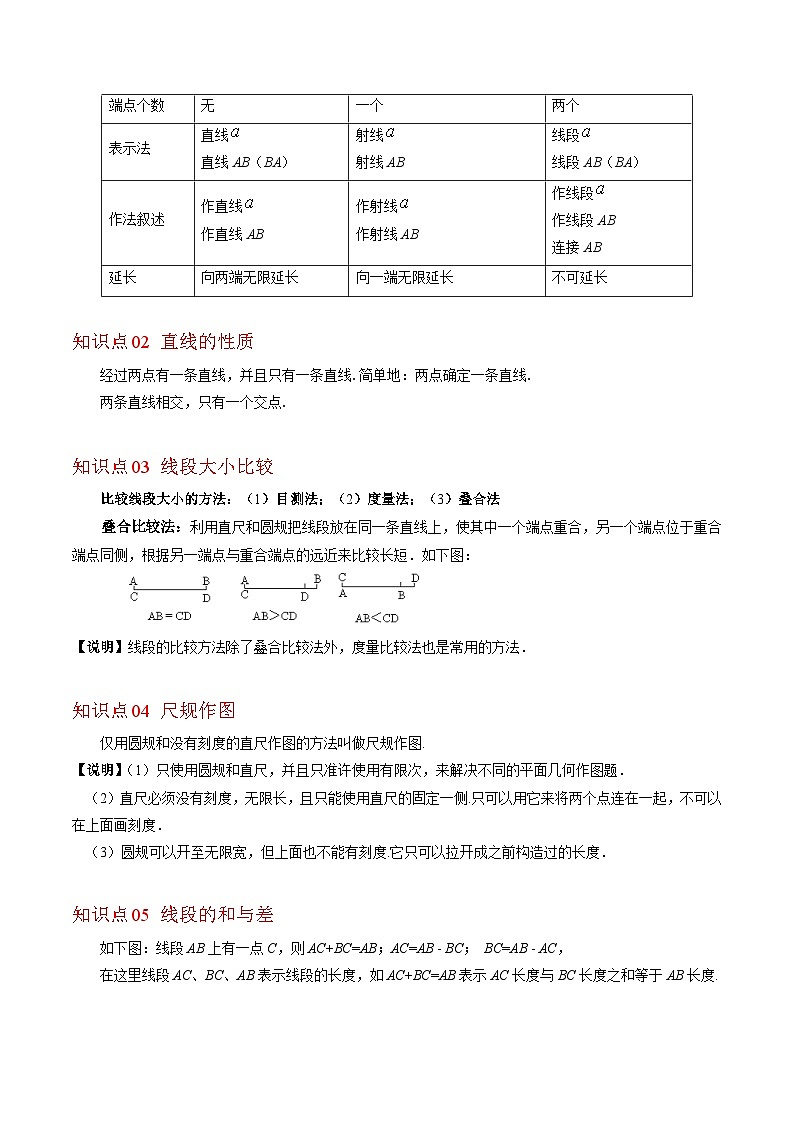
知识点01 线段、射线、直线
1.线段的表示也有两种:一个小写字母或用端点的两个大写字母.但前面必须加“线段”两字,如:线段a;线段AB.
2.射线的表示同样有两种:一个小写字母或端点的大写字母和射线上的要给大写字母,前面必须加“射线”两字
3.直线的表示有两种:一个小写字母或两个大写字母.但前面必须加“直线”两字,如:直线;直线m,直线AB;直线CD
基本概念:
知识点02 直线的性质
经过两点有一条直线,并且只有一条直线.简单地:两点确定一条直线.
两条直线相交,只有一个交点.
知识点03 线段大小比较
比较线段大小的方法:(1)目测法;(2)度量法;(3)叠合法
叠合比较法:利用直尺和圆规把线段放在同一条直线上,使其中一个端点重合,另一个端点位于重合端点同侧,根据另一端点与重合端点的远近来比较长短.如下图:
【说明】线段的比较方法除了叠合比较法外,度量比较法也是常用的方法.
知识点04 尺规作图
仅用圆规和没有刻度的直尺作图的方法叫做尺规作图.
【说明】(1)只使用圆规和直尺,并且只准许使用有限次,来解决不同的平面几何作图题.
(2)直尺必须没有刻度,无限长,且只能使用直尺的固定一侧.只可以用它来将两个点连在一起,不可以在上面画刻度.
(3)圆规可以开至无限宽,但上面也不能有刻度.它只可以拉开成之前构造过的长度.
知识点05 线段的和与差
如下图:线段AB上有一点C,则AC+BC=AB;AC=AB - BC; BC=AB - AC,
在这里线段AC、BC、AB表示线段的长度,如AC+BC=AB表示AC长度与BC长度之和等于AB长度.
知识点06 线段的中点
线段的中点:把一条线段分成两条相等线段的点,叫做线段的中点.如下图所示,点C是线段AB的中点,则AC=CB=AB,或AB=2AC=2BC.
【说明】若点C是线段AB的中点,则点C一定在线段AB上.
题型01 直线、射线、线段的联系与区别
【典例1】(2023秋·黑龙江双鸭山·七年级校联考开学考试)下列各图中直线的表示方法正确的是( )
A.直线B.直线C.直线D.直线
【变式1】(2023秋·全国·七年级课堂例题)下列说法错误的是( )
A.直线与直线是同一条直线B.线段与线段是同一条线段
C.射线与射线是同一条射线D.射线与线段都是直线的一部分
【变式2】(2023秋·全国·七年级课堂例题)如图,点A,B,C在直线l上,下列说法中正确的有( )
①只有一条直线;②能用字母表示的射线共有3条;③一共有三条线段;④延长直线;⑤延长线段和延长线段的含义是相同的;⑥点B在线段上.
A.2个B.3个C.4个D.5个
题型02 画直线、射线、线段
【典例2】(2023秋·福建福州·七年级校考阶段练习)已知A,B,C,D四点.
(1)画线段,射线,直线;
(2)连接,与直线交于点E;
(3)连接,并延长与射线交于点F.
【变式1】(2023秋·全国·七年级课堂例题)如图,平面上有四个点,根据下列语句画图:
(1)画线段交于点;
(2)作射线;
(3)取一点,使点既在直线上又在直线上;
(4)在线段延长线上作线段.
【变式2】(2023秋·黑龙江哈尔滨·七年级哈尔滨市第六十九中学校校考开学考试)如图,平面内四点A、B、C、D,根据下列语句画图:
(1)画直线;
(2)画射线;
(3)画线段;
(4)延长线段与直线相交于点E.
题型03 两点确定一条直线
【典例3】(2022春·黑龙江齐齐哈尔·七年级克东县第三中学校考开学考试)要在墙上定一根木条,至少要用两颗钉子,这是因为 .
【变式1】(2023春·河南信阳·七年级校联考阶段练习)生活中有下列现象如图所示.对于这个现象,请你用数学知识解释 .
【变式2】(2023秋·河南安阳·七年级校考期末)在安装如图所示的挂衣钩时,小明先在墙上标记两个固定孔,就可以预先确定好挂衣钧合适的位置,这样做的依据是: .
题型04 两点之间线段最短
【典例4】(2023秋·全国·七年级课堂例题)如图,学生要去博物馆参观,从学校A处到博物馆B处的路线共有(1)(2)(3)三条.假设行走的速度不变,为了节约时间,尽快从A处赶到B处,你认为应该走第 条路线(只填编号),理由是 .
【变式1】(2022秋·河南南阳·七年级校考期末)如图,田亮同学用剪刀沿直线将一片平整的树叶剪掉一部分,发现剩树叶的周长比原树叶的周长要小,能正确解释这一现象的数学知识是 .
【变式2】(2022秋·湖北咸宁·七年级统考期末)如图:“小草青青,足下留情”,为抄近路践踏草坪是一种不文明的现象,请你用数学知识解释出这一不文明现象的原因是: ,
题型05 作线段(尺规作图)
【典例5】(2023春·福建福州·七年级统考开学考试)如图,已知线段,.
(1)延长线段到D,使得(尺规作图,不写作法,保留作图痕迹).
(2)在(1)的条件下,求的长.
【变式1】(2022秋·山东菏泽·七年级校考阶段练习)尺规作图,已知:线段,,求作:(保留作图痕迹,不写作法).
【变式2】(2022秋·福建厦门·七年级统考期末)如图,点在线段上,点是线段的中点,.
(1)尺规作图:延长线段,并在延长线上作一点,使得;(不写作法,保留作图痕迹)
(2)在(1)的条件下,若,求线段的长度.
题型06 线段的应用
【典例6】(2023秋·河南许昌·七年级统考期末)2022年9月8日,随着列车从郑州港区段鸣笛出发,郑许市域铁路开始空载试运行,未来“双城生活模式”指日可待.图中展示了郑许市域铁路的其中五个站点,若要满足乘客在这五个站点之间的往返需求,铁路公司需要准备 种不同的车票.
【变式1】(2023秋·七年级课时练习)由汕头开往广州东的D7511动车,运行途中须停靠的车站依次是:汕头→潮汕→普宁→汕尾→深圳坪山→东莞→广州东.那么要为D7511动车制作的车票一共有( )
A.6种B.7种C.21种D.42种
【变式2】(2022秋·河北沧州·七年级统考期中)如图,AB是一段高铁行驶路线图图中字母表示的5个点表示5个车站在这段路线上往返行车,需印制( )种车票.
A.25B.20C.16D.10
题型07 线段的和与差
【典例7】(2023秋·七年级课时练习)如图,C,D是线段AB上的两点,且,已知图中所有线段的长度之和为81,则的长为 .
【变式1】(2023秋·七年级课时练习)如图所示,则:
(1) ;
(2) ;
(3) ;
(4) .
【变式2】(2023秋·全国·七年级课堂例题)已知平面上有一条线段,探讨下列问题:
(1)平面上是否存在一点,使它到两点的距离之和等于?说明理由;
(2)平面上是否存在一点,使它到两点的距离之和等于?若存在,它的位置唯一吗?
(3)当点到两点的距离之和等于时,点一定在直线外吗?请举例说明.
题型08 线段中点的有关计算
【典例8】(2023秋·江苏徐州·七年级校考阶段练习)如图,线段,C是线段上一点,,M是的中点,N是的中点
(1)图中共有 条线段
(2)求线段的长
【变式1】(2023秋·七年级课时练习)如图,已知线段上有两点,,且,点,分别为,的中点,.求的长.
【变式2】(2023秋·七年级课时练习)已知,在线段上.
(1)如图,共有________条线段;
(2)如图,.
①比较线段的大小:________(填“>”“=”或“<”);
②若,,则的长为________;
(3)若,且为的中点,求与的数量关系.(温馨提醒:重新画图).
题型09 线段n等分点的有关计算
【典例9】(2023秋·四川成都·七年级统考期末)(1)如图1,点C在线段上,M,N分别是,的中点.若,,求的长;
(2)设,C是线段上任意一点(不与点A,B重合),
①如图2,M,N分别是,的三等分点,即,,求的长;
②若M,N分别是,的n等分点,即,,直接写出的值.
【变式1】(2023秋·陕西宝鸡·七年级校考期末)如图,已知点B在线段上,,,P、Q分别为线段、上两点,,,则线段的长为 .
一、单选题
1.(2023秋·全国·七年级课堂例题)下列说法中正确的是( )
A.两点之间,直线最短
B.画出A,B两点的距离
C.连接点A与点B的线段,叫A,B两点的距离
D.两点的距离是线段的长度,不是指线段本身
2.(2023秋·河南周口·七年级统考期末)如图,点,,在直线上,下列说法正确的是( )
A.点在线段上B.点在线段的延长线上
C.射线与射线是同一条射线D.
3.(2023春·山东烟台·六年级统考期末)下列四种实践方式:木匠弹墨线、打靶瞄准、弯曲公路改直、拉绳插秧,其中不可以用基本事实“两点确定一条直线”来解释的有( )
A.1个B.2个C.3个D.4个
4.(2023春·安徽滁州·七年级校考开学考试)乘特快列车从济南西站出发,沿途经过泰安站、曲阜东站、滕州东站,最后到达枣庄站,那么从济南西站到枣庄站这段线路的火车票价格最多有( )
A.种B.种C.种D.种
5.(2023秋·黑龙江大庆·六年级统考开学考试)如图,C,D是线段AB上两点,M,N分别是线段的中点,下列结论:①若,则;②若,则;③;④其中正确的结论是( )
A.①②③B.③④C.①②④D.①②③④
二、填空题
6.(2023秋·全国·七年级课堂例题)射线、线段都是 的一部分,射线有 个端点,线段有 个端点.
7.(2023春·山东泰安·六年级统考期末)线段,点C在线段上,且有,M是AB的中点,则MC等于 .
8.(2023秋·全国·七年级课堂例题)如图,线段,在线段上取一点,使,在线段的延长线上取一点,使,在线段的延长线上取一点,使.
(1) , ;
(2)是线段 的中点.
9.(2023秋·江西九江·七年级统考期末)已知点M是线段上一点,若,点N是直线上的一动点,且,则 .
10.(2023秋·黑龙江双鸭山·七年级校联考开学考试)如图,数轴上O,A两点的距离为4,一动点P从点A出发,按以下规律跳动:第1次跳动到AO的中点处,第2次从点跳动到的中点处,第3次从点跳动到的中点处,按照这样的规律继续跳动到点,,,…,处,那么线段的长度为 .
三、解答题
11.(2023春·山东青岛·七年级统考开学考试)已知:线段,
求作:线段,使
用直尺、圆规作图,不写作法,但要保留作图痕迹
12.(2023秋·甘肃白银·七年级统考期末)如图,平面上有三点、、,请按照下列语句画出图形并作答.
(1)画直线,射线;
(2)连接,并延长至点,使,取的中点;
(3)若,求线段的长.
13.(2023春·山东青岛·六年级统考期中)如图,点B,D在线段上.
(1)填空:①图中有___________条线段;
②______________________;
(2)若D是线段中点,,,求线段的长.
14.(2023秋·福建福州·七年级统考期末)已知点在线段的延长线上,点,分别是,的中点.
(1)如图,若,则线段_______;_______;_______;_______.(直接写出结果)
(2)若其它条件不变,求线段的长.(用含的式子表示)
15.(2023春·山东泰安·六年级统考期末)如图1,已知在线段上.
(1)图1中共有_________条线段;
(2)若;
①比较线段的长短:_________(填“>”“=”或“<”);
②如图2,若是的中点,是的中点,求线段的长度.
名称
直线
射线
线段
图形
B
A
A
B
B
A
端点个数
无
一个
两个
表示法
直线
直线AB(BA)
射线
射线AB
线段
线段AB(BA)
作法叙述
作直线
作直线AB
作射线
作射线AB
作线段
作线段AB
连接AB
延长
向两端无限延长
向一端无限延长
不可延长
北师大版(2024)七年级下册1 两条直线的位置关系课后测评: 这是一份北师大版(2024)七年级下册<a href="/sx/tb_c77849_t7/?tag_id=28" target="_blank">1 两条直线的位置关系课后测评</a>,文件包含北师大版数学七年级下册同步讲义第二章第01讲两条直线的位置关系7类热点题型讲练原卷版docx、北师大版数学七年级下册同步讲义第二章第01讲两条直线的位置关系7类热点题型讲练解析版docx等2份试卷配套教学资源,其中试卷共39页, 欢迎下载使用。
北师大版(2024)七年级上册(2024)第四章 基本平面图形2 角同步练习题: 这是一份北师大版(2024)七年级上册(2024)<a href="/sx/tb_c4050004_t7/?tag_id=28" target="_blank">第四章 基本平面图形2 角同步练习题</a>,文件包含北师大版数学七年级上册同步讲义第4章第03讲思想方法专题线段与角计算中的思想方法4类热点题型讲练原卷版docx、北师大版数学七年级上册同步讲义第4章第03讲思想方法专题线段与角计算中的思想方法4类热点题型讲练解析版docx等2份试卷配套教学资源,其中试卷共28页, 欢迎下载使用。
北师大版(2024)七年级上册(2024)2 角同步练习题: 这是一份北师大版(2024)七年级上册(2024)<a href="/sx/tb_c4050004_t7/?tag_id=28" target="_blank">2 角同步练习题</a>,文件包含北师大版数学七年级上册同步讲义第4章第02讲角与角的比较8类热点题型讲练原卷版docx、北师大版数学七年级上册同步讲义第4章第02讲角与角的比较8类热点题型讲练解析版docx等2份试卷配套教学资源,其中试卷共46页, 欢迎下载使用。