


北京市2023-2024学年高一下学期期末冲刺卷2生物试卷(解析版)
展开这是一份北京市2023-2024学年高一下学期期末冲刺卷2生物试卷(解析版),共24页。试卷主要包含了选择题,非选择题等内容,欢迎下载使用。
第一部分
一、选择题:本部分共15题,每题2分,共30分。在每题列出的四个选项中,选出最符合题目要求的一项。
1.以下支持孟德尔分离定律的证据是( )
A.杂交实验所用豌豆均为纯合子B.用人工授粉的方法进行杂交实验
C.用统计学方法处理实验数据D.杂合子自交后代性状分离比3:1
【答案】D
【分析】基因分离定律的实质:在杂合子的细胞中,位于一对同源染色体上的等位基因,具有一定的独立性;生 物体在进行减数分裂形成配子时,等位基因会随着同源染色体的分开而分 离,分别进入到两个配子中,独立地随配子遗传给后代。
【详解】A、杂交实验所用豌豆均为纯合子,是孟德尔选用豌豆进行实验的有点,但并不是支持分离定律的证据,A错误;
B、用人工授粉进行杂交实验只是实验方法,不是实验结果,无法作为支持分离定律的证据,B错误;
C、用统计学方法处理实验数据,是孟德尔成功的原因之一,但并不是支持分离定律的证据,C错误;
D、杂合子自交后代性状分离比3:1符合分离定律,能够作为支持分离定律的证据,D正确。
故选D。
2.生菜不结球纯合品系甲(mmNN)和结球纯合品系乙(MMN'N')杂交,F1自交,F2中结球紧实29株、结球疏松10株和不结球115株。M基因促进结球,但M、N同时存在时,结球程度与N基因单独存在时没有显著差异。下列分析不正确的是( )
A.生菜的不结球对结球为显性
B.结球与否的遗传遵循分离定律
C.基因型为MMNN的生菜不结球
D.F2中结球紧实的基因型有1种
【答案】D
【分析】基因分离定律实质:在杂合子细胞中,位于一对同源染色体上的等位基因,具有一定的独立性;当细胞进行减数分裂,等位基因会随着同源染色体的分开而分离,分别进入两个配子当中,独立地随配子遗传给后代。
【详解】A、据题意可知,将不结球纯合品系甲和结球纯合品系乙杂交,F1杂合子自交,F2中结球39株、不结球115株,即结球∶不结球≈1∶3,说明生菜的不结球对结球为显性,M基因促进结球,结球与否的遗传遵循分离定律,A正确;
B、据题意可知,将不结球纯合品系甲和结球纯合品系乙杂交,F1杂合子自交,F2中结球39株、不结球115株,即结球∶不结球≈1∶3,说明生菜的不结球对结球为显性,M基因促进结球,结球与否的遗传遵循分离定律,B正确;
C、结球是隐性性状,M基因促进结球,F2中结球紧实:结球疏松:不结球115株=3:1:12,说明N基因决定生菜不结球,N___表现为不结球,基因型为 MMNN的生菜不结球,C正确;
D、结球是隐性性状,M基因促进结球,F2中结球紧实:结球疏松:不结球115株=3:1:12,说明N基因决定生菜不结球,N___表现为不结球,基因型为MMNN 的生菜不结球,M_N'N'表示结球紧实,基因型有2种,D错误。
故选D。
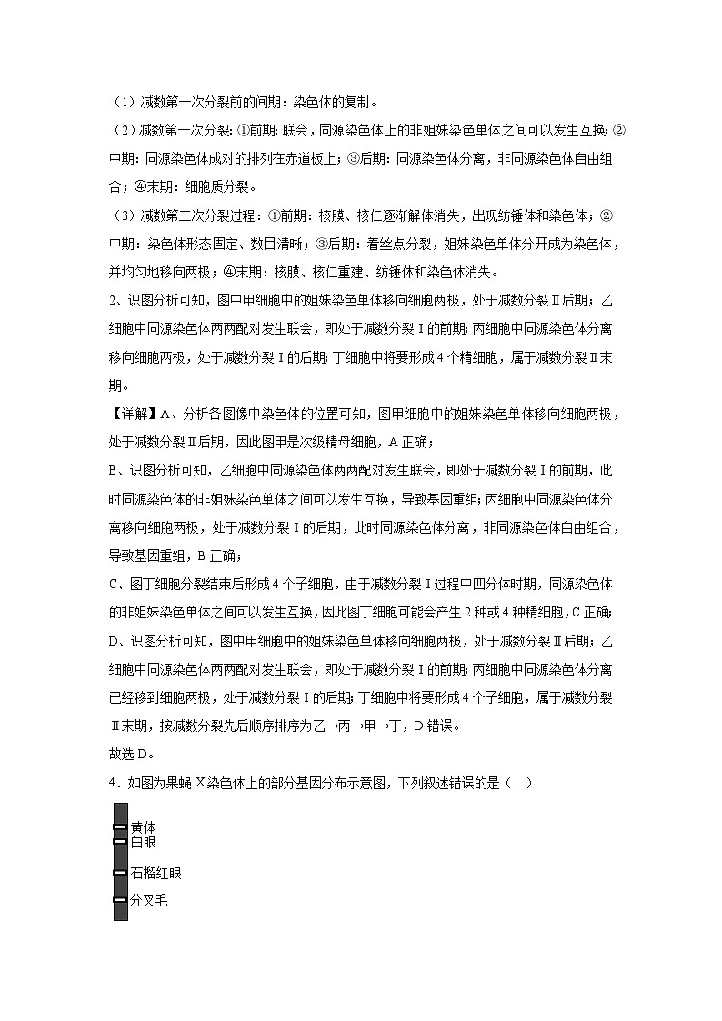
3.某同学制作百合花(2n=24)花粉母细胞减数分裂的临时装片,部分显微照片如图所示,下列叙述错误的是( )
A.图甲是次级精母细胞,姐妹染色单体分离
B.基因重组过程可发生在图乙和图丙细胞中
C.图丁细胞可能会产生2种或4种精细胞
D.按减数分裂先后顺序排序为乙→甲→丙→丁
【答案】D
【分析】1、减数分裂过程:
(1)减数第一次分裂前的间期:染色体的复制。
(2)减数第一次分裂:①前期:联会,同源染色体上的非姐妹染色单体之间可以发生互换;②中期:同源染色体成对的排列在赤道板上;③后期:同源染色体分离,非同源染色体自由组合;④末期:细胞质分裂。
(3)减数第二次分裂过程:①前期:核膜、核仁逐渐解体消失,出现纺锤体和染色体;②中期:染色体形态固定、数目清晰;③后期:着丝点分裂,姐妹染色单体分开成为染色体,并均匀地移向两极;④末期:核膜、核仁重建、纺锤体和染色体消失。
2、识图分析可知,图中甲细胞中的姐妹染色单体移向细胞两极,处于减数分裂Ⅱ后期;乙细胞中同源染色体两两配对发生联会,即处于减数分裂Ⅰ的前期;丙细胞中同源染色体分离移向细胞两极,处于减数分裂Ⅰ的后期;丁细胞中将要形成4个精细胞,属于减数分裂Ⅱ末期。
【详解】A、分析各图像中染色体的位置可知,图甲细胞中的姐妹染色单体移向细胞两极,处于减数分裂Ⅱ后期,因此图甲是次级精母细胞,A正确;
B、识图分析可知,乙细胞中同源染色体两两配对发生联会,即处于减数分裂Ⅰ的前期,此时同源染色体的非姐妹染色单体之间可以发生互换,导致基因重组;丙细胞中同源染色体分离移向细胞两极,处于减数分裂Ⅰ的后期,此时同源染色体分离,非同源染色体自由组合,导致基因重组,B正确;
C、图丁细胞分裂结束后形成4个子细胞,由于减数分裂Ⅰ过程中四分体时期,同源染色体的非姐妹染色单体之间可以发生互换,因此图丁细胞可能会产生2种或4种精细胞,C正确;
D、识图分析可知,图中甲细胞中的姐妹染色单体移向细胞两极,处于减数分裂Ⅱ后期;乙细胞中同源染色体两两配对发生联会,即处于减数分裂Ⅰ的前期;丙细胞中同源染色体分离已经移到细胞两极,处于减数分裂Ⅰ的后期;丁细胞中将要形成4个子细胞,属于减数分裂Ⅱ末期,按减数分裂先后顺序排序为乙→丙→甲→丁,D错误。
故选D。
4.如图为果蝇X染色体上的部分基因分布示意图,下列叙述错误的是( )
A.摩尔根运用假说-演绎法将白眼基因定位在X染色体上
B.图示中所示的基因控制的性状遗传都和性别相关联
C.雌果蝇的体细胞中分叉毛基因最多有4个
D.控制白眼和分叉毛的基因在遗传中遵循自由组合定律
【答案】D
【分析】由图片可知,基因位于染色体上,并且呈线性排列。
【详解】A、摩尔根运用假说-演绎法进行一系列杂交实验,最终证明白眼基因位于X染色体上,A正确;
B、图示中所示的基因位于X染色体上,属于伴性遗传,其控制的性状遗传都和性别相关联,B正确;
C、雌果蝇的体细胞在有丝分裂后期时,存在4条X染色体,因此分叉毛基因最多有4个,C正确;
D、控制白眼和分叉毛的基因位于同一条染色体上,因此在遗传中不遵循自由组合定律,D错误。
故选D。
5.果蝇的红眼(XR)对白眼(Xr)为显性,让红眼雄果蝇和白眼雌果蝇杂交,F1中偶尔会出现极少数的不符合交叉遗传特点的例外子代,结果如下表所示,不考虑基因突变。下列说法正确的是( )
A.F1红眼雌果蝇既有纯合子也有杂合子
B.Y染色体的有无决定雌、雄果蝇的育性
C.F1例外出现的原因可能是母本减数分裂I或II异常
D.F1例外雌蝇与父本回交后代不会出现例外
【答案】C
【分析】人类红红绿色盲、抗维生素D佝偻病的遗传表现与果蝇眼睛颜色的遗传非常相似,决定它们的基因位于性染色体上,在遗传上总是和性别相关联,这种现象叫作伴性遗传。
【详解】A、亲本白眼♀、红眼♂的基因型为XrXr、XRY,F1中正常的红眼雌果蝇的基因型为XRXr,不存在不正常的红眼雌果蝇,故F1红眼雌果蝇均为杂合子,A错误;
B、结合题表,XY为雄性,XXY为雌性,故Y染色体的有无不能决定雌、雄果蝇的育性,B错误;
C、F1例外的基因型为红眼不育♂(XRO)、白眼可育♀(XrXrY),即产生了XrXr、O的配子,出现这种情况的原因是母本减数分裂I或II异常,C正确;
D、F1例外雌蝇(XrXrY)与父本(XRY)回交,XrXrY能产生Xr、XrY、XrXr、Y的配子,与含Y的配子进行结合,会出现XrXrY的个体,即会出现例外个体,D错误。
故选C。
6.为研究R型肺炎链球菌转化为S型肺炎链球菌的转化物质是DNA还是蛋白质,进行了肺炎链球菌体外转化实验,其基本过程如图所示:
下列叙述正确的是( )
A.甲组培养皿中只有S型菌落,推测加热会破坏转化物质的活性
B.乙组培养皿中有R型及S型菌落,推测转化物质是蛋白质
C.丙组培养皿中只有R型菌落,推测转化物质是DNA
D.该实验能证明肺炎链球菌的遗传物质主要是DNA
【答案】C
【分析】格里菲斯的实验证明,在S型细菌中存在某种转化因子,但是不知道转化因子是什么。在艾弗里的实验中证明遗传物质是DNA,艾弗里将S型细菌的DNA、蛋白质、糖类等物质分离开,单独的、直接的观察它们各自的作用。另外还增加了一组对照实验,即DNA酶和S型活菌中提取的DNA与R型菌混合培养。
【详解】A、甲组培养皿中有R型和S型菌落,S型菌的提取物高温加热后依然能使R型细菌转化为S型细菌菌,推测加热不会破坏转化物质的活性,A错误;
B、乙组培养皿中有R型及S型菌落,由于加入了蛋白酶,蛋白质被水解,可推测转化物质不是蛋白质,B错误;
C、丙组培养皿中只有R型菌落,由于加入了DNA酶,DNA被水解,与甲组对比可知,DNA被水解后就不能使R型细菌转化为S型细菌,可推测转化物质是DNA,C正确;
D、该实验能证明肺炎双球菌的遗传物质是DNA,不能说明主要的遗传物质是DNA,D错误。
故选C。
7.下表为四种生物体内某种核酸分子的碱基组成情况。据下表分析,不正确的是( )
A.碱基中不含U,故检测的是四种生物的DNA分子
B.小麦中这类核酸分子的热稳定性可能低于其他三种生物
C.碱基种类决定这类核酸分子携带遗传信息的特异性
D.嘌呤 / 嘧啶的比值可支持真核生物“由共同祖先进化而来”
【答案】C
【分析】DNA分子中,A与T之间由两个氢键连接,G与C之间由三个氢键连接,氢键越多,热稳定性越高。
DNA分子的特异性指的是碱基的排序。
【详解】A、DNA含碱基AGCT,RNA含碱基AGCU,若检测碱基中不含U,则说明检测的是DNA,A正确;
B、A与T之间由两个氢键连接,G与C之间由三个氢键连接,氢键越多,热稳定性越高,小麦中DNA分子腺嘌呤 / 鸟嘌呤比值大于1,说明A-T对多,热稳定性可能低于其他三种生物,B正确;
C、碱基排序决定DNA分子携带遗传信息的特异性,C错误;
D、嘌呤 / 嘧啶的比值均接近1,体现了几种生物DNA的相似性,可支持真核生物“由共同祖先进化而来”,D正确。
故选C。
8.某果蝇精原细胞中8条染色体上的DNA已全部被15N标记,其中一对同源染色体上有基因A和a,现给此精原细胞提供含14N的原料让其连续进行两次分裂,产生四个子细胞,分裂过程中无基因突变和染色体畸变发生。下列叙述中正确的是( )
A.若四个子细胞中均含4条染色体,则一定有一半子细胞含有a基因
B.若四个子细胞中均含8条染色体,则每个子细胞中均含2个A基因
C.若四个子细胞中的核DNA均含15N,则每个子细胞均含8条染色体
D.若四个子细胞中有一半核DNA含15N,则每个子细胞均含4条染色体
【答案】A
【分析】减数分裂与有丝分裂的区别:有丝分裂可连续进行,有丝分裂复制一次,细胞分裂一次, 产生与亲代细胞一样的两个子细胞;减数分裂复制一次,细胞连续分裂两次,产生的子细胞中核DNA和染色体是亲代细胞的一半。
【详解】A、若四个子细胞中均含4条染色体(染色体数目是体细胞的一半),则细胞进行的减数分裂,等位基因会发生分离,形成4个精细胞两两相同,故有一半子细胞含有a基因,A正确;
B、若四个子细胞中均含8条染色体(染色体数目与体细胞相同),则细胞进行的是有丝分裂,子细胞的基因型与体细胞相同,则每个子细胞中均只含有1个A基因和1个a基因,B错误;
C、若四个子细胞中的核DNA均含15N,则DNA只复制一次,细胞进行的是减数分裂,四个子细胞为精细胞,染色体数目是体细胞的一半,因此四个子细胞中均含4条染色体,C错误;
D、若四个子细胞中有一半核DNA含15N,说明DNA不止复制一次,则细胞进行的是有丝分裂,所以每个子细胞均含8条染色体,D错误。
故选A。
9.大部分体细胞内端粒的长度会随着细胞分裂而不断缩短,而端粒酶能延伸端粒DNA,其过程如下图。下列说法正确的是( )
A.端粒酶能够延伸的重复序列是 TTAGGG
B.大肠杆菌拟核的 DNA末端含有端粒
C.端粒酶延伸DNA 的方向是从3'→5'
D.端粒酶通过 DNA 复制延伸DNA
【答案】A
【分析】每条染色体的两端都有一段特殊序列的DNA-蛋白质复合体,称为端粒。端粒DNA序列在每次细胞分裂后会缩短一截。随着细胞分裂次数的增加,截短的部分会逐渐向内延伸。在端粒DNA序列被 “截”短后,端粒内侧正常基因的DNA序列就会受到损伤, 结果使细胞活动渐趋异常。结合题干分析,端粒酶通过酶中的RNA作为模板,合成DNA的序列为 TTAGGG。
【详解】A、通过图示可知,通过端粒酶中的RNA作为逆转录的模板,逆转录出端粒DNA的重复序列是TTAGGG,A正确;
B、 大肠杆菌拟核不含染色体,DNA的末端没有端粒,B错误;
C、通过图示可知,端粒酶延伸DNA 的方向是从5'→3',C错误;
D、 端粒酶通过RNA逆转录延伸DNA,D错误。
故选A。
10.DNA甲基化是指在相关酶的作用下将甲基选择性的连接到胞嘧啶上。遭遇盐胁迫时,小麦H基因响应盐胁迫而表达量增大。用甲基化相关酶的抑制剂处理后,小麦H基因的启动子区域显著的去甲基化,且H基因的转录水平升高,下列分析不合理的是( )
A.启动子甲基化会抑制其与核糖体的结合
B.盐胁迫可能使小麦H基因的启动子区域去甲基化
C.H基因启动子甲基化程度高时,其转录水平降低
D.DNA甲基化不会改变DNA碱基对的排列顺序
【答案】A
【分析】表观遗传是指DNA序列不发生变化,但基因的表达却发生了可遗传的改变,即基因型未发生变化而表现型却发生了改变,如DNA的甲基化,甲基化的基因不能与RNA聚合酶结合,故无法进行转录产生mRNA,也就无法进行翻译,最终无法合成相应蛋白,从而抑制了基因的表达。
【详解】AC、启动子是RNA聚合酶识别与结合的位点,启动子甲基化后影响其与RNA聚合酶结合,进而影响了该基因的转录,故H基因启动子甲基化程度高时,其转录水平降低,而核糖体与mRNA结合进行翻译,所以启动子不与核糖体结合,A错误,C正确;
B、分析题意可知,遇盐胁迫时,小麦H基因响应盐胁迫而表达量增大,且用甲基化相关酶的抑制剂处理后,小麦H基因的启动子区域显著的去甲基化,说明盐胁迫可能使小麦H基因的启动子区域去甲基化,B正确;
D、DNA甲基化是表观遗传的一种,表观遗传不会改变DNA碱基对的排列顺序,D正确。
故选A。
11.野生型豌豆子叶黄色(Y)对突变型豌豆子叶绿色(y)为显性,Y基因和y基因的翻译产物分别是SGRY蛋白和SGRy蛋白。两种蛋白质都能进入叶绿体,它们的部分氨基酸序列如下图。SGRY蛋白质能促使叶绿素降解,使子叶由绿色变为黄色:SGRy蛋白能减弱叶绿素降解,使子叶维持“常绿”。下列叙述正确的是( )
(注:序列中的字母是氨基酸缩写,序列上方的数字表示该氨基酸在序列中的位置,①、②、③表示发生突变的位点)
A.位点①②突变导致了该蛋白的功能丧失
B.位点③的突变导致了该蛋白的功能改变
C.黑暗条件下突变型豌豆子叶的表现型为“常绿”
D.Y基因突变为y基因的根本原因是碱基发生缺失
【答案】B
【分析】题图分析:SGRY蛋白和SGRy有3处变异,①处氨基酸由T变成S,②处氨基酸由N变成K,可以确定是基因相应的碱基对发生了替换,③处多了一个氨基酸,所以可以确定是发生了碱基对的增添。
【详解】A、从图中可以看出SGRY蛋白的第12和38个氨基酸所在的区域的功能是引导该蛋白进入叶绿体,根据题意,SGRy和SGRY都能进入叶绿体,说明①、②处的变异没有改变其功能,A错误;
B、由题干可知,SGRy和SGRY两种蛋白质都能进入叶绿体,由③处变异引起的突变型的SGRy蛋白功能的改变,该蛋白调控叶绿素降解的能力减弱,最终使突变型豌豆子叶和叶片维持“常绿”,B正确;
C、叶绿素的合成需要光照,黑暗条件下叶绿素的合成受阻,子叶呈黄色,C错误;
D、根据图可以看出,突变型的SGRy蛋白和野生型的SGRY蛋白有3处变异,①处氨基酸由T变成S,②处氨基酸由N变成K,可以确定是基因相应的碱基对发生了替换,③处多了一个氨基酸,故可以确定是发生了碱基对的增添,D错误。
故选B。
12.雄蚕比雌蚕的吐丝量高且蚕丝质量好,但雌雄鉴别困难。已知基因B能使蚕卵呈黑色,反之则蚕卵为白色。用X射线处理雌蚕甲,流程如下图,下列叙述错误的是( )
A.X射线处理,既可引起基因突变,也可引起染色体结构变异
B.使用光学显微镜观察细胞中的染色体形态,可区分乙、丙个体
C.突变体丁与基因型为bbZZ的雄蚕杂交,可实现对子代的大规模性别鉴定
D.丙与基因型为bbZZ的雄蚕杂交,子代中基因型为bbZWB的个体占1/2
【答案】D
【分析】分析图形:X射线处理雌蚕甲,其B基因突变成b基因,再用X射线处理乙,常染色体上的B基因转移到W染色体上获得了丙,再经过杂交鉴定和筛选得到丁。
【详解】A、由图形和分析可知:X射线处理,既可以引起基因突变也可以引起染色体结构变异,A正确;
B、乙与丙的区别在于B基因位置,使用光学显微镜观察细胞中染色体形态,可区分乙、丙个体,B正确;
C、将突变体丁(bbZWB)与bbZZ的雄蚕杂交,子代雄性(bbZZ)全为蚕卵呈白色,雌性(bbZWB)蚕卵呈黑色,可实现对子代的大规模性别鉴定,C正确;
D、③过程中,丙(bOZWB)与bbZZ的雄蚕杂交,子代的情况为1/4bbZWB、1/4bbZZ、1/4bOZWB、1/4bOZZ,子代中bbZWB的概率为1/4,D错误。
故选D。
13.研究者发现一种单基因遗传病——线粒体解偶联综合征,患者线粒体的氧化功能异常活跃,使他们摄入远超身体所需的营养物质,但体重却很低。该病是由于12号染色体上的基因突变,使线粒体内膜上ATP合成酶功能异常,合成ATP明显减少。据此推测不合理的是( )
A.患者耗氧量可能高于正常人
B.患者线粒体分解丙酮酸高于正常人
C.患者以热能形式散失的能量增加
D.该病遗传不符合基因的分离定律
【答案】D
【分析】ATP的化学性质不稳定,在有关酶的催化作用下,ATP分子远离A那个高能磷酸键很容易水解,于是远离A那个P就脱离开来,形成游离的Pi,同时释放出大量的能量,ATP就转化成了ADP。
【详解】AB、患者线粒体内膜上ATP合成酶功能异常,合成ATP明显减少,则为了正常的生命活动,则需要消耗更多的氧气进行呼吸合成ATP,线粒体分解更多的丙酮酸,AB不符合题意;
C、患者的呼吸速率上升,但合成的ATP少,所以更多的能量以热能形式散失,C不符合题意;
D、该病是由于12号染色体上的基因突变,符合基因的分离定律,D符合题意。
故选D。
14.2022年诺贝尔生理学或医学奖获奖者帕博的研究团队发现:现代人与尼安德特人(尼人)的TKTL基因仅存在一个氨基酸的不同,尼人TKTL蛋白的317位为赖氨酸,现代人的317位是精氨酸。这种差异使现代人拥有更多大脑神经元,以及更高的智力水平。据此不能推出( )
A.这种功能差异是由基因中碱基对替换导致的
B.TKTL基因突变为生物进化提供了原材料
C.两者的TKTL蛋白均能行使正常的生理功能
D.两者的差异发生在现代人与尼人物种形成过程中
【答案】D
【分析】根据题意信息可知,现代人与尼安德特人(尼人)的TKTL基因仅存在一个氨基酸的不同,尼人TKTL蛋白的317位为赖氨酸,现代人的317位是精氨酸,由此推测基因中碱基对替换,导致317位赖氨酸突变为精氨酸。
【详解】A、根据题意可知,尼人TKTL蛋白的317位为赖氨酸,现代人的317位是精氨酸,这种差异使现代人拥有更多大脑神经元,以及更高的智力水平,由此可知,导致功能差异的原因可能是基因中碱基对发生了替换,A正确;
B、根据题意可知,尼人TKTL蛋白的317位为赖氨酸,现代人的317位是精氨酸,这种差异是由于基因突变引起,基因突变为生物进化提供了原材料,B正确;
C、根据题意可知,现代人与尼安德特人(尼人)的TKTL基因仅存在一个氨基酸的不同,两者的TKTL蛋白均能行使正常的生理功能,只不过这种差异现代人拥有更多大脑神经元,以及更高的智力水平,C正确;
D、根据题意信息无法推测两者的差异发生在现代人与尼人物种形成过程中,D错误。
故选D。
15.纯蛱蝶幼虫主要取食西番莲叶片,西番莲受到纯蛱蝶的伤害之后,会释放出一种化学物质使纯幼虫死亡,但仍有少数纯蛱蝶变异出抵抗该化学物质的能力。观察发现,西番莲用改变叶片形状、出”一种黄色假卵—叶片上蜜腺稍微隆起形成卵状结构等办法来迷惑纯蛱蝶,纯蛱蝶在此产卵;还通过分泌出一种“花外蜜露”,引诱蚂蚁和蝇类前来捕食纯蛱蝶幼虫;在此过程中,纯蛱蝶增强了发现、寻找西番莲的能力。根据以上现象,下列分析不正确的是( )
A.西番莲的化学物质导致蝶产生抗性变异为进化提供原材料
B.西番莲叶形和蜜腺的变化与纯蛱蝶觅食行为的变化是两者相互选择的结果
C.西番莲叶形的变化和纯蛱蝶觅食行为的变化说明选择决定进化的方向
D.西番莲、纯蛱蝶、蚂蚁、蝇类在相互影响中不断协同进化
【答案】A
【分析】种群是生物进化的基本单位;突变和基因重组提供进化的原材料,自然选择导致种群基因频率的定向改变;通过隔离形成新的物种;生物进化的过程实际上是生物与生物、生物与无机环境共同进化的过程,进化导致生物的多样性。不同物种之间、生物与无机环境之间在相互影响中不断进化和发展,这就是协同进化。
【详解】A、纯蛱蝶的抗性变异在前,西番莲的化学物质对蝶的选择在后,西番莲的化学物质不是诱变因素,不能导致蝶产生变异,A错误;
B、西番莲叶形和蜜腺的变化与纯蛱蝶觅食行为的变化是两者相互选择,协同进化的结果,B正确;
C、生物进化的方向是由自然选择决定的,在自然选择的作用下,具有有利变异的个体有更多的机会产生后代,种群中相应基因的频率会不断提高,西番莲叶形的变化和纯蛱蝶觅食行为的变化说明自然选择决定进化的方向,C正确;
D、协同进化是指不同物种之间、生物与无机环境之间在相互影响中不断进化和发展,因此西番莲、纯蛱蝶、蚂蚁、蝇类在相互影响中不断协同进化,D正确。
故选A。
第二部分
二、非选择题:本部分共6题,共70分。
16.下图中编号A-F的图像是显微镜下观察到的某植物(2n=24)减数分裂不同时期的细胞图像,请据图回答下列问题。
(1)取该植物解离后的花药,捣碎后置于载玻片上,滴加 染色1-2min,压片后制成临时装片。在光学显微镜下观察细胞中染色体的形态、数目和分布,以此作为判断该细胞所处分裂时期的依据。
(2)上述细胞分裂图像中,图A所示细胞中同源染色体 形成四分体, 之间会发生片段交换,导致其上的基因组合出现改变。
(3)图C中的细胞所处的细胞分裂时期是 期,该细胞中有 条染色单体。
(4)图B细胞所处时期中,染色体发生的变化是
(5)图F所示每个细胞中的染色体数是 ,这些染色体之间的关系是 。
【答案】(1)碱性染料(甲紫)
(2)联会 同源染色体非姐妹染色单体
(3)减数分裂I中 48
(4)染色体着丝粒分开,姐妹染色体单体分开,在纺锤丝的牵引下移向两极
(5)12 非同源染色体
【分析】分析题图:图中A-F是显微镜下拍到的二倍体植物(2n=24)的减数分裂不同时期的图象,A是同源染色体联会,处于减数第一次分裂前期,B是减数第二次分裂后期,C是减数第一次分裂中期,D是减数第二次分裂中期,E是减数第一次分裂后期,F表示分裂结束。
【详解】(1)染色体易被碱性染料染成深色,因此观察细胞减数分裂实验中,需用碱性染料(如甲紫)对染色体进行染色,通过观察染色体的形态和数目确定细胞所处的时期。
(2)图A中同源染色体联会形成四分体,此时同源染色体非姐妹染色单体之间会发生片段交换,导致其上的基因组合出现改变。
(3)图C细胞同源染色体排列在赤道板两侧,是减数第一次分裂中(减数分裂I中)期,此时每条染色体含有2条姐妹染色单体,所以共有48条单体。
(4)B是减数第二次分裂后期,此时染色体着丝粒分开,姐妹染色体单体分开,在纺锤丝的牵引下移向两极。
(5)F表示减数第二次分裂末期,每个细胞中染色体数目减半,只有12条,由于减数第一次分裂,同源染色体分开,所以这些染色体是非同源染色体。
17.真核细胞内染色体外环状DNA(eccDNA)是游离于染色体基因组外的DNA,DNA的损伤可能会导致eccDNA的形成。下图中途径1、2分别表示真核细胞中DNA复制的两种情况,a、b、a'和b'表示子链的两端,①~④表示生理过程。请据图回答。
(1)途径1中酶2为 ,途径2中④过程需要 酶的作用。
(2)途径2中a、b、a'和b'中为5'端的是 。
(3)观察过程①③可推测DNA复制采用了 等方式,极大的提升了复制速率。eccDNA能自我复制的原因是 。
(4)下列属于eccDNA形成的原因可能有 。
A.DNA发生双链断裂B.染色体片段丢失
C.染色体断裂后重新连接D.DNA中碱基互补配对
(5)eccDNA在肿瘤细胞中普遍存在,肿瘤细胞分裂时,因eccDNA无 (填结构),而无法与 连接,导致不能平均分配到子细胞中。由此可见,eccDNA的遗传 (填“遵循”或“不遵循”)孟德尔遗传规律。
【答案】(1)DNA聚合酶 DNA连接
(2)a和a'
(3)双向、多起点 eccDNA上有复制起点(复制原点)
(4)ABC
(5)着丝点(着丝粒) 星射线(纺锤丝) 不遵循
【分析】基因分离定律的实质:在杂合子的细胞中,位于一对同源染色体上的等位基因,具有一定的独立性;生物体在进行减数分裂形成配子时,等位基因会随着同源染色体的分开而分离,分别进入到两个配子中,独立地随配子遗传给后代。
DNA的复制:
条件:a、模板:亲代DNA的两条母链;b、原料:四种脱氧核苷酸为;c、能量:(ATP);d、一系列的酶。缺少其中任何一种,DNA复制都无法进行。
过程: a、解旋:首先DNA分子利用细胞提供的能量,在解旋酶的作用下,把两条扭成螺旋的双链解开,这个过程称为解旋;b、合成子链:然后,以解开的每段链(母链)为模板,以周围环境中的脱氧核苷酸为原料,在有关酶的作用下,按照碱基互补配对原则合成与母链互补的子链。
【详解】(1)途径1为DNA复制过程,该过程中的酶1为解旋酶,酶2为DNA聚合酶,途径2为环状DNA复制的过程,④为损伤DNA形成环状DNA过程,该即过程需要DNA连接酶的作用。
(2)DNA复制过程中子链的延伸方向是由5’→3’延伸的过程,根据复制方向可知,途径2中a、a'为5'端,
(3)观察过程①③可推测DNA复制为半保留复制,结合图示可知,DNA复制过程中表现出双向复制和多起点复制的特点,该特点极大的提升了复制速率。eccDNA上有复制起点,因而eccDNA能自我复制。
(4)题意显示,DNA的损伤可能会导致eccDNA的形成。而DNA发生双链断裂、 染色体片段丢失、 染色体断裂等都是DNA损伤的表现,而DNA碱基互补配对不会导致环状DNA的形成,因此,ABC符合题意。
故选ABC。
(5)eccDNA在肿瘤细胞中普遍存在,肿瘤细胞分裂时,因eccDNA无着丝粒(点),因此无法与纺锤丝连接,只能随机分配到子细胞中。由于eccDNA不能均等 分配到子细胞中,因此,eccDNA的遗传不遵循孟德尔遗传规律。
18.色氨酸是大肠杆菌合成蛋白质所必需的一种氨基酸。研究人员发现,在培养基中无论是否添加色氨酸,都不影响大肠杆菌的生长。
(1)研究发现,大肠杆菌有5个与色氨酸合成有关的基因。在需要合成色氨酸时,这些基因通过 (过程)合成相关酶。大肠杆菌对色氨酸需求的响应十分高效,原因之一是由于没有核膜的界限, 。
(2)进一步发现,在培养基中增加色氨酸后,大肠杆菌相关酶的合成量大大下降。经过测序,研究者发现了大肠杆菌色氨酸合成相关基因的结构(图1)。
①由图1可知,在培养基中有 的条件下,trpR指导合成的抑制蛋白能够结合在操纵序列,从而阻止 与启动子的结合,从而抑制色氨酸相关酶的合成。
②随着研究的深入,研究者发现,色氨酸合成相关基因转录后形成的mRNA的5’端有一段“无关序列”编码出的多肽不是色氨酸合成酶,但将这段多肽对应基因序列敲除后,发现色氨酸合成酶的合成出现了变化(图2)。由此可知,图1中的抑制蛋白的抑制作用是 (填“完全的”或“不完全的”),推测“无关序列”的作用是响应色氨酸的浓度变化,进一步抑制色氨酸合成酶相关基因的表达。
③如图3所示,“无关序列”转录出的mRNA包含具有一定反向重复特征4个区域,且其中富含色氨酸的密码子。当核糖体在mRNA上滑动快(蛋白质合成快)时,3、4区配对形成一个阻止mRNA继续合成的茎—环结构;相反,2、3区配对,转录过程继续发生。结合上述研究,“无关序列”完成调控的机制是 。
(3)“无关序列”在控制大肠杆菌代谢的过程中起到了一种“RNA开关”的功能,令其能够响应外界代谢物的含量变化,避免了 。
【答案】(1)转录和翻译(表达) 转录和翻译同时发生
(2)色氨酸 RNA聚合酶 不完全的 在色氨酸浓度高时,核糖体在“无关序列”mRNA上翻译出带有色氨酸的多肽块,3、4区配对,阻止色氨酸相关基因的完整转录
(3)物质和能量的浪费
【分析】基因表达包括转录和翻译两个过程,其中转录是以DNA的一条链为模板合成RNA的过程,真核细胞该过程主要在细胞核中进行,需要RNA聚合酶参与;翻译是以mRNA为模板合成蛋白质的过程,该过程发生在核糖体上,需要以氨基酸为原料,还需要酶、能量和tRNA。原核细胞中转录和翻译同时发生在同一空间内。
【详解】(1)由氨基酸形成的酶的本质是蛋白质,可通过控制该酶的基因通过转录和翻译最终合成。大肠杆菌原核生物,无核膜包裹的细胞核,转录和翻译可同时发生,故大肠杆菌对色氨酸需求的响应十分高效。
(2)①分析题图1可知,存在色氨基酸的情况下,激活了抑制蛋白,抑制蛋白能够结合在操纵序列,抑制RNA聚合酶与启动子的识别,抑制色氨酸合成相关酶基因的转录。
②敲除“无关序列”前色氨酸合成相关酶的合成量小于敲除“无关序列”后的检测量,说明抑制蛋白没有完全抑制色氨酸合成相关酶基因的表达。
③“无关序列”的作用取决于核糖体在这一段mRNA上的翻译速度,“无关序列”中有很多色氨酸的密码子,当色氨酸含量达到一定量,“无关序列”mRNA能够获得更充足的“色氨酸-tRNA”,核糖体滑动更快,导致3、4区配对,阻止色氨酸相关基因的完整转录,从而抑制了核糖体对“无关序列”后真正色氨酸合成酶相关mRNA的翻译。
(3)“无关序列”在控制大肠杆菌代谢的过程中起到了一种“RNA开关”的功能,令其能够响应外界代谢物的含量变化,避免了物质和能量的浪费。
19.玉米具有易种植、遗传背景清晰等特点,是遗传学家常用的实验材料。
(1)研究者利用一种紫粒玉米品系与黄粒玉米品系进行杂交,实验过程及结果如图1所示。据此推测,籽粒颜色的遗传由 对基因控制,符合 定律。
(2)研究者播种斑点籽粒,长成后进行测交实验,发现少部分后代植株出现紫粒性状的恢复。针对斑点性状的这种“不稳定性”,有学者提出存在一种移动因子,可以插入到籽粒颜色相关基因(A/a)中,影响基因功能;也可以从基因中切离。该因子的移动受到另一对等位基因(D/d)控制。
①据此推测,基因 中存在移动因子,斑点性状紫色区域产生的原因是玉米发育过程中进行 分裂时,D基因的存在使得斑点基因中的移动因子随机切离,恢复为有功能的基因,这一事件在发育过程越早的时期,紫斑越 。进而可以推论,斑点籽粒播种后测交实验后代中出现紫色性状的原因是 。
②研究者发现上述测交实验中恢复为紫色籽粒的玉米中,又出现了一些籽粒黄色、凹陷、非蜡质的新表型(图2a)。经研究,决定籽粒颜色、形状、蜡质的基因均位于9号染色体上(图2b)。
由此,研究者提出切离的移动因子可能会插入其他位置,并从其他位置切离导致染色体断裂。根据该推测,请在图2b中画出移动因子插入、切离的位置 。
(3)科学家发现的移动因子可以导致频繁的 (变异类型),从而为育种提供丰富的材料。为构建育种所用的突变体库,利用转基因技术构建 两个品系,将二者杂交后选择携带突变纯合且不带D基因的植株,原因是 。
【答案】(1)2 自由组合
(2)a 有丝 大 花斑玉米产生的 aD 配子中,D基因的存在使 a 基因恢复为A,获得该配子的子代玉米表现为紫色籽粒
(3)基因突变和染色体结构变异 含移动因子和含有D基因 防止D基因导致移动因子切离,引起所需突变体发生变异
【分析】基因的自由组合定律的实质是:位于非同源染色体上的非等位基因的分离或组合是互不干扰的;在减数分裂过程中,同源染色体上的等位基因彼此分离的同时,非同源染色体上的非等位基因自由组合。图中性状分离比为12:3:1,为9:3:3:1的变式,籽粒颜色的遗传是由两对基因控制的,且两对等位基因遵循自由组合定律。
【详解】(1)由于图1中F2性状分离比为12:3:1,为9:3:3:1的变式,因此籽粒颜色的遗传是由两对基因控制的,且两对等位基因遵循自由组合定律。
(2)如果玉米发育过程中产生花斑性状,玉米发育过程是有丝分裂,因此是有丝分裂过程中D基因的存在使得a基因中的移动因子随机切离,恢复为A基因,这一事件在发育过程越早的时期,紫斑越大;花斑玉米产生的 aD配子中,D基因的存在使 a 基因恢复为A,产生了一定比例的AD的配子,使测交子代玉米表现为紫色籽粒。
由于测交实验中恢复为紫色籽粒的玉米中,又出现了一些籽粒无色、凹陷、非蜡质的新表型,且决定籽粒颜色、性状、蜡质的基因均位于9号染色体上,移动因子插入、切离后,使9号染色体上A/a、S/s、W/w基因所在染色体片段缺失,若雌、雄配子均发生了这种变异,子代会出现无色、凹陷、非蜡质的籽粒。移动因子插入、切离的位置如下图: 。
(3)D基因的存在使得a基因中的移动因子随机切离,恢复为A基因,说明移动因子可以导致频繁的基因突变,移动因子可能会插入其他位置,并从其他位置切离导致染色体断裂,属于染色体结构变异。利用转基因技术,可以构建具有移动因子和 D 基因的两个品系,选取后代出现符合需要的突变性状且dd 纯合的植株留种,避免后代出现移动因子的转移,导致所需突变体发生变异。
20.学习以下材料,回答问题题。
抗性基因的水平转移
水平基因转移(HGT)是指在不同物种之间或单个细胞内部的细胞器之间以及细胞器和细胞核之间所进行的遗传物质的流动。HGT在生物界普遍存在,在许多原核生物中,HGT贡献了0.5%~25%的基因,是生物进化的主要动力之一。拟南芥、水稻叶绿体中的部分基因转移到核DNA显著提升了其对胁迫信号的响应能力,小立碗藓的核基因组中来自原核生物、真菌及病毒的128个基因在植物由水生向陆生过渡的过程中发挥了重要作用。
抗生素抗性基因被广泛应用于转基因技术中,因此转基因生物体内和环境中存在大量抗性基因。这些抗性基因进入细菌体内会显著增强自然菌株的耐药性,从而导致超级细菌的产生。HGT被认为是细菌耐药性传播的主要驱动因素。
可移动遗传元件是抗性基因发生HGT的必要条件,如质粒、整合子等。整合子是一种可移动性DNA分子,含有3个主要结构:5′端整合酶基因(INTI)表达整合酶;中间可变区,可以携带一个或多个相同或不同的耐药基因;3′端结构因整合子的类型不同而异。外源抗性基因在位点att Ⅰ和att C之间的可逆性捕获和剪切过程如下图。整合子若定位在细菌拟核DNA,可将携带的耐药基因“垂直”传播给子代;若定位于质粒上,则可实现耐药基因跨物种的“水平”传播。
抗性基因的水平转移还受到其他环境因子的影响,如抗生素的滥用提高了抗性基因频率。随着研究者对HGT的机理逐渐明晰,一系列应对措施正在有序推进,而HGT在科研中的应用潜力也被逐渐发掘。
(1)从可遗传变异的类型分析,HGT属于 ,HGT为进化提供了 。基因在不同物种间转移后能表达出相同产物,这是基于 。
(2)下列与抗性基因水平转移有关的说法中,正确的是 。
a、抗性基因可通过食物链、水体、土壤等广泛传播
b、经水平转移后的抗性基因不能再进行垂直传播
c、抗性基因水平转移的现象具有普遍性
d、整合酶兼具限制酶和DNA连接酶的功能
e、不同整合子所能携带的抗性基因种类和数量不同
f、 整合子对耐药基因的捕获和剪切能促进HGT
(3)在没有抗生素选择压力的环境中,耐药菌生存竞争力低于敏感菌,而人类活动促进了超级细菌的产生,请从物质和能量观、进化与适应观的角度阐明上述现象产生的原因 。
(4)结合文本材料,从基因工程和健康生活的角度,分别提出一项缓解抗性基因水平转移的思路 。
【答案】(1)基因重组 原材料 不同生物共用同一套密码子和具有相似的基因表达体系
(2)acdef
(3)无抗生素时,耐药菌表达抗性基因需要消耗额外的物质和能量,在竞争中不占优势;转基因技术的广泛应用使环境中抗性基因数量显著增加,抗生素的大量使用加速了选择过程,使抗性基因频率迅速升高,从而促进了超级细菌的产生。
(4)基因工程角度:设计能够实现自我降解的抗性基因;改造整合酶基因,降低整合酶活性;健康生活角度:科学用药,避免抗生素滥用。
【分析】不同生物之间或单个细胞内部的细胞器之间以及细胞器与细胞核之间可以进行基因的水平转移,这种现象是自然界普遍存在的,也是生物进化的主要驱动力之一。抗生素抗性基因常作用基因工程技术中的标记基因使用,导致转基因生物或环境中存在有大量的抗性基因,这些基因随着食物链等会进入细菌或其他生物体内,造成抗 生素抗性基因的基因频率上升,提高了细菌的耐药性。抗生素抗性基因可整合到细菌的拟核DNA中,也可以整合到质粒DNA中,并且两者之间可以相互转换,整合到拟核DNA中的抗性基因可垂直传给子代,而整合到质粒DNA上的抗性基因可水平跨物种的传给其他生物。
【详解】(1)水平基因转移是不同生物之间或细胞内部不同细胞器以及细胞器与细胞核之间的基因转移,属于广义的基因重组;突变和基因重组为生物进化提供了原材料;同一基因能在不同物种间转移并能表达出相同产物,这是因为不同生物共用同一套密码子和具有相似的基因表达体系。
(2)a、转基因生物中的抗性基因随着食物链进入其他生物或随着枯枝败叶等进入周围环境,进入细菌的抗基因再传播给其他生物,a正确;
b、经水平转移的抗性基因可整合到拟核DNA中,也要吧整合到质粒DNA中,整合到拟核DNA中抗性基因可进行垂直传播,b错误;
c、根据题目信息可知,抗性基因的水平转移在自然界中普遍存在,c正确;
d、整合子5′端整合酶基因(INTI)表达整合酶,可实现外源抗性基因在位点att Ⅰ和att C之间的可逆性捕获和剪切,剪切过程整合酶执行限制酶的功能,捕获整合过程执行DNA连接酶的功能,d正确;
e、整合子中间可变区,可以携带一个或多个相同或不同的耐药基因,e正确;
f、 整合子对耐药基因的捕获和剪切,可实现基因在不同生物或细胞内不同细胞器、细胞器与细胞核之间的水平转移,f正确。
故选acdef。
(3)在没有抗生素选择压力的环境中,抗生素抗性基因的表达,虽然没有竞争优势,但基因的表达需要消耗物质和能量,造成耐药菌与其他非耐药菌的竞争中牌劣势地位,生存竞争力低于敏感菌;人类生产和生活中广泛的使用转基因技术,使得周围环境中抗生素抗性基因的数量大量增多,另外,疾病治疗的过程中大量使用抗生素,造成对病菌的耐药性筛选作用,这些的活动都会导致抗性基因的频率迅速升高,从而促进超级细菌的产生。
(4)缓解抗性基因水平转移,在基因工程技术方面,可以设计能实现自我降解的抗性基因,或通过设计重组的基因表达载体,避免抗性基因整合到受体细胞的染色体中;或通过改造整合子中的整合酶基因的结构,降低整合酶的活性,降低基因的水平转移;从健康生活的角度,要科学用药,减少抗生素的使用。
21.鸽子的眼色为褐色,育种工作者选育出了两个纯种红眼品系甲和乙。已知鸽子的性别决定方式为ZW型,用甲、乙品系的鸽子进行如下杂交实验,结果如下图:
(1)杂交一和杂交二互为 。
(2)由杂交结果可以判断鸽子的眼色遗传为 遗传,判断的依据是 。
(3)眼色的表型与虹膜中色素的产生和分布有关,A基因控制色索的分布,其突变基因a导致色素不能分布到虹膜中,而使虹膜表现出其内血管的红色;性染色体上的B基因控制色素的产生,其突变基因b导致色素无法产生。由上述杂交实验可以推断出控制色素分布的基因在 染色体上。杂交一F2中红眼雌性的基因型为 。
(4)用测交实验证明上述推断,
表中应选择的F1代和对应的预期结果分别为 。
【答案】(1)正反交
(2)伴性 正反交结果不同,且杂交二中F1代雄性全为褐眼,雌性全为红眼
(3)常 AaZbW,AAZbW,aaZBW和aaZbW
(4)A和④
【分析】由于图中杂交一种褐眼:红眼=9:7,说明由两对基因控制性状,正反交的结果不同,其中有一对基因位于Z染色体上。
【详解】(1)杂交实验一和二的父本与母本刚好相反,所以互为正反交。
(2)从实验一和实验二中看出,正反交结果不同,且杂交二中F1代雄性全为褐眼,雌性全为红眼,雌雄表现型不同,说明鸽子眼色为伴性遗传。
(3)根据题干信息,A基因控制色索的分布,其突变基因a导致色素不能分布到虹膜中,而使虹膜表现出其内血管的红色;性染色体上的B基因控制色素的产生,其突变基因b导致色素无法产生,所以当A和B基因同时存在时表现为褐色,其余为红色,在杂交二中,甲和乙都是红色,子代中雌性为红色,雄性为褐色,说明A/a位于常染色体上,B/b位于ZW染色体上,则亲本基因型是AAZbZb和aaZBW,子一代基因型是AaZbW(雌性红色),AaZBZb(雄性褐色),相互交配子二代中红眼雌性的基因型有AaZbW,AAZbW,aaZBW和aaZbW。
(4)杂交一中品系乙的亲本基因型是AAZbW和aaZBZB,子一代是AaZBW、AaZBZb,组合二中亲本基因型是AAZbZb和aaZBW,子一代基因型是AaZbW(雌性红色),AaZBZb(雄性褐色),测交是和隐性纯合子(aaZbZb和aaZbW)交配,如果选择AaZbW,则子代全为红眼,不符合要求;故可以选择褐眼雄性(AaZBZb)交配,子代中AaZBZb:AaZbZb:AaZBW:AaZbW:aaZBZb:aaZbZb:aaZBW:aaZbW=1:1:1:1:1:1:1:1,则褐眼雄性:红眼雄性:褐眼雌性:红眼雌性=1:3:1:3,故选A和④。
还可以选择褐眼雌性(AaZBW)进行测交,子代中AaZBZb:aaZbW:AaZbW:aaZBZb=1:1:1:1,褐眼雄性:红眼雄性:红眼雌性=1:1:2,表格中没有相应选项。
P
白眼♀×红眼♂
F1
正常
红眼♀、白眼♂
例外
红眼不育♂(XO)、白眼可育♀(XXY)
来源
A / G
T / C
A / T
G / C
嘌呤 / 嘧啶
人
1.56
1.75
1.00
1.00
1.00
鲱鱼
1.43
1.43
1.02
1.02
1.02
小麦
1.22
1.18
1.00
0.97
0.99
结核分枝杆菌
0.40
0.40
1.09
1.08
1.10
F1代
预期结果
A.褐眼雄性
B.红眼雌性
C. 褐眼雌性
①红眼雄性∶红眼雌性=1∶1
②褐眼雄性∶红眼雄性∶红眼雌性=1∶3∶4
③褐眼雄性∶红眼雄性∶褐眼雌性∶红眼雌性=1∶1∶1∶1
④褐眼雄性∶红眼雄性∶褐眼雌性∶红眼雌性=1∶3∶1∶3
相关试卷
这是一份北京市房山区2023-2024学年高一下学期期末生物试卷(解析版),共24页。试卷主要包含了选择题,非选择题等内容,欢迎下载使用。
这是一份江苏省 2023-2024学年高一生物下学期期末通关卷01生物试卷(解析版),共23页。试卷主要包含了单项选择题,多项选择题,非选择题等内容,欢迎下载使用。
这是一份江苏省2023-2024学年高一生物下学期期末通关卷01生物试卷(解析版),共23页。试卷主要包含了单项选择题,多项选择题,非选择题等内容,欢迎下载使用。