


北京市2023-2024学年高一下学期期末冲刺卷生物试卷(解析版)
展开这是一份北京市2023-2024学年高一下学期期末冲刺卷生物试卷(解析版),共21页。试卷主要包含了选择题,非选择题等内容,欢迎下载使用。
第一部分
一、选择题:本部分共15题,每题2分,共30分。在每题列出的四个选项中,选出最符合题目要求的一项。
1.以下支持孟德尔分离定律的证据是( )
A.杂交实验所用豌豆均为纯合子B.用人工授粉的方法进行杂交实验
C.用统计学方法处理实验数据D.杂合子自交后代性状分离比3:1
【答案】D
【分析】基因分离定律的实质:在杂合子的细胞中,位于一对同源染色体上的等位基因,具有一定的独立性;生物体在进行减数分裂形成配子时,等位基因会随着同源染色体的分开而分 离,分别进入到两个配子中,独立地随配子遗传给后代。
【详解】A、杂交实验所用豌豆均为纯合子,是孟德尔选用豌豆进行实验的有点,但并不是支持分离定律的证据,A错误;
B、用人工授粉进行杂交实验只是实验方法,不是实验结果,无法作为支持分离定律的证据,B错误;
C、用统计学方法处理实验数据,是孟德尔成功的原因之一,但并不是支持分离定律的证据,C错误;
D、杂合子自交后代性状分离比3:1符合分离定律,能够作为支持分离定律的证据,D正确。
故选D。
2.拉布拉多犬的毛色有黑色、棕色和黄色三种表现型,棕色(aaBB)和黄色(AAbb)个体杂交,F1均为黑色。F1雌雄个体随机交配,F1表现为黑色、棕色、黄色的个体数之比为9:3∶4,据此分析,下列说法正确的是( )
A.A和B为等位基因,a和b为等位基因
B.基因型为aabb的拉布拉多犬表现为黄色
C.子二代的3种表现型对应16种基因型
D.黑色为显性性状且对棕色为不完全显性
【答案】B
【分析】根据题意可知,拉布拉多犬的毛色受到两对基因的控制,且棕色(aaBB)和黄色(AAbb)个体杂交,F1均为黑色(AaBb),F1雌雄个体随机交配,F2表现为黑色、棕色、黄色的个体数之比为9:3:4,9:3:4是9:3:3:1的变式,所以两对基因满足自由组合定律。分析可知B和E基因同时存在时,即基因型为A_B_时表现为黑色;有E基因,没有A基因时,即基因型为aaB_时表现为棕色;没有E基因时,即基因型为__bb时表现为黄色。
【详解】A、等位基因是指位于同源染色体相同位置上,控制同一性状的不同表现类型的一对基因.一般用同一英文字母的大小写来表示,如A和a,所以B和b为等位基因,A错误;
B、由题意可知:黑色、棕色、黄色的个体数之比为9:3:4,9:3:4是9:3:3:1的变式,即B和E基因同时存在时,即基因型为A_B_时表现为黑色;有E基因,没有A基因时,即基因型为aaB_时表现为棕色;没有E基因时,即基因型为__bb时表现为黄色,基因型为aabb的拉布拉多犬表现为黄色,B正确;
C、F1黑色AaBb个体雌雄随机交配,F1产生4种配子,雌雄配子间有16种结合方式,共产生9种基因型,3种表现型,C错误;
D、不完全显性是受一对等位基因控制的,而题中的黑色、棕色、黄色均是受两对等位基因控制,D错误。
故选B。
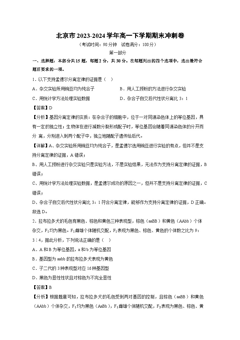
3.雄蝗虫的性染色体组成为XO(只有一条性染色体),取蝗虫精巢内的精小管进行染色压片,在显微镜下观察精母细胞的减数分裂,看到了下图所示的分裂相,下列说法不正确的是( )
A.a细胞中看到的“染色体”显得很粗,圆圈内实为一对同源染色体
B.根据细胞体积和细胞内染色体判断,a、c细胞为初级精母细胞
C.d细胞中具有两个染色体组,但没有同源染色体
D.d细胞中染色体数目一定为b细胞的两倍
【答案】D
【分析】原始生殖细胞如精原细胞,经过染色体复制,成为初级精母细胞,初级精母细胞经过减数第一次分裂,产生两个次级精母细胞,次级精母细胞再通过减数第二次分裂产生四个精细胞。
【详解】A、a细胞为减数第一次分裂中期,此时同源染色体已联会形成四分体,故圆圈内实为一对同源染色体,A正确;
B、a细胞为减数第一次分裂中期,b为减数第二次分裂中期,c为减数第一次分裂后期,d为减数第二次分裂后期,B正确;
C、d为减数第二次分裂后期,具有两个染色体组,但没有同源染色体,C正确;
D、雄蝗虫的性染色体组成为XO,次级精母细胞中可能有X染色体也可能没有性染色体,d细胞中染色体数目不一定为b细胞的两倍,D错误。
故选D。
4.下列有关孟德尔的一对相对性状豌豆杂交实验中提出的假说的叙述,正确的是( )
A.基因在染色体上是孟德尔提出假说的依据
B.形成配子时,成对的遗传因子彼此分离是孟德尔假说的内容之一
C.孟德尔提出的假说能成功解释性状分离现象,从而证明假说正确
D.亲本产生的雄配子和雌配子数量相等,且随机结合
【答案】B
【分析】孟德尔的假说内容:生物的性状是由遗传因子控制的;遗传因子在体内成对存在;在形成配子时,成对的遗传因子彼此分离并各自进入配子中;雌雄配子随机结合。
【详解】A、孟德尔年代还未出现基因一词,基因在染色体上是由萨顿提出来的,并由摩尔根证明的,A错误;
B、形成配子时,成对的遗传因子彼此分离是孟德尔假说的内容之一,B正确;
C、孟德尔提出的假说能成功解释性状分离现象,但这不能证明假说正确,孟德尔通过测交实验验证假说的正确,C错误;
D、亲本产生的雄配子和雌配子数量不相等,雄配子数量要远多于雌配子,D错误。
故选B。
5.果蝇的红眼和白眼由一对等位基因控制,白眼雌蝇与红眼雄蝇杂交,子代中雌蝇为红眼,雄蝇为白眼,但偶尔出现极少数例外子代,如图所示。下列叙述错误的是( )
注:XO代表只有一条X染色体。
A.Y染色体不是果蝇发育成雄性的必要条件
B.子代红眼雌蝇:白眼雄蝇=1:1,红眼雄蝇:白眼雌蝇=1:1
C.子代出现白眼雌蝇的原因是母本减数分裂I异常
D.亲、子代的表型可以作为基因位于染色体上的证据之一
【答案】C
【分析】果蝇为XY型性别决定方式,当性染色体数目发生异常时,其性别会有所变化,即XO为雄性,XXY为雌性。
【详解】A、根据子代性别的表型,不含Y染色体的果蝇(XO)表现为雄性,含Y染色体的果蝇既可能是雄性 ,又可能是雌性 ,因此,Y染色体不是果发育成雄性的必要条件,A正确;
BC、白眼雌蝇与红眼雄蝇杂交,子代中雌蝇为红眼,雄蝇为白眼,说明白眼为隐性性状,假设由基因b控制,则亲代白眼雌果蝇的基因型为XbXb,红眼雄果蝇的基因型为XBY,因此正常子代中红眼雌果蝇的基因型为XBXb,白眼雄果蝇的基因型为XbY,两者比例为1:1,例外子代是由母本(XbXb)减数分裂I或减数分裂II异常产生的含有两条X染色体的卵细胞(XbXb)或不含X染色体的卵细胞与正常精子 或Y)结合而成,因此例外子代中红眼雄果蝇(XBO)和白眼雌果蝇(XbXbY)的比例为1:1,B正确、C错误:
D、白眼雌蝇与红眼雄蝇杂交,子代中雌蝇为红眼,雄蝇为白眼,子代的性状与性别有关,说明基因位于性染色体上,因此亲、子代的表型可以作为基因位于染色体上的证据之一,D正确。
故选C。
6.肺炎双球菌有许多类型,有荚膜的有毒性,能使小鼠患败血症而死亡,无荚膜的无毒性。科研人员所做的细菌转化实验如图所示,下列相关说法不正确的是( )
A.能导致小鼠死亡的有a、d两组
B.d、e两组对比可说明转化因子是DNA而不是蛋白质
C.培养后的d组中所有的肺炎双球菌都具有毒性
D.d组产生的有毒性的肺炎双球菌能将该性状遗传给后代
【答案】C
【分析】肺炎双球菌有许多类型,有荚膜的有毒性(S型),能使小鼠患败血症而死亡,无荚膜的无毒性(R型)。a试管有毒性。荚膜是多糖,加热杀死的S型菌无毒,因此b试管无毒。c试管无荚膜,无毒。DNA是肺炎双球菌的遗传物质,能使R型转化为S型,因此d试管有毒。而蛋白质不是遗传物质,无法使R型转化,因此e试管无毒。
【详解】A、S型肺炎双球菌有荚膜有毒性能导致小鼠死亡,S型肺炎双球菌的DNA能使无荚膜无毒性 的R型细菌转化为S型肺炎双球菌,故a、d两组能导致小鼠死亡,A正确;
B、d、e两组将DNA和蛋白质分开,对比可说明转化因子是DNA而不是蛋白质,B正确;
C、培养后的d组中少数的肺炎双球菌具有毒性,大部分的未发生转化,无毒,C错误。
D、DNA是肺炎双球菌的遗传物质,d组产生的有毒性的肺炎双球菌能将该性状遗传给后代,D正确;
故选C。
7.酵母菌的DNA中碱基A约占32%,关于酵母菌核酸的叙述错误的是( )
A.DNA复制后A约占32%B.DNA中C约占18%
C.DNA中(A+G)/(T+C)=1D.RNA中U约占32%
【答案】D
【分析】酵母菌为真核生物,细胞中含有DNA和RNA两种核酸;其中DNA分子为双链结构,A=T,G=C,RNA分子为单链结构。据此分析作答。
【详解】A、DNA分子为半保留复制,复制时遵循A-T、G-C的配对原则,则DNA复制后的A约占32%,A正确;
B、酵母菌的DNA中碱基A约占32%,则A=T=32%,G=C=(1-2×32%)/2=18%,B正确;
C、DNA遵循碱基互补配对原则,A=T、G=C,则(A+G)/(T+C)=1,C正确;
D、由于RNA为单链结构,且RNA是以DNA的一条单链为模板进行转录而来,故RNA中U不一定占32%,D错误。
故选D。
8.下图是果蝇DNA复制的电镜照片,图中泡状结构①、②和③是复制过程中形成的复制泡。下列叙述不正确的是( )
A.多起点、边解旋边复制提高了复制效率
B.③的DNA复制起始的时间早于①和②
C.①②③中遵循碱基互补配对原则合成新链
D.参与DNA复制的酶有解旋酶和DNA聚合酶
【答案】B
【分析】图中复制泡的大小可代表复制时间的长短,复制泡越大,复制时间越早,说明耗时越长。
【详解】A、DNA复制时,多起点、边解旋边复制提高了复制效率,A正确;
B、由图可知,③的复制泡最小,说明其复制时间晚于①和②,B错误;
C、DNA复制时遵循碱基互补配对原则,即①②③中遵循碱基互补配对原则合成新链,C正确;
D、DNA复制过程中需要解旋酶将双螺旋解开,DNA聚合酶将脱氧核糖核苷酸聚合到新合成的单链上,D正确。
故选B。
9.增强子是DNA上一小段可与特定蛋白质(转录因子)结合的序列,可增强多个基因的转录水平(如下图)。相关推测不合理的是( )
A.增强子具有特定的碱基序列
B.增强子与启动子互补配对
C.增强子可以远距离发挥作用
D.A酶为RNA聚合酶
【答案】B
【分析】根据题干分析可知:增强子是DNA上一小段可与蛋白质结合的区域,与特定蛋白质结合后,会加强基因的转录作用。
【详解】A、根据题意,增强子是DNA上一小段可与特定蛋白质结合的序列,因此增强子具有特定的碱基序列;A正确;
B、由图可知,增强子是DNA上一小段可与特定蛋白质结合的序列,并不与启动子进行结合,因此并不与启动子互补配对,B错误;
C、由图可知,增强子使所要作用基因所在的DNA链发生了弯折,距离所要作用的基因有一定的距离,因此增强子可以远距离发挥调控作用,C正确;
D、启动子是RNA聚合酶识别、结合和开始转录的一段DNA序列,图中A酶与启动子结合,因此A酶可能为RNA聚合酶,D正确。
故选B。
10.在一个蜂群中,少数幼虫一直取食蜂王浆而发育成蜂王,而大多数幼虫以花粉和花蜜为食将发育成工蜂。DNMT3 蛋白是 DNMT3 基因表达的一种 DNA 甲基化转移酶,能使DNA某些区域添加甲基基团(如下图所示)。敲除DNMT3基因后,蜜蜂幼虫将发育成蜂王,这与取食蜂王浆有相同的效果。下列有关叙述错误的是( )
A.胞嘧啶和5'甲基胞嘧啶在DNA分子中都可以与鸟嘌呤配对
B.蜂群中蜜蜂幼虫发育成蜂王可能与体内重要基因是否甲基化有关
C.DNA甲基化后可能干扰了RNA聚合酶等对DNA部分区域的识别和结合
D.被甲基化的DNA片段中遗传信息发生改变,从而使生物的性状发生改变
【答案】D
【分析】少数幼虫一直取食蜂王浆而发育成蜂王,而大多数幼虫以花粉和花蜜为食将发育成工蜂。这说明蜂王和工蜂的差别并不是由遗传物质不同造成的,而是由食物的差异造成的,是环境对表型的影响。敲除DNMT3基因后,蜜蜂幼虫将发育成蜂王,这与取食蜂王浆有相同的效果。说明这个基因的表达产物与环境因素类似,也能改变蜜蜂的表型。对于这些不是由遗传物质改变引起的生物表型的改变的研究,称为表观遗传学。
【详解】A、从图中可知,胞嘧啶和5'甲基胞嘧啶在DNA分子中都可以与鸟嘌呤配对,A正确;
B、DNMT3蛋白是DNMT3基因表达的一种DNA甲基化转移酶,敲除DNMT3基因后,蜜蜂幼虫将发育成蜂王,这说明蜂群中蜜蜂幼虫发育成蜂王可能与体内重要基因是否甲基化有关,B正确;
C、DNA甲基化后能使DNA某些区域添加甲基基团,可能干扰了RNA聚合酶等对DNA部分区域的识别和结合,C正确;
D、被甲基化的DNA片段中碱基序列不变,遗传信息未发生改变,D错误。
故选D。
11.研究发现,生活在青藏高原的夏尔巴人线粒体中G3745A基因和T4216C基因发生了突变,使机体在能量代谢过程中提高了对氧气的利用效率,减少氧气的消耗。而位于常染色体上的EPAS1,EGLN1等9个基因则通过适量增加血红蛋白浓度进一步增强了血液运输O2的能力。下列有关叙述正确的是( )
A.发生突变后的G3745A基因中碱基数目一定减少
B.上述11个基因的遗传都遵循基因自由组合定律
C.突变后的G3745A基因和T4216C基因可能提高了有关酶的活性
D.EPAS1、EGLN1等9个基因在人体成熟红细胞中持续表达来增加血红蛋白浓度
【答案】C
【分析】1、 基因突变是指DNA分子中碱基对的增添,缺失或替换而导致的基因结构的改变。
2、孟德尔定律是真核生物核基因的传递规律,细胞质基因不遵循孟德尔定律。
【详解】A、碱基对的增添,缺失或替换都可能导致基因突变,因此发生突变后的G3745A基因中碱基数目不一定减少, A错误;
B、线粒体中基因的遗传不遵循基因的自由组合定律,B错误;
C、突变后的G3745A基因和T4216C基因可能提高了有关酶的活性,从而使机体在能量代谢过程中耗氧量减少的同时,还提高了机体对氧气的利用效率,C正确;
D、人体成熟红细胞中没有细胞核和核糖体,无法发生基因的表达,D错误。
故选C。
12.人类(2n=46)14号与21号染色体二者的长臂在着丝点处融合形成14/21平衡易位染色体,该染色体携带者具有正常的表现型,但在产生生殖细胞的过程中会形成复杂的联会复合物(如图),在进行减数分裂时,该联会复合物中任意配对的两条染色体分离时,另一条染色体随机移向细胞的任意一极。下列关于平衡易位染色体携带者的叙述,错误的是( )
A.图中所示为染色体结构变异和染色体数目变异
B.观察平衡易位染色体也可选择有丝分裂中期细胞
C.女性携带者与正常男性婚配生出表现正常子女的几率为1/6
D.男性携带者的初级精母细胞含有45条染色体
【答案】C
【分析】染色体变异是指染色体结构和数目的改变。染色体结构的变异主要有缺失、重复、倒位、易位四种类型。染色体数目变异可以分为两类:一类是细胞内个别染色体的增加或减少,另一类是细胞内染色体数目以染色体组的形式成倍地增加或减少。
【详解】A、根据题干信息可知,14/21平衡易位染色体是由14号和21号两条染色体融合成一条染色体,通过染色体易位和连接形成,发生了染色体结构变异和染色体数目变异,A正确;
B、可通过显微镜观察染色体形态观察14/21平衡易位染色体,而有丝分裂中期染色体形态稳定、数目清晰,故观察平衡易位染色体也可选择有丝分裂中期细胞,B正确;
C、女性携带者的卵子可能有6种类型(只考虑图6中的3种染色体)分别是:①含有14、21号染色体的正常卵细胞、②含有14/21平衡易位染色体的卵细胞、③含有14/21平衡易位染色体和21号染色体的卵细胞、④含有14号染色体的卵细胞、⑤14/21平衡易位染色体和14号染色体的卵细胞、⑥含有21号染色体的卵细胞,故女性携带者与正常男性婚配,当女性携带者的①②两种类型的卵细胞与精子受精后,子女表现均正常,即生出表现正常子女的几率为1/3,C错误;
D、根据题干信息可知,14/21平衡易位染色体是由14号和21号两条染色体融合成一条染色体,正常人是46条,故男性携带者的初级精母细胞含有45条染色体,D正确。
故选C。
13.我国南方大面积栽培的水稻为籼稻。与粳稻相比,籼稻的B基因中一个碱基对A-T替换成了T-A,使其降低了对低温的适应性。下列叙述正确的是( )
A.该变异属于基因突变,改变了DNA碱基对内的氢键数
B.该变异不会导致染色体结构和数目的改变
C.该变异不会引起相应蛋白质空间结构的改变
D.在我国北方环境下种植籼稻品种,其产量较高
【答案】B
【分析】基因突变是指基因中碱基对的增添、缺失、替换,其不会导致染色体结构和数目发生改变。
【详解】A、该变异属于基因突变,但碱基对A-T替换成了T-A不改变DNA碱基对内的氢键数,A错误;
B、基因突变不会导致染色体结构和数目发生改变,B正确;
C、该突变导致mRNA上对应的密码子发生改变,从题意可知,该突变使其降低了对低温的适应性,根据结构决定功能,说明对应蛋白质空间结构发生了改变,C错误;
D、我国北方温度更低,粳稻对低温的适应性更强,在我国北方环境下种植粳稻品种,其产量较高,D错误。
故选B。
14.丝兰的唯一授粉者是丝兰蛾。丝兰蛾将卵产在丝兰的子房内,产卵结束后主动帮助丝兰传粉,孵化出的幼虫会取食少量丝兰种子。如果丝兰蛾产卵过多,这朵花就会败育,幼虫也会因缺乏食物而死亡。下列叙述不正确的是( )
A.突变和基因重组为丝兰蛾的进化提供了原材料
B.丝兰对丝兰蛾的产卵量进行了定向选择
C.若干年后,丝兰蛾的产卵量会越来越少
D.丝兰和丝兰蛾间的互利共生是协同进化的结果
【答案】C
【分析】可遗传的变异提供了生物进化的原材料。现代遗传学研究表明,可遗传的变异来源于基因突变、基因重组和染色体变异。其中,基因突变和染色体变异统称为突变
【详解】A、可遗传变异为生物进化提供了原材料,可遗传变异的来源有基因突变、基因重组和染色体变异,其中基因突变和染色体变异统称为突变,A正确;
B、丝兰和丝兰蛾之间是互利共生关系,如果丝兰蛾产卵量过多,丝兰花就会败育,幼虫就会缺少食物死亡,因此丝兰对丝兰蛾的产卵量进行了定向选择,B正确;
C、丝兰和丝兰蛾的种群数量的变化呈现相同的波动趋势,因此丝兰蛾的产卵量不会越来越少,C错误;
D、丝兰和丝兰蛾之间相互依存,彼此有利,是协同进化的结果,D正确。
故选C。
15.碳青霉烯类抗生素是治疗重度感染的一类药物。下表为2005年—2008年,该类抗生素在某医院住院患者中的人均使用量,以及从患者体内分离得到的某种细菌对该类抗生素的耐药率变化。下列说法错误的是( )
A.耐药性产生的实质是细菌的基因发生定向突变
B.抗生素使用量增加提高了细菌种群中耐药性基因的频率
C.细菌耐药性基因突变为细菌进化提供了原材料
D.细菌繁殖快,耐药率的上升也快,需要及时更换抗生素种类
【答案】A
【分析】基因突变具有普遍性,基因突变为生物进化提供了原材料,自然选择决定进化的方向,题中使用抗生素,就是对细菌的一种选择,使具有抗药基因的细菌保留下来。
【详解】A、基因突变是不定向的,A错误;
B、大量使用抗生素,对细菌进行选择,使具有抗药基因的细菌保留下来,导致细菌抗药基因频率上升,B正确;
C、细菌耐药性基因突变属于可遗传变异,能为细菌进化提供原材料,C正确;
D、细菌繁殖快,耐药率的上升也快,需要及时更换抗生素种类,避免“顽固耐药菌”的出现,D正确。
故选A。
第二部分
二、非选择题:本部分共6题,共70分。
16.1表示细胞进行有丝分裂和减数分裂时染色体与DNA情况,2表示减数分裂时细胞内染色体数变化情况,图3表示减数分裂过程中细胞内染色体数、染色单体数、核DNA分子数变化柱形图,图4表示某种生物的细胞分裂的模式图。根据图像回答下列问题:
(1)图1的AB阶段发生的分子变化是 ,发生时期在 ;3中能够对应BC段特点的细胞有 图1中的CD、图2中的D2E2发生的变化是由于 。
(2)减数分裂过程中, 叫做联会,联会后的每对同源染色体含有四个染色单体叫做四分体,四分体中的 之间经常发生缠绕,并交换相应的片段。
(3)图4的d细胞中含有 对同源染色体;b细胞处于 (填时期),该细胞产生的子细胞是 ;在图4中等位基因的分离一般发生在 细胞(填字母)中。
(4)精原细胞和卵原细胞的成熟方式是 ,精原细胞和卵原细胞的增殖方式是 。
【答案】(1)DNA分子的复制 有丝分裂前的间期和减数分裂前的间期 甲、乙 着丝粒的分裂
(2)同源染色体两两配对的现象 非姐妹染色单体
(3)0 减数第二次分裂后期 卵细胞和(第二)极体 a、c
(4)减数分裂 有丝分裂
【分析】题图分析:
1、图1表示细胞分裂过程中每条染色体DNA含量变化图;图2表示细胞在进行减数分裂时细胞内染色体数变化图;
2、图3表示减数分裂过程中细胞内染色体数、染色单体数、核DNA分子数变化柱形图,甲表示减数第一次分裂,乙表示减数第二次分裂前期、中期,丙表示减数第二次分裂后期,丁表示精细胞或卵细胞或极体;
【详解】(1)A1B1阶段为间期的S期,该时期完成DNA分子的复制,DNA分子复制发生在有丝分裂前的间期(有丝分裂不包括间期)和减数分裂前的间期,B1C1表示每条染色体有两个DNA分子,图3中的甲、乙两种细胞的每条染色体都有两个DNA分子,图1中的C1D1段、图2中的D2E2段发生的变化是由于着丝粒的分裂。
(2)减数分裂过程中,同源染色体两两配对的现象叫做联会,联会后的每对同源染色体含有四个染色单体,叫做四分体,四分体中的非姐妹染色单体之间经常发生缠绕,并交换相应的片段。
(3)图4的d细胞中没有同源染色体;b细胞不存在同源染色体,着丝粒分裂,细胞质不均等凹陷,所以该细胞是次级卵母细胞,处于减数的第二次分裂后期,该细胞产生的子细胞是卵细胞和(第二)极体(第一极体往往不分裂);在图4中等位基因的分离一般发生在减数的第一次分裂后期,即a、c细胞中。
(4)原始生殖细胞的成熟方式是减数分裂,增殖方式是有丝分裂。
17.将双链DNA在中性盐溶液中加热,两条DNA单链分开,该过程叫作DNA变性。变性后的DNA如果慢慢冷却,又能恢复成为双链DNA,该过程叫作退火。回答下列关于双链DNA分子的结构和复制的问题:
(1)DNA分子的复制方式是 。DNA复制时,催化脱氧核苷酸添加到DNA子链上的酶是 ,该酶只能使新合成的DNA链从5'端向3'端延伸,依据该酶催化DNA子链延伸的方向推断,图1中的DNA复制模型是否完全正确: (填“是”或“否”)。
(2)DNA变性时脱氧核苷酸分子间的磷酸二酯键不受影响,而碱基对之间的 被打开;在细胞内进行DNA复制时,该过程需要 的作用。
(3)有些DNA完全解旋成单链所需的温度明显高于其他DNA,其最可能的原因是 。
(4)若图2中DNAα链的序列是5'-GCTACT-3',那么β链5'→3'的序列是 。
(5)若图2中DNA分子的G与C之和占全部碱基总数的36%,其中一条链中的T与C分别占该链碱基总数的34.5%和16%,则它的互补链中T占该链碱基总数及C占整个DNA分子碱基的比例分别是
【答案】(1)半保留复制 DNA聚合酶 否
(2)氢键 解旋酶
(3)这些DNA中碱基对G—C所占的比例较高,DNA结构比较稳定
(4)—AGTAGC—
(5)29.5%和10%
【分析】DNA分子复制的特点是边解旋边复制和半保留复制;DNA聚合酶可使单个的脱氧核苷酸连接到正在合成的DNA单链上。
【详解】(1)DNA分子的复制方式是半保留复制,DNA复制时,DNA聚合酶可催化脱氧核苷酸添加到DNA子链上;DNA聚合酶只能使新合成的DNA链从5'端向3'端方向延伸,而图1中有一条子链的延伸方向是3'→5',故图1中的DNA复制模型不完全正确。
(2)DNA变性时脱氧核苷酸分子间的磷酸二酯键不受影响,而碱基对之间的氢键断裂,解旋酶具有催化氢键断裂的作用,在细胞内正常DNA复制过程中则需要解旋酶作用。
(3)有些DNA完全解旋成单链所需的温度明显高于其他DNA,可能的原因是这些DNA中碱基对G—C所占的比例较高,氢键较多,DNA结构比较稳定,解旋时所需的能量较多。
(4)DNA分子是反向平行的,若图2中DNA α链的碱基序列是5'—GCTACT-—3',那么根据碱基互补配对原则,β链由5'→3'的碱基序列是—AGTAGC—。
(5)已知某DNA分子中,G与C之和占全部碱基总数的36%,则C=G=18%,A=T=50%-18%=32%,其中一条链的T与C分别占该链碱基总数的34.5%和16%,即T1=34.5%,C1=16%,根据碱基互补配对原则,双链DNA分子中,T=(T1+T2)÷2,计算可得T2=29.5%,即T2占该链碱基总数29.5%,C=(C1+C2)÷2,计算可得C2=20%,即C2占该链碱基总数20%,DNA为双链,所以C2占整个DNA分子碱基10%。
18.图甲为某种真菌细胞中有关物质合成示意图,①~⑤表示生理过程,据图分析回答:
(1)由图甲可知,真菌细胞中转录发生的场所为 ,催化过程①需要的酶有 。
(2)物质II含 个游离的磷酸基团。
(3)过程③中,一个mRNA上结合多个核糖体的意义是 ,因而提高了蛋白质合成效率
(4)miRNA是真核细胞中的一类内源性的具有调控功能但不编码蛋白质的短序RNA,它可组装进沉默复合体,识别某些特定的mRNA(靶RNA)进而调控基因的表达(如图乙)。由图乙推测,miRNA可能的作用原理是通过引导沉默复合体干扰 识别密码子,进而阻止 过程。
【答案】(1)细胞核、线粒体 解旋酶、DNA聚合酶
(2)0
(3)短时间内能合成大量多肽链
(4) tRNA 翻译
【分析】1、图甲分析:图示为某种真菌细胞中有关物质合成示意图,其中①为DNA的复制过程,②为转录过程,③为翻译过程,④为转录过程,⑤为翻译过程。Ⅰ为核膜,Ⅱ为环状DNA分子。
2、分析乙图:乙图表示翻译过程,该过程是在核糖体中以mRNA为模板,按照碱基互补配对原则,以tRNA为转运工具、以细胞质里游离的氨基酸为原料合成蛋白质的过程。
【详解】(1)由图可知,真菌细胞中转录发生的场所有细胞核和线粒体。①为DNA的复制过程,该过程需要解旋酶和DNA聚合酶等催酶化。
(2)物质II是环状DNA分子,没有游离的磷酸基团。
(3)过程③为翻译过程,该过程中一个mRNA上结合多个核糖体,这样可以在短时间内合成大量多肽链,提高蛋白质合成效率。
(4)RNA是转录的产物,miRNA是也是转录的产物,由“miRNA不参与蛋白质的编码,miRNA通过识别靶RNA并与之结合,通过引导沉默复合体使靶RNA降解;或者不影响靶RNA的稳定性,干扰tRNA识别密码子,进而阻止翻译过程。
19.几种性染色体异常果蝇的性别、育性等如图所示。
(1)图示果蝇发生的变异类型是 。
(2)白眼雌果蝇(XrXrY)最多能产生Xr、XrXr、 和 四种类型的配子。该果蝇与红眼雄果蝇(XRY)杂交,子代中红眼雌果蝇的基因型为 。
(3)用黑身白眼雌果蝇(aaXrXr)与灰身红眼雄果蝇(AAXRY)杂交,F1雌果蝇表现为灰身红眼,雄果蝇表现为灰身白眼。F2中灰身红眼与黑身白眼果蝇的比例为 ,从F2灰身红眼雌果蝇和灰身白眼雄蝇中各随机选取一只杂交,子代中出现黑身白果蝇的概为
(4)用红眼雌果蝇(XRXR)与白眼雄果蝇(XrY)为亲本杂交,在F1群体中发现一只白眼雄果蝇(记为“M”)。M果蝇出现的原因有三种可能:第一种是环境改变引起表型变化,但基因型未变;第二种是亲本果蝇发生基因突变;第三种是亲本雌果蝇在减数分裂时X染色体不分离,请设计简便的杂交实验,确定M果蝇的出现是由哪一种原因引起的。实验步骤: 。
结果预测:
I.若 ,则是环境改变;
Ⅱ.若 则是基因突变;
Ⅲ.若 ,则是减数分裂时X染色体不分离。
【答案】(1)染色体数目变异
(2)XrY Y XRXr、XRXrY
(3)3∶1 1/18
(4)M果蝇与正常白眼雌果蝇杂交,分析子代的表现型 子代出现红眼(雌)果蝇 子代表现型全部为白眼 无子代产生
【分析】1、染色体组数的判断方法有:①看N前面的系数,系数是几就是几个染色体组。②看同种形态的染色体的条数,如果每种形态均为3条,即为3个染色体组,如果几乎每种形态都是两条,只有其中一条是三条(单条)的,则是三体(单体),属于染色体数目变异的个别增添(缺失),仍为2个染色体组。
2、根据题意和图示分析可知:正常果蝇是二倍体生物,每个染色体组含有4条染色体;减数第一次分裂后期,同源染色体虽然分离,但仍在一个细胞中,所以细胞中染色体数目仍为8条;减数第二次分裂后期,着丝点分裂,染色体暂时加倍,所以此时染色体组数为2个。
【详解】(1)据图可知,XXY个体中多了一条X染色体,XO个体少了一条X性染色体,XXX个体多了一个X染色体,OY个体少了一条性染色体,因此上述果蝇中染色体数目多出一条或者少了一条,属于染色体数目变异。
(2)白眼雌果蝇(XrXrY)产生配子的过程中,由于性染色体为三条,其中任意两条配对正常分离,而另一条随机移向一极,产生含两条或一条性染色体的配子,可以是Xr或者Y单独移向一极,配子种类及比例为2Xr:2XrY:1XrXr:1Y。该果蝇与红眼雄果蝇(XRY)杂交,子代中红眼雌果蝇的基因型为XRXr、XRXrY。
(3)aaXrXr与AAXRY,F1的基因型是AaXRXr、AaXrY,F2中灰身红眼(A_XR_)的概率是3/4×1/2=3/8,黑身白眼(aaXrXr和aaXrY)果蝇的概率是1/4×1/4+1/4×1/4=1/8,所以F2中灰身红眼与黑身白眼果蝇的比例为3:1。F2灰身红眼雌果蝇的基因型是1/3AAXRXr或是2/3AaXRXr,灰身白眼雄果蝇的基因型是1/3AAXrY或是2/3AaXrY,F2灰身红眼雌果蝇和灰身白眼雄果蝇中各随机选取一只杂交,子代中出现黑身的概率是aa=2/3×2/3×1/4=1/9,子代中出现白眼的概率是XrXr+XrY=1/2,所以子代中出现黑身白眼果蝇的概率为1/9×1/2=1/18。
(4)分析题干可知,三种可能情况下,M果蝇基因型分别为XRY、XrY、XrO。 因此,本实验可以用M果蝇与多只白眼雌果蝇(XrXr)杂交,统计子代果蝇的眼色。第一种情况,M应为XRY,XRY与XrXr杂交,若子代雌性果蝇全部为红眼,雄性果蝇全部为白眼,则为环境引起的表现型改变;第二种情况,M应为 XrY,XrY与XrXr杂交,若子代全部是白眼,则为基因突变一起表现型改变;第三种情况,M应为XrO,由题干所给图示可知XrO不育,因此M与XrXr杂交,若没有子代产生,则为减数分裂时X染色体没有分离。
20.学习以下材料,回答问题
神奇的“转座子”
某些玉米棒上结有多种颜色的种子,其形成机制与“转座子”有关。转座子是在染色体不同位置复制和移动的DNA片段,曾被称为跳跃基因。
20世纪40年代,美国遗传学家芭芭拉·麦克林托克在研究玉米时第一次发现了可以转座的Ds/Ac系统,其作用方式和结果如下图所示。R基因可以控制玉米籽粒中紫色色素的合成,而r基因则不能。rr基因型籽粒表现为黄色(图A)。Rr基因型籽粒表现为紫色(图B)。活化因子Ac可以合成转座酶,激活转座因子Ds插入到R基因中,导致Rr基因型籽粒细胞中无法合成紫色色素,籽粒表现为黄色(图C)。图C所示基因型的细胞中Ac也可能激活Ds从R基因中转出,使细胞又可以合成紫色色素,籽粒表现为紫色或花斑状(图1D)。
备注:玉米籽粒颜色与转座子的关系
我们熟悉的许多变异现象都和转座子有着密切的关系。孟德尔豌豆杂交实验所用的皱粒豌豆的产生,就是因为一个转座因子插入淀粉分支酶基因中,导致基因失活,进而影响了种子中淀粉的合成和水分的保持。玉米、小麦、小鼠和人类基因组中转座子都占有相当高的比例。细菌和病毒等微生物基因组中同样有着大量的转座子,这些微生物转座子甚至可以转给高等动植物。科学家检测发现,狒狒的基因组中含有许多与逆转录病毒同源的序列,其中c型病毒基因组序列已在所有旧大陆猴的DNA序列中检出,据推算该病毒基因组在灵长类中至少已存在了3000万年,这为生物进化理论提供了有力的分子生物学证据。研究人员发现果蝇的某些品系间杂交产生的后代不可育,这种现象也是由转座子造成的,这种现象形成品系间或群体间杂交的屏障,促进生殖隔离的产生,对物种的形成极为重要。
(1)图C中由Ds转座因子转移引起的变异类型为 。
(2)图D中花斑籽粒的紫色斑点出现的原因是种子形成过程中, 。紫色斑点的大小由 决定。
(3)研究发现豌豆种子中控制皱粒的r基因的碱基序列比控制圆粒的R基因多了800个碱基对,但r基因编码的蛋白质比R基因编码的淀粉分支酶少了末端的61个氨基酸,推测r基因转录的mRNA上发生的与肽链变短有关的变化是 。
(4)依据上述机理,利用Ac和序列已知的Ds作为工具,可以进行哪些遗传学问题的研究,或解决哪些育种实践中的问题? (写出一例)。
(5)研究人员认为转座子是生物进化的重要驱动力,请综合本文信息与现代生物进化理论,阐述这一观点的合理性: 。
【答案】(1)基因突变
(2)细胞中Ac激活Ds从R基因处移走,R基因表达产物恢复正常,细胞中合成紫色色素 种子发育过程中Ds从R基因上移走的时间早晚
(3)提前出现终止密码子
(4)获得突变体、研究被插入基因的功能、研究基因突变的位置等
(5)①转座子可以引起突变和基因重组,为生物进化提供原材料,②转座子可造成某些品系间杂交后代不可育,促进生殖隔离的产生。
【分析】现代生物进化理论:适应是自然选择的结果;种群是生物进化的单位;突变和基因重组提供进化的原材料,自然选择导致种群基因频率的定向改变,进而通过隔离形成新的物种;生物进化的过程实际上是生物与生物、生物与无机环境协同进化的过程;生物多样性是协同进化的结果。
【详解】(1)活化因子Ac可以合成转座酶,激活转座因子Ds插入到R基因中,发生了碱基的增添,使基因结构的改变,导致Rr基因型籽粒细胞中无法合成紫色色素,籽粒表现为黄色,引起的变异类型为基因突变;
(2)图C所示基因型的细胞中Ac也可能激活Ds从R基因中转出,使细胞又可以合成紫色色素,籽粒表现为紫色或花斑状,由此判断图D中花斑籽粒的紫色斑点出现的原因是种子形成过程中细胞中Ac激活Ds从R基因处移走,R基因表达产物恢复正常,细胞中合成紫色色素。紫色斑点的大小由种子发育过程中Ds从R基因上移走的时间早晚决定;
(3)研究发现豌豆种子中控制皱粒的r基因的碱基序列比控制圆粒的R基因多了800个碱基对,但r基因编码的蛋白质比R基因编码的淀粉分支酶少了末端的61个氨基酸,推测r基因转录的mRNA上发生的与肽链变短有关的变化是提前出现终止密码子,使肽链变短;
(4)活化因子Ac可以合成转座酶,激活转座因子Ds插入到某基因中,导致性状发生改变,依据该机理,利用Ac和序列已知的Ds作为工具,可以进行获得突变体、研究被插入基因的功能、研究基因突变的位置等;
(5)根据题干信息可知转座子可以引发突变,可以在不同生物之间转移,引发基因重组。此外研究人员发现由于转座子造成某些品系间杂交产生的后代不可育,这种现象形成品系间或群体间杂交的屏障,促进生殖隔离的产生,对物种的形成极为重要。由此研究人员认为转座子是生物进化的重要驱动力的主要理由:①转座子可以引起突变和基因重组,为生物进化提供原材料,②转座子可造成某些品系间杂交后代不可育,促进生殖隔离的产生。
21.果蝇是遗传实验的明星材料。果蝇眼色的野生型和朱红眼由一对基因(A、a)控制,野生型和棕红眼由另一对基因(B、b)控制。为研究其眼色的遗传机制,研究人员进行了如下杂交实验。
(1)由实验可知,控制果蝇的这两对等位基因遵循 定律,理由是 。
(2)三组实验中,亲本野生型雌果蝇的基因型分别是 。
(3)野生型果蝇的基因型有 种,现有一只野生型雌果蝇,请从上述实验三的F1中选择合适的个体,通过一次杂交实验来确定其基因型。 (简要写出实验思路)。
【答案】(1)自由组合 两对基因位于两对同源染色体上(朱红眼基因位于X染色体上,棕红眼基因位于常染色体上)
(2)BBXAXa、BbXAXA、BbXAXa
(3)6 方案一:选取实验三F1中的白眼雄果蝇与野生型雌果蝇杂交,观察后代的表现型及比例
方案二:选取实验三F1中的棕红眼雄果蝇与野生型雌果蝇杂交,观察后代的表现型及比例
【分析】由题意分析可知:
(1)由实验一可知,亲本全为野生型,后代出现了朱红眼,说明野生型对朱红眼为显性,且朱红眼只出现在雄性中,说明控制野生型和朱红眼的基因A/a位于X染色体上。
(2)由实验二可知,亲本为野生型和朱红眼,后代雌性中野生型:棕红眼=3:1,雄性中野生型:棕红眼=3:1,说明控制野生型和棕红眼的基因B/b位于常染色体上。
【详解】(1)因为实验一的亲本均为野生型,F1中雌果蝇均为野生型而雄果蝇中出现朱红眼,故朱红眼的遗传方式为伴X染色体隐性遗传,实验二中的结果可知控制棕红眼基因与性别无关,位于常染色体上,因此两对等位基因遗传遵循自由组合定律。
(2)由题一分析可知,实验一的亲本雌蝇的基因型为BBXAXa,实验二中,无论雌雄,野生型均为棕红眼的3倍,即野生型:棕红眼=3:1,可知亲本均为Bb,又由于子代无朱红眼可知亲本中雌蝇基因型为BbXAXA。实验三中,由F1中白眼性状个体占1/16可知,亲本基因型为BbXAXa和BbXAY。
(3)由题意可知,当A与B同时存在时,表现为野生型,因此野生型果蝇的基因型有B_XAX(4种)和B_XAY(2种),共6种。
方案一:确定野生型雌果蝇的基因型,可以设计测交实验,即选择待测个体与双隐性个体(白眼雄蝇)交配,观察后代的表现型及比例。
实验思路:选取实验三F1中的白眼雄果蝇与野生型雌果蝇杂交,观察后代的表现型(及比例)
①若后代全为野生型,则果蝇的基因型为BBXAXA。
②若后代为野生型和棕红眼,则果蝇的基因型为BbXAXA。
③若后代为野生型和朱红眼,则果蝇的基因型为BBXAXa。
④若后代为野生型、朱红眼和棕红眼和白眼,则果蝇的基因型为BbXAXa。
方案二:确定野生型雌果蝇的基囚型,也可选取实验三F1中的棕红眼雄果蝇bbXAY与野生型雌果蝇杂交,观察后代的表现型及比例。
①若后代全为野生型,则果蝇的基因型为BBXAXA。
②若后代为野生型和棕红眼,则果蝇的基因型为BbXAXA。
③若后代为野生型和朱红眼,则果蝇的基因型为BBXAXa。
④若后代为野生型、朱红眼和棕红眼和白眼,则果蝇的基因型为BbXAXa。
年份
2005
2006
2007
2008
住院患者该类抗生素的人均使用量/g
0.074
0.12
0.14
0.19
某种细菌对该类抗生素的耐药率/%
2.6
6.11
10.9
25.5
组别
亲本组合
F1表现型及比例
实验一
野生型♀×野生型♂
野生型♀:野生型♂:朱红眼♂=2:1:1
实验二
野生型♀×朱红眼♂
野生型♀:棕红眼♀:野生型♂:棕红眼♂=3:1:3:1
实验三
野生型♀×野生型♂
野生型♀:棕红眼♀:野生型♂:朱红眼♂:棕红眼♂:白眼♂=6:2:3:3:1;1
相关试卷
这是一份北京市房山区2023-2024学年高一下学期期末生物试卷(解析版),共24页。试卷主要包含了选择题,非选择题等内容,欢迎下载使用。
这是一份江苏省2023-2024学年高一生物下学期期末通关卷01生物试卷(解析版),共23页。试卷主要包含了单项选择题,多项选择题,非选择题等内容,欢迎下载使用。
这是一份[生物][期末]北京市通州区2023-2024学年高一下学期期末考试(解析版),共30页。试卷主要包含了本试卷分为两部分,共10页,考试结束后,请将答题卡交回等内容,欢迎下载使用。