陕西省西安市2024-2025学年高三上学期11月月考生物试题
展开1-5题:CDDCC
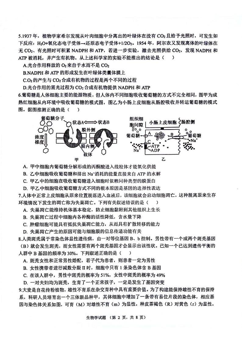
6-10题:DBCDA
11-15题:ADCBA
16-20题:DCBAC
21-23题:BCA
陕西省西安中学2024-2025学年高三上学期10月月考生物试题: 这是一份陕西省西安中学2024-2025学年高三上学期10月月考生物试题,文件包含陕西省西安中学2024-2025学年高三上学期10月月考生物试题pdf、陕西省西安中学2024-2025学年高三上学期10月月考生物试题答案pdf等2份试卷配套教学资源,其中试卷共49页, 欢迎下载使用。
陕西省西安市部分学校联考2024-2025学年高一上学期10月月考生物试卷(含答案): 这是一份陕西省西安市部分学校联考2024-2025学年高一上学期10月月考生物试卷(含答案),共18页。试卷主要包含了单选题,填空题,读图填空题,实验探究题等内容,欢迎下载使用。
陕西省西安市新城区西安市华山中学2024-2025高一上学期第一次月考生物试题(无答案): 这是一份陕西省西安市新城区西安市华山中学2024-2025高一上学期第一次月考生物试题(无答案),共5页。试卷主要包含了选择题等内容,欢迎下载使用。

