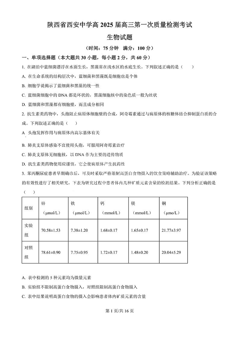
资料中包含下列文件,点击文件名可预览资料内容






还剩13页未读,
继续阅读
陕西省西安中学2024-2025学年高三上学期10月月考生物试题
展开
这是一份陕西省西安中学2024-2025学年高三上学期10月月考生物试题,文件包含陕西省西安中学2024-2025学年高三上学期10月月考生物试题pdf、陕西省西安中学2024-2025学年高三上学期10月月考生物试题答案pdf等2份试卷配套教学资源,其中试卷共49页, 欢迎下载使用。
相关试卷
陕西省西安市碑林区西北工业大学附属中学2024-2025学年高二上学期月考生物试题:
这是一份陕西省西安市碑林区西北工业大学附属中学2024-2025学年高二上学期月考生物试题,共10页。试卷主要包含了单项选择题,不定向选择题,非选择题等内容,欢迎下载使用。
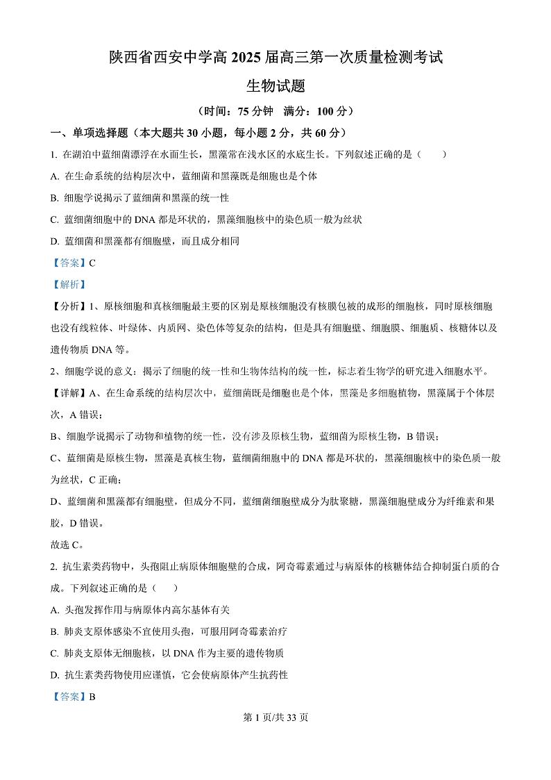
陕西省西安中学2024-2025学年高三上学期10月月考生物试题(Word版附解析):
这是一份陕西省西安中学2024-2025学年高三上学期10月月考生物试题(Word版附解析),文件包含陕西省西安市西安中学2024-2025学年高三上学期10月月考生物试题Word版含解析docx、陕西省西安市西安中学2024-2025学年高三上学期10月月考生物试题Word版无答案docx等2份试卷配套教学资源,其中试卷共48页, 欢迎下载使用。
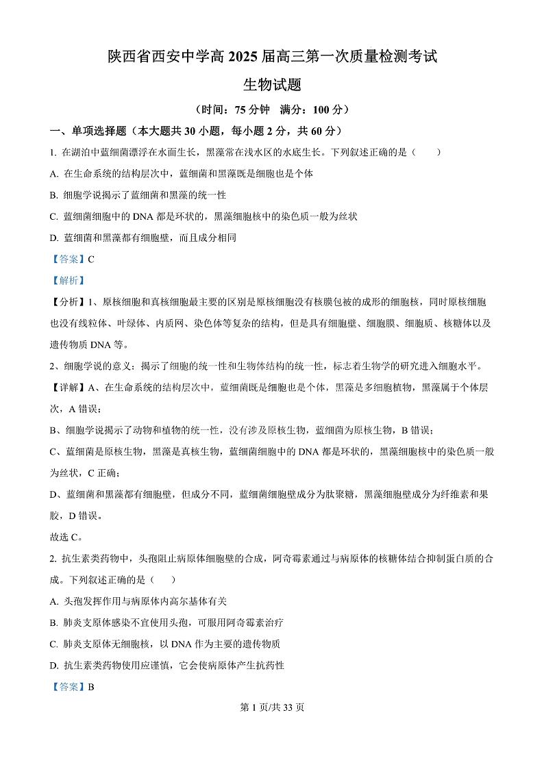
陕西省西安中学2024-2025学年高三上学期10月月考(第一次质量检测考试)生物:
这是一份陕西省西安中学2024-2025学年高三上学期10月月考(第一次质量检测考试)生物,文件包含陕西省西安中学2024-2025学年高三上学期10月月考生物试题docx、陕西省西安中学2024-2025学年高三上学期10月月考生物试题答案docx等2份试卷配套教学资源,其中试卷共49页, 欢迎下载使用。