- 【新课标】物理【人教版】八年级上册(2024)【课件+教案+作业课件】第一章 机械运动第2节 运动的描述(含视频) 课件 0 次下载
- 【新课标】物理【人教版】八年级上册(2024)【课件+教案+作业课件】第一章 机械运动第3节 运动的快慢(含视频) 课件 0 次下载
- 【新课标】物理【人教版】八年级上册(2024)【课件+教案+作业课件】第一章 复习和总结 课件 0 次下载
- 【新课标】物理【人教版】八年级上册(2024)【课件+教案+作业课件】第二章 声现象(第1节 声音的产生与传播)(含视频) 课件 0 次下载
- 【新课标】物理【人教版】八年级上册(2024)【课件+教案+作业课件】第二章 声现象(第2节 声音的特性 )(含视频) 课件 0 次下载
人教版(2024)八年级上册(2024)第4节 速度的测量精品作业课件ppt
展开1.能用刻度尺测出物体运动的路程,能用秒表测出物体通过这段路程所用的时间,能用公式计算出物体在这段时间内运动的平均速度。2.通过科学探究的过程,掌握测量小车平均速度的方法,能写出简单的实验报告。3.认识科学探究活动,学会科学探究的过程与方法。
在生活中,大部分物体都是在做变速运动,因此,我们经常用平均速度来粗略地描述物体运动快慢。
公路上有一种测速设备采用的是区间测速的方法,即通过测算车辆在两个监测点之间的平均速度,判断车辆在该路段是否超速。这种测速设备是如何测算出车辆的平均速度的?
知识点 测量小车的运动速度
1.怎样测量物体的速度?
2.如果想测量一个物体的平均速度,需要测量哪些物理量?需要什么测量工具?
如何测量小球通过斜面全程的平均速度?
将小球换成小车,测量方法一样吗?
看车上任意一固定点通过的路程。
实验:测量小车运动的速度
小车、斜面、木块、刻度尺、秒表(停表)
1.调整斜面呈较小的坡度,使小车从静止释放,可加速下滑即可,并且不会滑落斜面。
2.测量过程中不要改变斜面的坡度。
3.小车要从斜面顶端静止释放,并开始记时。
4.小车运动距离为车头到车头的距离。
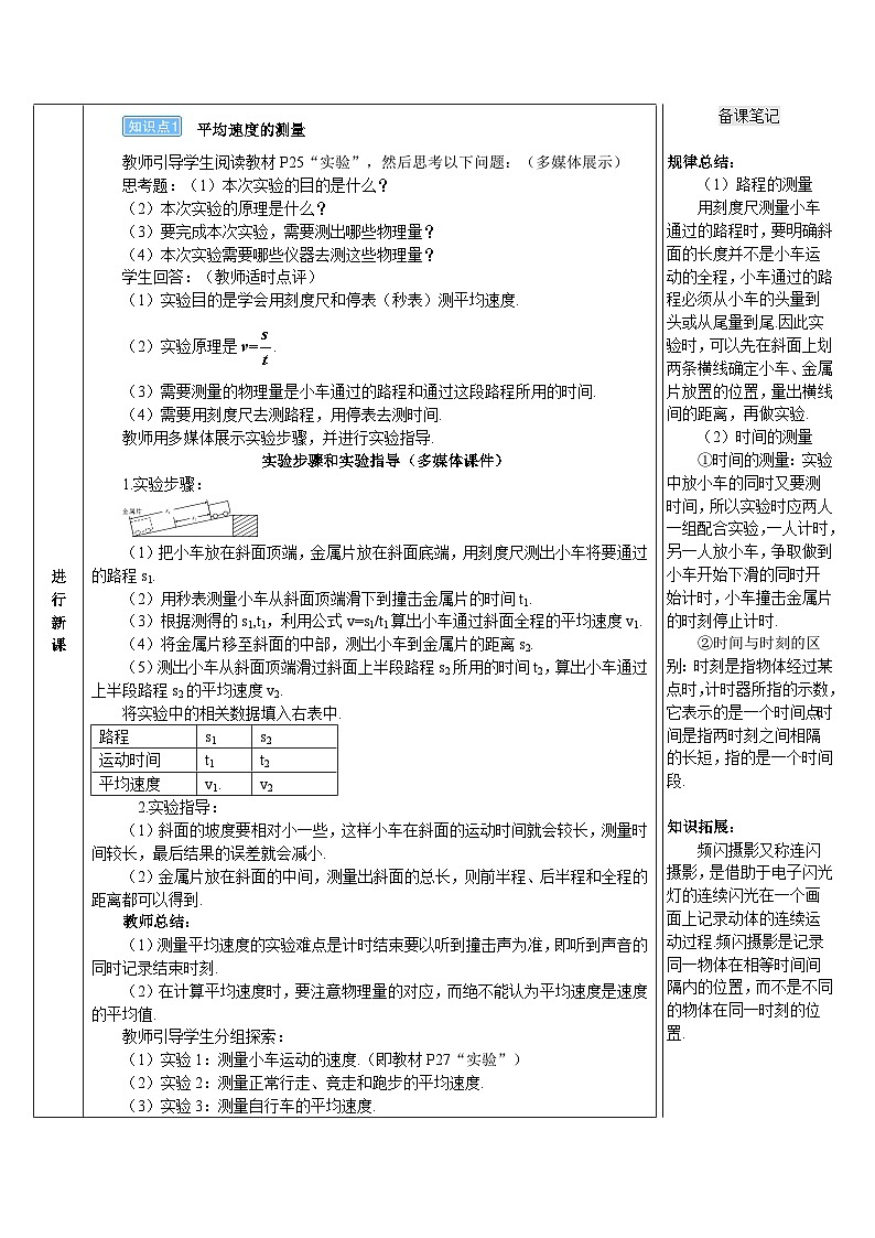
1.把小车放在斜面顶端,金属片放在斜面底端,用刻度尺测出小车将要通过的路程s1。
2.用秒表测量小车从斜面顶端滑下到撞击金属片的时间t1。
3.根据测得的s1、t1,利用公式 算出小车通过斜面全程的平均速度v1。
4.将金属片移至斜面的中部,测出小车从斜面顶端到金属片的距离s2。
5.测出小车从斜面顶端滑过斜面上半段路程s2所用的时间t2,算出小车通过上半段路程s2的平均速度v2。
【想想议议】 某同学想测出小车在下半段路程的平均速度,提出可以把小车从斜面的中部开始释放,进行测量。想一想:这样测得的平均速度与上面的实验中小车在下半段路程的平均速度是否相等?说明原因。
不相等,小车的运动与全程的下半段运动不同。
那应该如何测量后半程的平均速度呢?
后半段平均速度最大,全程平均速度次之,前半段平均速度最小。
小车沿斜面下滑的速度越来越大,说明小车沿斜面下滑运动越来越快。
1.实验成功的关键是测时间,请谈谈你在实验中是如何减小测时间的误差的?2.在保证小车能自由滑下的前提下,斜面支起高一些好还是低一些好?3.为了方便测量时间,斜面长一些好还是短一些好?4.保证每次测量时小车都是从同一高度由静止释放。5.为了减小误差和避免偶然性,实验中我们应该多测量几次。
1.测量平均速度的实验难点是计时结束要以听到撞击声为准,即听到声音的同时记录结束时刻。2.在计算平均速度时,要注意物理量的对应,而绝不能认为平均速度是速度的平均值。
用传感器测量物体运动的速度
思考:为什么用超声波测距,以及超声波测距在生活中的应用实例有哪些?(请大家阅读教材29页的内容)
由于超声波指向性强,能量消耗缓慢,在介质中传播的距离较远,因而超声波经常用于距离的测量,如测距仪和物位测量仪等都可以通过超声波来实现。
如果被测物是运动的物体,超声波测量仪还可以测出物体移动的速度。
1.某汽车沿直线运动时,前半段路程用20m/s速度行驶,后半段路程用30m/s速度行驶,在整个路程中,汽车的平均速度为_______m/s。
2.一个物体沿平直路运动,由静止起在10s内加速到20m/s,共运动了80m,该物体在10s内平均速度是( )。A.20m/sB.10m/sC.8m/sD.都不对。
3.“频闪摄影”是研究物体运动时常用的一种实验方法。摄影在暗室中进行,把照相机固定在地面上,快门是常开的,但是由于没有光照亮物体,底片并不感光。光源是一只闪光灯,它每隔0.02s闪亮一次,闪亮的时间很短,大约只有 s。光源发光时,物体被照亮,底片就记录下这时物体的位置。光源不断闪亮,底片就记录下物体相隔同样时间的不同位置。
观察图中甲、乙两小球的频闪照片,由图可以看出________(选填“甲”或“乙”)做匀速直线运动;图乙从a到d距离由刻度尺量得s=3.8cm,粗略求出从a到d的平均速度为________m/s。
4.如图在斜面上测量小车运动的平均速度。让小车从斜面A点由静止开始下滑,分别测出小车到达B点和C点的时间,即可测出不同阶段的平均速度。
(1)图中AB段的路程sAB=____cm,如果测得时间tAB=1.6s,则AB段的平均速度vAB=_____cm/s。
(2)在测量小车到达B点的时间时,如果小车过了B点才停止计时,测得AB段的平均速度vAB会偏_____。(3)为了测量小车运动过程中下半程的平均速度,某同学让小车从B点由静止释放,测出小车到达C点的时间,从而计算出小车运动过程中下半程的平均速度。他的做法正确吗?______,理由是:__________________________________________________________________________。
所测时间不是运动过程中下半程的时间,
因而算出的速度也不是下半段的平均速度
5.如图是用照相机所拍摄的某小球在水中下落的一张频闪照片。已知水池壁上每块瓷砖的高度为a,闪光灯每隔Δt时间闪亮一次(即拍摄一次)。观察照片,关于小球的运动,以下判断可能的是( )。①小球从A位置到C位置的运动是匀速运动;②小球从B位置到D位置的运动是匀速运动;③小球从A位置到C位置的平均速度为 ; ④小球通过D点时的速度为 。A.①②B.①③C.②③D.②③④
测量物体平均速度的实验报告
1.实验目的2.实验原理3.实验器材4.实验步骤5.实验数据记录表格6.实验结果7.实验评估
所需的数据测量工具(仪器)和辅助设备
保证实验顺利进行的操作要点和正确测量、记录实验数据的方法
按照合理的测量顺序,在表头中写明物理量的符号和单位
分析误差来源,减小误差
人教版(2024)八年级上册(2024)第3节 运动的快慢优秀作业课件ppt: 这是一份人教版(2024)八年级上册(2024)<a href="/wl/tb_c4050930_t3/?tag_id=26" target="_blank">第3节 运动的快慢优秀作业课件ppt</a>,文件包含第3节运动的快慢作业课件pptx、第3节运动的快慢pptx、第3节运动的快慢教案doc、匀速直线运动mp4、苏炳添983mp4等5份课件配套教学资源,其中PPT共92页, 欢迎下载使用。
人教版(2024)八年级上册(2024)第2节 运动的描述优秀作业ppt课件: 这是一份人教版(2024)八年级上册(2024)<a href="/wl/tb_c4050929_t3/?tag_id=26" target="_blank">第2节 运动的描述优秀作业ppt课件</a>,文件包含第2节运动的描述作业课件pptx、第2节运动的描述pptx、第2节运动的描述教案doc、地球同步卫星swf、收割机mp4、运动的描述mp4等6份课件配套教学资源,其中PPT共58页, 欢迎下载使用。
初中物理人教版(2024)八年级上册(2024)第1节 长度和时间的测量精品作业课件ppt: 这是一份初中物理人教版(2024)八年级上册(2024)<a href="/wl/tb_c4050928_t3/?tag_id=26" target="_blank">第1节 长度和时间的测量精品作业课件ppt</a>,文件包含第1课时长度的测量pptx、第2课时时间的测量误差pptx、第1节长度和时间的测量作业课件pptx、专题一运动的图像pptx、微专题一多个物体运动状态的判断pptx、第1节长度和时间的测量教案doc、一分钟了解古代计时工具”日晷“mp4、不可思议的艾姆斯房间mp4、刻度尺的使用mp4、常见物体长度的估测mp4、物体长度的读数mp4、练习使用停表mp4、长度单位的换算mp4等13份课件配套教学资源,其中PPT共133页, 欢迎下载使用。

