
















所属成套资源:初中物理八年级全一册 同步教学课件+教学设计+同步练习(沪科版2024)
初中物理沪科版(2024)八年级全册(2024)第四节 噪声控制与健康生活完美版教学课件ppt
展开
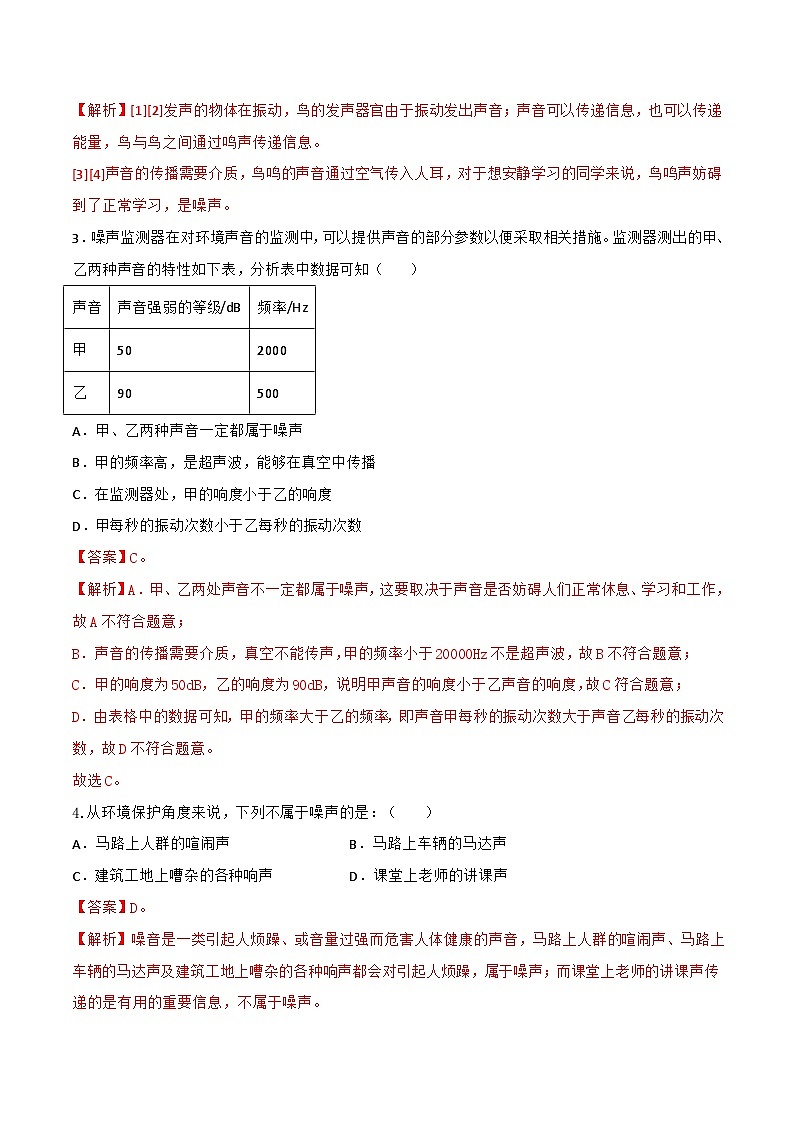
这是一份初中物理沪科版(2024)八年级全册(2024)第四节 噪声控制与健康生活完美版教学课件ppt,文件包含24噪声控制与健康生活初中物理八年级全一册同步教学课件沪科版2024pptx、24噪声控制与健康生活练习含答案解析docx、24噪声控制与健康生活练习docx、24噪声控制与健康生活docx等4份课件配套教学资源,其中PPT共29页, 欢迎下载使用。
1.能通过实例认识噪声,了解噪声的危害及控制方法。2.能主动关注噪声的限值,具有与他人及环境和谐相处的行为习惯。
能遵守公共环境中关于控制噪声的行为规范,能关注噪声对他人的影响,尊重他人,具有同理心。
听一听1.请同学们认真聆听下面几段声音,说说你有什么感受? 钢琴曲 揉搓塑料袋 铁钉刮玻璃
2.请大家再仔细观看这些声音的波形图,说说你的发现。
自主学习一 噪声及其危害 任务清单:阅读教材P51--52的内容,思考完成下列问题: (时间:3分钟;要求:用红笔圈画重点语句。)(1)噪声一般是指发声物体做 时发出的声音,噪声的波形 ,而乐音的波形图则 。(2)从环保角度看:凡是干扰人们休息、学习和工作的声音,以及对人们所要听的声音产生干扰的声音,皆可称为 。(3)说说你知道的噪声有哪些?它们来源于哪里?(4)说说噪声的危害有哪些?
助学释疑一 噪声及其危害 1.请同学们和老师一起完成下列实验: 实验1:用橡胶锤敲击音叉,通过示波器看 声音的波形图。
助学释疑一 噪声及其危害 1.请同学们和老师一起完成下列实验: 实验2:拿两块玻璃板相互刮擦,通过示波器看 声音的波形图。
助学释疑一 噪声及其危害 2.分析归纳: (1)实验现象: 噪声的波形图 乐音的波形图 (2)分析比较:它们的波形有何不同?
助学释疑一 噪声及其危害 2.分析归纳: (2)实验结论: 噪声的波形图 乐音的波形图 音叉发声的波形有规则,刮玻璃发声的波形无规则。
助学释疑一 噪声及其危害 3.乐音与噪音: (1)乐音:人们将有规律的、好听悦耳的、使人愉快的声音叫乐音,乐音的波形图有规则。 (2)噪声:①从物理学角度讲是指发声物体做无规则振动时发出的声音,噪声的波形杂乱无章。②从物理学角度讲干扰人们休息、学习和工作的声音,以及对人们所要听的声音产生干扰的声音,皆可称为噪声。
助学释疑一 噪声及其危害 4.噪音的来源: 想一想:你周围有哪些噪声?
助学释疑一 噪声及其危害 4.噪音的来源: (1)交通噪声:热机的引擎声、汽笛声、刹车声、车轮与路面的摩擦声,火车、飞机 等巨大响声。 (2)工业噪声:发动机运转声,电锯、机床、电钻、工 地爆破声、筑路、盖楼、打桩等 (3)生活噪声:家用电器的工作声,人的说话、哭笑声、娱乐场所的音乐声,商店、集贸市场吆喝叫卖声等。
助学释疑一 噪声及其危害 5.噪音的危害: (1)轻则使人烦躁、注意力不集中。 (2)重则伤害身体,危及生命。 (3) 另外,高强度的噪声可能损坏建筑物。
自主学习二 噪声的防治 任务清单:阅读教材P52--53的内容,思考完成下列问题: (时间:3分钟;要求:用红笔圈画重点语句。)(1)为了减小噪声,人们通常从 、 、 这三个环节进行防治。(2)说出下列现象的噪声防治措施:摩托车安装消声器 ;使用吸音材料、高架道路两旁建隔音墙、道路旁植树 ;在噪声环境戴耳罩或捂耳 。(3)为了监测噪声,办公区域和主要道路上常安置有 设备。
助学释疑二 噪声的防治 1.噪声的防治: (1)噪声的等级:以分贝(dB)为单位来表示声音的等级。
助学释疑二 噪声的防治 1.噪声的防治: (2)环境噪声限值:
助学释疑二 噪声的防治 1.噪声的防治: (3)想一想:你在屋里学习,外面的小朋友们在大声嬉闹游戏,已经影响到你学习,你该如何减弱该噪声?你有哪些方法? 提醒小朋友小声 关闭门窗 戴上耳塞
助学释疑二 噪声的防治 1.噪声的防治: (4)声音从产生到被人耳听到共经历了以下几个过程: 减小噪声措施: 禁止大声喧哗 关闭门窗 戴耳塞 防治噪声方法: 在产生处 在传播过程中 在接收处
助学释疑二 噪声的防治 1.噪声的防治: (5)生活中噪声控制:下列是生活中常见的几种控制噪声的措施,请说出它们分别是在什么地方减弱噪声的呢?
助学释疑二 噪声的防治 1.噪声的防治: (5)生活中噪声控制:下列是生活中常见的几种控制噪声的措施,请说出它们分别是在什么地方减弱噪声的呢?
助学释疑二 噪声的防治 1.噪声的防治: (6)噪声的监测:为了监测噪声,办公区域和主要道路上常安置有噪声监测设备提醒人们注音减小噪声,以免影响他人。
定义:无规则振动、干扰正常工作、生活、学习的声音。来源:交通噪声、工厂噪声、生活噪声。危害:使人烦躁注意力不集中;重则伤害身体,危及生命。
噪音等级和限值:以分贝(dB)为单位。防治方法:在噪声的产生、噪声的传播及噪声的接收处减弱。噪声监测:噪声监测设备。
【例题1】同学们正在教室中听课,下面各种声音不属于噪声的是( )A.老师讲课的声音B.教室外的叫卖声C.邻班同学音乐课上唱歌的声音D.教室内铅笔盒掉在地上的声音。
【解析】从环境保护角度来讲,凡是影响人们正常的工作、休息和学习的声音,以及对人们要听的声音起干扰作用的声音,都属于噪声。“教室外的叫卖声”“邻班同学音乐课上唱歌的声音”“教室内铅笔盒掉在地上的声音”影响了小明的学习,这些都属于噪声。而老师讲课的声音,是学生需要听到的声音。故选A。。
【例题2】现代城市里常在主要街道上安装噪声监测设备,若某一时刻噪声监测设备显示如图所示的数字,它的单位是________;当附近有车辆驶过时,显示屏上的数据将________(填“增大”“减小”或“不变”)。。
【解析】噪声以分贝(dB)为单位来表示声音的等级。噪声监测仪只能监测噪声的强弱,不能认为噪声监测仪能减弱噪声。距离发声体越近,声音的响度越大。
【例题3】在冬天,一场大雪过后,人们往往会感到万籁俱寂,你知道为什么吗?你知道这一原理有何应用吗?
【解析】因为大雪疏松多孔,能够吸收噪声。(刚下过的雪是新鲜蓬松的,它的表面有许多小孔,当外界的声音传入这些小孔时便会发生反射,由于气孔往往是内部大而孔径小,所以仅有小部分声音能从入口反射出来,而大部分则被吸掉了。) 这一原理被用用于各种吸音材料上。
【例题4】深夜,学生已经入睡,校外施工队伍还在工作,声音吵醒了一些同学,甲同学起身关上门窗,乙同学索性用被子把头蒙上睡,丙同学拨打110,请110制止施工队深夜施工,这三位同学各采取了什么措施控制噪声?甲: ;乙: ;丙: ;
【解析】防治噪声方法包括以下三个方面:噪声的产生、噪声的传播及噪声的接收这三个环节进行防治、减弱。
【例题5】某同学计划将自己练琴的房间改造成隔音房间,以免练琴时打扰邻居。方案实施前,她设计实验来测评材料的隔音性能。器材有:一个声级计(测量声音强弱的仪器)、毛毡布、泡沫板、闹钟和两个相同的盒子。实验如下:(1)用相同的方式把毛毡布、泡沫板分别布置在两个盒子内;(2)接下来的操作是: ,读出声级计的示数;(3)比较两次声级计的示数,如果 ,则说明泡沫板的隔音性能好。
【解析】(2)将闹钟分别放在两个盒子中,将声级计放在盒子外面相同距离处测量,读出声级计的示数。(3)如果闹钟置于毛毡布内时,声级计的示数更高,置于泡沫板内时,声级计的示数更低,则说明泡沫板的隔音性能好。
相关课件
这是一份八年级全册(2024)第二节 力的合成优秀教学课件ppt,文件包含72力的合成初中物理八年级全一册同步教学课件沪科版2024pptx、72力的合成教学设计docx、72力的合成练习含答案解析docx、72力的合成练习docx等4份课件配套教学资源,其中PPT共26页, 欢迎下载使用。
这是一份物理八年级全册(2024)第五章 质量与密度第一节 质量教学课件ppt,文件包含51质量初中物理八年级全一册同步教学课件沪科版2024pptx、51质量教学设计docx、51质量练习含答案解析docx、51质量练习docx等4份课件配套教学资源,其中PPT共31页, 欢迎下载使用。
这是一份沪科版(2024)八年级全册(2024)第三节 密度优秀教学课件ppt,文件包含53密度初中物理八年级全一册同步教学课件沪科版2024pptx、53密度教学设计docx、53密度练习含答案解析docx、53密度练习docx等4份课件配套教学资源,其中PPT共45页, 欢迎下载使用。