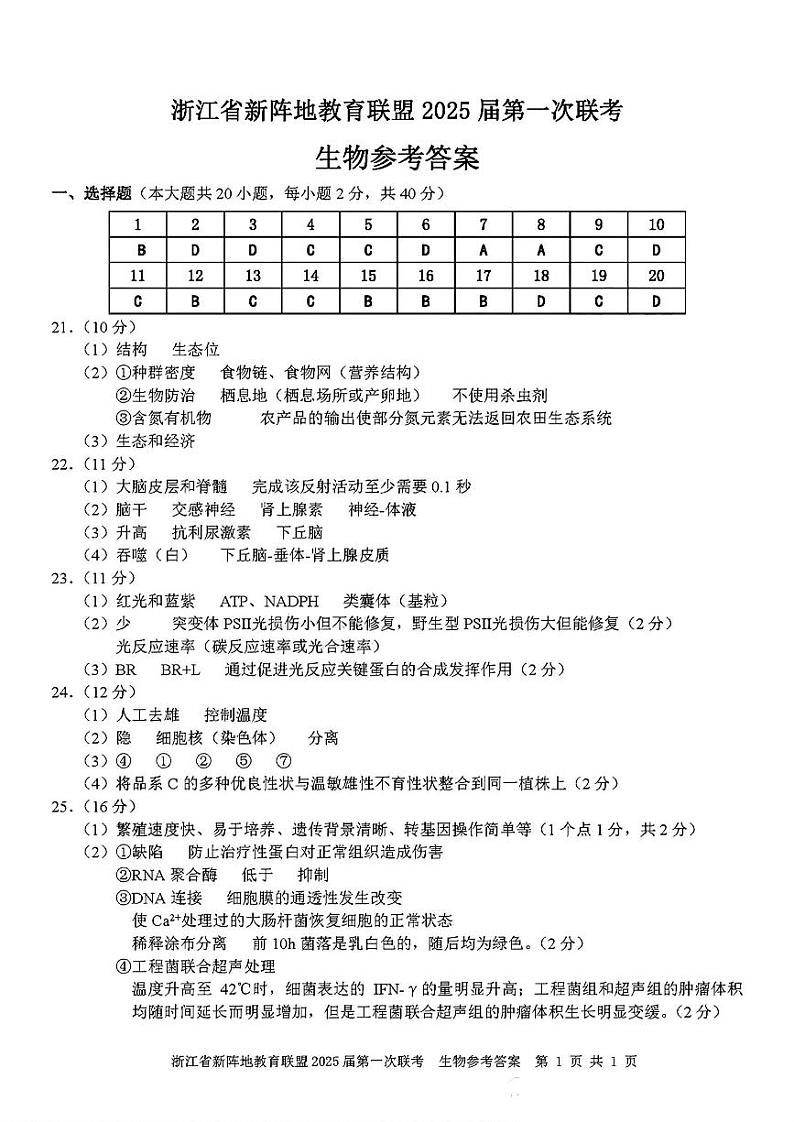
【浙江卷】浙江省新阵地教育联盟2025届高三上学期第一次联考10月联考生物试卷
展开
这是一份【浙江卷】浙江省新阵地教育联盟2025届高三上学期第一次联考10月联考生物试卷,文件包含浙江卷浙江省新阵地教育联盟2025届高三上学期第一次联考10月联考107-709生物试卷docx、浙江卷浙江省新阵地教育联盟2025届高三上学期第一次联考10月联考107-709生物试卷pdf、浙江卷浙江省新阵地教育联盟2025届高三上学期第一次联考10月联考107-709生物试卷答案docx、浙江卷浙江省新阵地教育联盟2025届高三上学期第一次联考10月联考107-709生物试卷答案pdf等4份试卷配套教学资源,其中试卷共30页, 欢迎下载使用。
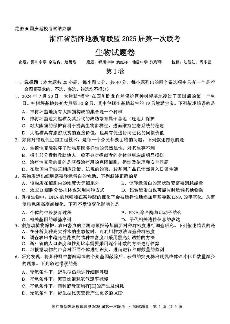
命题:鄞州中学金浩良、赵晨霞 磨题:嵊州中学袁红祥仙居中学张利琴 校稿:陆智红、周东亚
第I 卷
一 、选择题(本大题共20小题,每小题2分,共40分。每小题列出的四个备选项中只有一个是符 合题目要求的,不选、多选、错选均不得分)
1.2024年7月20日,大熊猫“福宝”在四川卧龙自然保护区神树坪基地度过了回国后的第一个生 日。神树坪基地共有大熊猫50余只,其中包括在基地新生的19只熊猫宝宝。下列叙述错误的是 A. 神树坪基地所有大熊猫构成的集合是一个种群
B. 神树坪基地大熊猫及其后代的成功繁育属于易地(迁地)保护
C. 对大熊猫的保护有利于提高生物多样性,进而维持生态系统的稳定 D. 大熊猫具有旅游欣赏的直接价值,也具有促进协同进化的间接价值
2. 如何对待现代生物工程技术,是每一个公民都要面临的问题。下列叙述错误的是
A. 生殖性克隆破坏了动物基因多样性的天然属性,对其生存不利
B. 捐出部分骨髓救助他人一般不会对捐献者的身体健康造成明显损伤
C. 治疗性克隆的目的是获得治疗用的克隆细胞,仍涉及伦理和安全问题
D. 在我国由于缺乏相应政策、法规的约束,转基因产品已悄然进入日常生活 3. 某物质运出细胞需要转运蛋白的协助。下列叙述正确的是
A. 该物质在细胞内的浓度大于细胞外 B. 该转运蛋白的形状改变需要消耗能量
C. 效应B 细胞分泌抗体也采用同种方式 D. 该转运蛋白也可能同时运输其他物质
4. 真核生物中,DNA 的胞嘧啶在某种酶的催化下会被选择性地添加甲基导致DNA 的甲基化,从而 使染色质高度螺旋化。下列不受该变化影响的是
A. 个体的生长发育过程 B.RNA 聚合酶与启动子结合
C. 相关基因的碱基序列 D. 子代相关遗传信息的表达
5. 濒危动植物保护、农田害虫的监测与预报等都需要对种群密度进行调查研究。下列叙述错误的是
A. 在分析某种高大乔木的生态位时,可利用样方法调查种群密度 B. 调查农田中趋光性昆虫的物种丰富度可采用黑光灯诱捕的方法 C. 浙江省的人口密度和性别比率需要采用逐个计数的方法进行估算
D. 可根据动物的声音对不同个体进行识别,进而进行种群数量的监测
6. 研究发现,将某种野生型酵母菌的个别基因敲除后,获得的突变株出现线粒体碎片化且数量减少 的现象。下列叙述错误的是
A. 无氧条件下,野生型仍能进行细胞呼吸
B. 有氧条件下,突变株消耗氧气速率减慢
C. 有氧条件下,两种酵母菌均有[H]的产生及消耗 D. 无氧条件下,野生型比突变株产生更多的ATP
浙江省新阵地教育联盟2025届第一次联考生物试题卷第1页共9页
7. 某种噬菌体的遗传物质是一个单链环状DNA。下列叙述错误的是
A. 该 DNA中只含有一个游离的磷酸基团 B. 该 DNA 中的嘌呤数和嘧啶数不一定相同 C. 该 DNA 的复制以脱氧核糖核苷酸为原料
D. 该 DNA 的复制方式与DNA 半保留复制有所不同
8. 许多食草动物都有迁徙的习性,科学家们猜测:降低被捕食的风险是促进迁徙行为形成的主要驱 动力。在加拿大班夫国家公园,美洲狮、灰熊和狼是马鹿的主要捕食者,研究者对最近20年内 401只马鹿个体的监测记录进行统计分析,绘制出下图,其中图柱顶端的数据为捕食致死的个体 数。下列叙述正确的是
由不同捕食者导致的死亡比例
A. 留在本地不迁徙的马鹿在夏季被狼和灰熊捕食的风险低
B. 在迁徙季节和非迁徙季节,由美洲狮造成的马鹿群的损失最多 C. 在迁徙季节,马鹿向西迁移最安全,因为被美洲狮捕食的风险低 D.不同季节,在向东和向西迁徙的方向上,灰熊和狼的数量均较多
9. 在“制作和观察植物细胞有丝分裂临时装片”实验中,观察到某个视野如图 所示。下列叙述正确的是
A. 选择紫色洋葱外表皮细胞作材料,便于进行实验观察
B. 制作临时装片时为防止解离过度,解离后应立即进行染色 C. 箭头所指细胞的上一时期,染色体清晰排列在纺锤体中央 D.箭头所指的细胞中,同源染色体分离后正移向细胞的两极
10. 转入苏云金芽孢杆菌Bt 毒蛋白基因的抗虫棉可有效抵抗棉铃虫。随着该转基因抗虫棉被长期、 大规模种植,棉铃虫种群的抗Bt 毒蛋白抗性也逐渐增强。下列叙述正确的是
A. 该转基因抗虫棉种群与原有普通棉种群的基因库相同
B. 该转基因抗虫棉诱导棉铃虫产生抗Bt 毒蛋白抗性基因
C. 人类活动下的人工选择促进了棉铃虫抗性基因频率的增加
D. 保留一定面积的普通棉,可减缓棉铃虫抗性基因频率的增加速率 11. 下列关于基因工程基本流程的叙述正确的是
A.PCR 和逆转录过程在模板链、原料、催化剂、产物类型等方面均存在差异
B. 利 用PCR 获取目的基因前,必须借助序列数据库明确目的基因的全部序列 C. 可利用核酸分子探针检测和鉴定目的基因在细胞中是否稳定存在并成功表达 D. 由于细胞可以选择吸收 dNTP,PCR 仪中可直接投入酵母菌作为复制的模板
浙江省新阵地教育联盟2025届第一 次联考生物试题卷第2页共9页
12. 某种三叶草雌雄同花,其花色由2对等位基因控制,其中A 基因控制红色素的合成,B 基因控 制蓝色素的合成,同时含A、B 基因的开紫花,不含A、B 基因的开白花。将纯合紫花与白花 三叶草杂交,F₁ 全为紫花,F₁自交得F₂,F₂ 中紫花:红花:蓝花:白花=41:7:7:9。已知该 过程中不存在突变和致死情况,不同个体的存活率及配子存活率基本相同。则F₁ 产生的4种配 子的比例约为
A.1:1:1:1 B.3:1:1:3 C.2:2:1:3 D.4:7:7:9
13. 溶酶体的结构完整是其正常发挥功能的基础。研究表明,当溶酶体膜受损时,其表面会大量富 集脂质PI4P,PI4P 招募的家族蛋白ORP 能同时结合溶酶体和内质网,使内质网包裹受损的溶 酶体,继而将胆固醇和脂质PS 从内质网运送到溶酶体。PS 不能直接提高生物膜的稳定性,但 会激活蛋白ATG2, 从而使大量脂质被运送到溶酶体。下列叙述正确的是
A. 溶酶体合成的多种水解酶能消化细胞内衰老、损伤的细胞器
B. 溶酶体和内质网的ORP 受体同时缺失才会影响溶酶体的修复 C. 胆固醇可直接参与溶酶体的修复,从而提高溶酶体膜的稳定性
D. 来源于内质网的PS 将大量脂质转运进入溶酶体,从而加快膜修复
14. 植物激素是植物正常生长发育不可缺少的调节性物质,生长素与细胞分裂素影响植物根系生长 的机制如图所示。下列叙述错误的是
产生
生长素 含量上升
促进
根系生长
根尖细胞
细胞分裂素 促进合成 氧化酶
抑制
含量上升
含量下降
产生
解除 抑制
降解
细胞分裂素
A. 刚收获的马铃薯块茎种到土里不能发芽,可能是因为其中含有较多的脱落酸
B. 由图可知,生长素和细胞分裂素含量的上升均能促进细胞分裂素氧化酶的合成
C. 某个基因敲除组植物根系平均长度长于未敲除组,说明该基因可能是合成细胞分裂素氧化酶 的关键基因
D. 在植物的生长发育和适应环境变化过程中,各种植物激素并不是孤立起作用,而是多种激 素相互作用共同调节
15. 研究发现,人造甜味剂并不能减少人类对糖的摄入和偏好,这是因为肠上皮的内分泌细胞可以 通过细胞表面的 SGLT1 受体来接收糖信号,再经迷走神经激活大脑中的cNST 区域,导致产生 不依赖味觉的糖摄入偏好。下列叙述错误的是
A. 味蕾甜味受体缺乏型小鼠与野生型小鼠均会对糖产生较强偏好
B. 食用人造甜味剂的野生型小鼠cNST 区域可观察到明显的激活效应
C. 味蕾甜味受体缺乏型小鼠的cNST 区域神经元在口服葡萄糖后被激活
D. 阻止激活的肠道细胞向迷走神经细胞发送信号可应用于暴食症人群的治疗
16. 人类14号与21号染色体二者的长臂在着丝粒处发生融合会形成14/21平衡易位染色体。该染 色体携带者具有正常的表型,但在产生生殖细胞过程中的某一时期,细胞中会形成如图所示的
复杂联会复合物。下列叙述正确的是
A. 该种变异只是引起染色体数目变化
B. 该种变异可通过减数分裂或有丝分裂的细胞观察
C. 男性携带者的体细胞中含24种形态不同的染色体 D. 该染色体携带者具有正常表型说明染色体变异无害
21号
染色体
14/21平衡易
位染色体
14号染色体
平衡易位携带者的联会复合物
浙江省新阵地教育联盟2025届第一次联考生物试题卷第3页共9页
进行实验,结果发现细菌之间用滤膜间隔后仍能实现基 因重组,如图所示。下列叙述错误的是
A. 肺炎链球菌体外转化实验证明细菌能通过直接吸收 外界游离DNA 片段来实现基因重组
B. 由滤膜使细菌之间无法直接接触,可判断转化菌的 产生不通过题中所述的基因重组方式
C. 抽吸后,取适量左侧菌液稀释涂布在不含组氨酸的 基本培养基上,可能获得单菌落
D. 滥用抗生素可能导致因重组而含有多种抗生素抗性 基因的超级细菌比例增加
17. 细菌可通过吸收外界游离DNA 片段实现基因重组,也可通过细菌间的直接接触来转移遗传物质 实现基因重组。科学家利用两种氨基酸合成缺陷型细菌(在基本培养基上不能正常生长繁殖)
抽吸
一
phe-菌
含DNA酶的 培养液
his- 无法合成组氨酸
phe-无法合成苯丙氨酸
U形管 his- 菌
细菌不能通 过的滤膜
无菌棉
18. 人体血清中尿素氮的含量是反映肾功能的一项重要指标。利用脲酶催化尿素分解后,产物氨在 特定条件下会发生显色反应,通过与加入尿素标准液的试管进行比对,可推算待测血清中尿素 氮的含量,实验过程如下表。
下列叙述错误的是
A. 步骤④中加入的“某种成分”应不含氨
B. 步骤⑤中37℃水浴15min为使尿素全部被分解
C. 步骤⑧中37℃水浴20min有利于显色反应充分进行
Th细胞 活化信号②
B细胞 CD80/86 CD28
D. 催化尿素分解的脲酶,其化学本质是蛋 白质或RNA
BCR
O
Th活化
抗原加工、提呈 0
Hcrck
19.B 细胞与Th 细胞相互作用之后被活化的过 程如图所示。CD80/86 是 B 细胞识别抗原
活化信号①-
后表达的蛋白质,CD40L 是 Th 细胞活化后抗原
CD40CD40L
B细胞活化
细胞因子
表达的蛋白质,BCR 和 TCR 分别是B 细胞 和T 细胞表面的受体,CD40、MHCII 、CD28 均为细胞表面蛋白。下列叙述错误的是
浙江省新阵地教育联盟2025届第一次联考生物试题卷第4页共9页
步骤
处理
试管1
试管2
试管3
①
脲酶应用液
1.00mL
1.00mL
1.00mL
②
待测血清
10μL
—
③
尿素标准液
10μL
④
某种成分
10μL
⑤
各试管分别混匀后,置37℃水浴15min
⑥
酚显色剂
5.00mL
5.00mL
5.00mL
⑦
碱性次氯酸钠
5.00mL
5.00mL
5.00mL
③
各试管分别混匀后,置37℃水浴20min,再利用特定仪 器对各试管的显色情况进行测定。
A. 活化B 细胞的两个信号分别是抗原刺激和CD40L
B. 体液免疫过程中,B 细胞与Th 细胞可相互提供信息 C. 图示过程中,B 细胞活化时间早于Th 细胞活化时间 D. 图 中B 细胞与Th 细胞采取不同的方式识别同一抗原
20. 农杆菌转化法是植物基因工程中常用的将重组 DNA 分子导入受体细胞的方法,常见转化过程如 图所示,其中①-④表示相关过程。在转化拟南芥时可使用蘸花法:待拟南芥开花后将花序浸润 在农杆菌悬液中1-2min, 农杆菌会随着萌发的花粉管进入胚囊,含目的基因的表达载体进入胚 囊中的卵细胞,受精后待果实成熟,即可获得含有目的基因的拟南芥种子。下列叙述错误的是
农杆菌 BURY基因
①
植物细胞
③ ④
愈伤组织
②
A. 图中②③过程需要严格控制生长素和细胞分裂素类似物的比例
B. 过程③获得的转基因试管苗中,单个细胞内可能同时存在多个BURY 基因 C. 蘸花法转化拟南芥前去掉已形成的果实,有利于提高含目的基因种子的比例 D. 两种转化法均可在当代获得转基因植株,并在当代完成转基因性状的鉴定
第Ⅱ卷 二、非选择题(本大题共5小题,共60分)
21. (10分)食物是人类赖以生存的基本条件,从人类社会出现开始,农业一直是各国治国安邦、 经济发展的支柱产业。回答下列问题:
(1)农田通常是一个单种栽培的人工群落,栽培种对群落的 ▲ 和内部环境起到决定性作 用,且其具有出现频率高,生物量大等特点,在农田中占据较宽的 ▲ -0
(2)单一的耕作模式导致生态系统失衡、害虫猖獗、环境污染和农药残留超标等一系列问题。 浙江省宁波市农业科学院选址东吴镇小白村为生态农田修复试验点,主要进行了以下处理:
a.稻田冬季空闲期种植绿肥紫云英(豆科);b.稻田田埂全年保留杂草,尤其是禾本科杂草;
c.合理使用杀虫剂,控制化肥用量。生态试验农田与对照田效益如下表:
①一般来说,有害生物防治的目标是降低害虫的 ▲ 到某个水平,而非彻底清除。这 是由于生物之间通过营养关系相互依存、相互制约,构成复杂的 ▲ ,直接关联着 生态系统的平衡。
②寄生蜂可将卵产在稻纵卷叶螟的卵中,造成稻纵卷叶螟卵空壳率大幅升高。这种控制动
物危害的方法属于 ▲ 。与对照田相比,试验田中肉食性动物如蜘蛛和寄生蜂数量
更大,原因之一是杂草提供了 ,提高了出生率;二是▲ ▲ , ③氮元素在稻田的生物成分间以 形式进行传递。即使种植了豆科植物,该稻田仍
浙江省新阵地教育联盟2025届第一次联考生物试题卷第5页共9页
处理
害虫-稻纵
卷叶螟
(头/丛)
寄生蜂 (头/丛)
蜘蛛
(头/丛)
杀虫剂使
用次数
(次/季)
氮肥使用 量(g/m²)
水稻产量 (g/m²)
经济效益 (元/m²)
试验田
1537
23
939
0
18.44
847.83
2.59
对照田
2544
4
643
4.0
21.29
786.31
2.36
然需要补充氮肥,原因是: ▲ -0
(3)从单种栽培到生态农业,既减少了环境的污染,又提高了物质和能量的利用率,从而达到 了 ▲ 效益的同步发展。
22. (11分)巴黎奥运会上,各国运动健儿激烈角逐,不断突破。运动过程中,人体发生了一系列 生理变化,多个器官系统协调统一共同维持内环境的相对稳定。回答下列问题:
(1)田径赛场上,运动员听到发令枪声后立刻起跑,完成该反射活动的神经中枢位于 ▲ 0 国际田联规定,枪响后0.1秒内起跑被视为抢跑,该规定的生理学依据是 ▲ 0
(2)人体调节心脏功能的基本活动中枢位于 ▲ 。 100米自由泳决赛中,运动员心跳加 速,此时占据优势的自主神经为 ▲ 。相关神经元可释放神经递质直接作用于心肌细 胞,也可通过促使肾上腺髓质分泌 引起心跳加速,后一种途径对应的调节方式属 于 ▲ 调节。
(3)网球场上,运动员剧烈运动后出汗失水会导致细胞外液渗透压 ▲ ,相应感受器兴奋 后,引起 ▲ 分泌增加,从而促进了肾小管、集合管对水的重吸收,合成该种激素的 细胞位于
(4)部分运动员在比赛中因皮肤破损而出现局部炎症反应,这是人体抵御病原体的第二道防线 在发挥作用,炎症引起的发热等现象有利于增强 ▲ _细胞对侵入病原体的作用。过度 的炎症反应会导致组织损伤,而炎症信号可通过激活 调控轴,从而促进糖皮质激 素的释放来降低炎症反应。
23. (11分)植物的光合作用受不同光照条件变化的影响,植物在进化中形成了相应的调节机制, 某些植物激素参与了相关过程调节。回答下列问题:
(1)绿色植物细胞含有的光合色素,主要吸收可见光中的 ▲ 光用于光合作用。当光照突 然减弱时,光反应产物中的 ▲ 减少,会抑制二氧化碳还原为糖的系列反应。若长期 处于弱光条件,植物叶绿体的发育会产生适应性变化, ▲ 数目会增加。
(2)当光照过强时,过剩的光能会对光反应阶段的结构复合体PSII 造成损伤,使PSII 活性降低, 进而导致光合速率减慢。细胞可通过非光化学淬灭(NPQ) 将过剩的光能耗散,减少多余
光能对PSIⅡ的损伤。已知拟南芥的H 蛋白有两大功能:a.修复损伤的PSIⅡ;b.参与NPQ 的 调节。研究人员以拟南芥的野生型和H 基因缺失突变体为材料进行了相关实验,结果如图1 所示。实验中,利用相同强度的强光照射野生型和突变体,对二者的PSIⅡ均造成了损伤。
NPQ强度/相对值
……突变体 —野生型
据图分析,强光照射下突变体中流向光合作用的能量比 野 生 型 ▲ (填“多”或“少”),但无法比较强光照射 下突变体与野生型的PSII 活性强弱,原因是 0 在强光照射下进一步实验,若测得突变体的 ▲ 高 于野生型,则表明突变体的PSIⅡ活性更高。
黑暗 强光照射 黑暗
图1
(3)已知植物激素油菜素内酯(BR) 对强光导致的植物光合
光合作用强度
(相对值)
乙 丙甲
时间(h) 3 图2
作用强度下降(光抑制现象)具有缓解作用。为探索 BR 对光抑制的影响机制,将长势相同的苹果幼苗进行 分组和处理,各组幼苗均在温度适宜、水分充足的条 件下用强光照射,其中试剂L 可抑制光反应关键蛋白 的合成,实验结果如图2所示,则甲、乙、丙三组的 处理分别为清水、 ▲ ▲ 。根据实验结 果推测,BR 的作用机理可能为 ▲ _。
2 4 . ( 1 2 分 ) 水 稻 ( 2n=24) 是我国的主要粮食作物,开两性花。我国研究人员通过筛选获得一个 浙江省新阵地教育联盟2025届第一次联考生物试题卷第6页共9页
温敏雄性不育品系A (高于临界温度22℃时不育),该品系可用于杂交育种。回答下列问题:
(1)在杂交育种中,温敏雄性不育株作为母本省去了 操作,但同时须增加的操作是 ▲
(2)在低于临界温度时,将温敏雄性不育品系A 与野生型品系进行正交和反交,在高于临界温 度时 F₁ 均能自交,且得到的F₂ 在高于临界温度时均表现为育性正常:雄性不育接近3:1。据 此分析,控制雄性不育的基因为 ▲ 性基因,相关基因位于 ▲ 中,其遗传遵循 ▲ 定律。
(3)研究人员同时得到温敏雄性不育品系B, 其与品系A 的临界温度和遗传方式基本相同,推 测两者可能是同一基因的不同位点发生突变。为设计实验加以验证,请从①~⑦中选择合 适的序号完善实验思路,预测实验结果并分析。
①品系A②品 系B③ 野生型④22℃ ⑤28℃ ⑥结实⑦不结实 I: 实验思路:
第一步:在 ▲ 温度条件下,选择 ▲ 和 ▲ 进行杂交获得F1: 第二步:将F₁ 置于 温度条件下进行单株种植,观察其结实情况。
I: 预测实验结果并分析:若结实情况为 ▲ ,则表明品系A 和品系B 为同一基因不 同位点发生突变。
(4)研究人员发现另一育性正常的纯合品系C 具有多种优良性状,将品系A 与品系C 杂交获得 F₁。F₁ 自交后,筛选获得的F₂ 代中的温敏雄性不育植株与品系C 进行杂交,得到的F₃ 继续 自交,筛选获得的F₄ 代中的温敏雄性不育植株再与品系C 进行杂交,多次重复以上操作, 其最终目的是 ▲
25. (16分)随着医疗技术不断发展,越来越多的肿瘤治疗手段崭露头角,肿瘤细菌疗法是近年来 兴起的新型治疗模式。回答下列问题:
(1)大肠杆菌是常见的微生物,菌落呈乳白色。其常被改造为基因工程菌,其原因有 (写出2点)。
(2)研究人员以肿瘤模式小鼠为实验对象,通过改造大肠杆菌,制造出能定点、可控表达治疗 性蛋白的工程菌。
①大肠杆菌具有肿瘤靶向性,能在肿瘤组织中存活、增殖,这与肿瘤微环境的营养物质丰 富和免疫功能 ▲ 有关。通过设计工程菌定点表达治疗性蛋白,从安全性角度分析,
其优点是:
-0
②研究发现一种来自噬菌体的温度敏感性转录抑制因子Tcl42, 其活性受温度变化影响。研 究人员以Tcl42 基因作为“开关”,构建了如图1所示的温控表达元件,实现人体肿瘤部位 经42℃处理后能成功表达治疗性蛋白FN-y。
浙江省新阵地教育联盟2025届第一 次联考生物试题卷第7页共9页
R Tcl42基因 N GFP+IFN-Y融合基因
R:持续表达启动子N: 诱导型启动子工表示抑制 :终止子
GFP 是绿色荧光蛋白基因
图1温控表达元件
图1中,启动子R 是 的结合位点,能使Tcl42基因持续表达。当温度 ▲ ( 填 “低于”“等于”“大于”)42℃时,具有活性的Tcl42 蛋白会抑制启动子N, 从 而 ( 填 “抑制”或“促进”)GFP+IFN-y 融合基因的表达。
③Tcl42 开关仅在加热时瞬间激活特定基因,而肿瘤治疗往往需要更长时间。为实现长期的 基因表达,研究人员对温控表达元件进行了重新设计,如图2所示。其中,P 为持续性
表达启动子,整合酶可将P 序列进行翻转。
Td142基因 N 整合酶基因 GFPHIFNFY融合基因
:终止子
R: 持续表达启动子N: 诱导型启动子工表示抑制 GFP是绿色荧光蛋白基因
图2重新设计后的温控表达元件 图3温度周期环境
首先,用不同的限制酶、 ▲ 酶处理图2所示温控表达元件和质粒,构建重组DNA。 将重组DNA 与 经Ca²+处理的大肠杆菌在离心管内完成混合等操作,处理后的大肠杆菌 能吸收周围 DNA, 其原因是 。随后,在离心管中加入液体培养基,置于摇床慢 速培养一段时间,其目的是 。再用移液枪取离心管中适量菌液,采用 的 方法接种于平板上形成单菌落。将菌落置于如图3所示的温度周期环境中继续培养,则 成功转化的大肠杆菌菌落颜色变化情况应为: ▲ 0
④使用聚焦超声装置,可以将动物特定范围的组织快速升温至42℃,从而实现体内微生物 治疗的温度控制。为验证上述工程菌是否可被超声处理激活且具有肿瘤治疗效果,研究 人员测定了不同条件下细菌培养液中 IFN-γ 表达量,并进行了工程菌肿瘤抑制的体内实验, 结果如图4、图5。
IFN-Y(pglml)
肿瘤体积 )mm3)
浙江省新阵地教育联盟2025届第一次联:
时间(天)
图4工程菌IFN-y表达量 图5工程菌治疗肿瘤效果评估
体内实验的实验组是: ▲ 。据图4和图5可知,工程菌可被超声处理激活,并具 有肿瘤治疗效果,判断依据是: ▲
浙江省新阵地教育联盟2025届第 一 次联考生物试题卷第9页共9页
相关试卷
这是一份2025届浙江省新阵地联盟高三上学期10月联考生物试题,文件包含2025届浙江省新阵地联盟高三10月联考生物试题pdf、2025届浙江省新阵地联盟高三10月联考生物答案pdf等2份试卷配套教学资源,其中试卷共10页, 欢迎下载使用。
这是一份生物丨浙江省新阵地教育联盟2025届高三10月第一次联考生物试卷及答案,共10页。
这是一份2025届浙江省新阵地联盟高三上学期10月联考生物试题,文件包含2025届浙江省新阵地联盟高三10月联考生物试题pdf、2025届浙江省新阵地联盟高三10月联考生物答案pdf等2份试卷配套教学资源,其中试卷共10页, 欢迎下载使用。

