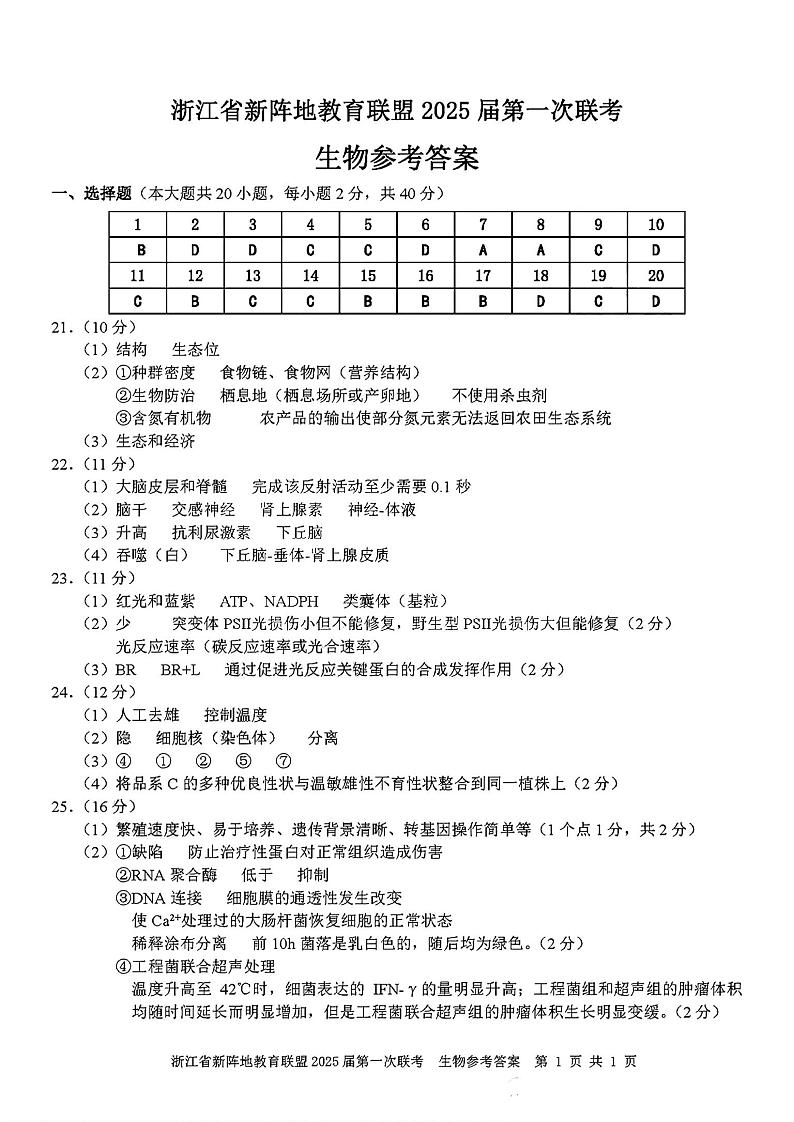
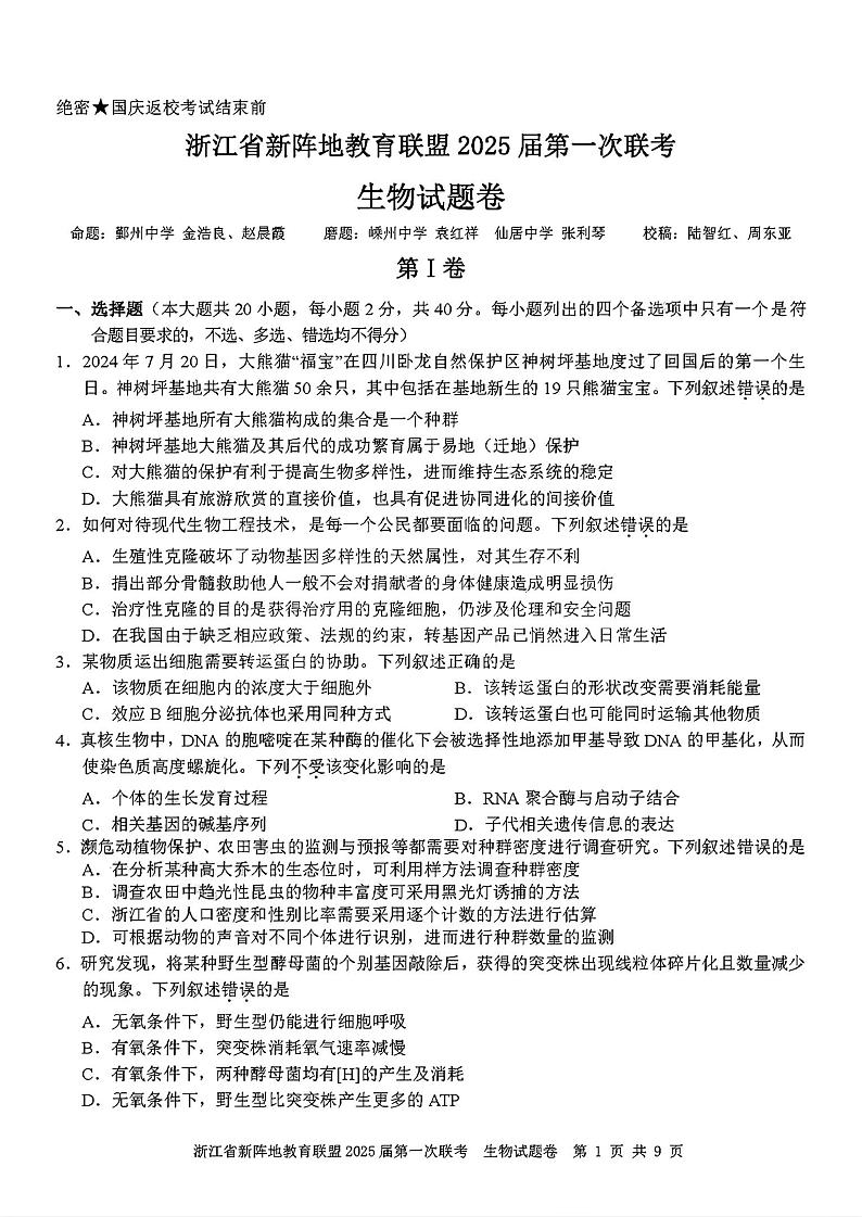
2025届浙江省新阵地联盟高三上学期10月联考生物试题
展开2025届浙江省新阵地联盟高三上学期10月联考生物试题: 这是一份2025届浙江省新阵地联盟高三上学期10月联考生物试题,文件包含2025届浙江省新阵地联盟高三10月联考生物试题pdf、2025届浙江省新阵地联盟高三10月联考生物答案pdf等2份试卷配套教学资源,其中试卷共10页, 欢迎下载使用。
2024届浙江省新阵地教育联盟高三第三次联考生物试题卷: 这是一份2024届浙江省新阵地教育联盟高三第三次联考生物试题卷,共8页。
2024届浙江省新阵地教育联盟高三上学期第二次联考试题(10月)生物 PDF版: 这是一份2024届浙江省新阵地教育联盟高三上学期第二次联考试题(10月)生物 PDF版,共4页。

