还剩7页未读,
继续阅读
安徽省合肥市2024-2025学年九年级上学期9月月考历史试题(解析版)
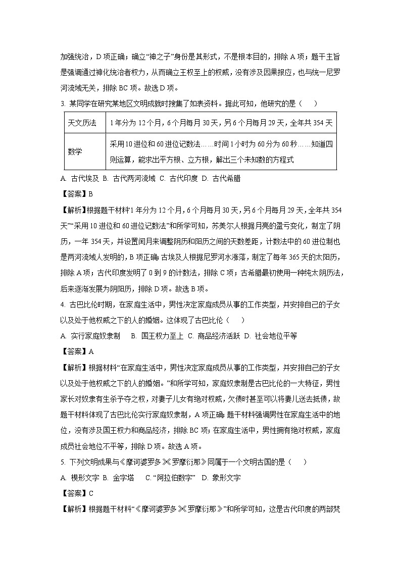
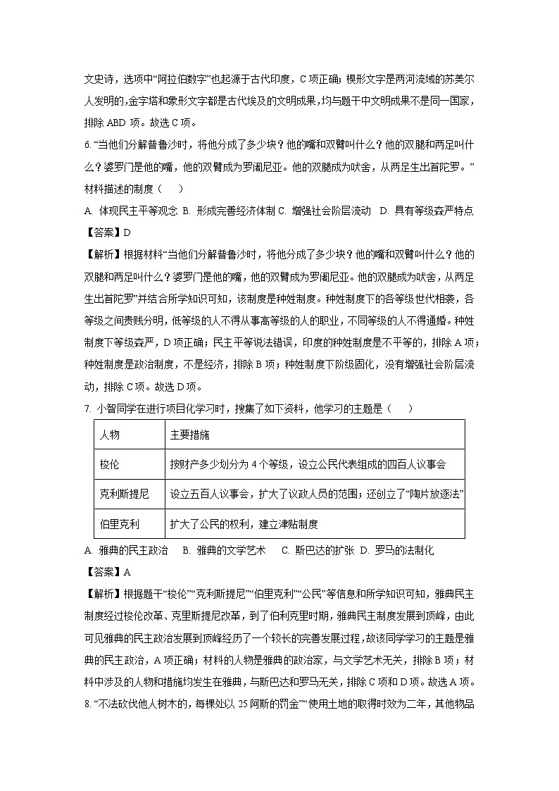
展开
这是一份安徽省合肥市2024-2025学年九年级上学期9月月考历史试题(解析版),共10页。
相关试卷
安徽省亳州市蒙城县2024-2025学年九年级上学期9月月考历史试题(解析版):
这是一份安徽省亳州市蒙城县2024-2025学年九年级上学期9月月考历史试题(解析版),共9页。试卷主要包含了你拿到的试卷,满分70分, 谚语为历史研究提供了资料等内容,欢迎下载使用。
安徽省合肥市第四十二中学湖畔分校2024-2025学年九年级上10月历史月考试卷:
这是一份安徽省合肥市第四十二中学湖畔分校2024-2025学年九年级上10月历史月考试卷,共3页。试卷主要包含了据表可知,世界古代文明具有,伯里克利时代,雅典法律规定等内容,欢迎下载使用。
安徽省合肥市2023-2024学年九年级下学期五校联考历史试题(原卷版+解析版):
这是一份安徽省合肥市2023-2024学年九年级下学期五校联考历史试题(原卷版+解析版),文件包含精品解析安徽省合肥市2023-2024学年九年级下学期五校联考历史试题原卷版docx、精品解析安徽省合肥市2023-2024学年九年级下学期五校联考历史试题解析版docx等2份试卷配套教学资源,其中试卷共25页, 欢迎下载使用。

