还剩6页未读,
继续阅读
安徽省芜湖市2024-2025学年九年级上学期期末历史试题
展开
这是一份安徽省芜湖市2024-2025学年九年级上学期期末历史试题,共9页。试卷主要包含了考试结束后,请将“答题卷”交回等内容,欢迎下载使用。
相关试卷
安徽省芜湖市部分学校2024-2025学年九年级上学期1月期末教学质量监控历史试题(含答案):
这是一份安徽省芜湖市部分学校2024-2025学年九年级上学期1月期末教学质量监控历史试题(含答案),文件包含试题docx、九年级历史定稿参考答案pdf等2份试卷配套教学资源,其中试卷共7页, 欢迎下载使用。
安徽省芜湖市南陵县2024-2025学年八年级上学期1月期末历史试题:
这是一份安徽省芜湖市南陵县2024-2025学年八年级上学期1月期末历史试题,共7页。
安徽省芜湖市南陵县2024-2025学年七年级上学期1月期末历史试题:
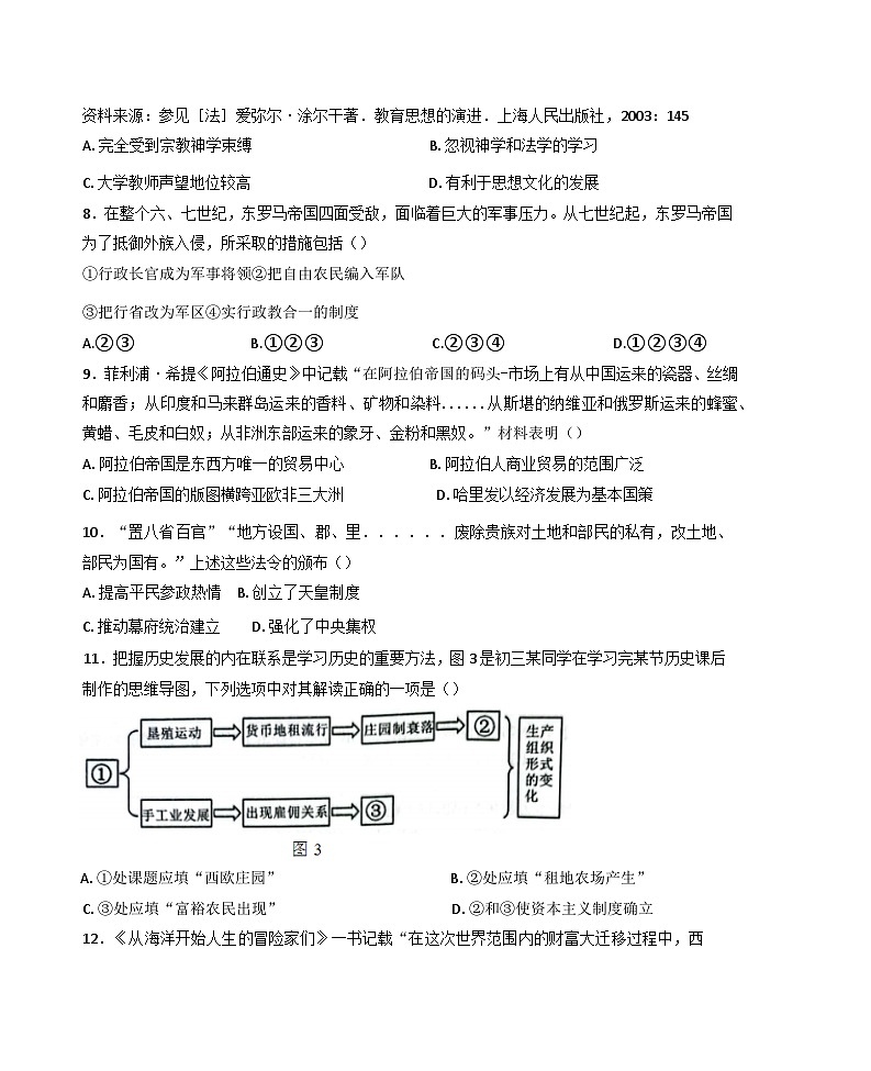
这是一份安徽省芜湖市南陵县2024-2025学年七年级上学期1月期末历史试题,共7页。

