





所属成套资源:【高考二轮】2025年高考数学二轮热点题型专题突破(新高考专用)
- 热点专题 5.1 解三角形十类题型汇总(讲与练)-2025年高考数学二轮热点题型专题突破(新高考专用) 试卷 0 次下载
- 热点专题 6.1 平面向量重难点题型【17类题型汇总】(讲与练)-2025年高考数学二轮热点题型专题突破(新高考专用) 试卷 0 次下载
- 重难点专题 1.2 抽象函数的赋值计算与模型总结【15类题型】(讲与练)-2025年高考数学二轮热点题型专题突破(新高考专用) 试卷 0 次下载
- 重难点专题 2.1 函数与方程10类常考压轴小题(讲与练)-2025年高考数学二轮热点题型专题突破(新高考专用) 试卷 0 次下载
- 重难点专题 2.2 三次函数图像与性质【10类题型】(讲与练)-2025年高考数学二轮热点题型专题突破(新高考专用) 试卷 0 次下载
重难点专题 1.1 函数的对称性与周期性问题【18类题型】(讲与练)-2025年高考数学二轮热点题型专题突破(新高考专用)
展开
这是一份重难点专题 1.1 函数的对称性与周期性问题【18类题型】(讲与练)-2025年高考数学二轮热点题型专题突破(新高考专用),文件包含重难点专题11函数的对称性与周期性问题18类题型原卷版docx、重难点专题11函数的对称性与周期性问题18类题型解析版docx等2份试卷配套教学资源,其中试卷共106页, 欢迎下载使用。
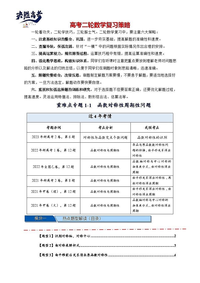
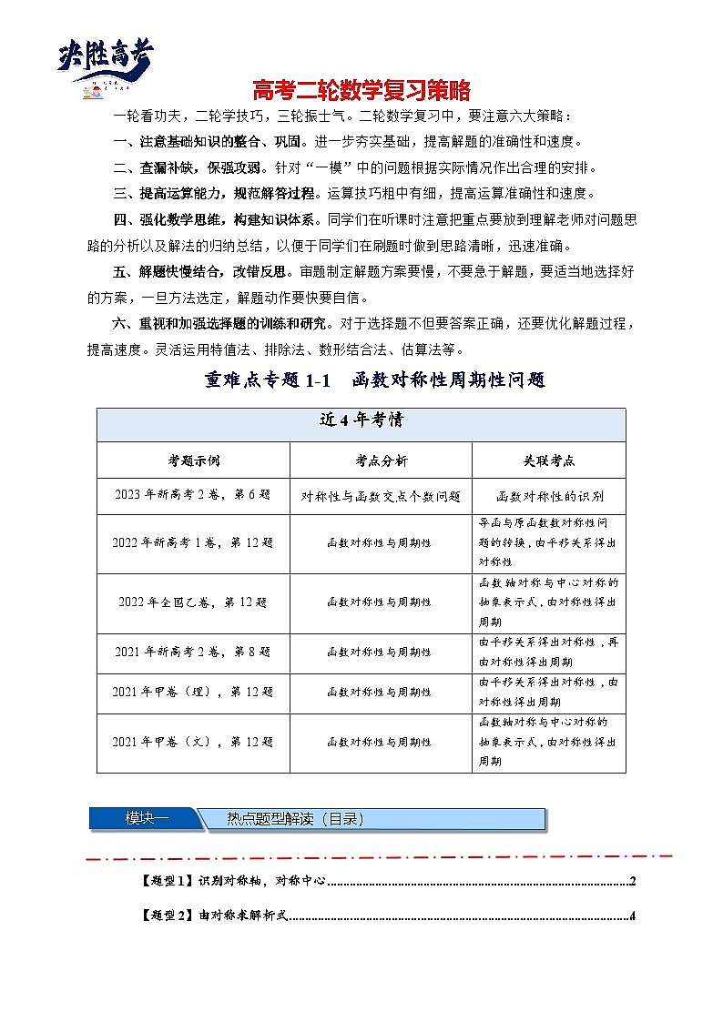
一、注意基础知识的整合、巩固。进一步夯实基础,提高解题的准确性和速度。
二、查漏补缺,保强攻弱。针对“一模”中的问题根据实际情况作出合理的安排。
三、提高运算能力,规范解答过程。运算技巧粗中有细,提高运算准确性和速度。
四、强化数学思维,构建知识体系。同学们在听课时注意把重点要放到理解老师对问题思路的分析以及解法的归纳总结,以便于同学们在刷题时做到思路清晰,迅速准确。
五、解题快慢结合,改错反思。审题制定解题方案要慢,不要急于解题,要适当地选择好的方案,一旦方法选定,解题动作要快要自信。
六、重视和加强选择题的训练和研究。对于选择题不但要答案正确,还要优化解题过程,提高速度。灵活运用特值法、排除法、数形结合法、估算法等。
重难点专题1-1 函数对称性周期性问题
模块一
总览
热点题型解读(目录)
TOC \ "1-3" \h \z \u \l "_Tc170160818" 【题型1】识别对称轴,对称中心 PAGEREF _Tc170160818 \h 2
\l "_Tc170160819" 【题型2】由对称求解析式 PAGEREF _Tc170160819 \h 4
\l "_Tc170160820" 【题型3】由平移前后关系得出原函数对称性 PAGEREF _Tc170160820 \h 5
\l "_Tc170160821" 【题型4】与对称性有关的材料题 PAGEREF _Tc170160821 \h 6
\l "_Tc170160822" 【题型5】通过周期性求值或解析式 PAGEREF _Tc170160822 \h 8
\l "_Tc170160823" 【题型6】由对称性进而得出周期 PAGEREF _Tc170160823 \h 11
\l "_Tc170160824" 【题型7】类周期函数与倍增函数 PAGEREF _Tc170160824 \h 21
\l "_Tc170160825" 【题型8】 由中心对称求出函数中间值 PAGEREF _Tc170160825 \h 26
\l "_Tc170160826" 【题型9】由对称性求交点坐标的和 PAGEREF _Tc170160826 \h 30
\l "_Tc170160827" 【题型10】由解析式看出对称性 PAGEREF _Tc170160827 \h 36
\l "_Tc170160828" 【题型11】由对称性解函数不等式 PAGEREF _Tc170160828 \h 42
\l "_Tc170160829" 【题型12】由解析式看出对称中心再解函数不等式 PAGEREF _Tc170160829 \h 44
\l "_Tc170160830" 【题型13】由解析式看出对称轴再解函数不等式 PAGEREF _Tc170160830 \h 47
\l "_Tc170160831" 【题型14】配凑后得出新函数的对称性 PAGEREF _Tc170160831 \h 49
\l "_Tc170160832" 【题型15】已知一个对称轴(中心)和周期 PAGEREF _Tc170160832 \h 50
\l "_Tc170160833" 【题型16】涉及导函数对称性问题 PAGEREF _Tc170160833 \h 56
\l "_Tc170160834" 【题型17】两个函数混合型 PAGEREF _Tc170160834 \h 69
\l "_Tc170160835" 【题型18】两个函数混合且涉及导数 PAGEREF _Tc170160835 \h 73
模块二
核心题型·举一反三(讲与练)
【题型1】识别对称轴,对称中心
若,且关于对称
若,且关于对称
设是定义域为R的奇函数,且.若,则( )
A.B.C.D.
【答案】C
【详解】由题意可得:,
而,
故.
【巩固练习1】(多选题)已知函数的定义域为,为奇函数,且对于任意,都有,则( )
A.B.
C.为偶函数D.为奇函数
【答案】BCD
【解析】由,得.
由是奇函数,得,即,
所以,即,所以,故选项A错误;
由,得,由,得,所以,故选项B正确;
由,,得,即为偶函数,故选项C正确;
由,,得,则,
即为奇函数,故选项D正确.
【巩固练习2】已知函数的图象关于点对称,则( )
A.1B.2C.D.
【答案】C
【分析】利用函数中心对称的性质,代入化简解方程即可求得.
【详解】由对称中心性质可知函数满足,
即,
整理可得,即,
解得.
【题型2】由对称求解析式
一、把的图像关于对称,对称后的函数为,则
证明:设对称后的点为,则点在上,故,即
二、把的图像关于对称,对称后的函数为,则
证明:设对称后的点为,则点在上,代入可得,则有,即
(2024·四川成都·三模)函数与的图象( )
A.关于对称B.关于对称
C.关于对称D.关于对称
【答案】D
【分析】首先得到曲线关于的对称曲线为,再对比系数得到方程求出,即可得解.
【详解】因为曲线关于的对称曲线为,即,
与对比系数可知,解得,
所以函数与的图象关于对称.
故选:D
【巩固练习1】若函数y=g(x)的图象与y=ln x的图象关于直线x=2对称,则g(x)= .
【答案】ln (4-x)
【分析】利用对称的定义求解即可.
【详解】在函数y=g(x)的图象上任取一点(x,y),则点(x,y)关于直线x=2对称的点为(4-x,y),且点(4-x,y)在函数y=ln x的图象上,所以y=ln (4-x),
即,
故答案为:
【题型3】由平移前后关系得出原函数对称性
若已知是奇(偶)函数求对称性
是偶函数关于对称,是奇函数关于对称
举个例子:
若是奇函数
证:设关于对称,通过函数图像的平移和伸缩变换求出a,b的值
2024·江苏高邮·统考
定义在上的函数和的图象关于轴对称,且函数是奇函数,则函数图象的对称中心为( )
A.B.C.D.
【答案】D
【分析】利用奇函数的性质结合函数的对称性求解即可.
【详解】由题意得函数是奇函数,则关于对称,
另知函数和的图象关于轴对称,故关于对称
【巩固练习】已知函数的定义域为为偶函数,为奇函数,则( )
A.B.
C.D.
【答案】D
【详解】函数的定义域为R,由是偶函数,得,即,
由为奇函数,得,即,显然,
因此,即,有,
,,而的值都不确定,ABC错误,D正确
【题型4】与对称性有关的材料题
结合材料得出结论,再解决问题
(多选)在学习了函数的奇偶性后,小明同学发现:函数为奇函数的充要条件是的图象关于坐标原点成中心对称,可以引申为:函数为奇函数的充要条件是的图象关于点成中心对称.已知函数的图象关于成中心对称,则下列结论正确的是( )
A.B.
C.D.
【答案】BCD
【分析】函数的图象关于成中心对称,可得所以的图象关于原点对称,令,可求得,故错误,正确;又,故正确,令此式中,可求得,判断出选项
【详解】函数的图象关于成中心对称,且由函数可得定义域为,
所以的图象关于原点对称,
则,
所以,故错误,正确;
所以对任意,都有,故正确;
在中令得
,且,
所以,故正确
【巩固练习1】(多选)已知函数的图象关于成中心对称图形的充要条件是是奇函数,函数的图象关于成轴对称图形的充要条件是是偶函数.则下列说法正确的是( )
A.的对称中心为
B.关于对称
C.的对称中心为
D.的图象关于对称
【答案】AB
【分析】根据已知条件,结合函数的奇偶性、对称性对选项进行分析,从而确定正确答案.
【详解】A选项,,设
,
为奇函数,
所以的对称中心为,所以A选项正确.
B选项,,
设
,
为偶函数,
所以关于对称,所以B选项正确.
C选项,,设,
,所以不是奇函数,所以C选项错误.
D选项,,设,
,所以不是奇函数,所以D选项错误
【巩固练习2】(2023上·湖南长沙·高一长沙一中校考)我们知道,函数的图象关于坐标原点成中心对称图形的充要条件是函数为奇函数,有同学发现可以将其推广为:函数的图象关于点成中心对称图形的充要条件是函数为奇函数.
(1)请你利用这个结论求得函数的对称中心为 .
(2)已知函数与一次函数有两个交点,,则 .
【答案】
【分析】(1)将函数对称中心设出来,利用条件列方程组,解方程组可以得到对称中心坐标.
(2)利用结论进行分析,得到的对称中心为,再根据恒过点,得到点为两个函数图像交点的中点,利用中点坐标公式计算推出的值.
【详解】(1)设点为函数图象的对称中心,
令,则为奇函数,
所以,即,
可得,,
所以,解得,
所以函数的对称中心为.
故答案为:
(2)若函数的图象关于点成中心对称图形则函数为奇函数,所以,即,
所以函数的图象关于点成中心对称图形的充要条件可转化为,
因为,
,
所以,
即对称中心为,
因为函数的图像是恒过点的直线,
所以交点,的中点为,
所以,,即
【题型5】通过周期性求值或解析式
(1)求解与函数的周期有关的问题,应根据周期定义,从而求出函数的周期.
(2)利用函数的周期性,可以解决区间上的求值、求零点个数、求解析式等问题.
周期函数的常见条件
一、若(c为常数),则周期为2a.
证明:令,两式相减得
即,故
二、若,则(相对少见)
证明:由,得
三、其它周期条件
设函数,,,.
(1)若,则函数的周期为2a;
(2)若,则函数的周期为2a;
(3)若,则函数的周期为2a;
(4)若,则函数的周期为2a;
(5)若,则函数的周期为;
(6)若函数的图象关于直线与对称,则函数的周期为;
(7)若函数的图象既关于点对称,又关于点对称,则函数的周期为;
(8)若函数的图象既关于直线对称,又关于点对称,则函数的周期为;
(9)若函数是偶函数,且其图象关于直线对称,则的周期为2a;
(10)若函数是奇函数,且其图象关于直线对称,则的周期为4a.
三、周期与对称性的区分
1.若fx+a=±fx+b,则具有周期性;
2.若fx+a=±f(b−x),则具有对称性:
口诀:“内同表示周期性,内反表示对称性”
(2024·陕西西安·二模)已知定义域为的函数满足,且当时,,则 .
【答案】
【解析】由已知可得,所以,
所以,即是函数的一个周期,
所以.
【巩固练习1】(多选)已知fx是定义在R上的函数,且对于任意实数x恒有fx+2=−fx.当x∈0,2时,fx=−x2+2x.则( )
A.fx为奇函数
B.fx在x∈2,4上的解析式为fx=x2−6x+8
C.fx的值域为0,1
D.f1+f2+f3+⋅⋅⋅+f2022=1
【答案】ABD
【分析】根据题意,分析可得区间−2,0上,f(x)的解析式,再分析函数f(x)的周期性,可得f(x)的图象关于原点对称,由此分析选项是否正确,即可得答案.
【详解】根据题意,x∈−2,0时,x+2∈0,2,因为x∈0,2时,fx=−x2+2x,
所以f(x+2)=−(x+2)2+2(x+2)=−x2−2x,
又由f(x+2)=−f(x),则f(x)=−f(x+2)=x2+2x,
即f(x)=x2+2x,x∈−2,0,
若x∈−2,0,则−x∈0,2,f−x=−x2−2x=−x2+2x=−fx,
若x∈0,2,则−x∈−2,0,f−x=x2−2x=−−x2+2x=−fx,
故在区间−2,2上f−x=−fx,所以f(x)关于原点对称,
又由f(x+2)=−f(x),则f(x+4)=−f(x+2)=f(x),即函数f(x)是周期为4的周期函数,
故f(x)的图象关于原点对称,
由此分析选项:
对于A,f(x)的图象关于原点对称,f(x)为奇函数,故A正确;
对于B,当x∈2,4时,则x−4∈−2,0,则f(x−4)=(x−4)2+2(x−4)=x2−6x+8,
函数f(x)是周期为4的周期函数,则f(x)=f(x−4)=x2−6x+8,故B正确;
对于C,在区间−2,0上,f(x)=x2+2x=x+12−1,则f−1=−1,f−2=f0=0,
所以−1≤f(x)≤0,故f(x)的值域一定不是0,1,故C错误;
对于D,因为x∈0,2时,fx=−x2+2x,所以f1=1,f2=0,
又f(x+2)=−f(x),则f(x+2)+f(x)=0,
则有f1+f3=0,f2+f4=0,故f1+f2+f3+f4=0,
所以f1+f2+f3+⋅⋅⋅+f2022
=f1+f2+f3+f4×505+f2021+f2022
=f2021+f2022
=f1+f2=1,故D正确
【巩固练习2】设f(x)是定义在R上的周期为2的偶函数,已知x∈[2,3]时,f(x)=x,则x∈−2,0时,f(x)的解析式为f(x)=( )
A.x+4B.2−x
C.3−|x+1|D.2−x+1
【答案】C
【分析】根据已知函数的奇偶性和周期性,结合x∈[2,3]时,f(x)=x,分别讨论x∈−2,−1和x∈−1,0的两种情况下对应的解析式,综合可得答案.
【详解】∵f(x)是定义在R上的周期为2的偶函数,x∈[2,3]时,f(x)=x,
∴x∈−2,−1时,2+x∈0,1, 4+x∈2,3,
此时fx=f4+x=4+x,
当x∈−1,0时,−x∈0,1,2−x∈2,3,
此时fx=f−x=f2−x=2−x,
所以fx=4+x=3−x+1,−2≤x0且an−1⋅(2n−2n+3)≥an−2⋅(2n−2n+5),
解得a≥53,∴实数a的取值范围是53,+∞.
故选:C.
【巩固练习3】设函数fx的定义域为R,满足fx=2fx−2,且当x∈0,2时,fx=x2−x.若对任意x∈−∞,m,都有fx≤3,则m的取值范围是( )
A.−∞,52B.−∞,72C.−∞,92D.−∞,112
【解题思路】根据给定条件分段求解析式及对应函数值集合,再利用数形结合即得.
【解答过程】因为函数fx的定义域为R,满足fx=2fx−2,
且当x∈0,2时,fx=x2−x=−x−12+1∈0,1,
当x∈(2,4],时,x−2∈(0,2],
则f(x)=2f(x−2)=2x−22−x−2=−2x−32+2∈0,2,
当x∈(4,6],时,x−4∈(0,2],
则f(x)=4f(x−2)=4x−2−24−x−2=−4x−52+4∈0.4,
当x∈(−2,0],时,x+2∈(0,2],
则f(x)=12f(x+2)=12(x+2)−x=−12x+12+12∈[0,12],
作出函数fx的大致图象,
对任意x∈−∞,m,都有fx≤3,设m的最大值为t,
则ft=3,所以−4t−52+4=3,解得t=92或t=112,
结合图象知m的最大值为92,即m的取值范围是−∞,92.
【题型8】 由中心对称求出函数中间值
已知奇函数,,则
(1)
(2)
是定义在R上的函数,为奇函数,则( )
A.-1B.C.D.1
【答案】A
【解析】是定义在R上的函数,为奇函数,则
.
∴.
设为奇函数,若在的最大值为3,则在的最小值为 .
【答案】
【详解】的定义域为且为奇函数,
所以,
,
所以,,
设,
则,所以是奇函数,
依题意可知,在的最大值为,
所以在的最小值为,
所以在的最小值为
函数在上的最大值和最小值分别为,则______.
答案 2
解析 ,显然关于对称,所以
已知函数,且,则 .
【答案】
【解析】由,得,
构建函数,定义域为,
则,即是奇函数,
于是,所以,
可得,
又,因此.
故答案为:
【巩固练习1】设为奇函数,若在的最大值为3,则在的最小值为 .
【答案】
【解析】的定义域为且为奇函数,
所以,
,
所以,,
设,
则,所以是奇函数,
依题意可知,在的最大值为,
所以在的最小值为,
所以在的最小值为.
【巩固练习2】(2024·高三·安徽·期中)函数的最大值为,最小值为,若,则 .
【答案】1
【解析】,
设,则,
记,
因为,
所以是在上的奇函数,最大值为,最小值为,
所以,
又因为,所以
【巩固练习3】已知定义在上的函数满足,若函数的最大值和最小值分别为,则 .
【答案】4048
【解析】令,得,令,则,
所以,令,
所以,为奇函数,.
令,
则,
即为奇函数,所以.
而,
所以.
【巩固练习4】已知函数在[0,2]上的最大值为M,最小值为m,则M + m= .
【答案】
【解析】将函数配成关于的形式
设
则
故为奇函数,其图象关于坐标原点对称
又,所以其图象关于点(1,-1)对称
所以在[0,2]上的最大值为M,最小值为m的和 M + m=
【巩固练习5】已知函数,,若的最大值为,最小值为,则 .
【答案】
【分析】先对变形得,再构造函数,判断为奇函数,从而由奇函数的性质可得答案
【详解】由题意可得,
令,则,
因为
所以为奇函数,
所以在最大值与最小值之和为0,
所以.
【题型9】由对称性求交点坐标的和
一、若与关于对称,且它们有m个交点,则所有交点横坐标之和
二、若与关于对称,且它们有m个交点,则所有交点横坐标之和,纵坐标之和为
定义在上的函数满足为偶函数,,函数满足,若与恰有2023个交点,从左至右依次为,,则下列说法正确的是( )
A.为奇函数B.2为的一个周期
C.D.
【答案】ACD
【分析】根据题意,推得,得到,结合函数的基本性质,逐项判定,即可求解.
【详解】由为偶函数,则函数的图象关于直线对称,
又由,则函数的图象关于点对称,
则,可得.
对于A中,由,可得,
所以,所以为奇函数,所以A正确;
对于B中,由,所以函数是以为周期的周期函数,
可得,显然,所以B错误;
对于C中,由,所以函数的图象关于直线对称,
因此函数与的交点也关于对称,则,所以C正确;
对于D中,由函数与的交点也关于对称,可得,故D正确.
2024·湖北七市州·3月统考
(多选)我们知道,函数的图象关于坐标原点成中心对称图形的充要条件是函数为奇函数.有同学发现可以将其推广为:函数的图象关于点成中心对称图形的充要条件是函数为奇函数.已知函数,则下列结论正确的有( )
A.函数的值域为
B.函数的图象关于点成中心对称图形
C.函数的导函数的图象关于直线对称
D.若函数满足为奇函数,且其图象与函数的图象有2024个交点,记为,则
【答案】BCD
【分析】
借助指数函数的值域求解判断A;利用给定定义计算判断B;利用复合函数求导法则结合对称性判断C;利用中心对称的性质计算判断D.
【详解】对于A,显然的定义域为R,,则,即函数的值域为,A错误;
对于B,令,,
即函数是奇函数,因此函数的图象关于点成中心对称图形,B正确;
对于C,由选项B知,,即,
两边求导得,即,
因此函数的导函数的图象关于直线对称,C正确;
对于D,由函数满足为奇函数,得函数的图象关于点成中心对称,
由选项B知,函数的图象与函数的图象有2024个交点关于点对称,
因此,D正确.
故选:BCD
【点睛】结论点睛:函数的定义域为D,,
①存在常数a,b使得,则函数图象关于点对称.
②存在常数a使得,则函数图象关于直线对称.
2024·重庆一中·2月月考
已知定义在上的函数,是奇函数,是偶函数,当,,,,则下列说法中正确的有( )
A.函数的最小正周期为
B.函数关于点对称
C.
D.函数有8个不同零点
【答案】ACD
【分析】根据函数的奇偶性、周期性、对称性、零点等知识对选项进行分析,从而确定正确答案.
【详解】是奇函数,图象关于对称,所以关于对称;
是偶函数,图象关于直线对称,所以关于直线对称;
关于直线的对称点为原点,
则关于原点对称,所以是奇函数,
直线关于原点的对称直线为,所以关于直线对称,则B选项错误.
所以,
所以是周期为的周期函数,A选项正确.
,C选项正确.
当,,,
,
,解得,
所以,,
令得,,
画出和的图象如下图所示,
由图可知,两个函数图象有个交点,所以有个零点,所以D选项正确.
故选:ACD
【巩固练习1】已知是定义在上的奇函数,且在上单调递减,为偶函数,若在上恰好有4个不同的实数根,则___________.
【答案】24
【解析】由为偶函数,则,故,
又是定义在上的奇函数,则,
所以,故,即有,
综上,的周期为8,且关于对称的奇函数,
由在上单调递减,结合上述思路点拨知:在上递增,上递减,上递增,
所以在的大致草图如下:
要使在上恰好有4个不同的实数根,即与有4个交点,
所以,必有两对交点分别关于对称,则.
【巩固练习2】已知函数满足:是偶函数,若函数与函数图象的交点为,,,,则横坐标之和( )
A.0B.mC.D.
【答案】B
【解析】由是偶函数,知函数的图象关于直线对称,函数,其图象也关于直线对称,
所以函数与函数图象的交点也关于直线对称,当为偶数时,其和为;当为奇数时,其和为.
【巩固练习3】(2024·河南·模拟预测)已知函数的定义域为R,若为奇函数,且直线与的图象恰有5个公共点,,,,,则 .
【答案】
【解析】为奇函数,则有,
即,可得,
,所以函数的图象关于点对称.
直线,即,
由,解得,所以直线过定点,
即直线关于点对称.
直线与的图象恰有5个公共点,,,,,则有,,.
【巩固练习4】定义在上的函数满足,;且当时,.则方程所有的根之和为( )
A.6B.12C.14D.10
【答案】D
【分析】根据题意可得为奇函数,其图象关于直线对称且一个周期为4,再根据当时,,求导分析单调性,从而画出简图,根据函数的性质求解零点和即可.
【详解】∵,∴为奇函数,又∵,∴的图象关于直线对称.
当时,,单调递增.
由,即有,
所以,即函数的一个周期为4,
由可得,,所以的图象关于中心对称.
函数的简图如下:
其中,由,∴所有实根之和为
【巩固练习5】已知定义在R上的偶函数满足,当时,.函数,则与的图像所有交点的横坐标之和为( )
A.3B.4C.5D.6
【答案】A
【分析】首先根据题干条件确定抽象函数的对称性和周期性,然后根据的性质及的解析式画出与在的图像,观察图像,结合函数对称性求解所有交点横坐标之和.
【详解】由,可知函数的图像关于直线对称,
又为偶函数,,故函数是周期函数,且周期,
,的图像也关于直线对称,
当时,,设,
则,即函数在为减函数,
又,即,即函数,的图像在无交点,
则函数,在上的图像如图所示,
可知两个图像有3个交点,一个在直线上,另外两个关于直线对称,则三个交点的横坐标之和为3
【巩固练习6】定义在R上的函数满足;且当时,
.则方程所有的根之和为( )
A.14B.12C.10D.8
【答案】A
【思路点拨】根据题中所给的函数性质可得的周期为4且关于,再画图思路点拨与的交点对数,进而根据对称性可得根之和即可.
【详解】由可得为奇函数,且关于对称.
又由题意,故,所以关于对称,且,故的周期为4.
又当时,,此时,故在为增函数.综上可画出的函数部分图像.
又方程的根即与的交点,易得在区间上均有3个交点,且关于对称,加上共7个交点,其根之和为
【题型10】由解析式看出对称性
2024·湖南师大附中月考(四)
一、具有中心对称的函数往往需要先移项,再脱掉“f”
二、具有轴对称的函数脱掉“f”后注意加绝对值符号
函数在区间上所有零点的和等于( )
A.2B.4C.6D.8
【答案】D
【分析】根据在的零点,转化为的图象和函数的图象在交点的横坐标,画出函数图象,可得到两图象关于直线对称,且在上有8个交点,即可求出.
【详解】因为,
令,则,
则函数的零点就是函数的图象和函数的图象在交点的横坐标,
可得和的函数图象都关于直线对称,
则交点也关于直线对称,画出两个函数的图象,如图所示.
观察图象可知,函数的图象和函数的图象在上有8个交点,
即有8个零点,且关于直线对称,
故所有零点的和为.
2024·福建泉州·质量监测(三)
已知函数,满足,,若恰有个零点,则这个零点之和为( )
A.B.C.D.
【答案】D
【分析】由解析式可知为奇函数,进而可得的对称中心,根据满足的关系式,可得函数的对称中心,由两个函数的对称中心相同,即可判断出其零点的特征,进而求得个零点的和.
【详解】因为的定义域为,关于原点对称,
所以
,所以函数为奇函数,关于原点中心对称,
而函数是函数向右平移两个单位得到的函数,
因而关于中心对称,
函数满足,所以,
即,所以函数关于中心对称,且,
且,
所以由函数零点定义可知,
即,
由于函数和函数都关于中心对称,
所以两个函数的交点也关于中心对称,
又因为恰有个零点,
即函数和函数的交点恰有个,
且其中一个为,其余的个交点关于对称分布,
所以个零点的和满足
2024·四川泸州·二模
定义域为的函数满足,当时,函数,设函数,则方程的所有实数根之和为( )
A.5B.6C.7D.8
【答案】D
【分析】首先得到是以为周期的周期函数,关于对称,在同一平面直角坐标系中画出与的图象,数形结合判断函数的交点,再根据对称性计算可得.
【详解】因为定义域为的函数满足,即,
所以是以为周期的周期函数,
又,则,
所以关于对称,又,
又,
又当时,函数,所以,则,
令,即,
在同一平面直角坐标系中画出与的图象如下所示:
由图可得与有个交点,交点横坐标分别为,
且与关于对称,与关于对称,
所以,,
所以方程的所有实数根之和为.
故选:D
2024·广州市铁一中·一模
已知函数,则直线与的图象的所有交点的横坐标之和为( )
A.B.C.D.
【答案】C
【分析】由可得,令,,分析可知,函数、的图象都关于点对称,数形结合可得出结果.
【详解】由可得,
令,,
则函数的定义域为,其最小正周期为,
,
所以,函数的图象关于点对称,
函数的定义域为,
对任意的,,
所以,函数的图象也关于点对称,
因为函数、在上均为增函数,
则函数在上也为增函数,如下图所示:
由图可知,函数、的图象共有六个交点,其中这六个点满足三对点关于点对称,
因此,直线与的图象的所有交点的横坐标之和为.
【巩固练习1】已知函数,若,则 .
【答案】
【分析】根据得到,然后求即可.
【详解】因为,所以,则,
.
【巩固练习2】已知函数有唯一零点,则
A.B.C.D.1
【答案】C
【详解】因为,设,则
,因为,所以函数为偶函数,若函数有唯一零点,则函数有唯一零点,根据偶函数的性质可知,只有当时,才满足题意,即是函数的唯一零点,所以,解得.故选:C.
【巩固练习3】(2024·安徽阜阳·期末)若函数(m,n为常数)在上有最大值7,则函数在上( )
A.有最小值B.有最大值5C.有最大值6D.有最小值
【答案】A
【分析】先分析函数的奇偶性,然后结合奇偶性和已知条件判断出在上的最小值,由此可知结果.
【详解】设,
因为,所以恒成立,所以的定义域为且关于原点对称,
又
,
所以是奇函数,
因为在上有最大值,所以在上有最大值为,
所以在上有最小值,所以在上有最小值.
【巩固练习4】己知函数,则
__________.
【答案】 8082
【详解】到2020关于原点对称,显然部分的和刚好为0
令,则
∴
【巩固练习5】若函数,且,则( )
A.B.C.D.
【答案】A
【分析】先判断函数的单调性及对称性,然后结合对称性及单调性即可比较函数值的大小.
【详解】因为,
所以
所以关于对称,
当时,令,则,
所以在上单调递增,且恒成立,
所以在上单调递减,
又在上单调递减,
所以在上单调递减,
又关于对称,故在上单调递增,且,
因为,
又,
且,
,
所以,故.
故选:A.
【题型11】由对称性解函数不等式
一、具有中心对称的函数往往需要先移项,再脱掉“f”
具有轴对称的函数脱掉“f”后注意加绝对值符号
已知定义在R上的函数f(x)在上单调递增,且函数f(x)-1为奇函数,则f(3x+4)+f(1-x)<2的解集为_________.
【答案】
【解析】
函数为奇函数函数关于(0,1)中心对称f(1-x)+f(-1+x)=2
又在[0,+∞)上单调递增,∴f(x)在(-∞,+∞)上单调递增,
,
∴3x+4<x-1,∴.
已知函数的图象关于对称,且对,,当时,成立,若对任意的恒成立,则a的可取值为( )
A.B.-1C.1D.
【答案】 B C
【解析】∵,∴的图象关于对称,是偶函数,
易证在上递减,则在上递增,
则,
即,对恒成立,
由,得
由,得
综上,,故BC成立.
【巩固练习1】已知函数为偶函数,且在上为增函数,若,则x的范围是 .
【答案】或
【分析】结合的奇偶性与增减性,可得函数的对称性与单调性,结合对称性与单调性的性质计算即可得解.
【详解】由函数为偶函数,故,即,
则的图象关于对称,由在上为增函数,
则,即在上为增函数,则在上为减函数,
则对可得,即,
则,化简得,即或.
故答案为:或.
【巩固练习2】(2023·重庆八中)已知为偶函数,若对任意,,总有成立,则不等式的解集为( )
A.B.
C.D.
【答案】A
【详解】由可得,
即,也即,
当时,,当时,,
所以函数在单调递增,
又因为为偶函数,所以的图象关于对称,
所以在单调递减,且,
所以由得解得
【题型12】由解析式看出对称中心再解函数不等式
具有中心对称的函数往往需要先移项,再脱掉“f”
已知函数在R上单调递增,则满足的的取值范围是( )
A.B.C.D.
【答案】D
【思路点拨】先求出的表达式,得出,进而推得.将不等式转化为.求导得出,结合基本不等式得出恒成立,得出函数的单调性,列出不等式,求解即可得出答案.
【详解】由已知可得,
,
所以,.
所以,,
即,所以.
则由不等式可得,
.
又在R上单调递增.
则由可得,,解得.
所以,满足的的取值范围是.
已知函数,其中是自然对数的底数,若,则实数的取值范围是________
【答案】
【详解】令,,所以为奇函数,不等式,等价于,即,因为为奇函数,所以,因为均为减函数,根据单调性的性质可知,为减函数,则,解得:
已知函数,若不等式对任意均成立,则的取值范围为 .
【答案】
【思路点拨】根据函数为奇函数且为增函数得,则有,求出右边最小值即可.
【详解】因为的定义域为,且,所以函数是奇函数,
由函数为上单调递增的奇函数,
所以不等式对任意均成立等价于,
即,即对任意均成立,
又,当且仅当时取等号,
所以的取值范围为.
【巩固练习1】(2024·山东·模拟预测)已知函数,则不等式的解集为 .
【答案】
【分析】要先证明函数的中心对称性,即,这样原不等式就可以化为,再用求导来证明单调递增,从而就可以解出结果.
【详解】由已知得:,
所以,即
则不等式等价于,
再由,
可得在上单调递增,所以,解得,
故答案为:.
【巩固练习2】已知函数,其中是自然对数的底数,若,则实数的取值范围是( )
A.B.
C.D.
【答案】B
【思路点拨】观察可发现为奇函数,所以将变形为,结合函数单调性解不等式即可
【详解】令,,所以为奇函数,不等式,等价于,即,因为为奇函数,所以,因为均为减函数,根据单调性的性质可知,为减函数,则,解得:
【题型13】由解析式看出对称轴再解函数不等式
具有轴对称的函数脱掉“f”后注意加绝对值符号
已知函数,则不等式的解集为( )
A.B.
C.D.
【答案】B
【解答】函数的定义域为,
且,即是偶函数,
当时,,
构造,,
令,则在上单调递增,又也是增函数,
则在上单调递增,
又是定义域内的增函数,故在上单调递增,
不等式等价于,
即,平方得:,解得且,
则不等式的解集为.
(2024·山东青岛·三模)已知函数,则满足不等式的取值范围为( )
A.B.C.D.
【答案】B
【分析】首先推导出关于直线成轴对称,令,,对,求导,可得的单调性,结合单调性与对称性将函数不等式转化为自变量的不等式,解得即可.
【详解】函数的定义域为,且,
所以,
所以关于直线成轴对称,
因为,当且仅当,时取等号,
令,,
则,,
当时,,,单调递增,单调递增,
所以,,所以,
所以在区间上单调递增,则在区间上单调递减,
又当时,,所以,
当或时,,所以,且,
所以要使得成立,则,解得,
故不等式的取值范围为.
故选:B.
【巩固练习1】已知定义在R上的函数fx在−∞,2上单调递增,若函数fx+2为偶函数,且f3=0,则不等式xfx>0的解集为( )
A.0,3B.−∞,0∪1,3
C.−∞,0∪3,+∞D.0,1∪3,+∞
【答案】B
【分析】由已知,函数f(x)关于x=2对称,结合题意作出函数的大致图象,利用数形结合即可求解.
【详解】由函数fx+2为偶函数,可知函数f(x)关于x=2对称,
又函数f(x)在−∞,2上单调递增,知函数f(x)在2,+∞上单调递减,
由f3=0,知f1=0,作出函数fx的大致图象,如下:
由图可知,当x
相关试卷
这是一份重难点专题 2.2 三次函数图像与性质【10类题型】(讲与练)-2025年高考数学二轮热点题型专题突破(新高考专用),文件包含重难点专题22三次函数图像与性质10类题型原卷版docx、重难点专题22三次函数图像与性质10类题型解析版docx等2份试卷配套教学资源,其中试卷共45页, 欢迎下载使用。
这是一份重难点专题 1.2 抽象函数的赋值计算与模型总结【15类题型】(讲与练)-2025年高考数学二轮热点题型专题突破(新高考专用),文件包含重难点专题12抽象函数的赋值计算与模型总结15类题型原卷版docx、重难点专题12抽象函数的赋值计算与模型总结15类题型解析版docx等2份试卷配套教学资源,其中试卷共56页, 欢迎下载使用。
这是一份热点专题 6.1 平面向量重难点题型【17类题型汇总】(讲与练)-2025年高考数学二轮热点题型专题突破(新高考专用),文件包含热点专题61平面向量重难点题型17类题型汇总原卷版docx、热点专题61平面向量重难点题型17类题型汇总解析版docx等2份试卷配套教学资源,其中试卷共142页, 欢迎下载使用。