





所属成套资源:【高考二轮】2025年高考数学二轮热点题型专题突破(新高考专用)
- 热点专题 4.2 三角恒等变换16类常考题型汇总(讲与练)-2025年高考数学二轮热点题型专题突破(新高考专用) 试卷 0 次下载
- 热点专题 4.3 三角函数图象与性质【11类常考题型汇总】(讲与练)-2025年高考数学二轮热点题型专题突破(新高考专用) 试卷 0 次下载
- 热点专题 6.1 平面向量重难点题型【17类题型汇总】(讲与练)-2025年高考数学二轮热点题型专题突破(新高考专用) 试卷 0 次下载
- 重难点专题 1.1 函数的对称性与周期性问题【18类题型】(讲与练)-2025年高考数学二轮热点题型专题突破(新高考专用) 试卷 0 次下载
- 重难点专题 1.2 抽象函数的赋值计算与模型总结【15类题型】(讲与练)-2025年高考数学二轮热点题型专题突破(新高考专用) 试卷 0 次下载
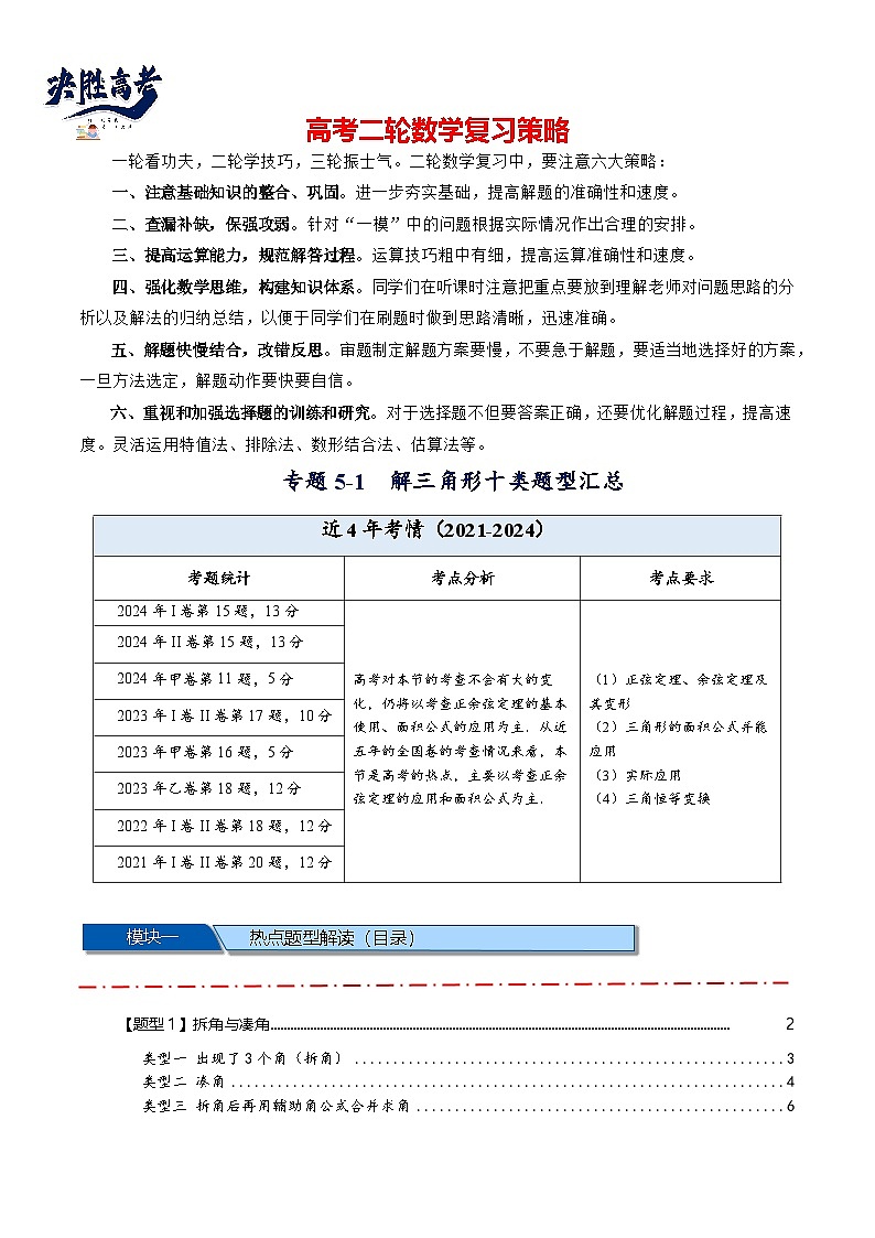
热点专题 5.1 解三角形十类题型汇总(讲与练)-2025年高考数学二轮热点题型专题突破(新高考专用)
展开
这是一份热点专题 5.1 解三角形十类题型汇总(讲与练)-2025年高考数学二轮热点题型专题突破(新高考专用),文件包含热点专题51解三角形十类题型汇总原卷版docx、热点专题51解三角形十类题型汇总解析版docx等2份试卷配套教学资源,其中试卷共91页, 欢迎下载使用。
一、注意基础知识的整合、巩固。进一步夯实基础,提高解题的准确性和速度。
二、查漏补缺,保强攻弱。针对“一模”中的问题根据实际情况作出合理的安排。
三、提高运算能力,规范解答过程。运算技巧粗中有细,提高运算准确性和速度。
四、强化数学思维,构建知识体系。同学们在听课时注意把重点要放到理解老师对问题思路的分析以及解法的归纳总结,以便于同学们在刷题时做到思路清晰,迅速准确。
五、解题快慢结合,改错反思。审题制定解题方案要慢,不要急于解题,要适当地选择好的方案,一旦方法选定,解题动作要快要自信。
六、重视和加强选择题的训练和研究。对于选择题不但要答案正确,还要优化解题过程,提高速度。灵活运用特值法、排除法、数形结合法、估算法等。
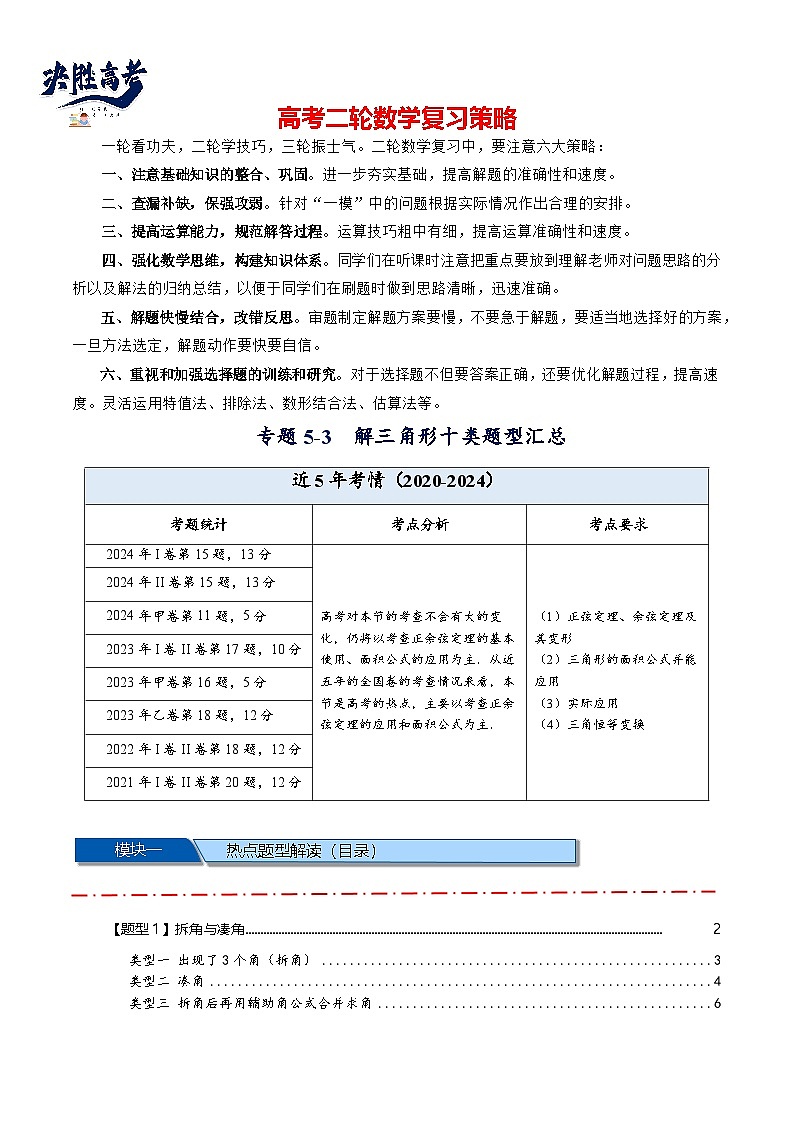
专题5-1 解三角形十类题型汇总
模块一
总览
热点题型解读(目录)
TOC \ "1-4" \h \z \u \l "_Tc179557519" 【题型1】拆角与凑角 PAGEREF _Tc179557519 \h 2
\l "_Tc179557520" 类型一 出现了3个角(拆角) PAGEREF _Tc179557520 \h 3
\l "_Tc179557521" 类型二 凑角 PAGEREF _Tc179557521 \h 4
\l "_Tc179557522" 类型三 拆角后再用辅助角公式合并求角 PAGEREF _Tc179557522 \h 6
\l "_Tc179557523" 类型四 通过诱导公式统一函数名 PAGEREF _Tc179557523 \h 8
\l "_Tc179557524" 【题型2】利用余弦定理化简等式 PAGEREF _Tc179557524 \h 9
\l "_Tc179557525" 类型一 出现了角或边的平方 PAGEREF _Tc179557525 \h 10
\l "_Tc179557526" 类型二 出现角的余弦(正弦走不通) PAGEREF _Tc179557526 \h 12
\l "_Tc179557527" 【题型3】周长与面积相关计算 PAGEREF _Tc179557527 \h 14
\l "_Tc179557528" 类型一 面积相关计算 PAGEREF _Tc179557528 \h 15
\l "_Tc179557529" 类型二 周长的相关计算 PAGEREF _Tc179557529 \h 18
\l "_Tc179557530" 【题型4】倍角关系 PAGEREF _Tc179557530 \h 21
\l "_Tc179557531" 类型一 倍角关系的证明和应用 PAGEREF _Tc179557531 \h 21
\l "_Tc179557532" 类型二 扩角降幂 PAGEREF _Tc179557532 \h 25
\l "_Tc179557533" 类型三 图形中二倍角的处理 PAGEREF _Tc179557533 \h 26
\l "_Tc179557534" 【题型5】角平分线相关计算 PAGEREF _Tc179557534 \h 30
\l "_Tc179557535" 【题型6】中线相关计算 PAGEREF _Tc179557535 \h 35
\l "_Tc179557536" 【题型7】高线线相关计算 PAGEREF _Tc179557536 \h 41
\l "_Tc179557537" 【题型8】其它中间线 PAGEREF _Tc179557537 \h 43
\l "_Tc179557538" 【题型9】 三角形解的个数问题 PAGEREF _Tc179557538 \h 52
\l "_Tc179557539" 【题型10】解三角形的实际应用 PAGEREF _Tc179557539 \h 56
\l "_Tc179557540" 类型一 距离问题 PAGEREF _Tc179557540 \h 56
\l "_Tc179557541" 类型二 高度问题 PAGEREF _Tc179557541 \h 59
模块二
核心题型·举一反三(讲与练)
【题型1】拆角与凑角
(1)正弦定理的应用
= 1 \* GB3 \* MERGEFORMAT ①边化角,角化边
= 2 \* GB3 \* MERGEFORMAT ②大边对大角 大角对大边
= 3 \* GB3 \* MERGEFORMAT ③合分比:
(2)内角和定理(结合诱导公式):
= 1 \* GB3 \* MERGEFORMAT ①
同理有:,.
= 2 \* GB3 \* MERGEFORMAT ②;
= 3 \* GB3 \* MERGEFORMAT ③斜三角形中,
= 4 \* GB3 \* MERGEFORMAT ④;
类型一 出现了3个角(拆角)
在中,,求的值
【答案】
【详解】因为,所以由正弦定理可得
因为,所以,因为,所以.
【巩固练习1】△ABC的内角A,B,C的对边分别为a,b,c,且,求C.
【答案】
解:因为,在△ABC中,由正弦定理得,
,又因为,
所以
展开得
因为sinA≠0,故
又因为,所以
【巩固练习2】(湛江一模)在△ABC中,内角A,B,C的对边分别为a,b,c,已知,
求A.
【答案】
【详解】,
所以,故.
由正弦定理得,又,
所以,
故,
,,所以,即,,故.
类型二 凑角
在中,角,,的对边分别为,,,已知,求角
【答案】(1)
【详解】因为,
所以,
即,
由正弦定理得,
,
,即,且,
所以,,则
【巩固练习1】(2024届·广州·阶段练习)已知中角,,的对边分别为,,,满足,求的值
【答案】
【分析】已知等式利用正弦定理边化角,或利用余弦定理角化边,化简可求的值;
【详解】(1)解法一:由,得.
由正弦定理得,
所以,
由于,所以,则.
因为,所以,.
因为,所以.
解法二:由,得.
所以由余弦定理得,
化简得,即,
因为,所以.
【巩固练习2】在中,角所对的边分别为,且,求.
【答案】
【详解】因为,
所以,即,
由正弦定理得,
所以,
即,
,则,故,
即,也即,,
所以.
【巩固练习3】,求角C的大小.
【答案】
【巩固练习4】已知△ABC的内角A,B,C的对边分别为a,b,c,且,求C
【答案】(1)
【详解】由正弦定理,得,
因为,则,所以,
因为,所以.
所以.
因为,则,可得,所以,
则,所以.
【巩固练习5】在中,内角A,B,C所对边的长分别为a,b,c,且满足,求A.
【答案】
【详解】,
所以,
由正弦定理得:,
,,
,,
得,即,.
类型三 拆角后再用辅助角公式合并求角
(深圳一模)记△ABC的内角A,B,C的对边分别为a,b,c,已知,求A.
【答案】点评:拆角+辅助角公式
【解析】(1)由已知得,,
由正弦定理可得,,
因为,所以.代入上式,整理得,
又因为,,所以,即.
而,所以,.
在中,,求A.
【答案】
【详解】在中,,
整理得,即
,于是
所以,
因为,所以,即
,
所以,又因为,所以,
所以,解得. 点评:拆角+辅助角公式
【巩固练习1】锐角的内角A,B,C的对边分别为a,b,c,已知,求A.
【答案】
【详解】
∵,
而.
【巩固练习2】已知,,分别为三个内角,,的对边,且,求角的大小;
【答案】
【详解】由及正弦定理,
得
即,
,
因为
所以,即.
由于,所以,.
类型四 通过诱导公式统一函数名
在中,内角所对的边分别为.已知,求的值
【答案】
【详解】因为,所以由正弦定理可得:,
在三角形中,,显然,所以,
所以,又因为,
所以或(显然不成立),所以
【巩固练习1】已知中,角,,所对边分别为,,,若满足
,求角的大小.
【答案】
【详解】(1)由正弦定理知,,
∵,∴,
∴,
化简得,
,(其中舍去),即.
【巩固练习2】在中,内角所对的边分别为.已知,,求的值.
【答案】
【详解】因为,所以由正弦定理可得:,
在三角形中,,显然,所以,
所以,又因为,
所以或(显然不成立),所以
【题型2】利用余弦定理化简等式
类型一 出现了角或边的平方
已知内角所对的边长分别为,求.
解:(1)由余弦定理得,即,
所以,又,则.
(2024年高考全国甲卷数学(理)真题)在中,内角所对的边分别为,若,,则( )
A.B.C.D.
【答案】C
【解析】因为,则由正弦定理得.
由余弦定理可得:,
即:,根据正弦定理得,
所以,
因为为三角形内角,则,则.
记的内角,,的对边分别为,,,已知,则 .
【答案】
【解析】因为,所以,所以,
即,由正弦定理可得,
所以,所以,
所以,
即,
因为,所以,所以.
【巩固练习1】(2023年北京高考数学真题)在中,,则( )
A.B.C.D.
【答案】B
【解析】因为,
所以由正弦定理得,即,
则,故,
又,所以.
【巩固练习2】在中,角,,的对边分别为,,,已知,求;
【答案】4
解:(1)因为由正弦定理得
由余弦定理得
所以
又因为所以b=4
2024届·湖南四大名校团队模拟冲刺卷(一)
【巩固练习3】在中,内角所对的边分别为,已知的面积为,
且,求的值
【答案】(1);
【详解】在中,由三角形面积公式得:,
由正弦定理得:,
整理得:,由余弦定理得:,又,故.
2024·广东省六校高三第四次联考
【巩固练习4】已知的角,,的对边分别为,,,且
,求角
【答案】
【详解】由余弦定理得,
所以,
可化为,
再由正弦定理得,得,
所以,因为,所以
【巩固练习6】记的内角,,的对边分别为,,.已知,求的值
【答案】
【详解】由余弦定理可得,
代入,得到,化简得,
即.由正弦定理可得,
即,展开得,
即,所以
类型二 出现角的余弦(正弦走不通)
记的内角、、的对边分别为、、,已知,求.
【解答】
解:因为,
由余弦定理可得,
化简可得,由余弦定理可得,
因为,所以,.
已知分别为三个内角的对边,且,证明:.
【详解】(1)由,
得,
则,
由正弦定理和余弦定理得,
化简得
【巩固练习1】在中,内角的对边分别为,,求.
【答案】
【详解】因为,
所以,
所以,
即,
所以,
由余弦定理及得:
,
又,
所以,
即,
所以,
所以.
【巩固练习2】记的内角的对边分别为,,且,求证
【详解】证明:
,即
由余弦定理得,即
整理可得.
【巩固练习3】已知的内角、、的对边分别为、、,,求.
【答案】
【详解】因为,
所以,所以,
即,
由正弦定理可得,
由余弦定理可得,
所以,
即,
所以.
【巩固练习4】的内角A,B,C的对边分别为a,b,c.已知,求角A.
【答案】
【详解】
,所以,
所以,
又,所以,
因为,所以.
【题型3】周长与面积相关计算
设计周长和面积的相关计算一般会用到余弦定理还有可能需要用到完全平方公式
对于完全平方公式:,其中两边之和对应周长,两边平方和在余弦定理中,两边之积在面积公式和余弦定理中都会出现
类型一 面积相关计算
已知中角,,的对边分别为,,,,,,求的面积.
【答案】
【分析】已知条件结合余弦定理求出,由公式求的面积.
【详解】由余弦定理,及,,得,
即,又,得,所以.
所以的面积
(2024新高考一卷·真题)记的内角A、B、C的对边分别为a,b,c,已知,
(1)求B;(2)若的面积为,求c.
【答案】(1)
(2)
【分析】(1)由余弦定理、平方关系依次求出,最后结合已知得的值即可;
(2)首先求出,然后由正弦定理可将均用含有的式子表示,结合三角形面积公式即可列方程求解.
【详解】(1)由余弦定理有,对比已知,
可得,
因为,所以,
从而,
又因为,即,
注意到,
所以.
(2)由(1)可得,,,从而,,
而,
由正弦定理有,
从而,
由三角形面积公式可知,的面积可表示为
,
由已知的面积为,可得
【巩固练习1】记的内角的对边分别为,,且,若的面积为,求
【答案】.
【详解】由, 故的面积为
得,解得或(舍),故.
【巩固练习2】在△ABC中,内角A,B,C的对边分别为a,b,c,已知,△ABC的面积为,,求a.
【答案】
,所以.
由余弦定理可得,
所以
【巩固练习3】记的内角A,B,C的对边分别为a,b,c,已知,当时,求的面积S.
【答案】
【详解】由题意可得:
,,,,
,,,
,
则
【巩固练习4】2024届·广东省六校第二次联考
已知中角,,的对边分别为,,,,,,求的面积.
【答案】
【分析】已知条件结合余弦定理求出,由公式求的面积.
【详解】由余弦定理,及,,得,
即,又,得,所以.
所以的面积
【巩固练习5】记的内角A,B,C的对边分别为a,b,c,已知,当时,求的面积S.
【答案】
【详解】由题意可得:
,,,,
,,,
,
则
类型二 周长的相关计算
已知在中,角的对边分别是,且,若,的面积为4,求的周长.
【答案】
【详解】,
,且的面积为,解得,
所以,
解得,
故的周长为.
在中,内角A,B,C所对的边分别为a,b,c,且.
(1)求角A的大小;(2)若,且的面积为,求的周长.
【答案】(1),(2)
【分析】(1)由,根据正弦定理化简得,利用余弦定理求得,即可求解;
(2)由的面积为,求得,结合余弦定理,求得,即可求解.
【详解】(1)由题意及正弦定理知,,
,
,.
(2),
又,
由①,②可得,所以的周长为.
(2024·新高考二卷·真题)记的内角A,B,C的对边分别为a,b,c,已知.
(1)求A.(2)若,,求的周长.
【答案】(1)
(2)
【分析】(1)根据辅助角公式对条件进行化简处理即可求解,常规方法还可利用同角三角函数的关系解方程组,亦可利用导数,向量数量积公式,万能公式解决;
(2)先根据正弦定理边角互化算出,然后根据正弦定理算出即可得出周长.
【详解】(1)方法一:常规方法(辅助角公式)
由可得,即,
由于,故,解得
方法二:常规方法(同角三角函数的基本关系)
由,又,消去得到:
,解得,
又,故
(2)由题设条件和正弦定理
,
又,则,进而,得到,
于是,
,
由正弦定理可得,,即,
解得,
故的周长为
【巩固练习1】的角的对边分别为的面积为,若,求的周长.
【答案】
【详解】因为,得①,
又因为的面积为,所以有②,
显然,由①②得,
所以,代入得,
在中,因为,
所以,得,
所以的周长为.
【巩固练习2】在△ABC中,已知,,,则△ABC周长为______.
【答案】12
【分析】利用向量数量积的定义和余弦定理即可求解.
【详解】因为,所以,又,所以,,
由余弦定理得,,
所以,
所以,
所以,
则△ABC周长为.
【巩固练习3】在中,所对的边为 , ,,求的周长.
【答案】.
【详解】在中,∵,,
∴,
∴由正弦定理可得:,
即,
所以的周长为.
【巩固练习4】在中,内角A,B,C所对的边分别为a,b,c,且.
(1)求角A的大小;(2)若,且的面积为,求的周长.
【答案】(1),(2)
【分析】(1)由,根据正弦定理化简得,利用余弦定理求得,即可求解;
(2)由的面积为,求得,结合余弦定理,求得,即可求解.
【详解】(1)由题意及正弦定理知,,
,
,.
(2),
又,
由①,②可得,所以的周长为.
【题型4】倍角关系
1、二倍角公式:,
2、扩角降幂:.,
忘记了可以用二倍角公式推导:记,则
故,
3、倍角关系证明的方法技巧
解三角形中的关系,主要涉及到正弦、余弦等三角函数的倍角公式。这些公式允许我们通过已知的一个角的大小,来求解其两倍角的大小所对应的三角函数值,从而在解三角形问题时提供更多的信息和灵活性。
4、图形中出行二倍角条件时可以考虑构造等腰三角形
类型一 倍角关系的证明和应用
(黄冈中学·三模)在锐角中,内角所对的边分别为,满足,且,求证:.
【详解】由题意得,即.
所以,
由正弦定理得,又由余弦定理得,
所以,故,
故,整理得.
又为锐角三角形,则,,,
所以,因此.
在中,角、、的对边分别为、、,若,求证:;
【解析】,
,
或
当时,,,即,
综上
【巩固练习1】(2024·吉林长春·模拟预测)的内角所对的边分别为,则( )
A.2B.C.D.1
【答案】A
【解析】因为,
所以,故,
由正弦定理可得,
所以,又,
所以,又,
所以,,
故
由勾股定理可得,
所以,
【巩固练习2】(2024·全国·模拟预测)在中,角A,B,C的对边分别为a,b,c(a,b,c互不相等),且满足,求证:;
【解析】证明:因为,由正弦定理,得,
所以,所以.
又因为,,所以或.
若,又,所以,与a,b,c互不相等矛盾,
所以.
【巩固练习3】在中,内角A,B,C所对的边分别为a,b,c,且.若,且的边长均为正整数,求.
【答案】6
【解析】由,得,由正弦定理,可得;
由余弦定理,得,∵,.
若,则,故,
则,,此时,不符合题意.
∴,由,得,
又,即,则.
∵,,故当时,有,而,故能构成三角形,故.
【巩固练习4】(2024·全国·模拟预测)在中,角A,B,C的对边分别为a,b,c(a,b,c互不相等),且满足.
(1)求证:;
(2)若,求.
【解析】(1)证明:因为,由正弦定理,得,
所以,所以.
又因为,,所以或.
若,又,所以,与a,b,c互不相等矛盾,
所以.
(2)由(1)知,所以.
因为,所以,则,
可得.
又因为
所以.
因为,所以,所以,
所以,
解得,
又,得.
【巩固练习5】已知分别是的角的对边,.
(1)求证:;
(2)求的取值范围.
【解析】(1)由正弦定理及知,
,
由余弦定理得,,
或.
.
(2)由(1)和正弦定理得,
,
,
设,则,则,
设,
则在上单调递增,则,
即.的取值范围为.
类型二 扩角降幂
(2023·重庆八中二模)记的内角,,的对边分别为,,,已知,证明:
【详解】
因为,则,
即,
由正弦定理可得
,
因此,.
【巩固练习】在中,内角,,所对的边分别,,,且,求角的大小;
【答案】
【解答】解:(1)因为
,
,
,
.
类型三 图形中二倍角的处理
广东省六校2024届第一次联考
在中,为中点,,,求的长.
【答案】
【详解】
法一:在中,设,
则由正弦定理,
即,得,所以,
,
所以,
所以,
由正弦定理得:,即.
法二:可以延长DA至点E,使AE=AC,得出子母相似
【简析】
【巩固练习】2024届·江苏扬州·高三统考
在中,,且边上的中线长为1.
(1)若,求的面积;(2)若,求的长.
【答案】(1),(2)2
【分析】(1)由题可得,利用勾股定理可判断是直角三角形,且又边上中线,运算可得解;
(2)方法一,设,在,中,分别由正弦定理两式可得,在和中,由余弦定理得,在中,由余弦定理得,运算可得解;方法二,作的角平分线,交与,在和中,由正弦定理可得,再由可得,计算得,在和中,由余弦定理可求得结果;方法三,延长到,使,由,可得,运算得,在和中,由余弦定理可得结果.
【详解】(1)由题可知,
由勾股定理得,,所以是直角三角形,
又,所以,
又边上中线,
所以,,,
所以.
(2)方法一:由题可知,
设,则,
在中,由正弦定理得,即,
在中,由正弦定理得,即,
所以,则,①
在和中,由余弦定理得
所以,②
在中,由余弦定理得,
即,即,③
将代入得,④
由①④得,即,即,
即,即,
因为,所以,则,所以.
故的长为2.
方法二:作的角平分线,交与,
设,则,
在和中,由正弦定理可得,
又,所以,
所以.
由题可知,所以,
在和中,,
所以,所以,
则,即,即,
所以(舍)或.
在和中,由余弦定理得
所以,
则,解得.
故的长为2.
方法三:延长到,使,连接,
由题可知,
设,则,
在和中,,
所以,所以,则,
所以,
即,即,
所以(舍)或.
在和中,由余弦定理得
所以,
则,解得.
故的长为2.
【题型5】角平分线相关计算
△ABC中,AD平分∠BAC.
策略一:角平分线定理:
证法1(等面积法),得
注:为A到BC的距离,为D到AB,AC的距离.
证法2(正弦定理)
如图,,,而
整理得
策略二:利用两个小三角形面积和等于大三角形面积处理
S∆ABC=S∆ABD+S∆ADC⟹12×AB×AC×sinA=12×AB×AD×sinA2+12×AB×AD×sinA2,
策略三:角互补:
∠ABD+∠ADC=π⟹cs∠ABD+cs∠ADC=0,
在△ABD中,cs∠ABD=DA2+DB2−AB22DA×DB,
在△ADC中,cs∠ADC=DA2+DC2−AC22DA×DC,
(2024·辽宁丹东·二模)在△中,点D在边上,平分,,,,则( )
A.2B.C.3D.
【答案】B
【分析】本题角平分线长问题,利用面积关系,结合面积公式,就能求解出的长.
【详解】因为,
所以,
即,代入,,
可得,则,
解得.
已知中,角所对的边分别为,,,,且.
(1)求角的大小;
(2)若,点在边上,且平分,求的长度.
【答案】(1);(2).
【分析】(1)利用正弦定理将角化边,找到边的关系,借助余弦定理计算即可;
(2)结合(1)问,求出,利用,计算出的长度即可.
【详解】(1)因为,由正弦定理可得:,
因为,所以,即,
由余弦定理可得,
在中,,
所以.
(2)由(1)问可知,,
所以,解得,
设,由平分,所以,
即,
解得:,
故的长度为.
2023年高考全国甲卷数学(理)真题·T16 角平分线相关计算
在中,,的角平分线交BC于D,则 .
【答案】
【详解】
如图所示:记,
方法一:由余弦定理可得,,
因为,解得:,
由可得,
,
解得:.
故答案为:.
方法二:由余弦定理可得,,因为,解得:,
由正弦定理可得,,解得:,,
因为,所以,,
又,所以,即.
【巩固练习1】(2024·厦门第四次质检)记的内角的对边分别为,已知,若,,是上一点,为角的平分线,求.
【答案】
【详解】中,,,,,
所以,解得,则.
又因为为角的平分线,,
所以,
即,所以.
【巩固练习2】已知的角,,的对边分别为,,,且,若平分交线段于点,且,,求的周长.
【答案】
【详解】因为平分,所以,
由,
得,
作于,
则,
由,解得,
由余弦定理,得,所以,
故的周长为.
【巩固练习3】在中,内角A,B,C的对边分别为a,b,c,,,作角A的平分线与交于点,且,求.
【答案】
【详解】因为为角平分线,所以,
所以.
因,,,则,
即,所以.
又由余弦定理可得:,
把,分别代入化简得:,
解得:或(舍去),所以.
【巩固练习3】(2024届·云南省昆明市五华区高三上期中)的内角的对边分别为平分且交于点.已知的面积为1,若,求.
【答案】
【法一】面积+余弦(向量)
【简证】易知b=2c,延长AD至点E,使2AD=DE,易得CE=2AB=2c,
记∠BAC=α,∠ACE=π-α,则有,化简得
同除得,记,代入化简计算即可
补充:也可以不做延长线直接用面积和向量得出等量关系
【法二等面积】设,根据三角形面积公式结合条件可得,然后利用二倍角公式即得.
【详解】因为,所以,
设,则
,得,
所以,所以
【总结】相比之下法二的计算量较小,所以还是优先角平分线的等面积计算会比较好
【题型6】中线相关计算
如图,△ABC中,AD为BC的中线,已知AB,AC,及∠A,求中线AD长.
策略一:如图,倍长中线构造全等,再用余弦定理即可
策略二:向量法,,等式两边再进行平方
策略三:两次余弦定理,邻补角余弦值为相反数,即
补充:若或将条件“AD为BC的中线”换为“”也适用,此时需要倍长等分线构造相似
在中,内角A,B,C所对边的长分别为a,b,c,且满足,,,AD是的中线,求AD的长.
【答案】
【分析】由可得,根据以及余弦定理即可求出.
【详解】,
,得,
由余弦定理得:,
,
所以,
即AD的长为.
2023年新课标全国Ⅱ卷真题:已知中线长
记的内角的对边分别为,已知的面积为,为中点,且.
(1)若,求;
(2)若,求.
【答案】(1);(2).
【详解】(1)方法1:在中,因为为中点,,,
则,解得,
在中,,由余弦定理得,
即,解得,则,
,
所以.
方法2:在中,因为为中点,,,
则,解得,
在中,由余弦定理得,
即,解得,有,则,
,过作于,于是,,
所以.
(2)方法1:在与中,由余弦定理得,
整理得,而,则,
又,解得,而,于是,
所以.
方法2:在中,因为为中点,则,又,
于是,即,解得,
又,解得,而,于是,
所以.
【巩固练习1】(2024·安徽滁州·三模)在中,角的对边分别为.
(1)求的大小;(2)若,且边上的中线长为,求的面积.
【解析】(1),
由余弦定理得,
化简得.
;
(2)由(1)可得①,
又②,
取的中点,连接,
在中,③,
由②③得④,
由①④得,解得或(舍去),
,
.
【巩固练习2】在中,内角的对边分别为,,
若的面积为,求边上的中线的长.
【答案】
【详解】由,
所以,
由(1),
所以,
因为为边上的中线,
所以,
所以
,
所以,
所以边上的中线的长为:.
【巩固练习3】在中,角A,B,C的对边分别为a,b,c,已知,,的面积为,求边BC的中线AD的长.
【答案】
【详解】因为,所以,
因为余弦定理得,又已知,
可得,即得.因为BC的中线AD,可得,
.
【巩固练习4】的内角A,B,C的对边分别为a,b,c,,D为的中点,且.
(1)证明:;(2)若,求的面积.
【答案】(1)证明见解析;(2)
【详解】(1)如图,在中,由余弦定理可知:
,
在中,由余弦定理可知:
,
因为,所以,
则,整理化简可得:,
所以.
(2)由(1)可知:,因为,
在中,由余弦定理可知:
,
整理可得:,解得:,因为,
所以,
则,所以.
【巩固练习5】记的内角A,B,C的对边分别为a,b,c,已知,若c=3a,D为AC中点,,求的周长.
【答案】.
【详解】,由余弦定理得,,
是中点,则,
在中由余弦定理得,,
在中由余弦定理得,,
,,
∴,解得,
所以的周长为.
【巩固练习6】△ABC的内角A,B,C的对边分别为a,b,c.已知,,D为AC的中点,,求的面积.
【答案】或,
【详解】D为AC的中点,,
,,
,,
或,
当时,,
时,
所以的面积为或.
【题型7】高线线相关计算
策略一:等面积法:
策略二:
策略三:
(2024·山东青岛·三模)设三角形的内角、、的对边分别为、、且.
(1)求角的大小;
(2)若,边上的高为,求三角形的周长.
【解析】(1)因为,,为的内角,所以,
因为,所以可化为:,
即,即,
因为,解得:,即.
(2)由三角形面积公式得,代入得:,
所以,由余弦定理得:,
解得:或舍去,即
【巩固练习1】已知的内角A,,的对边分别为,,,,.
(1)若,证明:;
(2)若边上的高为,求的周长.
【解析】(1)由已知可得,
由正弦定理可得,,
所以有.
又,所以,.
又,所以.
,
,
.
又,,函数在上单调递减,
则.
(2)由题意得的面积.
又,则.
由余弦定理,
得,
所以,.
所以,的周长为.
【巩固练习2】已知的内角A,B,C的对边分别为a,b,c,且.
(1)求A;
(2)若,且BC边上的高为,求a.
【解析】(1)因为,
所以由余弦定理得,
由正弦定理得,
由于,
整理得.
又因为,所以,即,
因为,所以,
所以,即.
(2)由得,
又,所以,,
由余弦定理知
【题型8】其它中间线
如图,在中,角的对边分别为.已知.若为线段延长线上一点,且,求.
【答案】
【详解】设,在和中,由正弦定理可得
于是,又,
则,,
;
综上,,.
2021新高考一卷T20:三等分线相关计算
记是内角,,的对边分别为,,.已知,点在边上,.
(1)证明:;
(2)若,求.
【答案】(1)证明见解析;(2).
【分析】(1)根据正弦定理的边角关系有,结合已知即可证结论.
(2)方法一:两次应用余弦定理,求得边与的关系,然后利用余弦定理即可求得的值.
【详解】(1)设的外接圆半径为R,由正弦定理,
得,
因为,所以,即.
又因为,所以.
(2)[方法一]【最优解】:两次应用余弦定理
因为,如图,在中,,①
在中,.②
由①②得,整理得.
又因为,所以,解得或,
当时,(舍去).
当时,.
所以.
[方法二]:等面积法和三角形相似
如图,已知,则,
即,
而,即,
故有,从而.
由,即,即,即,
故,即,
又,所以,
则.
[方法三]:正弦定理、余弦定理相结合
由(1)知,再由得.
在中,由正弦定理得.
又,所以,化简得.
在中,由正弦定理知,又由,所以.
在中,由余弦定理,得.
故.
[方法四]:构造辅助线利用相似的性质
如图,作,交于点E,则.
由,得.
在中,.
在中.
因为,
所以,
整理得.
又因为,所以,
即或.
下同解法1.
[方法五]:平面向量基本定理
因为,所以.
以向量为基底,有.
所以,
即,
又因为,所以.③
由余弦定理得,
所以④
联立③④,得.
所以或.下同解法1.
【巩固练习1】如图,在中,若,D为边上一点,,,,则 .
【答案】6
【分析】利用正弦定理解出,再利用,结合余弦定理即可求出结果.
【详解】中,由正弦定理得,
,则,
设,则,
又中,由余弦定理得
.
在中,由余弦定理得
,
又因为,
即:,
则,
故.
【巩固练习2】(2024·安徽芜湖·三模)已知分别为三个内角的对边,且
(1)求;
(2)若的面积为,为边上一点,满足,求的长.
【解析】(1)由正弦定理有,
因为,
所以,
化简得,
由有,可得,
因为,
所以,则.
(2)由有
又可得,
联立解得,所以为正三角形,
所以,
在中,由余弦定理得.
故的长为.
【巩固练习3】记的内角、、的对边分别为、、,已知,点在边上,且,,求.
【答案】
【分析】求出、的值,设,则,分别在和中,利用正弦定理结合等式的性质可得出、的等式,即可求得的值,即为所求.
【详解】解:因为,则为锐角,所以,,
因为,所以,,
所以,,
设,则,
在和中,由正弦定理得,,
因为,上面两个等式相除可得,
得,即,
所以,.
法二:作垂线,用三边之比
如图,再继续求出AD用余弦定理即可求出
AD的3种求法:1、向量数量积;2、倍长构造相似再用余弦;3、两次余弦定理
【巩固练习4】已知的三内角A,,所对边分别是,,,且满足,若点是边上一点,,,,求边的大小.
【答案】
【详解】,
则,
令,则,,
在和中用余弦定理得:
则解得或(舍),
【巩固练习5】已知的内角对应的边分别为,的面积为,点在边上,若,求.
【答案】
【详解】由,由(1)可知,
则,可得为等边三角形,
则,从而,
在中,由余弦定理可得,
又,所以,
所以.
【巩固练习6】如图,在中,若,D为边上一点,,,,则 .
【答案】6
【详解】中,由正弦定理得,
,则,
设,则,
又中,由余弦定理得
.
在中,由余弦定理得
,
又因为,
即:,
则,
故.
【巩固练习7】已知分别为三个内角的对边,且,若,,,求AM的长度.
【答案】
【详解】在中,,
又因为,所以,所以,
所以,
由,得,
在中,,
所以.
【巩固练习8】在中,内角所对的边分别为.已知,若点为边上的一个点,且满足,求与的面积之比.
【答案】
【详解】因为,所以,即.
在三角形中,,所以,所以,
因为,所以,
所以;
所以;
所以由正弦定理得:与的面积之比等于
.
【题型9】 三角形解的个数问题
三角形解的个数的判断:已知两角和一边,该三角形是确定的,其解是唯一的;已知两边和一边的对角,该三角形具有不唯一性,通常根据三角函数值的有界性和大边对大角定理进行判断.
解三角形多解情况
在△ABC中,已知a,b和A时,解的情况如下:
在中,,,若当时的有两解,则的取值范围是 .
【答案】,
【解答】解:,由正弦定理可得:,,
,.
.
当时的有两解,
,解得,
则的取值范围是,
设在中,角A、B、C所对的边分别为a,b,c,若满足的不唯一,则m的取值范围为( )
A.B.
C.D.
【答案】A
【解析】由正弦定理,即,所以,
因为不唯一,即有两解,所以且,即,
所以,所以,即
【巩固练习1】若满足,,的恰有一解,则实数的取值范围是 .
【解答】解:,,,
由正弦定理得:,
,
若,即时,为直角,只有一解;
若,即时,有两种情况为或,三角形就有两解;
若,即时,只有一种情形为,
综上,的范围为,.
【巩固练习2】中,已知,,.
(1)若恰有一解,则实数的取值范围是 ;
(2)若有两解,则实数的取值范围是 ;
(3)若无解,则实数的取值范围是 ;
【答案】(1) (2) (3)
【解答】解:,,,
由正弦定理得:,
,若,即时,为直角,只有一解;
若,即时,有两种情况,三角形就有两解;
若,即时,只有一种情形,
若,即,无解
【巩固练习3】在△ABC中,a,b,c分别为角A,B,C的对边,若,且有唯一解,则的取值范围是 .
【答案】或
【解析】由正弦定理得,
因为有唯一解,当时,即,
唯一,符合题意,得;
当时,有两个值,不唯一,不合题意;
当时,,
所以,唯一,符合题意,得.
所以的取值范围为或.
故答案为:或.
【巩固练习4】在中,已知,,,若存在两个这样的三角形,则的取值范围是 .
【答案】
【解析】由正弦定理,要使有两解,则,即,
所以,即的取值范围是.
法二:由正弦定理可得,
由题意可知:关于的方程:在有两解,
在同一坐标系内分别作出曲线,和水平直线,
因为它们有两个不同的交点,所以,所以.
【巩固练习5】已知的内角、、所对的边分别是,,,,若,当有且只有一解时,求实数的范围及面积的最大值.
【答案】
【解答】由已知,当有且只有一解时或,
,
①当时,为直角三角形;
②当时,,
由余弦定理可得,
,当且仅当时等号成立,
三角形面积为,
面积的最大值.
【题型10】解三角形的实际应用
(1)仰角和俯角:在视线和水平线所成的角中,视线在水平线上方的角叫仰角,在水平线下方的角叫俯角(如图①).
(2)方位角:从指北方向顺时针转到目标方向线的水平角,如B点的方位角为α(如图②).
(3)方向角:相对于某一正方向的水平角. 北偏东α,即由指北方向顺时针旋转α到达目标方向(如图③). 北偏西α,即由指北方向逆时针旋转α到达目标方向. 南偏西等其他方向角类似.
(4)坡角与坡度:坡角指坡面与水平面所成的二面角的度数(如图④,角θ为坡角). 坡度指坡面的铅直高度与水平长度之比(如图④,i为坡度,i=tanθ). 坡度又称为坡比.
类型一 距离问题
一游客在处望见在正北方向有一塔,在北偏西45°方向的处有一寺庙,此游客骑车向西行后到达处,这时塔和寺庙分别在北偏东30°和北偏西15°,则塔与寺庙的距离为______.
【答案】
【解析】如图,在中,由题意可知,,可得.
在中,,,,∴,
∴.
在中,
,
∴.
【巩固练习1】(2024·陕西西安·模拟预测)在高的楼顶处,测得正西方向地面上两点与楼底在同一水平面上)的俯角分别是和,则两点之间的距离为( ).
A.B.C.D.
【答案】D
【解析】由题意,
而,
所以.
【巩固练习2】山东省科技馆新馆目前成为济南科教新地标(如图1),其主体建筑采用与地形吻合的矩形设计,将数学符号“”完美嵌入其中,寓意无限未知、无限发展、无限可能和无限的科技创新.如图2,为了测量科技馆最高点A与其附近一建筑物楼顶B之间的距离,无人机在点C测得点A和点B的俯角分别为75°,30°,随后无人机沿水平方向飞行600米到点D,此时测得点A和点B的俯角分别为45°和60°(A,B,C,D在同一铅垂面内),则A,B两点之间的距离为______米.
【答案】
【解析】由题意,,所以,
所以在中,,,
又,所以,
在中,由正弦定理得,,所以,
在中,,
由余弦定理得,,
所以.
【巩固练习3】如图,一条巡逻船由南向北行驶,在A处测得灯塔底部C在北偏东方向上,匀速向北航行20分钟到达B处,此时测得灯塔底部C在北偏东方向上,测得塔顶P的仰角为 ,已知灯塔高为.则巡逻船的航行速度为______.
【答案】
【解析】由题意知在 中,,故,即,
解得 ,
在 中, ,
则,而 ,
所以,
所以,
即船的航行速度是每小时千米
类型二 高度问题
(2024·广东·二模)在一堂数学实践探究课中,同学们用镜而反射法测量学校钟楼的高度.如图所示,将小镜子放在操场的水平地面上,人退后至从镜中能看到钟楼顶部的位置,此时测量人和小镜子的距离为,之后将小镜子前移,重复之前的操作,再次测量人与小镜子的距离为,已知人的眼睛距离地面的高度为,则钟楼的高度大约是( )
A.B.C.D.
【答案】D
【解析】如下图,设钟楼的高度为,
由,可得:,
由,可得:,
故,
故,
故选:D.
【巩固练习1】如图,某中学某班级课外学习兴趣小组为了测量某座山峰的高度,先在山脚处测得山顶处的仰角为,又利用无人机在离地面高的处(即),观测到山顶处的仰角为,山脚处的俯角为,则山高_________m.
【答案】
【解析】依题意,则,,,
故,,
在中,由正弦定理得,即,
解得,则.
【巩固练习2】中国古代四大名楼鹳雀楼,位于山西省运城市永济市蒲州镇,因唐代诗人王之涣的诗作《登鹳雀楼》而流芳后世.如图,某同学为测量鹳雀楼的高度,在鹳雀楼的正东方向找到一座建筑物,高约为,在地面上点处(,,三点共线)测得建筑物顶部,鹳雀楼顶部的仰角分别为和,在处测得楼顶部的仰角为,则鹳雀楼的高度约为 .
【答案】74
【解析】由题设及图知:,则,
在中m.
【巩固练习3】中国古代数学名著《海岛算经》记录了一个计算山高的问题(如图1):今有望海岛,立两表齐,高三丈,前后相去千步,令后表与前表相直.从前表却行一百二十三步,人目着地取望岛峰,与表末参合.从后表却行百二十七步,人目着地取望岛峰,亦与表末参合.问岛高及去表各几何?假设古代有类似的一个问题,如图2,要测量海岛上一座山峰的高度AH,立两根高48丈的标杆BC和DE,两竿相距BD=800步,D,B,H三点共线且在同一水平面上,从点B退行100步到点F,此时A,C,F三点共线,从点D退行120步到点G,此时A,E,G三点也共线,则山峰的高度AH=_________步.(古制单位:180丈=300步)
【答案】3280
【解析】由题可知步,步,步.步.
在RtAHF中,在RtAHG中.
所以,,
则.
所以步.
近4年考情(2021-2024)
考题统计
考点分析
考点要求
2024年I卷第15题,13分
高考对本节的考查不会有大的变化,仍将以考查正余弦定理的基本使用、面积公式的应用为主.从近五年的全国卷的考查情况来看,本节是高考的热点,主要以考查正余弦定理的应用和面积公式为主.
(1)正弦定理、余弦定理及其变形
(2)三角形的面积公式并能应用
(3)实际应用
(4)三角恒等变换
2024年II卷第15题,13分
2024年甲卷第11题,5分
2023年I卷II卷第17题,10分
2023年甲卷第16题,5分
2023年乙卷第18题,12分
2022年I卷II卷第18题,12分
2021年I卷II卷第20题,12分
余弦定理
公式
;
;
.
常见变形
;
;
.
A为锐角
A为钝角或直角
图形
关系式
解的个数
一解
两解
一解
一解
无解
相关试卷
这是一份热点专题 6.1 平面向量重难点题型【17类题型汇总】(讲与练)-2025年高考数学二轮热点题型专题突破(新高考专用),文件包含热点专题61平面向量重难点题型17类题型汇总原卷版docx、热点专题61平面向量重难点题型17类题型汇总解析版docx等2份试卷配套教学资源,其中试卷共142页, 欢迎下载使用。
这是一份热点专题 4.3 三角函数图象与性质【11类常考题型汇总】(讲与练)-2025年高考数学二轮热点题型专题突破(新高考专用),文件包含热点专题43三角函数图象与性质11类常考题型汇总原卷版docx、热点专题43三角函数图象与性质11类常考题型汇总解析版docx等2份试卷配套教学资源,其中试卷共97页, 欢迎下载使用。
这是一份热点专题 4.2 三角恒等变换16类常考题型汇总(讲与练)-2025年高考数学二轮热点题型专题突破(新高考专用),文件包含热点专题42三角恒等变换16类常考题型汇总原卷版docx、热点专题42三角恒等变换16类常考题型汇总解析版docx等2份试卷配套教学资源,其中试卷共61页, 欢迎下载使用。