所属成套资源:2024-2025学年高一上学期期中模拟考试生物试卷多份(Word版附解析)
2024-2025学年高一上学期期中模拟考试生物(浙科版2019,第1_3章第三节)试卷(Word版附解析)
展开
这是一份2024-2025学年高一上学期期中模拟考试生物(浙科版2019,第1_3章第三节)试卷(Word版附解析),文件包含浙科版2019第1_3章第三节全解全析浙科版2019docx、浙科版2019第1_3章第三节测试范围浙科版2019第13章第三节考试版A4docx、浙科版2019第1_3章第三节测试范围浙科版2019第13章第三节考试版A3docx、浙科版2019第1_3章第三节参考答案浙科版2019docx、浙科版2019第1_3章第三节答题卡浙科版2019docx、浙科版2019第1_3章第三节答题卡浙科版2019pdf等6份试卷配套教学资源,其中试卷共33页, 欢迎下载使用。
注意事项:
1.本试卷分第Ⅰ卷(选择题)和第Ⅱ卷(非选择题)两部分。答卷前,考生务必将自己的姓名、准考证号填写在答题卡上。
2.回答第Ⅰ卷时,选出每小题答案后,用2B铅笔把答题卡上对应题目的答案标号涂黑。如需改动,用橡皮擦干净后,再选涂其他答案标号。写在本试卷上无效。
3.回答第Ⅱ卷时,将答案写在答题卡上。写在本试卷上无效。
4.测试范围:浙科版2019必修1第一章、第二章、第三章第一~三节
5.难度系数:0.7
6.考试结束后,将本试卷和答题卡一并交回。
一、选择题:本题共15个小题,每小题2分,共30分。每小题只有一个选项符合题目要求。
1.已发现人体有20余种必需的无机盐,其中人体需要较多而在饮食中又容易供给不足的有钙、磷、铁。下面关于无机盐的叙述,不合理的是( )
A.缺铁性贫血是因为人体对铁的摄入量不足,影响到血红蛋白的合成
B.人体血液中Ca2+的含量过高会出现抽搐的症状
C.镁是叶绿素的组成成分之一,缺镁会影响植物光合作用
D.细胞中无机盐的主要存在形式是离子
【答案】B
【解析】无机盐主要以离子的形式存在,其生理作用有:(1)细胞中某些复杂化合物的重要组成成分,如Fe2+是血红蛋白的主要成分,Mg2+是叶绿素的必要成分;(2)维持细胞的生命活动,如Ca2+可调节肌肉收缩和血液凝固,血钙过高会造成肌无力,血钙过低会引起抽搐;(3)维持细胞的酸碱平衡和细胞的形态。
A、缺铁性贫血是因为人体对铁的摄入量不足,影响到血红蛋白的合成,A正确;
B、人体血液中钙离子的含量过低会出现抽搐等症状,过高会出现肌无力,B错误;
C、镁是叶绿素的成分之一,缺镁会影响植物光合作用,C正确;
D、细胞中无机盐大部分以离子形式存在,D正确。
故选B。
2.血红蛋白是红细胞内运输氧的特殊蛋白质,是使血液呈红色的蛋白,由珠蛋白和血红素组成。图甲是血红蛋白的空间结构模式图,其含有两条α链和两条β链(α链和β链不同),图乙表示β链一端的氨基酸排列顺序。下列叙述错误的是( )
A.图乙中①的名称是氨基,该段多肽链由 3 种氨基酸脱水缩合而成
B.据甲、乙两图可知,1条β链至少含有 3个羧基,若2条β链完全相同,则1个血红蛋白分子至少含有8个羧基
C.构成蛋白质多样性的原因在于氨基酸的数目、种类、排列顺序和肽链的盘曲、折叠方式及其形成的空间结构不同
D.氨基酸脱水缩合产生水,水中的氢都来自氨基
【答案】D
【解析】图甲是血红蛋白的空间结构模式图,血红蛋白是由4条肽链组成的;图乙表示血红蛋白β肽链一端(圆圈所示部分)的氨基酸排列顺序,其中①是氨基,②④⑥⑧是R基,⑨是肽键的一部分。
A、分析图乙可知,①是氨基,分析题图中②④⑥⑧四个R基可知,⑥⑧R基相同,因此图乙显示的一段多肽链中四个氨基酸共3种,A正确;
B、由题图可知,图乙表示的β链中有2个氨基酸中的R基含有羧基,因此该β链中至少含有3个羧基;若两条β链完全相同,则2条β链中的羧基至少是6个,2条α链至少含有2个羧基,因此1个血红蛋白分子至少含有8个羧基,B正确;
C、蛋白质多样性的原因是氨基酸的数目、种类、排列顺序和肽链的盘曲、折叠方式及其形成的空间结构不同,C正确;
D、氨基酸脱水缩合产生水,水中的氢来自于氨基和羧基,D错误。
故选D。
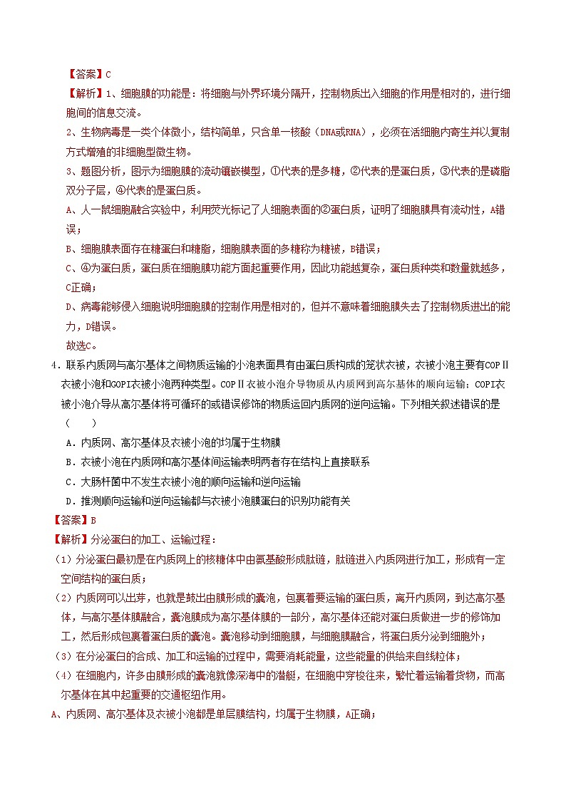
3.下图为细胞膜的亚显微结构模式图,下列说法正确的是( )
A.人—鼠细胞融合实验中,利用荧光标记人细胞表面的③,证明了细胞膜具有流动性
B.细胞膜表面存在糖蛋白和糖脂,称为糖被
C.细胞膜的功能特性与④有关,膜的功能越复杂,④的种类和含量越多
D.病毒能够入侵人细胞说明该细胞膜已经丧失了控制物质进出的能力
【答案】C
【解析】1、细胞膜的功能是:将细胞与外界环境分隔开,控制物质出入细胞的作用是相对的,进行细胞间的信息交流。
2、生物病毒是一类个体微小,结构简单,只含单一核酸(DNA或RNA),必须在活细胞内寄生并以复制方式增殖的非细胞型微生物。
3、题图分析,图示为细胞膜的流动镶嵌模型,①代表的是多糖,②代表的是蛋白质,③代表的是磷脂双分子层,④代表的是蛋白质。
A、人一鼠细胞融合实验中,利用荧光标记了人细胞表面的②蛋白质,证明了细胞膜具有流动性,A错误;
B、细胞膜表面存在糖蛋白和糖脂,细胞膜表面的多糖称为糖被,B错误;
C、④为蛋白质,蛋白质在细胞膜功能方面起重要作用,因此功能越复杂,蛋白质种类和数量就越多,C正确;
D、病毒能够侵入细胞说明细胞膜的控制作用是相对的,但并不意味着细胞膜失去了控制物质进出的能力,D错误。
故选C。
4.联系内质网与高尔基体之间物质运输的小泡表面具有由蛋白质构成的笼状衣被,衣被小泡主要有COPⅡ衣被小泡和GOPI衣被小泡两种类型。COPⅡ衣被小泡介导物质从内质网到高尔基体的顺向运输;COPI衣被小泡介导从高尔基体将可循环的或错误修饰的物质运回内质网的逆向运输。下列相关叙述错误的是( )
A.内质网、高尔基体及衣被小泡的均属于生物膜
B.衣被小泡在内质网和高尔基体间运输表明两者存在结构上直接联系
C.大肠杆菌中不发生衣被小泡的顺向运输和逆向运输
D.推测顺向运输和逆向运输都与衣被小泡膜蛋白的识别功能有关
【答案】B
【解析】分泌蛋白的加工、运输过程:
(1)分泌蛋白最初是在内质网上的核糖体中由氨基酸形成肽链,肽链进入内质网进行加工,形成有一定空间结构的蛋白质;
(2)内质网可以出芽,也就是鼓出由膜形成的囊泡,包裹着要运输的蛋白质,离开内质网,到达高尔基体,与高尔基体膜融合,囊泡膜成为高尔基体膜的一部分,高尔基体还能对蛋白质做进一步的修饰加工,然后形成包裹着蛋白质的囊泡。囊泡移动到细胞膜,与细胞膜融合,将蛋白质分泌到细胞外;
(3)在分泌蛋白的合成、加工和运输的过程中,需要消耗能量,这些能量的供给来自线粒体;
(4)在细胞内,许多由膜形成的囊泡就像深海中的潜艇,在细胞中穿梭往来,繁忙着运输着货物,而高尔基体在其中起重要的交通枢纽作用。
A、内质网、高尔基体及衣被小泡都是单层膜结构,均属于生物膜,A正确;
B、衣被小泡在内质网和高尔基体间运输表明两者存在结构上间接联系,B错误;
C、由于大肠杆菌属于原核生物,没有内质网和高尔基体,故其体内不发生衣被小泡在内质网和高尔基体之间的顺向运输和逆向运输,C正确;
D、无论顺向运输还是逆向运输,特定的运输方向与衣被小泡膜蛋白的识别功能有关,D正确。
故选B。
5.ATP是细胞中直接能源物质。下图是ATP的结构示意图,①~②表示结构成分,③~⑤表示键位,下列有关叙述错误的是( )
A.①和②组成的结构代表ATP中的“A”
B.图中③、④、⑤都是磷酸键
C.ATP可以断裂④后作为原料参与组成RNA
D.细胞中ATP、ADP的相互转化中,物质可逆,能量不可逆
【答案】B
【解析】ATP又叫腺苷三磷酸,简称为ATP,其结构式是:A-P~P~P。A表示腺苷、T表示三个、P表示磷酸基团、“~”表示特殊化学键。ATP水解释放能量断裂的是末端的那个特殊化学键。ATP来源于光合作用和呼吸作用。放能反应一般与ATP的合成相联系,吸能反应一般与ATP的水解相联系。
A、①和②组成的结构代表ATP中的“A”,即腺苷,A正确;
B、化学键③为普通磷酸键,④、⑤为特殊化学键,B错误;
C、ATP可以断裂④后为腺嘌呤核糖核苷酸,可以作为原料参与组成RNA,C正确;
D、在ATP与ADP的相互转化的方程式中,物质是可逆的,但是能量是不可逆的,D正确。
故选B。
6.某同学在进行某酶促反应实验时,希望加快反应速率,以下操作一定不能达到目的的是( )
A.换用等量催化活性更强的酶B.增加反应体系中酶的数量
C.调节反应条件使其处于最适条件D.向反应体系中加入水以增加体积
【答案】D
【解析】酶是活细胞产生的具有催化作用的有机物,绝大多数是蛋白质,少数是RNA。酶具有高效性、专一性和作用条件温和的特点。过酸、过碱或温度过高,会使酶的空间结构遭到破坏, 使酶永久失活。低温时,酶的活性很低,但酶的空间结构稳定,在适宜的温度下酶的活性会升高。
A、换用等量催化活性更强的酶,相同条件下,酶促反应速率可加快,A正确;
B、增加反应体系中酶的数量,酶浓度增加,相同条件下,酶促反应速率加快,B正确;
C、调节反应条件使其处于最适条件,酶活性增加,相同条件下,酶促反应速率加快,C正确;
D、向反应体系中加入水以增加体积,导致底物浓度和酶浓度降低,相同条件下,酶促反应速率减慢,D错误。
故选D。
7.下列有关胞吞和胞吐的叙述,不正确的是( )
A.胞吞和胞吐过程离不开膜上磷脂双分子层的流动性
B.通过胞吞和胞吐作用运输物质时,都会有囊泡的形成
C.通过胞吞和胞吐作用运输物质时,需要膜上蛋白质的参与
D.物质通过胞吞、胞吐进出细胞,不需要细胞呼吸所释放的能量
【答案】D
【解析】大分子物质是通过胞吞或胞吐的方式运输的。胞吞和胞吐的生理基础是细胞膜的流动性,在此过程中需要消耗由细胞呼吸提供的能量。
A、胞吞和胞吐的生理基础是细胞膜的流动性,即胞吞和胞吐过程离不开膜上磷脂双分子层的流动性,A正确;
B、胞吞的过程是当细胞摄取大分子时,首先大分子附着在细胞表面,这部分细胞膜内陷形成小囊,包围着大分子,然后小囊从细胞膜上分离下来,形成囊泡,进入细胞内部。胞吐的过程是需要外排的大分子,先在细胞内形成囊泡,囊泡移动到细胞膜处,与细胞膜融合,将大分子排出细胞。可见,胞吞和胞吐作用过程中都能形成囊泡,B正确;
CD、蛋白质通过胞吞或胞吐作用进出细胞时,首先需要与膜上蛋白质结合,且需要细胞呼吸所释放的能量,C正确、D错误。
故选D。
8.核酸是细胞内携带遗传信息的物质,在细胞中具有极其重要的作用,下列关于核酸的叙述,错误的是( )
A.不同核苷酸之间的差别是含氮碱基不同
B.核酸的合成过程可能需要蛋白质的参与
C.不同人的DNA的脱氧核苷酸排列顺序不同
D.由A、T、G、C四种碱基参与构成的核苷酸有7种
【答案】A
【解析】核酸是细胞内携带遗传信息的物质,在生物体的遗传、变异和蛋白质的生物合成中具有极其重要的作用,核酸的基本组成单位是核苷酸,它是由一分子的磷酸、一分子的含氮碱基、一分子的五碳糖组成。
A、不同核苷酸之间的差异可能是含氮碱基不同,也可能是五碳糖的种类不同,A错误;
B、核酸的合成需要酶的催化,B正确;
C、不同的人遗传信息不同,即DNA不同,遗传信息就是脱氧核苷酸的排列顺序,C正确;
D、由A碱基参与构成核苷酸是腺嘌呤核糖核苷酸和腺嘌呤脱氧核糖核苷酸,由T碱基参与构成核苷酸是胸腺嘧啶脱氧核糖核苷酸,由G碱基参与构成核苷酸是鸟嘌呤核糖核苷酸和鸟嘌呤脱氧核糖核苷酸,由C碱基参与构成核苷酸是胞嘧啶核糖核苷酸和胞嘧啶脱氧核糖核苷酸,由A、T、G、C四种碱基参与构成的核苷酸有7种,D正确。
故选A。
阅读下列材料,完成下面9、10小题。
溶酶体被称为细胞的“自杀口袋”,其内含大量水解酶,可降解细胞内的生物大分子。溶酶体膜在成分上与其他生物膜不同,其膜上嵌有转运H的蛋白质,含有多种载体蛋白和较多的胆固醇,与细胞质基质接触的膜蛋白高度糖基化(蛋白质翻译后修饰的一种重要方式),可以防止溶酶体酶对膜蛋白的水解。
9.关于溶酶体膜的功能,下列叙述错误的是( )
A.溶酶体膜具有选择透过性
B.溶酶体膜的功能由它的成分和结构决定
C.溶酶体膜上的胆固醇一定与膜的流动性无关
D.溶酶体膜将其内进行的多种化学反应与其他细胞器分隔开
10.从结构与功能相适应的角度分析,下列叙述正确的是( )
A.溶酶体通过协助扩散将H+泵入溶酶体内,以形成和维持膜内的酸性环境
B.溶酶体通过多种载体蛋白将细胞内无用的生物大分子转运至溶酶体内
C.溶酶体膜蛋白高度糖基化可能发生在内质网或高尔基体
D.动物细胞的生物膜系统中,只有溶酶体膜含胆固醇
【答案】9.C 10.C
【解析】1、水解酶属于蛋白质,是在核糖体上合成的。
2、溶酶体属于生物膜系统,在消化细胞内的物质时要吞噬这些物质,形成具有消化作用的小泡,所以溶酶体执行功能时要发生膜成分的更新。
3、溶酶体能够分解很多种物质以及衰老、损伤的细胞器,清除侵入细胞的病毒或病菌,被比喻为细胞内的“酶仓库”“消化系统”。
9.A、溶酶体膜两侧的pH不同,与H+的运转有关,运输方式是主动运输,体现膜的选择透过性,A正确;
B、结构决定功能,则溶酶体的功能是由其成分和结构决定的,B正确;
C、胆固醇的含量增加会降低膜的流动性,则溶酶体膜上的胆固醇影响膜的流动性,C错误;
D、细胞内的生物膜把各种细胞器分隔开,使多种化学反应同时进行,而互不干扰,所以溶酶体膜将其内进行的多种化学反应与其他细胞器分隔开,D正确。
故选C。
10.A、溶酶体内的pH低于细胞质,则溶酶体通过主动运输的方式将H+泵入溶酶体内,以形成和维持膜内的酸性环境,A错误;
B、生物大分子进入溶酶体的方式为胞吞,B错误;
C、蛋白质的加工发生在内质网和高尔基体,所以溶酶体膜蛋白高度糖基化可能发生在内质网或高尔基体,C正确;
D、动物细胞的细胞膜中含有胆固醇,D错误。
故选C。
11.将洋葱外表皮细胞放入一定浓度的某种溶液中,洋葱外表皮细胞紫色液泡的体积随时间的变化如图所示。下列有关叙述正确的是( )
A.从a点到b点对应时刻,细胞不断吸水,细胞液的浓度不断下降
B.a点到b点原生质层与细胞壁发生分离
C.如果该种溶液是KNO3溶液,那么从b点开始,细胞主动吸收KNO3
D.如果该种溶液是0.3g/mL的蔗糖溶液,也可以得到如图所示的类似曲线
【答案】B
【解析】根据题意分析可知:在显微镜下观察发现开始液泡体积逐渐变小,后来又逐渐增大,说明细胞先失水后吸水,即细胞先发生质壁分离后自动复原。一定浓度的硝酸钾溶液中,开始会出现质壁分离现象,细胞的含水量降低,但是由于细胞可以通过主动运输的方式吸收硝酸钾,随后会出现质壁分离的复原,含水量增加,因此推测该溶液类似于硝酸钾溶液。
AB、据图可知,从a点到b点对应时刻,紫色液泡的体积逐渐减小,细胞不断失水,原生质层和细胞壁发生分离,细胞液的浓度不断上升,细胞吸水能力越来越强,A错误,B正确;
C、如果放入的是KNO3溶液,细胞一开始就在吸收K+、NO3-,从b点开始,细胞液浓度大于外界溶液,细胞开始从外界溶液吸收水分,逐渐发生质壁分离的复原,C错误;
D、如果放入的是0.3g/ml的蔗糖溶液,细胞需要放在清水中才可能发生质壁分离的复原,不会出现上图类似曲线,D错误。
故选B。
12.下列关于细胞中有机物检测的叙述,正确的是( )
A.检测豆浆中含有蛋白质时,应将双缩脲试剂A液和B液混匀后滴加入样液中
B.检测花生子叶中含有脂肪时,染色后需用体积分数为50%的酒精溶液洗去浮色
C.检测苹果匀浆中含有还原糖时,在样液中加入斐林试剂后即可观察到预期的颜色反应
D.在小麦种子匀浆中滴加一定量碘液,若匀浆出现深砖红色,则说明小麦种子中含大量淀粉
【答案】B
【解析】生物组织中还原糖有葡萄糖、果糖、乳糖、麦芽糖等,常用的材料为梨、苹果和白萝卜等。脂肪鉴定常用苏丹Ⅲ染液,常用的材料为花生。蛋白质的鉴定实验,使用双缩脲试剂,常用稀释的鸡蛋清。
A、使用双缩脲试剂检测蛋白质时,先加A液1mL,再加B液4滴,A错误;
B、苏丹Ⅲ染液是脂溶性的,可溶于酒精,脂肪鉴定过程中需用体积分数50%的酒精洗去浮色,B正确;
C、斐林试剂鉴定还原糖产生砖红色沉淀需要水浴加热,C错误;
D、淀粉与碘液反应呈蓝色,D错误。
故选B。
13.关于细胞膜结构和功能说法,正确的是( )
A.细胞膜能控制物质进出细胞,因此对细胞有害的物质不能进入
B.细胞膜可以让细胞和外界环境完全隔绝开
C.功能越复杂的细胞膜,蛋白质的种类与数量就越多
D.细胞膜的结构特点是具有选择透过性,因此细胞可以有选择性地与外界进行物质交换
【答案】C
【解析】细胞膜的主要组成成分是蛋白质和脂质,蛋白质是生命活动的主要承担者,细胞膜的功能复杂程度与细胞膜蛋白质的种类与数量有关;细胞膜中的磷脂分子和大多数是可以运动的,因此细胞膜的结构特点是具有一定的流动性;细胞膜的功能特点是具有选择透过性。
A、细胞膜虽然能控制物质进出细胞,但控制能力有限,因此对细胞有害的物质不是绝对不能进入,A错误;
B、细胞膜是“系统的边界”,能将细胞与外界环境分隔开,但由于细胞膜能控制物质进出细胞,并非细胞膜和外界环境完全隔绝开,B错误;
C、蛋白质种类多样,功能多样,细胞膜的功能复杂程度与细胞膜蛋白质的种类与数量有关,C正确;
D、细胞膜的功能特点是具有选择透过性,因此细胞可以有选择性地与外界进行物质交换,D错误。
故选C。
14.科学家将含有一定量 Ca2+ 、Mg2+、SiO44-的培养液分成两等份,再将水稻和番茄分别放在上述培养液中培养。一段时间后,番茄培养液和水稻培养液中离子浓度的变化如图所示,下列分析错误的是( )
A.水稻和番茄对同种无机盐的吸收量不同
B.水稻和番茄吸收无机盐的同时也吸收水
C.水稻细胞膜上 SiO44-载体蛋白较 Ca2+载体蛋白多
D.因番茄根细胞排出 SiO44-,导致培养液中浓度大于初始时
【答案】D
【解析】不同植物吸收同一种离子的速率不同,培养液中离子浓度升高,是由于植物吸收水分的相对速率大于吸收离子的相对速率。
A、由图可知,水稻和番茄对同一离子的吸收量不同,例如,镁离子,番茄吸收较多,水稻吸收较少,A正确;
B、由图可知,水稻吸收水分的相对速率大于吸收钙离子和镁离子的相对速率,从而导致了水稻培养液中的钙离子和镁离子离子浓度升高;番茄吸收水分的相对速率大于吸收SiO44-的相对速率,从而导致了水稻培养液中的SiO44-浓度升高,因此水稻和番茄吸收无机盐的同时也吸收水,B正确;
C、水稻培养液中SiO44-浓度比Ca2+低,所以水稻细胞吸收SiO44-的速率比Ca2+快,由此推测水稻细胞膜上SiO44-载体蛋白较Ca2+载体蛋白多,C正确;
D、番茄吸收无机盐的同时也吸收水,番茄吸收水分的相对速率大于吸收SiO44-的相对速率,培养液中SiO44-浓度大于初始时,D错误。
故选D。
15.下列有关“骨架或支架”的叙述,正确的是( )
A.溶酶体膜和核膜的基本支架是磷脂双分子层和蛋白质分子
B.动物细胞膜的基本支架上的蛋白质分子和糖类分子均对称分布
C.多糖、蛋白质、脂肪、核酸等生物大分子的单体均以碳链为基本骨架
D.细胞骨架是由蛋白质纤维组成的网架结构,与物质运输、能量转化和信息传递等有关
【答案】D
【解析】1、细胞骨架是真核细胞中维持细胞形态、保持细胞内部结构有序性的网架结构,细胞骨架由蛋白质纤维组成。 2、生物膜的基本骨架是磷脂双分子层。3、DNA分子的基本骨架是磷酸和脱氧核糖交替连接构成的。4、碳元素具有4个共价键,易形成碳链,是构成细胞中所有有机化合物的基本骨架;糖类、蛋白质、核酸等有机化合物以碳链为骨架,碳链是构成细胞生命大厦的基本框架。
A、生物膜的基本支架是磷脂双分子层,不是磷脂双分子层和蛋白质分子,A错误;
B、 动物细胞膜的基本支架是磷脂双分子层,膜上的蛋白质分子和糖类分子不是对称分布的,B错误;
C、多糖、蛋白质、核酸等生物大分子的单体均以碳链为基本骨架,但脂肪不是生物大分子,C错误;
D、细胞骨架是由蛋白质纤维组成的网架结构,与物质运输、能量转化和信息传递等有关,D正确。
故选D。
非选择题:(本部分共4小题,除注明外,每空1分,共计70分)
16.(15分)血红蛋白是红细胞的组成部分,呈红色。血红蛋白由574个氨基酸组成,含有两条a链,两条β链,下图是血红蛋白的形成过程。请回答下列问题:
(1)组成血红蛋白的四条肽链都是由氨基酸通过 方式在 上合成的。观察血红蛋白的形成过程图,写出从氨基酸到蛋白质大致有哪些结构层次(用文字和箭头表示): 。(3分)
(2)在血红蛋白形成过程中,失去的水分子数是 ,形成的血红蛋白中至少含有 个氨基。
(3)吃熟鸡蛋易消化,但高温会引起蛋白质的变性,从蛋白质的结构组成上分析,蛋白质变性 (会/不会)影响其营养价值,原因是 。(3分)
(4)进入人体消化道的蛋白质食物,要经过消化形成氨基酸才能被人体细胞吸收,吸收的氨基酸在人体细胞中合成构成人体的蛋白质,人体的蛋白质和食物中的蛋白质一样吗?__________,尝试从组成蛋白质的氨基酸角度说出细胞内蛋白质种类众多的原因(答二点):___________________________ 。(3分)
【16.答案】
(1)脱水缩合 核糖体 氨基酸→多肽链→一条或几条肽链盘曲折叠形成蛋白质(3分)
(2)570 4
(3)不会 高温等条件会破坏蛋白质的空间结构,并不改变氨基酸的种类,因此不影响其营养价值(3分)
(4) 不一样 组成蛋白质的氨基酸的种类、数目、(排列顺序)不同(3分)
【解析】脱水缩合过程中的相关计算:(1)脱去的水分子数=形成的肽键个数=氨基酸个数-肽链条数;(2)蛋白质分子至少含有的氨基数或羧基数,应该看肽链的条数,有几条肽链,则至少含有几个氨基或几个羧基;(3)蛋白质分子量=氨基酸分子量×氨基酸个数-水的个数×18。
(1)一个氨基酸分子 的羧基(—COOH)和另一个氨基酸分子的氨基(—NH2) 相连接,同时脱去一分子的水,这种结合方式叫作脱水缩合。核糖体是蛋白质合成场所,或脱水缩合场所;组成血红蛋白的四条肽链都是由氨基酸通过脱水缩合方式在核糖体上合成的。分析题图可知,血红蛋白的形成过程为氨基酸→多肽链→一条或几条肽链盘曲折叠形成蛋白质。
(2)题干信息:血红蛋白由574个氨基酸组成,含有两条a链,两条β链,则在血红蛋白形成过程中,失去的水分子数=形成的肽键个数=氨基酸个数-肽链条数=574-4=570;蛋白质分子至少含有的氨基数或羧基数,应该看肽链的条数,有几条肽链,则至少含有几个氨基或几个羧基;形成的血红蛋白中至少含有4个氨基。
(3)蛋白质变性是指蛋白质在某些物理和化学因素作用下其特定的空间构象被破 坏,从而导致其理化性质的改变和生物活性丧失的现象。吃熟鸡蛋易消化,但高温会引起蛋白质的变性,从蛋白质的结构组成上分析,蛋白质变性不会影响其营养价值,因为高温等条件会破坏蛋白质的空间结构,并不改变氨基酸的种类,因此不会影响其营养价值。
(4)蛋白质的结构多样性的原因是组成蛋白质的氨基酸的种类、数目及排列顺序不同,及肽链通过盘曲折叠形成的蛋白质的空间结构不同;进入人体消化道的蛋白质食物,要经过消化形成氨基酸才能被人体细胞吸收,吸收的氨基酸在人体细胞中合成构成人体的蛋白质,人体的蛋白质和食物中的蛋白质不一样,从组成蛋白质的氨基酸角度分析原因是组成蛋白质的氨基酸的种类、数目、(排列顺序)不同。
17.(21分)下列A,B两图是细胞的亚显微结构图,请据图回答下列问题。
图中两种细胞模式图是在 (“光学”或“电子”)显微镜下观察的结果绘成的。其中图B细胞可能表示的是高等植物的叶肉细胞而非动物细胞或低等植物细胞,做出该判断依据是
________________。(3分)
(2)图B中具双层膜的结构有 (3分),细胞中这些具膜的结构共同构成了细胞的 系统。某单层膜细胞器未在A图中画出,该细胞器为 , 其功能是 (3分)。
(3)两图中含有核酸的细胞器有 (填名称)(3分)和核糖体。两图都具有细胞核,细胞核的功能是遗传信息库及 (3分)。
(4)若A细胞是唾液腺细胞,则该细胞合成并分泌唾液淀粉酶时,依次经过的细胞结构 (3分)(用图A中的序号表示)。
【17.答案】(21分)
(1) 电子 有细胞壁叶绿体液泡无中心体(3分)
(2) 线粒体、叶绿体、细胞核(3分) 生物膜 溶酶体 分解衰老损伤的细胞器,吞噬并杀死侵入细胞的病毒或细菌(3分)
(3) 线粒体、叶绿体(3分) 细胞代谢和遗传的控制中心(3分)
(4) ⑥⑨③① (3分)
【解析】1、分泌蛋白的合成与分泌过程:附着在内质网上的核糖体合成蛋白质→内质网进行粗加工→内质网“出芽”形成囊泡→高尔基体进行再加工形成成熟的蛋白质→高尔基体“出芽”形成囊泡→细胞膜,整个过程还需要线粒体提供能量。
2、题图分析,据图A细胞中①表示细胞膜,②表示线粒体,③表示高尔基体,④表示染色质,⑤表示中心体,⑥表示核糖体,⑦表示核膜,⑧表示核仁,⑨表示内质网;图B细胞中①表示细胞壁,②表示高尔基体,③表示细胞核,④表示核糖体,⑤表示线粒体,⑥表示液泡,⑦表示叶绿体,A细胞为动物细胞,B细胞为植物细胞。
(1)图中两种细胞模式图为亚显微结构模式图,是在电子显微镜下观察的结果。图B细胞有细胞壁叶绿体液泡无中心体因此推测图B细胞可能表示的是高等植物的叶肉细胞。
(2)图B为高等植物细胞,其中具双层膜的结构有3个,分别是核膜、线粒体膜和叶绿体膜,细胞中这些具膜的结构共同参与构成了细胞的生物膜系统。某细胞器未在A图中画出,该细胞器应该为溶酶体,溶酶体主要存在于动物细胞中,其中含有多种水解酶,是细胞中的消化车间,其功能表现在能分解衰老损伤的细胞器,吞噬并杀死侵入细胞的病毒或细菌。
(3)两图中含有核酸的细胞器有叶绿体,线粒体和核糖体。细胞核的功能是遗传信息库、细胞代谢和遗传的控制中心。
(4)若A细胞是唾液腺细胞,唾液淀粉酶的化学本质是蛋白质,则该细胞合成并分泌唾液淀粉酶时,依次经过的细胞结构⑥核糖体(合成多肽链)、⑨内质网(对蛋白质进行初加工)、③高尔基体(对来自内质网的蛋白质进行再加工)、①细胞膜,其中③高尔基体起着交通枢纽的作用,能将来自内质网的蛋白质加工后转运至细胞膜释放出去。
18.(17分)如图1是生物膜的流动镶嵌模型及物质跨膜运输示意图,其中组成离子通道的通道蛋白是横跨生物膜的亲水性通道,允许相应的离子通过,①②③④代表不同的运输方式。图2表示物质通过膜的运输速率(纵坐标)随O2浓度变化的情况。请仔细观察图示并回答有关问题。
(1)图1生物膜的功能与其化学组成密切相关,功能越复杂的生物膜,_____________的种类与数目越多。
(2)图1中可以代表CO2排出细胞的是 (填序号);图1中③代表的运输方式是 ;鲨鱼体内能积累大量的盐,盐分过高时就要及时将多余的盐分排出,经研究,鲨鱼体内多余的盐分是经②途径排出的,那么其跨膜运输的方式是 。
(3)图2与图1中的 (填序号)代表的物质运输方式一致。若需跨膜运输的物质充足,图2中曲线出现BC段的主要原因是 。(2分)
(4)柽柳的叶子和嫩枝可以将植物体内的盐分排出,是强耐盐植物。为探究柽柳从土壤中吸收盐分的方式是主动运输还是被动运输,设计了如下实验。
①实验步骤:
A.取甲、乙两组生长发育基本相同的柽柳幼苗植株,放入适宜浓度的含有Ca2+、Na+的培养液中进行培养。
B.甲组给予正常的呼吸条件,乙组 。(2分)
C. 。(2分)
②实验结果及结论:
a:若乙组吸收速率明显小于甲组吸收速率,则________________________________。(2分)
b:若_______________________________ ,(2分)则_________________________。(2分)
【18.答案】(17分)
(1)蛋白质
(2) ① 简单扩散(自由扩散) 协助扩散(易化扩散)
(3) ④ 需跨膜运输的物质足够,但细胞膜上载体蛋白的数量有限,故图中曲线BC段运输速率不再增加(2分)
(4) B:加入呼吸抑制剂,其余条件一致(2分)
C:一段时间后,检测、计算离子的吸收速率是否相同(2分)
a.柽柳从土壤中吸收盐分的方式是主动运输(2分)
b.两组实验离子吸收速率相同(2分) 柽柳从土壤中吸收盐分的方式是被动运输(2分)
【解析】图一中①不需要载体蛋白的协助,代表自由扩散,②③需要载体蛋白协助,且不消耗能量,代表协助扩散,④需要载体蛋白的协助并消耗能量,代表主动运输方式。
(1)生物膜的功能主要由蛋白质来体现的,功能越复杂的生物膜,蛋白质的种类与数目越多。
(2)图1中可以代表CO2排出细胞的是①自由扩散,图1中③需要转运蛋白,不需要消耗能量,所以代表的运输方式是协助扩散。鲨鱼体内盐分过高时可经②途径将多余的盐分排出体外,其跨膜运输的方式是协助扩散。
(3)图二中的物质运输方式一定范围内与氧气浓度成正比,应为主动运输方式,与图一中的④代表的物质运输方式一致。需跨膜运输的物质足够,但细胞膜上载体蛋白的数量有限,故图中曲线BC段运输速率不再增加。
(4)主动运输和被动运输的根本区别是是否消耗能量,探究柽柳从土壤中吸收盐分的方式是主动运输还是被动运输,乙组可利用呼吸抑制剂进行有无能量供应的对照实验,C、一段时间后,检测、计算离子的吸收速率是否相同。若b两组实验离子吸收速率相同,则说明结论为柽柳从土壤中吸收盐分的方式是被动运输;若提供能量的甲组离子吸收速率大于乙组,则说明柽柳从土壤中吸收盐分的方式是主动运输方式。
19.(17分)为保证市民的食品安全,执法人员会使用ATP荧光检测系统对餐饮行业中餐具等用品的微生物含量进行检测。其设计灵感来源于萤火虫尾部发光器发光的原理。请据图回答:
(1)图a为萤火虫尾部发光器发光的原理,据图分析可知萤火虫能够发光是由于萤火虫腹部细胞内的 催化荧光素反应,从而放出光子而发出荧光。
(2)图b中的荧光检测仪可检测上述反应中荧光强度,从而推测微生物含量。该仪器可用作检测微生物含量的前提包括 。
①细胞中储备的ATP非常多;②所有生物活细胞中都含有ATP;③不同细胞中ATP浓度差异不大;④荧光强度与ATP供应呈正相关;⑤试剂与样品混合后发荧光属于放能反应
综合上述材料分析,为保证该反应顺利进行,检测试剂中除了荧光素酶外,至少应有 。(2分)根据酶的特性,检测试剂应在低温保存,使用时再恢复至常温,原因是 。(2分)
(3)ATP的结构简式为 ,中文名称是 。A代表 。
(4)生物体对ATP的需求较大,但细胞内ATP的含量较少,细胞能满足生物体对ATP的需求的主要原因是 。
(5)请写出ATP水解反应式 。(2分)
(6)为了研究萤火虫发光与ATP的关系,某研究小组做了下列相关实验。器材试剂:培养皿、试管、活萤火虫、ATP制剂、质量浓度为0.0001g/mL的葡萄糖溶液、生理盐水、蒸馏水等。
实验步骤:请补全实验步骤及现象:
a、 b、 c、
实验结论: 。(2分)
【19.答案】(17分)
(1)荧光素酶
(2) ②③④ 荧光素和氧气(2分) 低温条件下酶的空间结构稳定,当升高温度时,酶的活性增加(2分)
(3) A-P~P~P 腺苷三磷酸 腺苷
(4)ATP与ADP的转化速率较快
(5)ATPADP+Pi+能量(2分)
(6) 5mLATP制剂 5mL蒸馏水 恢复发光 ATP是生命活动的直接能源物质,而葡萄糖不是生命活动的直接能源物质(2分)
【分析】ATP的结构简式是A-P~P~P,其中A代表腺苷,T是三的意思,Р代表磷酸基团。合成ATP的能量来自呼吸作用或光合作用;ATP水解在细胞的各处,ATP合成在线粒体,叶绿体,细胞质基质。
【详解】(1)由图可知,萤火虫能够发光是由于萤火虫腹部细胞内的荧光素酶催化荧光素反应形成荧光素酰腺苷酸,后者在荧光素酶的作用下被氧气氧化发光。
(2)①细胞内的ATP含量较少,①错误;
②③所有生物活细胞中都含有ATP,不同细胞中ATP浓度差异不大,这是以荧光强度反应微生物含量的前提,②③正确;
④荧光强度与ATP供应呈正相关,所以ATP越多,荧光强度越大,④正确;
⑤根据图a可知,该过程需要ATP水解供能,属于吸能反应,即试剂与样品混合后发荧光属于吸能反应,⑤错误。
综上分析,该仪器可用作检测微生物含量的前提包括②③④。
为保证该反应顺利进行,检测试剂中除了荧光素酶外,至少应有荧光素、氧气。由于低温条件下酶的活性较低,且酶的分子结构较稳定,使用时升高温度可使酶的活性升高,因此检测试剂应在低温保存,使用时再恢复至常温。
(3)ATP的结构简式为A-P~P~P,中文名称是腺苷三磷酸,其中A代表腺苷,1mlATP水解为ADP 时释放出的能量高达30.54kJ,所以说ATP是一种高能磷酸化合物。
(4)生物体对ATP的需求较大,但细胞内ATP的含量较少,是因为ATP与ADP的转化速率较快,ATP消耗后可迅速产生,所以可以满足生物体对ATP的需求。
(5)ATP水解反应式为:ATPADP+Pi+能量。
(6)分析题意,本实验是研究萤火虫发光与ATP的关系,则实验的自变量是加入的物质种类,实验设计应遵循对照与单一变量原则,故实验中一组加入ATP,一组加入葡萄糖,对照组加入等量蒸馏水,因变量为是否发光。根据2和3试管步骤2后都不发光,说明b加入的是5mL的蒸馏水,则a加入的是5mLATP制剂,由于ATP是生命活动的直接能源物质,因此c为恢复发光,实验结论为:ATP是生命活动的直接能源物质而葡萄糖不是直接能源物质。
试管
步骤①
发光熄灭时,
立即进行步骤2
步骤②
现象
1
捣碎的发光器+生理盐水
a
c、
2
捣碎的发光器+生理盐水
5mL葡萄糖溶液
不再发光
3
捣碎的发光器+生理盐水
b、
不再发光
相关试卷
这是一份2024-2025学年高二上学期期中模拟考试生物(浙江专用,浙科版2019选择性必修1第1~4章)试卷(Word版附解析),文件包含浙江专用浙科版2019选择性必修1第14章全解全析浙江专用docx、浙江专用浙科版2019选择性必修1第14章测试范围选择性必修一第14章考试版A4浙江专用docx、浙江专用浙科版2019选择性必修1第14章测试范围选择性必修一第14章考试版A3浙江专用docx、浙江专用浙科版2019选择性必修1第14章参考答案浙江专用docx、浙江专用浙科版2019选择性必修1第14章答题卡浙江专用docx、浙江专用浙科版2019选择性必修1第14章答题卡浙江专用pdf等6份试卷配套教学资源,其中试卷共36页, 欢迎下载使用。
这是一份2024-2025学年高二上学期期中模拟考试生物(浙科版2019,选择性必修1第1~4章)试卷(Word版附解析),文件包含浙科版2019选择性必修1第14章全解全析浙科版2019docx、浙科版2019选择性必修1第14章测试范围浙科版2019选择性必修一第14章考试版A4docx、浙科版2019选择性必修1第14章测试范围浙科版2019选择性必修一第14章考试版A3docx、浙科版2019选择性必修1第14章参考答案浙科版2019docx、浙科版2019选择性必修1第14章答题卡浙科版2019docx、浙科版2019选择性必修1第14章答题卡浙科版2019pdf等6份试卷配套教学资源,其中试卷共38页, 欢迎下载使用。
这是一份2024-2025学年高一上学期期中模拟考试生物(单选版,人教版2019第1_4章)01试卷(Word版附解析),文件包含单选版人教版2019第1_4章01全解全析新高考通用docx、单选版人教版2019第1_4章01测试范围人教版2019第14章考试版A4新高考通用docx、单选版人教版2019第1_4章01测试范围人教版2019第14章考试版A3新高考通用docx、单选版人教版2019第1_4章01参考答案新高考通用docx、单选版人教版2019第1_4章01答题卡新高考通用docx、单选版人教版2019第1_4章01答题卡新高考通用pdf等6份试卷配套教学资源,其中试卷共37页, 欢迎下载使用。

