所属成套资源:2024-2025学年高一上学期期中模拟考试生物试卷多份(Word版附解析)
- 2024-2025学年高一上学期期中模拟考试生物(北京专用,第1_4章)试卷(Word版附解析) 试卷 0 次下载
- 2024-2025学年高一上学期期中模拟考试生物(不定向版,人教版2019第1_4章)02试卷(Word版附解析) 试卷 0 次下载
- 2024-2025学年高一上学期期中模拟考试生物(多选版,人教版2019第1_4章)03试卷(Word版附解析) 试卷 0 次下载
- 2024-2025学年高一上学期期中模拟考试生物(沪科版2020)试卷(Word版附解析) 试卷 0 次下载
- 2024-2025学年高一上学期期中模拟考试生物(江苏专用,第1_4章)试卷(Word版附解析) 试卷 0 次下载
2024-2025学年高一上学期期中模拟考试生物(单选版,人教版2019第1_4章)01试卷(Word版附解析)
展开
这是一份2024-2025学年高一上学期期中模拟考试生物(单选版,人教版2019第1_4章)01试卷(Word版附解析),文件包含单选版人教版2019第1_4章01全解全析新高考通用docx、单选版人教版2019第1_4章01测试范围人教版2019第14章考试版A4新高考通用docx、单选版人教版2019第1_4章01测试范围人教版2019第14章考试版A3新高考通用docx、单选版人教版2019第1_4章01参考答案新高考通用docx、单选版人教版2019第1_4章01答题卡新高考通用docx、单选版人教版2019第1_4章01答题卡新高考通用pdf等6份试卷配套教学资源,其中试卷共37页, 欢迎下载使用。
注意事项:
1.本试卷分第Ⅰ卷(选择题)和第Ⅱ卷(非选择题)两部分。答卷前,考生务必将自己的姓名、准考证号填写在答题卡上。
2.回答第Ⅰ卷时,选出每小题答案后,用2B铅笔把答题卡上对应题目的答案标号涂黑。如需改动,用橡皮擦干净后,再选涂其他答案标号。写在本试卷上无效。
3.回答第Ⅱ卷时,将答案写在答题卡上。写在本试卷上无效。
4.测试范围:人教版2019必修1第1~4章。
5.难度系数:0.7
6.考试结束后,将本试卷和答题卡一并交回。
一、选择题:本题共20个小题,每小题2分,共40分。每小题只有一个选项符合题目要求。
1.细胞学说是19世纪自然科学三大发现之一。下列关于细胞学说的叙述,错误的是( )
A.施莱登和施旺提出细胞学说运用的是完全归纳法
B.一切动植物都由细胞发育而来,并由细胞和细胞产物所构成
C.根据魏尔肖的研究推知:细胞都来源于先前存在的细胞的分裂
D.细胞学说揭示了动物和植物的统一性,从而阐明了生物界的统一性
2.下列关于生命与生命系统的结构层次的叙述,正确的( )
A.一片森林中所有的植物、动物和微生物等共同构成森林生态系统
B.培养大肠杆菌的培养基被污染后,滋生了许多杂菌,它们共同构成种群
C.大肠杆菌与人的心脏所属的生命系统的结构层次相同
D.病毒在活细胞中能够生存,但病毒不属于生命系统的个体层次
3.米酵菌酸是由椰酵假单胞杆菌分泌的一种有毒物质,该物质即使120℃加热也不能破坏其毒性。发霉的谷类制品、长时间泡发的木耳都可能会滋生椰酵假单胞杆菌,下列有关推断合理的是( )
A.米酵菌酸是生物大分子,其基本组成单位是氨基酸
B.椰酵假单胞杆菌和木耳唯一共有的细胞结构是核糖体
C.木耳细胞的遗传物质位于细胞核,椰酵假单胞杆菌遗传物质位于拟核
D.木耳和椰酵假单胞杆菌都需要从生存环境中摄取有机物
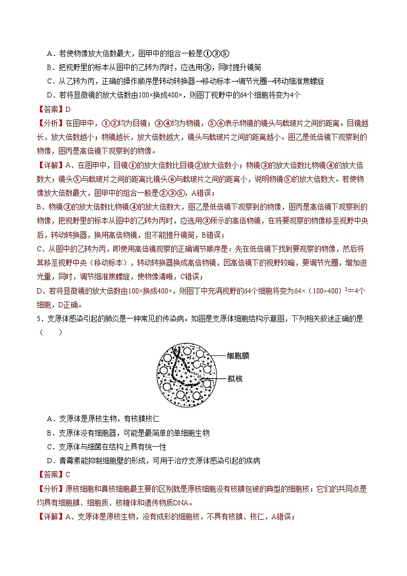
4.显微镜是生物学研究中常用的观察仪器,如图所示,图甲中①②③④表示镜头,⑤⑥表示镜头与载玻片之间的距离,乙和丙分别表示不同物镜下观察到的图像。下列相关叙述正确的是( )
A.若使物像放大倍数最大,图甲中的组合一般是①③⑤
B.把视野里的标本从图中的乙转为丙时,应选用③,同时提升镜筒
C.从乙转为丙,正确的操作顺序是转动转换器→移动标本→调节光圈→转动细准焦螺旋
D.若将显微镜的放大倍数由100×换成400×,则图丁视野中的64个细胞将变为4个
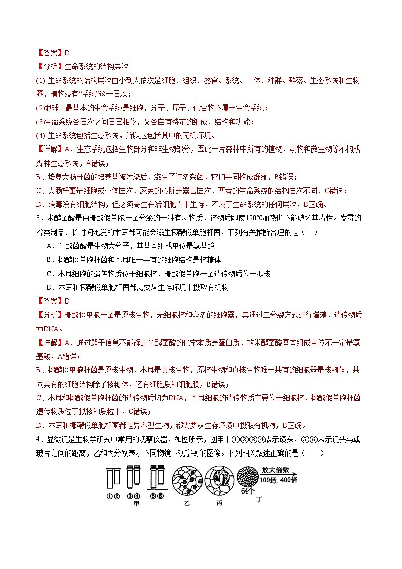
5.支原体感染引起的肺炎是一种常见的传染病。如图是支原体细胞结构示意图,下列相关叙述正确的是( )
A.支原体是原核生物,有核膜核仁
B.支原体没有细胞器,可能是最简单的单细胞生物
C.支原体与细菌在结构上具有统一性
D.青霉素能抑制细胞壁的形成,可用于治疗支原体感染引起的疾病
6.如图1是细胞中3种化合物含量的扇形图,图2是有活性的细胞中元素含量的柱形图,下列说法不正确的是( )
A.若图1表示正常细胞,则A、B化合物共有的元素中含量最多的是a
B.若图1表示细胞完全脱水后化合物含量的扇形图,则A化合物中含量最多的元素为图2中的a
C.若图1表示正常细胞,则B化合物具有多样性,其必含的元素为C、H、O、N
D.图2中细胞内含量最多的元素是a,数量最多的元素是c
7.下列有关细胞中元素和化合物的说法,正确的是( )
A.将作物秸秆充分晒干后,其体内剩余的物质主要是无机盐
B.细胞中含量最多的化学元素是C,因此C是最基本的元素
C.原核细胞中的DNA是环状的,真核细胞中的核DNA是链状的
D.微量元素可参与某些复杂化合物组成,如Fe、Mg分别参与血红蛋白和叶绿素组成
8.《中国居民膳食指南(2016)》提出的“控糖”建议是:添加糖的摄入量每天不超过50g,最好控制在25g以下。添加糖是指在食物的烹调、加工过程中添加进去的单糖、二糖等糖类甜味剂,不包括食物中天然存在的糖。下列有关叙述正确的是( )
A.不吃含添加糖和味道甜的食物,就能降低糖类物质的摄入量
B.“无糖饼干、无糖麦片、无糖藕粉”等产品不含糖类物质
C.“奶茶”中的果糖和蔗糖可被人体直接吸收再转化为糖原
D.肥胖、某些糖尿病等都直接或间接与长期糖摄入超标有关
9.运动员发达的肌肉主要由肌肉蛋白构成,包括肌球蛋白和肌动蛋白,肌肉蛋白多为丝状分子或丝状聚集体等。下列说法错误的是( )
A.肌肉蛋白的特殊结构,与其能执行相关的运动功能联系紧密
B.肌动蛋白和肌球蛋白的区别,不仅仅体现在肽链盘曲、折叠所形成的空间结构不同
C.运动过程中,肌肉蛋白的空间构象可能时刻发生着变化,并能恢复
D.肌动蛋白合成和运输过程中,不需要双层膜结构的细胞器参与
10.生命科学研究中常用图示表示微观物质的结构,如图表示细胞利用基本单位合成生物大分子的示意图,下列相关叙述错误的是( )
A.每一个单体都以若干个相连的碳原子构成的碳链为基本骨架
B.若该生物大分子的基本单位是氨基酸,则该生物人分子是生命活动的主要承担者
C.若该生物大分子的某基本单位中含有U,则该生物大分子是大肠杆菌的遗传物质
D.若该生物大分子是糖原,则该生物大分子是动物体内的储能物质
11.细胞膜是细胞的边界,对细胞行使功能有着重要的作用。下列有关叙述正确的是( )
A.细胞膜使细胞内部环境绝对稳定而利于生命活动的进行
B.对细胞有害的物质都不能通过细胞膜进入细胞内
C.细胞间进行信息交流均依赖于细胞膜上的受体
D.用台盼蓝染液对动物细胞进行染色,被染成蓝色的为死细胞
12.如图是某些细胞结构的图像,以下有关说法正确的是( )
A.f和g能合成蛋白质
B.病毒、蓝细菌、酵母菌都具有的结构是f
C.结构a、b、f、g中都含有DNA
D.具有以上全部结构的细胞一定是植物细胞
13.下图1表示伞藻嫁接实验,图2表示伞藻核移植实验,图3表示细胞核的三维结构。下列相关叙述正确的是( )
A.伞藻由“帽”、柄和假根构成,是一种多细胞生物
B.图1和图2中,①与③新生长出来的伞帽应为菊花形帽
C.图3中③由RNA和蛋白质组成,是遗传物质的主要载体
D.图3中④是核孔,可以进行物质交换,但无法传递信息
14.如图为某激素蛋白的合成与分泌过程示意图(其中物质 X代表氨基酸,a、b、c、d、e表示细胞结构)。下列说法中正确的是( )
A.图中a~e五种结构中,除了e以外都是单层膜结构
B.c在合成和分泌该种激素蛋白的过程中,膜面积基本不变
C.内质网具有对蛋白质加工的功能,是囊泡运输过程的交通枢纽
D.该过程不在原核细胞中进行,因为原核细胞中无 a、b、c、e等结构
15.下列有关生物膜系统的叙述,正确的是( )
A.生物膜系统由具有膜结构的细胞器构成,原核细胞也具有生物膜系统
B.细胞内的生物膜把各种细胞器分隔开,使细胞内的化学反应不会互相干扰
C.所有的酶都附着在生物膜上,没有生物膜,生物就无法进行各种代谢活动
D.细胞膜、叶绿体内膜与外膜、内质网膜与小肠黏膜都属于细胞的生物膜系统
16.如图实验装置,玻璃槽中是蒸馏水,半透膜允许单糖透过。倒置的长颈漏斗中先装入蔗糖溶液,一定时间后再加入蔗糖酶。最可能的实验现象是( )
A.在玻璃槽中会测到蔗糖和蔗糖酶
B.漏斗中液面开始时先下降,加酶后一直上升
C.在玻璃槽中会测到葡萄糖、果糖和蔗糖酶
D.漏斗中液面开始时先上升,加酶后先上升后又下降
17.萎蔫的叶片放在清水中会变得硬挺,糖拌西红柿会渗出好多水,施肥过多会出现“烧苗”现象,这些现象都说明植物细胞会发生吸水和失水,为验证上述问题;某兴趣活动小组的同学撕取洋葱的外表皮,做了“观察质壁分离和复原”实验,下列关于该实验的描述,正确的是( )
A.质壁分离中壁指细胞壁,质指细胞质,动物细胞没有细胞壁不能作此实验的实验材料
B.在低倍镜下找到含有紫色大液泡的细胞,把物像移到视野中央,换高倍镜进一步观察
C.可用中央液泡的大小、原生质层的位置或液泡的颜色变化作为观察指标
D.显微镜下可清晰地观察到核孔
18.如图是细胞膜(质膜)结构模式图,相关叙述错误的是( )
A.植物细胞以细胞膜外面的细胞壁作为系统边界
B.②既有脂溶性部分又有水溶性部分
C.④是相对疏水的环境,水分子主要通过协助扩散方式穿过膜结构
D.膜的选择透过性与①和②的种类和数量有关,与磷脂分子性质也有关系
19.细胞是一个开放的系统,每时每刻都与环境进行着物质交换,细胞膜能对进出细胞的物质进行选择。图中①~⑤表示物质通过细胞膜的转运方式,甲~戊表示不同的物质或细胞结构。下列叙述不正确的是( )
A.O2可以通过①方式进行运输
B.膜内外物质浓度梯度的大小会直接影响②③转运方式物质运输的速率
C.抑制细胞呼吸只会影响图中④转运方式
D.戊可以作为药物的运载体,嵌入囊泡内的药物A属于水溶性分子
20.将若干生理状况基本相同,长度为3cm的鲜萝卜条分为四组,分别置于三种浓度相同的溶液(实验组)和清水(对照组)中,测量每组萝卜条的平均长度,结果如下图。据图分析,下列叙述错误的是( )
A.对照组中萝卜条长度增加较少的原因是细胞壁的伸缩性较小
B.蔗糖溶液中的萝卜条不能恢复原长度是因为细胞不吸收蔗糖
C.实验说明萝卜细胞膜上运载甘油的载体比葡萄糖载体数量多
D.实验结束后,实验组中的萝卜条的细胞液浓度都比实验前大
二、非选择题 (本部分共5小题,共计60分)
21.(12分,每空2分)不同植物种子中所含营养成分有差异,如豆类作物种子中蛋白质含量较高,玉米种子中淀粉含量较高,花生种子中脂肪含量相对较高。请回答下列问题:
(1)如表表示用碘液、苏丹Ⅲ染液和双缩脲试剂测得的甲、乙、丙三种植物的干种子中三大类有机物的颜色反应,其中“+”的数量代表颜色反应深浅程度,有关说法正确的有( )(多选)。
A.乙种子中含脂肪最多
B.碘液、苏丹Ⅲ染液和双缩脲试剂与相应的物质发生的颜色反应分别是蓝色、橘黄色和紫色
C.使用双缩脲试剂时,先加入双缩脲试剂A液,再加入双缩脲试剂B液
D.这三种试剂使用时均不需要水浴加热
(2)某玉米新品种中的蛋白质含量高于普通玉米,请用所学的方法设计实验加以验证。
实验原理: 。
材料用品:新鲜的普通玉米籽粒,新鲜的新品种玉米籽粒,研钵,试管,漏斗,纱布,吸管,清水,双缩脲试剂A液,双缩脲试剂B液,量筒。
方法步骤:
①将等量的两种玉米籽粒分别进行研磨,制备组织样液。
②取A、B两支试管,向A试管中加入 ,B试管中加入普通玉米籽粒组织样液2mL。
③向A、B两支试管中分别加入1mL ,摇匀,再分别加入4滴双缩脲试剂B液,摇匀。
④观察 。
预期实验结果: 。
22.(11分,除特殊标记外,每空1分)回答下列问题。
I. 图甲为营养液培养法培养植物,请回答下列问题:
(1)图甲植物细胞内含量最多的化合物是 。
(2)无机盐在植物细胞内主要以 的形式存在,植物缺B时表现出只开花不结果(花而不实)的现象,这体现了无机盐具有的功能是无机盐对于
(3)营养液培养法是研究某种元素是否为植物生长所必需的重要方法。为了研究镍(Ni)是否为植物A生长的必需元素,某同学实验方案设计如下:
实验分为甲、乙两组,对照组甲组植物放入 的营养液中,乙组植物放入 的营养液中。培养一段时间后,观察两组植物生长的情况。
Ⅱ 北京烤鸭是北京传统特色美食。饲喂选做食材用的北京鸭时,主要以玉米、谷类和菜叶为饲料,使其肥育,这样烤出的鸭子外观饱满,皮层酥脆,外焦里嫩。北京烤鸭通常的食用方法是取一张用小麦粉制作的荷叶饼,用筷子挑一点甜面酱,抹在荷叶饼上,夹几片烤鸭片盖在上面,放上几根葱条、黄瓜条或萝卜条,将荷叶饼卷起食用。请回答下列问题:
(4)一张鸭肉卷饼中至少包括了三类多糖,它们是 、 、 。
(5)北京鸭食用玉米、谷类和菜叶能迅速育肥的原因是 。
23.(14分,除特殊标记外,每空2分)神经肽Y是由36个氨基酸分子组成的一条多肽链,与动物的摄食行为和血压调节具有密切关系。下图是神经肽Y的部分氨基酸组成示意图和谷氨酸(Glu)的结构式,请回答下列问题:
(1)连接Leu和Ala的化学键称为 ,这样的化学键在神经肽Y中有 个。
(2)Glu属于 (填写“必需”或“非必需”)氨基酸。
(3)组成鱼和人的神经肽Y的氨基酸种类和数量相同,但两者的结构存在一定的差别,那么造成这种差别的原因可能是 。
(4)神经肽Y是在细胞中由氨基酸经过 过程形成的;神经肽Y可用 试剂鉴定,该试剂使用时 (填“需要”或“不需要”)水浴加热。在煮沸后的神经肽Y溶液(无色)中加入该试剂,其溶液颜色将变为 。
24.(11分,除特殊标记外,每空1分)根据所学知识,回答下列问题:
(1)图1为使用黑藻小叶观察细胞质流动时绘制的模式图。为看清细胞质处于流动状态,最好选择 作为标志物。图中箭头为显微镜下看到的细胞质流动方向,黑藻细胞质的实际流动方向是 (填“顺时针”或“逆时针”),细胞内标志物的实际位置在细胞的 方。
(2)若在低倍镜视野中发现有一异物,当移动装片时,异物不动,转换高倍镜后,异物仍可观察到,此异物可能存在于 上。
(3)图2中囊泡等结构不是凭空漂浮在细胞质基质中,而是在细胞骨架上运输,细胞骨架的成分是 。图2中分泌蛋白的合成、分泌过程中,分泌蛋白从合成至分泌到胞外,依次经过的细胞器有 。
(4)经内质网加工的蛋白质进入高尔基体后,多种蛋白质上会形成M6P标志。具有该标志的蛋白质经高尔基体膜包裹形成囊泡,这种囊泡逐渐转化为溶酶体。据此推测,具有M6P标志的蛋白质最终可能会成为 。
(5)内质网和高尔基体之间不直接相通,通过COPⅠ和COPⅡ运输物质,这体现了细胞内生物膜的作用是可以把各种细胞器分隔开,使得细胞内多种化学反应互不干扰。这对细胞生命活动的意义是 。
25.(12分,每空2分)继阿格雷成功分离出了水通道蛋白、麦金农解析了 K+通道蛋白的立体结构后,许多科学家开展通道蛋白的研究,进一步揭示通道蛋白的作用机制。回答问题。
(1)通道蛋白主要包括水通道蛋白和离子通道蛋白。细胞中与通道蛋白加工与运输相关的细胞器有 。通道蛋白在运输分子或离子时具有一定的特异性(或专一性),其原因是 。
(2)离子通道是由蛋白复合物构成,图1为肾小管上皮细胞利用通道蛋白重吸收Na+的相关过程示意图,据图分析,与Na+载体蛋白转运相比,离子通道运输物质的区别是 ,Na+的重吸收可以改变细胞内液的 ,促进肾小管上皮细胞重吸收水。
(3)研究发现,水分子能以自由扩散方式进出细胞,更多的是借助膜上的水通道蛋白以 方式跨膜运输。结合图2分析,信息分子与特异性受体结合后促进肾小管上皮细胞对水重吸收的具体过程是 。碘液
试剂种类
苏丹Ⅲ染液
双缩脲试剂
甲
++++
++
+
乙
++
++++
++
丙
+
++
++++
相关试卷
这是一份2024-2025学年高一上学期期中模拟考试生物(北京专用,第1_4章)试卷(Word版附解析),文件包含北京专用第1_4章全解全析北京专用docx、北京专用第1_4章测试范围第14章考试版A4北京专用docx、北京专用第1_4章测试范围第14章考试版A3北京专用docx、北京专用第1_4章参考答案北京专用docx、北京专用第1_4章答题卡北京专用docx、北京专用第1_4章答题卡北京专用pdf等6份试卷配套教学资源,其中试卷共38页, 欢迎下载使用。
这是一份2024-2025学年高一上学期期中模拟考试生物(不定向版,人教版2019第1_4章)02试卷(Word版附解析),文件包含不定向版人教版2019第1_4章02全解全析新高考通用docx、不定向版人教版2019第1_4章02测试范围人教版2019第14章考试版A4新高考通用docx、不定向版人教版2019第1_4章02测试范围人教版2019第14章考试版A3新高考通用docx、不定向版人教版2019第1_4章02参考答案新高考通用docx、不定向版人教版2019第1_4章02答题卡新高考通用docx、不定向版人教版2019第1_4章02答题卡新高考通用pdf等6份试卷配套教学资源,其中试卷共38页, 欢迎下载使用。
这是一份2024-2025学年高一上学期期中模拟考试生物(多选版,人教版2019第1_4章)03试卷(Word版附解析),文件包含多选版人教版2019第1_4章03全解全析新高考通用docx、多选版人教版2019第1_4章03测试范围人教版2019第14章考试版A4新高考通用docx、多选版人教版2019第1_4章03测试范围人教版2019第14章考试版A3新高考通用docx、多选版人教版2019第1_4章03参考答案新高考通用docx、多选版人教版2019第1_4章03答题卡新高考通用docx、多选版人教版2019第1_4章03答题卡新高考通用pdf等6份试卷配套教学资源,其中试卷共41页, 欢迎下载使用。

