







黑龙江省实验中学2024-2025学年高三上学期10月月考 化学试卷
展开
这是一份黑龙江省实验中学2024-2025学年高三上学期10月月考 化学试卷,文件包含黑龙江省实验中学2024-2025学年高三上学期10月月考化学试卷docx、化学考试卷10月pdf、化学答案docx、化学答案pdf等4份试卷配套教学资源,其中试卷共18页, 欢迎下载使用。
考试时间:75分钟 总分:100分
第Ⅰ卷
一﹑单项选择题(共45分,15题,每题3分)
1.月饼作为中秋节的传统食品,承载着丰富的文化意义。下列关于月饼的叙述,正确的是
A.月饼中的油脂属于有机高分子
B.月饼包装中有个装有铁粉的小包,是吸氧剂,能防止油脂被氧化
C.某些月饼中加入的木糖醇属于糖类
D.脱氢乙酸钠是保存月饼常用的防腐剂,因其低毒,所以,可以放心的大量添加
2.NA为阿伏加德罗常数的值。下列说法的正确的是
A.92 g NO2与N2O4的混合气体中含有的原子总数一定为6NA
B.等物质的量的氮气和CO气体中均分别含有2NA个原子
C.0.1 ml·L-1的NaHSO4溶液中,Na+数目为0.1NA
D.用电解粗铜的方法精炼铜,当阳极减重64 g时,电路中通过的电子数为2NA
3.下列溶液中离子一定能大量共存的是
A.强碱溶液:Na+、K+、AlOeq \\al(-,2)、COeq \\al(2-,3)
B.使紫色石蕊溶液变红的溶液:Fe2+、Mg2+、NOeq \\al(-,3)、Cl-
C.含大量Fe3+的溶液:NHeq \\al(+,4)、Na+、Cl-、SCN-
D.c(H+)∶c(OH-)=1∶10-2的溶液:K+、Ba2+、ClO-、COeq \\al(2-,3)
4.下列离子方程式中,正确的是
A.食醋溶解鸡蛋皮中的CaCO3:CaCO3+2H+===Ca2++H2O+CO2↑
B.明矾溶液通入过量的氨气:Al3++4NH3+2H2O===AlOeq \\al(-,2)+4NHeq \\al(+,4)
C.澄清石灰水与过量的碳酸氢钙溶液反应:OH-+Ca2++HCOeq \\al(-,3)===CaCO3↓+H2O
D.电解氯化镁溶液:2Cl-+2H+eq \(=====,\s\up7(电解))Cl2↑+H2↑
5.实验室用氢氧化钠固体配制0.1ml/L、 500ml的氢氧化钠溶液,下列说法错误的是
A.称量氢氧化钠固体要用小烧杯,不能直接放到滤纸上称量
B.如果把氢氧化钠和砝码放反了,会导致所配溶液浓度偏低
C.如果没有冷却至室温就进行定容,会导致所配溶液浓度偏高
D.某同学仰视定容,会导致所配溶液浓度偏低
6.科学家发现某些生物酶体系可以促进H+和e-的转移(如a、b和c),能将海洋中的NOeq \\al(-,2)转化为N2进入大气层,反应过程如图所示。下列说法错误的是
A.过程Ⅰ中NOeq \\al(-,2)被还原
B.NO是该转化过程的一种中间产物
C.过程Ⅱ中参与反应的n(NO)∶n(NHeq \\al(+,4))=1∶4
D.过程Ⅰ→Ⅲ的总反应为NOeq \\al(-,2)+NHeq \\al(+,4)===N2↑+2H2O
7.利用如图装置进行实验,开始时,a、b两处液面相平,密封好,放置一段时间。下列说法正确的是
A.a处不腐蚀,b处发生析氢腐蚀
B.a、b两处具有相同的电极反应式:Fe-3e-===Fe3+
C.左侧的溶液pH增大,右侧的溶液pH减小
D.一段时间后,左侧液面高于右侧液面
8.党的二十大报告指出:持续深入打好蓝天、碧水、净土保卫战。二氧化硫作为空气的一种主要污染物,消除其污染势在必行。二氧化硫—空气质子交换膜燃料电池实现了制硫酸、发电、环保三位一体的结合,原理如图所示。下列说法正确的是
A.该电池放电时电流从Pt1电极经过外电路流向Pt2电极
B.Pt1电极电势高于Pt2电极
C.Pt2电极附近发生的反应为O2+4e-+4H+===2H2O
D.相同条件下,放电过程中消耗的SO2和O2的体积比为1∶2
9.下列叙述中错误的有几项
①CO2、NO2、SiO2均为酸性氧化物
②牺牲阳极法属于电解原理
③30 mL 1 ml·L-1盐酸与锌片反应,加入适量的氯化钠溶液,反应速率不变
④碳与二氧化碳的反应、Ba(OH)2•8H2O与NH4Cl固体的反应均是吸热反应
⑤下列过程均需要通电才可进行:电离、电解、电镀、吸氧腐蚀
⑥苛性钠、次氯酸、氯气的分类依次为:强电解质、弱电解质、非电解质
⑦ΔH0的反应在温度低时不能自发进行
A. 4B. 5C. 6D. 全部
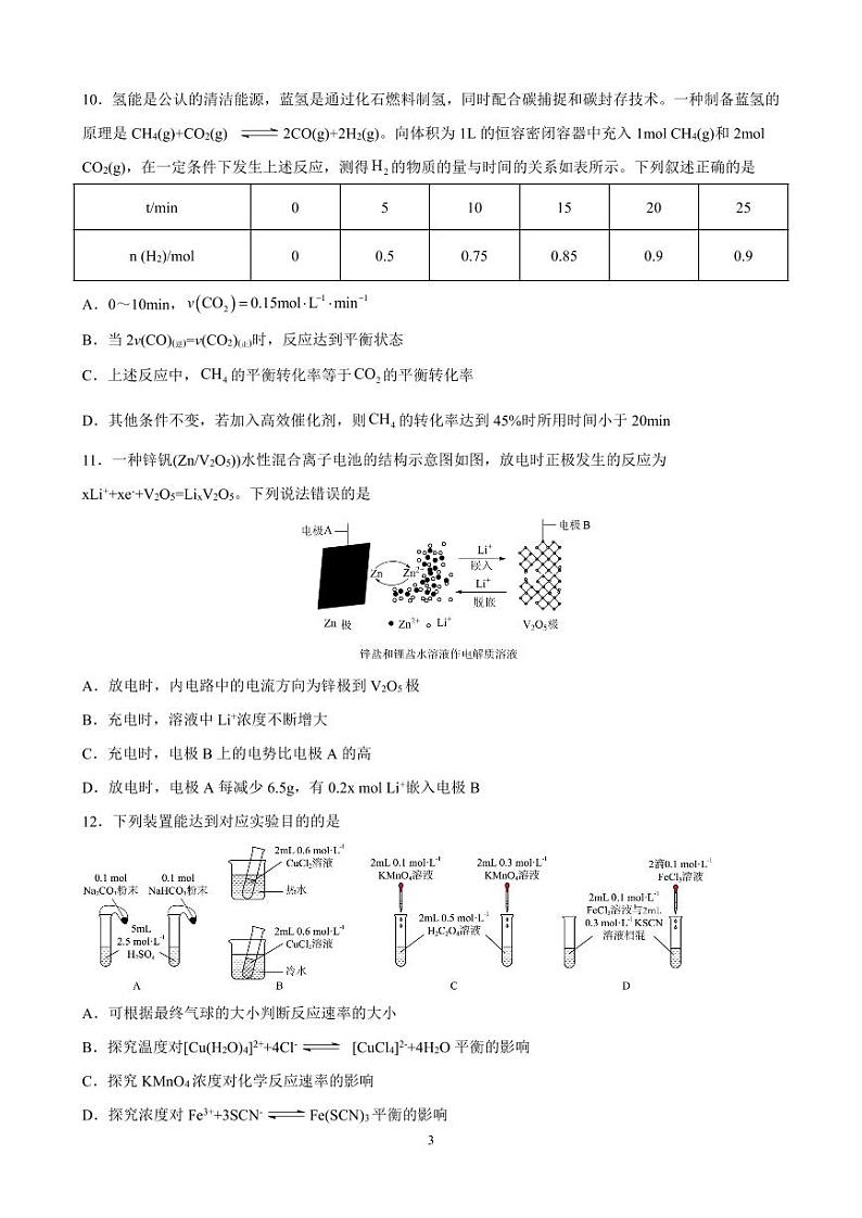
10.氢能是公认的清洁能源,蓝氢是通过化石燃料制氢,同时配合碳捕捉和碳封存技术。一种制备蓝氢的原理是CH4(g)+CO2(g) 2CO(g)+2H2(g)。向体积为1L的恒容密闭容器中充入1ml CH4(g)和2ml CO2(g),在一定条件下发生上述反应,测得的物质的量与时间的关系如表所示。下列叙述正确的是
A.0~10min,
B.当2v(CO)(逆)=v(CO2)(正)时,反应达到平衡状态
C.上述反应中,的平衡转化率等于的平衡转化率
D.其他条件不变,若加入高效催化剂,则的转化率达到45%时所用时间小于20min
11.一种锌钒(Zn/V2O5))水性混合离子电池的结构示意图如图,放电时正极发生的反应为
xLi++xe-+V2O5=LixV2O5。下列说法错误的是
A.放电时,内电路中的电流方向为锌极到V2O5极
B.充电时,溶液中Li+浓度不断增大
C.充电时,电极B上的电势比电极A的高
D.放电时,电极A每减少6.5g,有0.2x ml Li+嵌入电极B
12.下列装置能达到对应实验目的的是
A.可根据最终气球的大小判断反应速率的大小
B.探究温度对[Cu(H2O)4]2++4Cl- [CuCl4]2-+4H2O平衡的影响
C.探究KMnO4浓度对化学反应速率的影响
D.探究浓度对Fe3++3SCN-Fe(SCN)3平衡的影响
13.Cu基催化剂是技术脱除NO中性能较为优异的新型催化剂,但烟气中的会造成Cu基催化剂的催化性能下降。加入可抑制对Cu基催化剂的影响,其作用机理如下图所示,下列说法错误的是
A.①②③均涉及氧化还原反应
B. CemOn的化学式为
C. 总反应中的还原剂是
D.从整个反应机理来看作为催化剂,在反应过程中有参与反应
14.电渗析法制取八钼酸铵[]的工作原理如图所示(装置进出口未标明),已知当溶液的
pH为2~4时,溶液中的M元素主要以形态存在,下列说法不正确的是
A.b极上的电极反应为:
B.III室中发生反应:
C.电解完成后,可从II室中回收氨水
D.生成0.1ml,IV室溶液质量理论上增加21.6g
15.在体积为2L的恒容密闭容器中充入一定量的H2S气体,发生反应,平衡时三种组分的物质的量与温度的关系如图所示,下列说法正确的是
A.反应的Δ
B.时,向点容器中再充入3mlH2S和3mlH2,
上述反应平衡不移动
C.点和点气体的压强之比为15 :16
D.时,若起始时向容器中充入8ml H2S气体,
则平衡时H2S的转化率大于
第Ⅱ卷(非选择题 共55分)
16.回答下列问题:
(1)甲装置发生的化学反应方程式为 。
阴极收集到标况下2.24L气体时,阳极溶液质量减轻 g。
(2)乙装置是一种家用环保型消毒液发生器,外接电源b为 (填“正”或“负”)极,外接电源a连接的石墨电极的电极反应式为 。
(3)一氧化氮-空气质子交换膜燃料电池将化学能转化为电能。如图所示,某同学设计用该电池探究将雾霾中的SO2、NO转化为(NH4)2SO4的原理和电镀的原理。
①燃料电池放电过程中负极的电极反应式 。
②乙装置中物质A是 (填化学式),若在标准状况下,甲装置有5.6L O2参加反应,则乙装置中通入的物质A的物质的量为 ml。
③丙装置为铜表面镀银装置,电极D为 ,电镀一段时间后,溶液中AgNO3溶液浓度 (填“变大”、“变小”或“不变”)。
(4)“神舟”飞船的电源系统共有3种,分别是太阳能电池帆板、镉镍蓄电池和应急电池。飞船在光照区运行时,太阳能电池帆板将太阳能转化为电能(工作原理图1),除供给飞船使用外,多余部分用镉镍蓄电池储存起来。当飞船运行到阴影区时,镉镍蓄电池开始为飞船供电,镉镍蓄电池工作原理为Cd+2NiO(OH)+2H2OCd(OH)2 +2Ni(OH)2。
飞船在光照区运行时,N极链接镉镍蓄电池 极(填“m”或“n”)。飞船运行到阴影区时,b室中发生的电极反应反应式为 。
17.合成氨是人类科学技术上的一项重大突破,一种工业合成氨的简式流程图如下:
步骤可以使用湿法脱硫。
科研人员把铁的配合物(L为配体)溶于弱碱性的海水中,制成吸收液,将气体转化为单质硫。
步骤总反应的热化学方程式为 (a,b>0)
该工艺包含两个阶段:
①第一阶段:的吸收氧化: ;
②第二阶段的再生,写出反应的热化学方程式 。
(2)步骤中制氢气的原理如下:
①
②
反应①能自发进行的条件是 (选填“高温”、“低温”或“任何温度”)。若在恒容绝热容器中加入2ml CO和1ml 只进行反应②,可以判定反应达到平衡的是 。
相同时间段内CO消耗的物质的量与生成的物质的量相同
CO分压保持不变
体系总压保持不变
混合气体平均摩尔质量保持不变
CO与转化率一样
f.体系温度保持不变
(3)上述流程图中,使合成氨放出的能量得到充分利用的主要步骤是 (填序号)。
(4)科研小组模拟不同条件下的合成氨反应,向一恒定温度的刚性密闭容器中充入物质的量之比为2:3的N2和H2混合气体,初始压强为50MPa,在不同催化剂作用下反应,相同时间内H2的转化率随温度的变化如图所示。
b点v正 v逆(填“>”、“<”或“=”)。
若图中a点已达平衡状态,a点的转化率比c点高的原因是
。
c点时混合气体平均相对分子质量为15.5,c点对应温度下反应的平衡常数Kp= 。
(保留两位有效数字,Kp为以分压表示的平衡常数,分压=总压物质的量分数)
18.空气中CO2含量的控制和CO2资源利用具有重要意义。
I.催化加氢合成甲醇是重要的碳捕获利用与封存技术,该过程主要发生下列反应:
反应①CO2(g)+3H2(g)CH3OH(g)+H2O(g)
反应②CO2(g)+H2(g)CO(g)+H2O(g)
回答下列问题:
温度对CO2转化率及甲醇和CO产率的影响如图甲所示
①由图甲,判断合成CH3OH最适宜的温度是 。
②温度升高CH3OH产率先升高后降低,转化率降低的原因除了温度对平衡的影响,还可能因为
。
③下列措施有利于提高CO2转化为CH3OH的平衡转化率的有 。
A.提高CO2和H2的投料比 B.选用更高效催化剂
C.增大体系压强 D.体积和投料比不变,提高反应物浓度
④在压强为p的恒温恒压密闭容器中加入1和3反应,达到平衡状态时的转化率为20%,生成的物质的量为0.05,则甲醇(g)的选择性为 %。
[甲醇选择性]
(2)催化电解吸收的KOH溶液可将转化为有机物。在相同条件下,恒定通过电解池的电量,电解得到的部分还原产物的法拉第效率()随电解电压的变化如图乙所示。
其中,,n表示电解生成还原产物X所转移电子的物质的量,F表示法拉第常数。
①当电解电压为时,电解过程中含碳还原产物的为0,阴极主要还原产物为 (填化学式)。
②当电解电压为时,阴极由生成的电极反应式为 。
③当电解电压为时,电解生成的和的物质的量之比为 (写出计算过程)。
19.香料甲和G在生活中有很多用途,工业上利用有机物A()来制备,其合成路线如图:
已知:(代表烃基或氢原子)
回答下列问题:
(1)A→B的反应条件是 ;①的反应类型为 。
(2)C的名称是 ,该物质在铜催化并加热的条件下与氧气反应的化学方程式
。
(3)F中官能团的名称是 、 。
(4)写出一种可以鉴别有机物A与苯的试剂 。
A.溴水 B.酸性高锰酸钾 C.FeCl3溶液
(5)写出反应②的化学方程式 。t/min
0
5
10
15
20
25
n (H2)/ml
0
0.5
0.75
0.85
0.9
0.9
相关试卷
这是一份天津市实验中学2024-2025学年高一上学期月考 化学试卷,共6页。
这是一份辽宁省实验中学2024-2025学年高三上学期10月月考 化学试题,文件包含2025届高三上第一次月考化学试卷pdf、2025届高三上第一次月考化学答案pdf等2份试卷配套教学资源,其中试卷共9页, 欢迎下载使用。
这是一份黑龙江省哈尔滨师范大学青冈实验中学校2024-2025学年高三上学期10月月考 化学试题,共5页。试卷主要包含了选择题,填空题等内容,欢迎下载使用。