所属成套资源:浙教版数学八上PPT课件+教案+单元教案整套
浙教版(2024)3.3 一元一次不等式获奖ppt课件
展开
这是一份浙教版(2024)3.3 一元一次不等式获奖ppt课件,文件包含浙教版数学八上33《一元一次不等式1》课件pptx、浙教版数学八上33《一元一次不等式1》教案docx、浙教版数学八上第3章《一元一次不等式》单元整理分析教案docx等3份课件配套教学资源,其中PPT共28页, 欢迎下载使用。
本节课的主要内容是让学生通过回顾一元一次方程类比探究一元一次不等式的概念及一元一次不等式的解的概念.要求学生会运用不等式的基本性质解简单的一元一次不等式和要求学生会在数轴上表示一元一次不等式的解.本节课内容是在学生掌握解一元一次方程和不等式的基本性质之后进行学习的,为学生探究一元一次不等式及在数轴上表示一元一次不等式的解奠定了基础.
教学目标:1.理解一元一次不等式的概念和不等式的解. 2.掌握一元一次不等式的解法. 3.会在数轴上表示一元一次不等式的解.教学重点:一元一次不等式及其解的概念.教学难点:理解不等式解的概念.
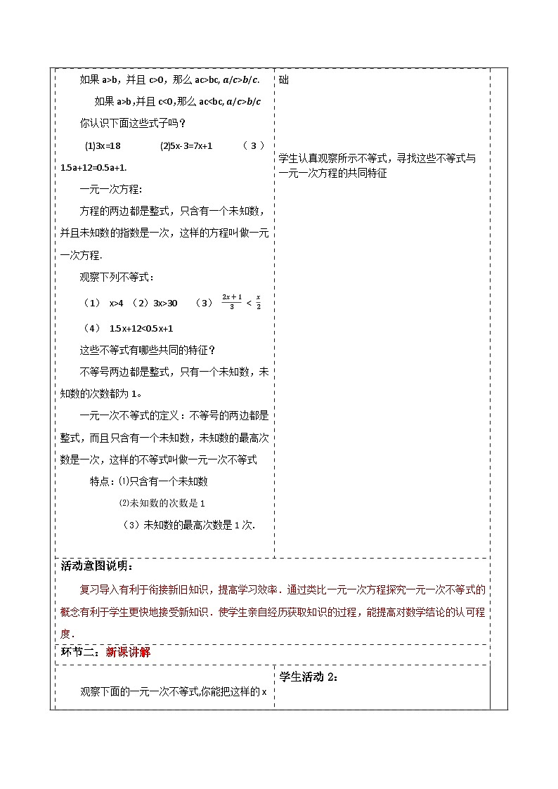
一元一次方程:只含有一个未知数,未知数的次数都是1,等号两边都是整式,这样的方程叫做一元一次方程.
未知数的次数是1
等号的左右两边都是整式
(1)x>4; (2)3y>30;(3) (4)1.5a+12≤0.5a+1.
这些不等式有哪些共同的特征?请将它们与一元一次方程比较。
未知数的最高次数是一次
一元一次不等式:不等号的两边都是整式,而且只含有一个未知数,未知数的最高次数是一次,这样的不等式叫做一元一次不等式.
不等号的左右两边都是整式
下列不等式中,哪些是一元一次不等式?(1) 3x+2>x–1 (2)5x+3 30的解是x> 10,表示大于10的实数的全体,在数轴上表示如下图.
能使不等式成立的未知数的值的全体叫做不等式的解集,简称为不等式的解.
把x=10.1代入不等式3x>10,不等式成立吗?能否因此就说该不等式的解是x=10.1?
不等式成立,但不能说不等式的解是x=10.1,x>10的值的全体才是3x>30的解,记做“x>10”.
一元一次方程的解通常是一个数,而一元一次不等式的解通常是一个数的范围,因此它的解要用不等式来表示
例1 解下列不等式,并把解表示在数轴上.(1)4x0 B.x-22(x-a)的一个解,则a的取值范围是 .
1.一元一次不等式:不等号的两边都是整式,而且只含有一个未知数,未知数的最高次数是一次,这样的不等式叫做一元一次不等式.
条件:只含有一个未知数; 未知数的次数是1; 不等号的左右两边都是整式.
2.能使不等式成立的未知数的值的全体叫做不等式的解集,简称为不等式的解.
不等式的解集必须符合两个条件:(1)解集中的每一个数值都能使不等式成立;(2)能够使不等式成立的所有数值都在该解集中.
教材课后配套作业题。
相关课件
这是一份初中数学3.3 一元一次不等式完美版课件ppt,文件包含浙教版数学八上332解一元一次不等式课件pptx、浙教版数学八上33一元一次不等式练习docx、浙教版数学八上332解一元一次不等式教案doc等3份课件配套教学资源,其中PPT共16页, 欢迎下载使用。
这是一份初中数学浙教版八年级上册3.3 一元一次不等式精品课件ppt,文件包含浙教版数学八上331认识一元一次不等式课件pptx、浙教版数学八上33一元一次不等式练习docx、浙教版数学八上331认识一元一次不等式教案doc等3份课件配套教学资源,其中PPT共14页, 欢迎下载使用。
这是一份初中数学3.3 一元一次不等式课前预习课件ppt,共13页。PPT课件主要包含了学习准备,已知一元一次不等式,还有吗,阅读与思考,合并同类项法则,解下列不等式,方法一,方法二,探究活动一,解去分母等内容,欢迎下载使用。

