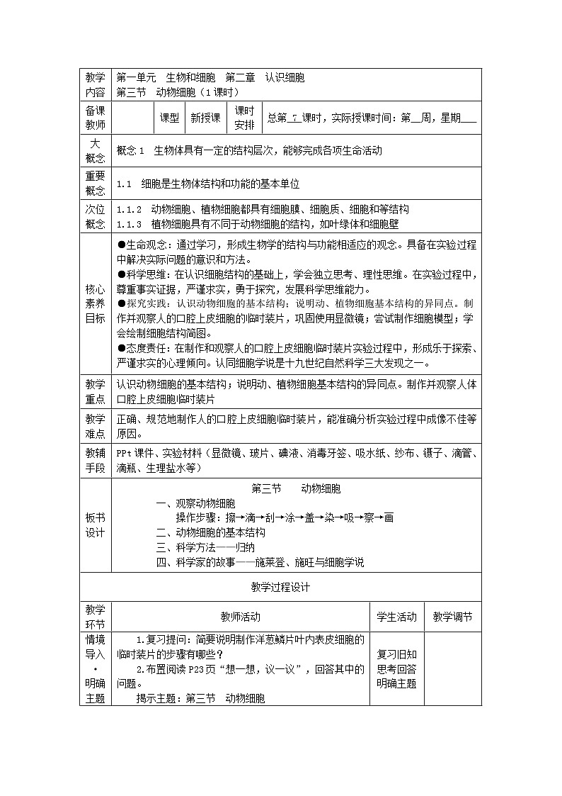
初中第三节 动物细胞获奖教学课件ppt
展开行业PPT模板http/hangye/
科学家的故事:施莱登、施旺与细胞学说
回顾制作洋葱鳞片叶内表皮细胞临时装片的方法步骤
在观察到植物细胞的结构之后,小慧很好奇:“显微镜下的动物细胞是什么样的呢?”与观察的植物细胞一样,被观察的动物材料也需要薄而透明。想一想:可以采用哪些材料来制作动物细胞临时装片?
通过制作与观察动物细胞临时装片,以及动物细胞基本结构的学习,形成生物学的结构与功能相适应的观念。
在认识细胞结构的基础上,学会独立思考、理性思维。在制作和观察动物细胞临时装片的过程中,尊重事实证据,严谨求实,勇于探究,发展科学思维能力。
能说出动物细胞的基本结构;比较动植物细胞在结构上的异同点;制作并观察动物细胞的临时装片,巩固使用显微镜;练习绘制动物细胞简图。
在制作和观察动物细胞临时装片的实验过程中,形成乐于探索、严谨求实的心理倾向。培养勇于质疑、理性包容的心理倾向,和积极参与生物学学习,解决实际问题的社会责任感。
【实验目的】 ①制作并观察人的口腔上皮细胞临时装片。 ②认识人的口腔上皮细胞的基本结构。 ③认识动物细胞的基本结构。 ④练习画动物细胞结构简图。【材料用具】 动物细胞永久玻片标本、生理盐水、碘液、无菌牙签、滴管、纱布、镊子、吸水纸、载玻片、盖玻片、显微镜等。
制作并观察人的口腔上皮细胞临时装片
【方法步骤】一、制作人的口腔上皮细胞临时装片 ①擦:用洁净的纱布将载玻片、盖玻片擦拭干净。 ②滴:将载玻片放在实验台上,用滴管在洁净的载玻片中央滴一滴生理盐水。
【方法步骤】一、制作人的口腔上皮细胞临时装片 ③刮:漱口后,用无菌牙签在自己漱净的口腔侧壁上轻轻刮几下。 ④涂:把牙签附有碎屑的一端放在载玻片的生理盐水中,轻轻涂抹几下。
【方法步骤】一、制作人的口腔上皮细胞临时装片 ⑤盖:用镊子夹起盖玻片,使它的一边先接触载玻片上的水滴,再将盖玻片缓缓放平盖在水滴上。避免盖玻片下出现气泡。 ⑥染:在盖玻片的一侧滴1-2滴碘液,用吸水纸在盖玻片的另一侧吸引,使碘液浸润标本。
【方法步骤】二、观察人的口腔上皮细胞临时装片 将临时装片放在光学显微镜下观察,可重点观察一个口腔上皮细胞。
【方法步骤】三、观察动物细胞永久玻片标本 用显微镜观察动物细胞永久玻片标本,注意观察它们的形态和结构。
【方法步骤】四、绘图 依照所观察到的细胞,画一个细胞结构简图,并标注各部分的名称。
下图呈现的是哺乳动物的一些细胞的模式图。这些动物细胞在形态上差异很大,在基本结构上是否差异也很大呢?
观察·思考:动物细胞的形态和结构
虽然各种动物细胞的形态不尽相同,但是基本结构却是一样的,它们一般都有细胞膜、细胞质、细胞核。细胞质中有线粒体等细胞器。
细胞膜——主要是由磷脂构成的富有弹性的半透性膜,动物细胞的细胞膜外侧与外界环境相接触,能控制物质的进出
细胞质——透明粘稠物质,含细胞器(如线粒体等),具有流动性,是细胞各项生命活动的主要场所
细胞核——更粘稠的物质,含遗传物质,细胞的控制中心,控制着细胞的生长、发育和遗传。
线粒体——能量转换器,是细胞进行有氧呼吸的主要场所。可使细胞中的一些有机物被分解,将储存的化学能释放出来,供细胞利用。
归纳是指由一系列具体事物推出一般结论的思维方法。归纳时,根据对某类事物全部或部分对象的研究,发现它们具有某种属性,从而判断该类事物都具有这一属性。例如,观察很发现很多细胞有细胞膜、细胞质和细胞核,由此得出细胞都具有细胞膜、细胞质和细胞核。 科学归纳法是人们广泛使用的基本的思维方法,在科学认识中具有重要的意义。—切科学发现,都是通过观察、研究个别事实并对它们进行总结的结果,自然科学中的很多定律和公式大都是应用归纳法制定出来的。运用科学归纳法应注意时时用经验、事实和实验对归纳的合理性和正确性给予验证,还必须注意用更概括的归纳校正所归纳的结果,在归纳过程中还应综合使用各种逻辑方法并使之有机结合起来。
动物细胞和植物细胞结构上的比较
上图分别为植物细胞结构模式图和动物细胞结构模式图,请完成填图,并分析动物细胞与植物细胞在结构上有什么不同?二者又有哪些共同之处?
细胞是构成生物体的基本单位
●动物细胞与植物细胞的比较 相同点:都有细胞膜、细胞质、细胞核,细胞质中都有线粒体。 不同点:植物细胞有细胞壁、叶绿体和液泡,动物细胞没有细胞壁、叶绿体,通常也没有液泡。
●人们通过观察发现,无论是植物、动物,还是细菌、真菌,它们都是由细胞构成的。因此,可以认为,细胞是构成生物体的基本单位。
19世纪30年代,德国生物学家施莱登和施旺通过对植物细胞和动物细胞的观察研究,共同创建了细胞学说。细胞学说的主要观点是:动物、植物都是由细胞构成的,细胞是生物体结构和功能的基本单位,细胞能够产生新细胞。恩格斯将细胞学说列入19世纪自然科学的三大发现。
施莱登和施旺的成功之路
●一是自1665年罗伯特·虎克发现细胞以来的170多年的时间里,许多学者在观察细胞方面积累了丰富的资料,显微镜制造技术的不断发展也为更深入的观察提供了支持。●二是哲学思想对自然科学的发展有重要的推动作用,如“动植物应该有一个共同的‘发生单元’”的思想,就对施莱登和施旺发现动植物细胞的统一性产生了影响。●三是施莱登和施旺善于思考、勇于探索的科学精神,以及严谨认真、一丝不苟的科学态度。施莱登和施旺的成功之路对你有什么启发?
【练习与应用】一、概念检测
1. 请用线将动物细胞和植物细胞与它们各自具有的结构连接起来。
2.与松树的细胞相比,松鼠的细胞不具有的是( ) A.细胞壁 B.细胞膜 C.细胞质 D.细胞核
【解析】本题考查动物细胞与植物细胞在结构上的主要区别,动物细胞无细胞壁、叶绿体、明显的液泡;植物细胞有细胞壁、叶绿体、液泡。故答案为A。
如果你得到一份生物样品,但从外形上分辨不出该样品是取自植物还是动物,你会怎样进行鉴定?
【练习与应用】二、拓展应用
【解析】可以将该生物样片取样制成细胞临时玻片标本,并用显微镜观察。如果发现该生物细胞具有细胞壁、叶绿体,则该样品取自植物,如果没有细胞壁、叶绿体,则该样品取自动物。
生物七年级上册(2024)第三节 动物细胞评优课教学ppt课件: 这是一份生物七年级上册(2024)<a href="/sw/tb_c4050973_t3/?tag_id=26" target="_blank">第三节 动物细胞评优课教学ppt课件</a>,文件包含123动物细胞-课件pptx、123动物细胞-教学设计docx等2份课件配套教学资源,其中PPT共36页, 欢迎下载使用。
初中生物人教版(2024)七年级上册(2024)第三节 动物细胞优质课教学课件ppt: 这是一份初中生物人教版(2024)七年级上册(2024)<a href="/sw/tb_c4050973_t3/?tag_id=26" target="_blank">第三节 动物细胞优质课教学课件ppt</a>,文件包含核心素养人教版初中生物七年级上册123《动物细胞》课件pptx、核心素养人教版初中生物七年级上册123《动物细胞》教案含教学反思docx、123动物细胞学案含答案-生物人教版七年级上册docx等3份课件配套教学资源,其中PPT共26页, 欢迎下载使用。
初中生物人教版(2024)七年级上册(2024)第一单元 生物和细胞第二章 认识细胞第三节 动物细胞教学ppt课件: 这是一份初中生物人教版(2024)七年级上册(2024)<a href="/sw/tb_c4050973_t3/?tag_id=26" target="_blank">第一单元 生物和细胞第二章 认识细胞第三节 动物细胞教学ppt课件</a>,文件包含核心素养人教版生物七年级上册123动物细胞教学课件pptx、核心素养人教版生物七年级上册123动物细胞教学设计docx、核心素养人教版生物七年级上册123动物细胞分层作业原卷版docx、核心素养人教版生物七年级上册123动物细胞分层作业解析版docx等4份课件配套教学资源,其中PPT共38页, 欢迎下载使用。

