





所属成套资源:2024-2025学年九年级化学上学期期中考点大串讲(人教版2024)
- 专题02 空气和氧气 (考题猜想)(24大题型)(含答案) 2024-2025学年九年级化学上学期期中考点大串讲(人教版2024)学案 学案 0 次下载
- 专题02 空气和氧气(考点串讲)-2024-2025学年九年级化学上学期期中考点大串讲(人教版2024) 课件 课件 1 次下载
- 专题03 物质构成的奥秘(考点串讲)-2024-2025学年九年级化学上学期期中考点大串讲(人教版2024) 课件 课件 1 次下载
- 专题03 物质构成的奥秘(考点清单)(讲+练)(含答案) 2024-2025学年九年级化学上学期期中考点大串讲(人教版2024)学案 试卷 0 次下载
- 专题03 物质构成的奥秘(考题猜想)(24大题型)(含答案) 2024-2025学年九年级化学上学期期中考点大串讲(人教版2024)学案 学案 0 次下载
专题02 空气和氧气(考点清单)(讲+练)(含答案) 2024-2025学年九年级化学上学期期中考点大串讲(人教版2024)学案
展开
这是一份专题02 空气和氧气(考点清单)(讲+练)(含答案) 2024-2025学年九年级化学上学期期中考点大串讲(人教版2024)学案,文件包含专题02空气和氧气考点清单讲+练教师版2024-2025学年九年级化学上学期期中考点大串讲人教版2024学案docx、专题02空气和氧气考点清单讲+练学生版2024-2025学年九年级化学上学期期中考点大串讲人教版2024学案docx等2份试卷配套教学资源,其中试卷共42页, 欢迎下载使用。
▉考点01 空气中氧气含量的测定
1.拉瓦锡测定研究空气成分的实验
2.红磷燃烧测定空气中氧气的含量
【特别提醒】
药品选择:物质能在空气中燃烧且只与氧气反应,燃烧后的生成物为固体或液体
①可否换用木炭、硫等物质?不能,因为木炭或硫燃烧会产生气体,造成瓶内气体体积变化小。
②可否换用铁丝?答:不能,铁丝在空气中不燃烧。
③可否换用镁?答:不能,镁能与氧气、氮气、二氧化碳都发生反应。
3.空气中氧气的含量测定的常用改进装置:
装置改进的目的:污染更小,数据误差更小,操作更简便,现象更明显,更环保,更节约试剂等。
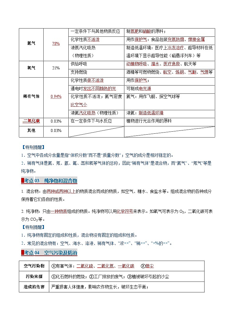
▉考点02 空气的成分和用途
【特别提醒】
1.空气中各成分含量是指“体积分数”而不是“质量分数”;空气的成分是相对稳定的。
2.稀有气体是氦、氖、氩、氪、氙和氡等气体的总称,因此“稀有气体”是混合物,而“氦气”、“氖气”等是纯净物。
▉考点03 纯净物和混合物
1. 混合物:由两种或两种以上的物质混合而成的物质,如空气、糖水、食盐水等。组成混合物的各种成分保持着它们各自的性质。
2. 纯净物:只由一种物质组成的物质。纯净物可以用化学符号来表示。如氧气可表示为O2,二氧化碳可表示为CO2等。
【特别提醒】
1.纯净物有固定的组成和性质,混合物没有固定的组成和性质。
2.常见的混合物有:空气、海水、溶液、稀有气体、“浓××”、“稀××”、“×%的××”。
▉考点04 空气污染及防治
【特别提醒】
1.臭氧不是有害气体,空气中低浓度的臭氧可消毒,但含量超过一定浓度后却有剧毒,故计入空气质量评价。
2.酸雨主要是由工业排放的二氧化硫、二氧化氮等气体引起的。
3.空气质量日报的主要内容包括空气质量指数、首要污染物、空气质量状况等。
4.空气质量日报中的“空气质量指数”和“空气质量级别”的数值越大,空气质量状况越差,污染越严重。
5.空气中二氧化碳含量过高会造成温室效应增强,但二氧化碳不属于空气污染物。
▉考点05 氧气的性质
1.氧气的物理性质
2.氧气的化学性质
(1)氧气能支持燃烧
把带有火星的木条伸到盛有氧气的集气瓶中,木条复燃,说明氧气能支持燃烧。
检验氧气的方法:将带火星的木条伸到集气瓶中,若复燃则是氧气。
(2)物质与氧气的反应
(3)归纳小结:
①在一定的条件下,氧气能与许多物质发生反应并放出大量的热。说明氧气的化学性质比较活泼 ;氧气具有氧化性。
②物质在氧气中燃烧比在空气中要剧烈。有些物质在空气里不能燃烧,却可以在氧气中燃烧。说明物质燃烧剧烈程度与氧气的浓度大小(即氧气含量)有关;
【特别提醒】
1.铁丝在氧气中燃烧的几个注意点:铁丝盘成螺旋状的目的是增大受热面积;细铁丝下端系火柴目的是引燃细铁丝;火柴快燃尽时插入集气瓶,防止火柴燃烧消耗过多的氧气。
2.物质燃烧剧烈程度与氧气的浓度大小(即氧气含量)有关,氧气浓度越大,燃烧越剧烈。
3.反应条件“点燃”不能写成“燃烧”或“加热”。
4.描述实验现象时不能出现生成物的名称,如描述木炭燃烧现象不能说“生成二氧化碳”,而应该说“生成能使澄清石灰水变浑浊的气体”。
5.氧气化学性质“比较活泼”,是在“一定条件下”能与许多物质反应,因此不能说“不活泼”或“非常活泼”。
▉考点06 催化剂和催化作用
▉考点07 制取氧气
1.氧气的工业制法
(1)方法:分离液态空气法
(2)原理:利用液态氧和液态氮的沸点不同,是物理变化。
2.氧气的实验室制法
【特别提醒】检验氧气时,当氧气浓度较低时带火星的木条不复燃,浓度较高时复燃,能复燃说明氧气浓度较高不能说是纯氧气。
3.实验操作要点:
(1)高锰酸钾制取氧气试管口要略向下倾斜:防止生成的水回流,使试管底部破裂。药品应平铺在试管底部。
(2)导管伸入发生装置内要微露出橡皮塞:有利于产生的气体排出。
(3)高锰酸钾制取氧气时,试管口塞一团棉花:防止固体粉末进入导气管,污染制取的气体和水槽中的水。
(4)向上排空气法收集氧气时,导气管要伸入接近集气瓶底部:有利于集气瓶内空气排出,使收集的气体更纯。
(5)排水法收集氧气,当气泡连续均匀冒出时开始收集(因为开始排出的气体是空气,会使得收集的氧气不纯);当集气瓶口有大量气泡往外冒时,氧气收集满,在水下用玻璃片盖住瓶口,移出水槽,集气瓶正放在桌面上(氧气密度比空气大),防止气体逸出。
(6)排水法收集氧气,实验结束时先将导气管移出水面,然后熄灭酒精灯:防止水槽中的水倒流,炸裂试管。
▉考点08 化合反应、氧化反应、分解反应
(1)化合反应和分解反应
【特别提醒】化合反应与分解反应是并列关系。
(2)氧化反应:物质与氧气发生的化学反应属于氧化反应。
= 1 \* GB3 ①氧化反应不是化学反应基本类型。
= 2 \* GB3 ②缓慢氧化:物质与氧气发生的缓慢的氧化反应,常常不易察觉。如:细胞的呼吸作用,铁生锈锈蚀,食物的腐烂,酒和醋的酿造,农家肥的腐熟等等。
= 3 \* GB3 ③燃烧和缓慢氧化;二者共同点是都放热。
【特别提醒】
1.氧化反应不一定是化合反应(石蜡的燃烧生成了水和二氧化碳两种物质),化合反应也不一定是氧化反应(二氧化碳与水反应生成碳酸)。二者的关系是交叉关系。
2.有氧气参加的反应都属于氧化反应。
1.下列物质属于纯净物的是
A.澄清的河水B.特级矿泉水C.冰水混合物D.洁净的空气
【答案】C
【详解】A、澄清的河水中含有水和可溶性杂质等,是由不同种物质的组成,属于混合物,不符合题意;
B、特级矿泉水含有水和矿物质等,是由不同种物质的组成,属于混合物,不符合题意;
C、冰水共存物只含有水这一种物质,是由一种物质组成,属于纯净物,符合题意;
D、洁净的空气中含有氧气和氮气等物质,是由不同种物质的组成,属于混合物,不符合题意。
故选C。
2.下列不属于空气质量指数(简称AQI)中污染物监测范畴的是
A.二氧化碳B.二氧化硫C.一氧化碳D.臭氧
【答案】A
【详解】计入空气污染指数的项目为:二氧化硫、一氧化碳、二氧化氮、可吸入颗粒物、臭氧等,二氧化碳是空气成分之一,不属于空气污染物,故选:A。
3.如图为空气各成分体积分数示意图,则甲代表的是
A.二氧化碳B.氧气C.氮气D.稀有气体
【答案】B
【详解】A、二氧化碳大约占空气体积的0.03%,错误;
B、氧气大约占空气体积的21%,正确;
C、氮气大约占空气体积的78%,错误;
D、稀有气体大约占空气体积的0.94%,错误。
故选B。
4.下列关于空气及其成分的说法错误的是
A.空气中氮气的质量分数约为78%
B.通过实验测定了空气组成的科学家是拉瓦锡
C.稀有气体通电时发出不同颜色的光,故稀有气体可用于电光源
D.饼干开封后放在空气中一段时间后变软说明空气中含有水蒸气
【答案】A
【详解】A、空气中氮气的体积分数约为78%,不是质量分数,选项说法错误;
B、拉瓦锡通过曲颈甑(盛空气)中加热汞实验,测定了空气的组成,选项说法正确;
C、稀有气体通电时发出不同颜色的光,所以稀有气体可用于电光源,选项说法正确;
D、饼干开封后放在空气中一段时间后变软,说明空气中含有水蒸气,选项说法正确;
故选A。
5.拉瓦锡用定量的方法研究了空气的成分。某兴趣小组利用氧气传感器来检测足量红磷燃烧过程中氧气的含量、如下图所示,下列判断正确的是
A.a点时容器内氮气体积分数为85%
B.由图可知,物质燃烧结束时氧气浓度为0
C.此实验测得空气中氧气的质量分数为18%
D.密闭容器内水的作用是降温、吸收有害的五氧化二磷
【答案】D
【详解】A、a点时氧气的体积分数为15%,则剩余气体的体积分数为85%,剩余气体中含有氮气、稀有气体等,则氮气含量应小于85%,故选项说法错误;
B、由图可知,物质燃烧结束时氧气浓度为3%,故选项说法错误;
C、消耗的氧气的体积分数为21%-3%=18%,则该实验测得空气中氧气的体积分数为18%,而不是质量分数,故选项说法错误;
D、红磷燃烧放热,生成五氧化二磷固体,则密闭容器内水的作用是降温、吸收有害的五氧化二磷,故选项说法正确;
故选:D。
6.右图为中山市某时刻的空气质量日报,下列说法正确的是
A.当前空气质量首要污染物为臭氧
B.空气质量指数越高,空气质量状况越好
C.二氧化硫、一氧化碳、二氧化碳属于空气质量主要污染物
D.当前空气质量适合极少数敏感人群户外活动
【答案】A
【详解】A、根据图中信息可知,当前空气质量首要污染物为臭氧,符合题意;
B、根据图中信息可知,污染指数越高,空气质量级别大,因此级别越大空气质量状况越差,不符合题意;
C、二氧化硫、一氧化碳属于空气质量主要污染物,二氧化碳是空气中的成分,不是污染物,不符合题意;
D、根据图中信息可知,当前空气质量不适合极少数敏感人群户外活动,不符合题意;
故选: A。
7.下列有关氧气的说法错误的是
A.通常状况下,氧气是无色、无臭的气体
B.氧气在低温、高压时能变为液态或固态
C.鱼能在水中生存,说明氧气极易溶于水
D.氧气是一种化学性质比较活泼的气体,能和许多物质发生反应
【答案】C
【详解】A、通常状况下,氧气是无色、无臭的气体,密度比空气略大,不易溶于水,不符合题意;
B、氧气是一种可以在特定条件下发生三态变化的气体。在标准状况下,氧气是一种无色无味的气体。然而,当温度降低和压强增加时,氧气可以转化为液态或固态,不符合题意;
C、鱼能在水中生存,是因为水中含有溶解氧,氧气不易溶于水,符合题意;
D、氧气是一种化学性质比较活泼的气体,能和许多物质发生反应,说法正确,不符合题意。
故选C。
8.下列物质在氧气中燃烧的现象,正确的是
A.铁丝在氧气中剧烈燃烧火星四射,放热,生成黑色固体
B.木炭燃烧生成二氧化碳气体
C.红磷在氧气中燃烧产生白雾,放出大量的热
D.硫在氧气中燃烧发出淡蓝色火焰,放热,生成有刺激性气味的气体
【答案】A
【详解】A、铁丝在氧气中剧烈燃烧,火星四射,放出大量的热,生成一种黑色固体,故A正确;
B、木炭燃烧生成二氧化碳,是实验结论而不是实验现象,故B错误;
C、红磷在氧气中燃烧,产生大量的白烟,而不是白雾,故C错误;
D、硫在氧气中燃烧,发出明亮的蓝紫色火焰,产生一种具有刺激性气味的气体,故D错误。
故选:A。
9.如图是硫和铁在空气中和氧气中燃烧的实验,铁丝在空气中不能燃烧,但是纳米铁粉在空气中稍加热即可剧烈燃烧。下列说法正确的是
A.实验甲和乙观察到的现象不一样,是因为反应物的种类不一样
B.实验甲和乙的生成物相同,但是实验丙和丁的生成物不同
C.从四个实验中可以看出,增大反应物的浓度和反应物接触面积,可以使反应更剧烈
D.四个实验中,水的主要作用是防止集气瓶炸裂
【答案】C
【详解】A、硫在空气中燃烧发出淡蓝色火焰,在氧气中燃烧发出蓝紫色火焰,其反应物都是硫与氧气反应,现象不同的原因是氧气的浓度不同,故错误;
B、硫在空气和氧气中燃烧生成物都是二氧化硫,铁燃烧生成物均是四氧化三铁,故错误;
C、硫在氧气中燃烧更剧烈,铁丝在空气中不能燃烧但能在氧气中燃烧,而纳米铁在空气中可以燃烧,从甲、乙,丙、丁实验中可以看出增大反应物的浓度和反应物接触面可以使反应更充分更剧烈,故正确;
D、实验甲和实验乙中水的作用是吸收生成有毒的二氧化硫气体,防止空气污染,实验丙、丁中水的主要作用是防止高温熔融物直接掉落导致集气瓶炸裂,故错误;
故选:C。
10.下列有关催化剂的说法正确的是
A.某物质在化学反应前后质量不变,则该物质一定是该反应的催化剂
B.催化剂能改变化学反应速率
C.在化学反应后其化学性质发生了变化
D.若某反应忘添加催化剂,反应结束后,生成物的总质量会减少
【答案】B
【详解】A、某物质在化学反应前后质量不变,则该物质不一定是该反应的催化剂,可能是杂质,说法错误;
B、催化剂能改变化学反应速率,可以加快,也可以减慢,说法正确;
C、催化剂在化学反应后其质量和化学性质不发生改变,说法错误;
D、若某反应忘添加催化剂,会影响反应速率,不影响生成物的总质量,则反应结束后,生成物的总质量不会减少,说法错误。
故选B。
11.下面是实验室制取氧气的操作:①将高锰酸钾加入试管中②用铁夹把试管固定在铁架台上③检查装置的气密性④加热试管⑤用排水法收集氧气⑥熄灭酒精灯⑦导气管移出水面。其正确的操作顺序是
A.①②③④⑤⑦B.③②①⑤⑥⑦
C.②①③④⑤⑥⑦D.③①②④⑤⑦⑥
【答案】D
【详解】实验室加热高锰酸钾制取氧气的操作步骤和注意点分别是:连(连接仪器、组装实验装置)→查(检查装置的气密性)→装(装入固体药品,注意用高锰酸钾时,在试管口放一团棉花)→定(用铁架台固定仪器装置)→点(用火柴点燃酒精灯,给试管加热)→收(收集氧气)→移(把导管移出水面)→熄(熄灭酒精灯),因此正确的操作顺序是③①②④⑤⑦⑥,故选D。
12.下图是某班级项目学习小组的同学利用塑料瓶、吸管等生活用品设计出的简易供氧器。下列说法正确的是
A.反应仓的药品可以是高锰酸钾
B.使用前,加湿仓应注满水
C.加湿仓类似于排水集气装置
D.加湿仓利用了氧气不易溶于水的物理性质
【答案】D
【详解】A、反应仓适用于固液不加热反应,氯酸钾和二氧化锰发生反应生成氧气,需要在加热条件下才能发生,故反应仓的药品不能用氯酸钾和二氧化锰,说法错误;
B、使用前,加湿仓如果注满水,由于氧气不易溶于水,氧气在排出时会带出一部分水被人体吸入,造成危险,说法错误;
C、加湿仓的原理类似于湿化瓶,反应仓内产生的氧气,进入到加湿仓,加湿仓内的水对氧气有湿化的作用,过程中不会排出加湿仓中的水,与排水收集装置不同,说法错误;
D、加湿仓利用了氧气不易溶于水的物理性质,氧气在加湿仓被水湿化后排出,供人体呼吸,说法正确;
故选D。
13.实验室制取氧气时,下列操作正确的是
A.导管口刚有气泡冒出时,为了不浪费氧气,立即收集
B.加热时,先预热,再对着试管中药品部位集中加热
C.加热高锰酸钾制氧气结束后,先熄灭酒精灯,后移出导气管
D.固定试管时, 铁夹夹在离试管口1/2处。
【答案】B
【详解】A、导管口刚有气泡冒出时,不宜立即收集,此时收集的氧气中混有空气,即收集的氧气不纯。A不正确;
B、为防止试管受热不均而炸裂,对着试管中药品部位集中加热前要对试管进行预热。B正确;
C、加热高锰酸钾制氧气结束后,为防止水槽中水倒流使试管炸裂,应先移出导气管,后熄灭酒精灯。C不正确;
D、固定试管时,铁夹应夹在试管中上部,即 铁夹夹在离试管口三分之一处。D不正确。
综上所述:选择B。
14.下列有关加热高锰酸钾制取氧气的实验操作正确的是
A.组装仪器B.加热固体
C.导管连接D.氧气验满
【答案】C
【详解】A、组装仪器时,应把橡皮塞慢慢转动着塞进容器口,切不可把试管放在桌上,手拿塞子,再使劲塞进塞子,以免压破容器,故A错误;
B、给试管中的固体加热时,试管口应略向下倾斜,防止冷凝水倒流,炸裂试管,故B错误;
C、连接导管时,应先把导管口用水润湿,然后稍稍用力把玻璃导管插入乳胶管,故C正确;
D、氧气具有助燃性,氧气验满的方法:将带火星的木条放在集气瓶口,木条复燃,说明已经集满,不能伸入集气瓶内,故D错误。
故选C。
15.世间万物种类繁多,但宏观上根据组成可将物质进行分类。
(1)物质分类:纯净物和混合物属于如图关系中的 关系。
(2)以下物质属于混合物的有 (填序号)。
①洁净的空气 ②冰水混合物 ③氯化钾 ④液氧 ⑤二氧化碳 ⑥75%的医用酒精
(3)下列四组物质中,均有一种与其他三种所属类别不同,请在下列横线上填写出这种物质的名称:
氧气、氦气、二氧化碳、稀有气体: ;井水、自来水、蒸馏水、食盐水: 。
【答案】(1)并列
(2)①⑥
(3) 稀有气体 蒸馏水
【详解】(1)混合物是由两种或两种以上物质混合而成,纯净物由一种物质组成;纯净物和混合物属于并列关系;
(2)①洁净的空气中含有氮气、氧气、二氧化碳等多种物质,属于混合物;②冰水混合物是水和冰两种不同状态的同种物质,属于纯净物; ③氯化钾是由一种物质组成的,属于纯净物; ④液氧由氧气一种物质组成,属于纯净物; ⑤二氧化碳由一种物质组成,属于纯净物;⑥75%的医用酒精由酒精和水两种物质组成,属于混合物;
故选:①⑥。
(3)氧气、氦气、二氧化碳中均只含一种物质,属于纯净物,稀有气体中含有多种物质,属于混合物,则稀有气体与其他三种不同;
井水、自来水、食盐水中均含有水和其他物质,属于混合物,蒸馏水为纯水,属于纯净物,则蒸馏水与其他三种不同。
16.空气是一种宝贵的自然资源,我们应该珍惜和保护。
(1)如图是空气中一些气体的用途:
其中属于氧气用途的是 (填图中字母序号,下同),属于氮气用途的是 ,属于稀有气体用途的是 。
(2)以下是国家关于空气污染指数与质量级别的对应关系表:
①某城市某日的空气污染指数为103~120,根据上表的信息判断该市当天的空气质量级别为 。
②计入空气污染指数的有害气体和烟尘除了可吸入颗粒物外,还包括 (填序号)。
A.二氧化碳 B.二氧化硫 C.一氧化碳 D.二氧化氮 E.臭氧
③下列治理空气污染的措施中,错误的是 (填序号)。
A.提倡绿色出行,发展公共交通 B.植树造林
C.将化工厂烟囱建高后排放废气 D.加强大气监测
【答案】(1) A B和D C
(2) Ⅲ(1) BCDE C
【详解】(1)氧气可以供给呼吸,可用于潜水,故选A;
液氮汽化吸热,可制造低温环境,可用于冷藏血液;氮气化学性质不活泼,可用作保护气,用于食品防腐,故选:BD;
稀有气体通电会发出不同颜色的光,可用于填充霓虹灯,故选C;
(2)①某城市某日的空气污染指数为103~120,在101-150之间,可判断该市当天的空气质量级别为Ⅲ(1);
②计入空气污染指数的有害气体和烟尘除了可吸入颗粒物外,二氧化硫、一氧化碳、二氧化氮、臭氧,二氧化碳是空气的成分之一,不属于空气污染物,故选:BCDE;
③A、提倡绿色出行,发展公共交通,可以减少私家车的使用,减少污染,有利于治理空气污染,不符合题意;
B、植树造林,可以净化空气,减少污染,有利于治理空气污染,不符合题意;
C、将化工厂烟囱建高后排放废气,并不能减少污染物的排放,不利于治理空气污染,符合题意;
D、加强大气监测,有利于治理空气污染,不符合题意;
故选:C。
17.利用如图实验探究氧气的化学性质。
(1)实验Ⅰ中镁条燃烧的文字表达式为 。
(2)实验Ⅱ为铁丝的燃烧实验。
①步骤a中,将铁丝绕成螺旋状的目的是 。
②步骤c中,可观察到铁丝剧烈燃烧, ,放热。
【答案】(1)
(2) 增大铁丝的受热面积,利于铁丝的持续燃烧 火星四射,生成黑色固体
【详解】(1)实验Ⅰ中镁条和氧气燃烧生成氧化镁,文字表达式为:,故填:;
(2)①铁丝燃烧实验中,步骤a中,将铁丝绕成螺旋状的目的是增大铁丝的受热面积,利于铁丝的持续燃烧,故填:增大铁丝的受热面积,利于铁丝的持续燃烧;
②步骤c中,铁丝在氧气中燃烧,可观察到铁丝剧烈燃烧、火星四射,生成黑色固体,放出大量的热,故填:火星四射,生成黑色固体。
18.如图所示为实验室中常见的气体制备和收集装置,请回答下列问题。
(1)写出仪器①的名称 。
(2)实验室中加热高锰酸钾制氧气时,可选择的发生装置是 ,选择该装置的依据是 、 。
(3)请改正B装置中存在的一处错误 。实验室选用C装置制取气体时的主要优点是 ,用 (生活中的物品)代替分液漏斗也能起到同样的效果。
(4)实验室用过氧化氢和二氧化锰制取氧气时,收集一瓶比较干燥的氧气,应选择的收集装置是 (从D→F中选择),使用该方法收集时,验满的方法是 。
(5)G装置称为“万能瓶”,既可以用排水法收集气体,也可以用排空气法收集气体,若用排水法收集氧气,应先将G装置 ,然后使气体从 (填“a”或“b”)端进入。
【答案】(1)长颈漏斗
(2) A 反应物是固体 反应条件是加热
(3) 长颈漏斗应插入到液面以下 可控制反应速率 注射器
(4) D 将带火星的木条放在集气口,若木条复燃证明已经收集满
(5) 装满水 b
【详解】(1)仪器①的名称为长颈漏斗。
(2)实验室中加热高锰酸钾制氧气时,反应物是固体,反应条件是加热,用固固加热型装置,可选择的发生装置是A。
(3)B装置中长颈漏斗应未插入到液面以下,生成的气体可能从长颈漏斗中逸出;C装置制取气体时可通过调节活塞控制反应速率;可用注射器代替分液漏斗也能起到同样的效果。
(4)收集一瓶比较干燥的氧气,氧气密度比空气大,应用向上排空气法收集,选择的收集装置是D,使用该方法收集时,将带火星的木条放在集气口,若木条复燃证明已经收集满。
(5)若用排水法收集氧气,应先将G装置装满水,氧气密度比水小,然后使气体从b端进入。
19.空气是一种混合物。
【经典赏析】
(1)拉瓦锡通过图1实验,得出了空气由氧气和氮气组成,其中氧气约占空气总体积的结论。请根据现在的认识,对此结论予以补充: 。
【实验回顾】
实验室常用红磷燃烧的方法测定空气中氧气的含量(实验装置如图2)
(2)写出红磷燃烧的符号表达式 。
(3)实验过程中,点燃燃烧匙内的红磷后,要立即伸入瓶中并把塞子塞紧,若伸入燃烧匙过慢,会使测定结果 (填“偏大”“偏小”或“无影响”)。
【实验拓展】
(4)铁丝在氧气中燃烧时,集气瓶底部需要留少量水,水的作用是 。
(5)实验证明,铁丝在空气中不能燃烧,铁粉在空气中可以燃烧,说明铁在空气中能否燃烧和铁与氧气的 有关。
(6)取四根直径为0.4mm铁丝,分别在氧气的体积分数为90%、70%、60%、55%的集气瓶中进行燃烧实验。实验现象如表::
①由表中数据可知,直径为0.4mm铁丝燃烧所需氧气的体积分数最低为 。
②由表中数据可知,铁丝能否燃烧以及燃烧的剧烈程度和 有关。
③取250mL的集气瓶,加入125mL的水,利用排水法将氧气通入瓶内,将水排完后,瓶内氧气的体积分数约为 (填字母)。
A.33% B.50% C.60% D.67%
【答案】(1)空气的成分按体积计大约是:氧气21%、氮气78%、稀有气体等其他成分1%
(2)
(3)偏大
(4)防止铁燃烧形成的高温熔融物溅落炸裂集气瓶
(5)接触面积
(6) 60% 氧气的体积分数 C
【详解】(1)空气中含有氮气、氧气、稀有气体等,且空气的成分按体积计大约是:氧气21%、氮气78%、稀有气体等其他成分1%;
(2)红磷燃烧生成五氧化二磷,化学符号表达式是:;
(3)测定空气中氧气含量时,若伸入燃烧匙过慢,会使集气瓶中的空气受热逸出,反应结束后集气瓶内的气压偏小,则测定结果偏大;
(4)细铁丝在氧气中燃烧放出大量的热,生成物的温度较高,铁丝在氧气中燃烧时,集气瓶底部需要留少量水,水的作用是防止铁燃烧形成的高温熔融物溅落炸裂集气瓶;
(5)铁丝在空气中不能燃烧,铁粉在空气中可以燃烧,说明铁在空气中能否燃烧和铁与氧气的接触面积有关;
(6)①由表中数据可知,直径为0.4mm铁丝燃烧所需氧气的体积分数最低为60%;
②由表中数据可知,氧气的体积分数越大,铁丝燃烧越剧烈,则铁丝能否燃烧以及燃烧的剧烈程度和氧气的体积分数有关;
③取250mL的集气瓶,加入125mL的水,则瓶内的空气体积=250mL-125mL=125mL,利用排水法将氧气通入瓶内,将水排完后,瓶内氧气的体积分数=。
故选C。
20.空气中氮气的含量最多,氮气在高温、高能量条件下可与某些物质发生反应。下图是以空气和其他必要的原料合成氮肥()的工业流程(流程中涉及物质均已列出)。请按要求回答下列问题:
(1)写出步骤③中发生反应的符号表达式 ,催化剂在反应前后,本身的质量和 不变;在焊接金属时常用氮气作保护气,是因为氮气的 。
(2)上述化学反应中属于化合反应的有 个。
(3)分离空气的常用方法有两种:
Ⅰ、将空气液化后再汽化,液态空气汽化时首先分离出氮气。则沸点: (选填“>”或“=”或“
相关试卷
这是一份中考化学一轮复习考点课时练 考点02 空气和氧气(含解析),共35页。试卷主要包含了了解催化剂、催化作用的概念;,掌握实验室制取氧气的方法,94%D,结论,温室效应增强 等内容,欢迎下载使用。
这是一份第10单元 酸和碱(考点清单)(讲+练)-2024年 中考化学考点大串讲(人教版),文件包含第十单元酸和碱考点清单讲+练原卷版docx、第十单元酸和碱考点清单讲+练解析版docx等2份试卷配套教学资源,其中试卷共24页, 欢迎下载使用。
这是一份第9单元 溶液(考点清单)(讲+练)-2024年 中考化学考点大串讲(人教版),文件包含第九单元溶液考点清单讲+练原卷版docx、第九单元溶液考点清单讲+练解析版docx等2份试卷配套教学资源,其中试卷共33页, 欢迎下载使用。