





所属成套资源:2023-2024学年九年级上册化学期中考点大串讲(人教版)
专题02 我们周围的空气【考点清单】(讲+练)-2023-2024学年化学九年级上册期中考点大串讲(人教版)
展开
这是一份专题02 我们周围的空气【考点清单】(讲+练)-2023-2024学年化学九年级上册期中考点大串讲(人教版),文件包含专题02我们周围的空气考点清单讲+练-2023-2024学年化学九年级上册期中考点大串讲人教版原卷版docx、专题02我们周围的空气考点清单讲+练-2023-2024学年化学九年级上册期中考点大串讲人教版解析版docx等2份试卷配套教学资源,其中试卷共30页, 欢迎下载使用。
01空气的成分和用途
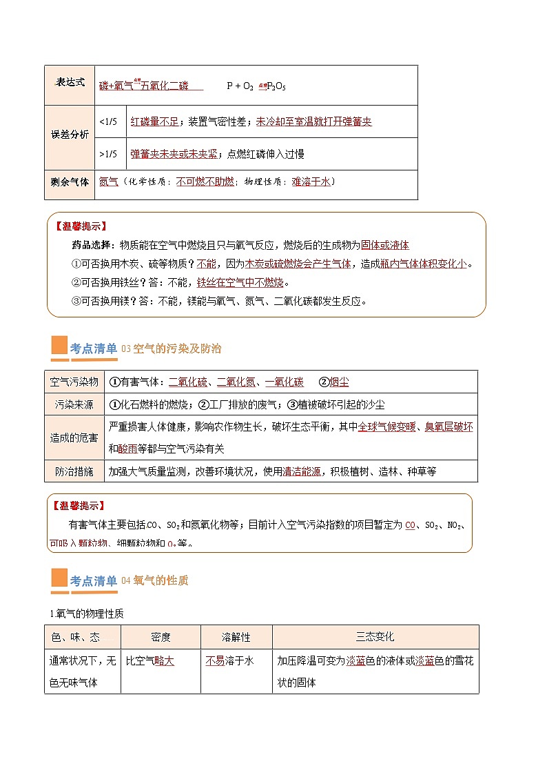
【温馨提示】
(1)空气中各成分含量表示的都是体积分数,而不是质量分数。
(2)空气中各成分是相对稳定的。
02 空气中氧气含量的测定
【温馨提示】
药品选择:物质能在空气中燃烧且只与氧气反应,燃烧后的生成物为固体或液体
①可否换用木炭、硫等物质?不能,因为木炭或硫燃烧会产生气体,造成瓶内气体体积变化小。
②可否换用铁丝?答:不能,铁丝在空气中不燃烧。
③可否换用镁?答:不能,镁能与氧气、氮气、二氧化碳都发生反应。
03空气的污染及防治
【温馨提示】
有害气体主要包括CO、SO2和氮氧化物等;目前计入空气污染指数的项目暂定为CO、SO2、NO2、可吸入颗粒物、细颗粒物和O3等。
04氧气的性质
1.氧气的物理性质
2.化学性质:氧化性
(1)检验氧气:用带火星的木条伸到集气瓶中,若复燃则是氧气。
(2)物质在氧气中燃烧
(3)缓慢氧化
某些物质在一些条件下,与氧气发生缓慢的氧化反应,称为缓慢氧化。缓慢氧化也放热。
如:动植物呼吸,金属的锈蚀,食物的腐烂,酒醋的酿造,农家肥的腐熟等等。
05实验室制取氧气
1.实验室制取氧气方法
2.实验室制取气体装置选择
【温馨提示】
高锰酸钾制取氧气注意点:
① 连:连接装置,先下后上,从左到右。
② 查:检查装置气密性
③ 装:装入药品(药匙或纸槽)试管口塞一团棉花,防止加热时粉末进入导气管,堵塞导管。
④ 定:固定试管时,试管口应略向下倾斜(防止冷凝水回流使试管底部炸裂)
铁夹夹在试管的中上部,导管伸入试管稍露出橡皮塞,利于产生的气体排出。
⑤ 点:加热药品,先使试管均匀受热(预热),后在固体药品部位用酒精灯外焰加热。
⑥ 收:收集气体。
排水法收集:当气泡连续均匀冒出时开始收集;当集气瓶口有大量气泡往外冒时,氧气收集满,在水下用玻璃片盖住瓶口移出水槽,正放在桌面上,防止气体逸出。
向上排空气法收集:集气瓶正放在桌面上,导管伸入集气瓶底部(为了排尽瓶内空气),将带火星的木条放在集气瓶口,若复燃,则氧气已收集满。
⑦移:将导管移出水面
⑧熄:停止加热
先将导气管移出水面,后熄灭酒精灯,防止水槽中的水倒流回炽热的试管中,炸裂试管。
06催化剂
07化合反应与分解反应
08纯净物和混合物
1.“人造空气”按体积计算,含有70%的氮气、20%以上的氧气、还有少量二氧化碳。下列关于空气和“人造空气”说法错误的是
A.氧气可用作火箭发射的燃料B.空气是一种宝贵的资源
C.“人造空气”也属于混合物D.相比空气“人造空气”中的氮气含量低
【答案】A
【详解】A、氧气具有助燃性,可用作助燃剂。氧气不具有可燃性,不能做燃料。符合题意;
B、空气中含有氮气、氧气、稀有气体等物质,氮气可用于食品保护气等,氧气可用于医疗急救等,稀有气体可用于制作电光源等,空气是一种宝贵的资源。不符合题意;
C、“人造空气”含有氮气、氧气、二氧化碳等气体,是混合物。不符合题意;
D、“人造空气”按体积计算,含有70%的氮气,空气的成分按体积分数计算,氮气约占78%。相比空气“人造空气”中的氮气含量低。不符合题意;
故选A。
2.近年来,部分城市因空气污染而出现了严重的雾霾天气,下列做法不利于减少空气污染的是
A.提倡使用太阳能等清洁能源B.发展公共交通,提倡绿色出行
C.积极植树、造林、种草D.提倡居民驾驶私家车出行
【答案】D
【详解】A、提倡使用太阳能等清洁能源,能减少污染气体的排放,从而减少空气污染,故A不符合题意;
B、发展公共交通,提倡绿色出行,能减少化石燃料的使用,从而减少空气污染物的排放,故B不符合题意;
C、积极植树、造林、种草,既能美化环境,又能净化空气,不会造成空气污染,故C不符合题意;
D、提倡居民驾驶私家车出行,会加剧汽车尾气的排放,不利于减少空气污染,故D符合题意。
故选D。
3.下列说法错误的是
A.氮气常用作保护气,说明氮气在常温下化学性质不活泼
B.鱼类能在水中生存,说明氧气易溶于水
C.空气污染指数越大,空气质量状况越差
D.利用膜分离技术,可以得到含氧量 90%以上的富氧空气
【答案】B
【详解】A、氮气常用作保护气,说明氮气在常温下化学性质不活泼,故A说法正确;
B、氧气可以供给呼吸,鱼类能在水中生存,说明水中溶解有氧气,而氧气是不易溶于水的,故B说法错误;
C、空气污染指数越大,空气质量状况越差,故C说法正确;
D、利用膜分离技术,在一定压力下让空气通过具有富集氧气功能的薄膜,可以得到含氧量 90%以上的富氧空气,故D说法正确;
故选:B。
4.下面是某同学记录的部分实验现象,其中正确的是
A.细铁丝在氧气中燃烧,火星四射,生成白色固体
B.红磷在空气中燃烧,产生大量白雾
C.将带火星的木条伸入盛满氧气的集气瓶中,木条复燃
D.木炭在氧气中燃烧,发出白光,生成二氧化碳气体
【答案】C
【详解】A、细铁丝在氧气中剧烈燃烧,火星四射,生成黑色固体,故A错误;
B、红磷在空气中燃烧,产生大量白烟,故B错误;
C、氧气可以支持燃烧,将带火星的木条伸入盛满氧气的集气瓶中,木条复燃,故C正确;
D、木炭在氧气中燃烧,发出白光,生成二氧化碳气体是实验结论而不是实验现象,描述实验现象不能出现物质的名称,故D错误;
故选:C。
5.以下物质的用途中,不正确的是
A.氧气用作火箭燃料B.稀有气体用于保护气
C.氦气用于充填飞艇D.氧气用于炼钢
【答案】A
【详解】A、氧气具有助燃性,氧气可用来作宇宙火箭的助燃剂,故A错误;
B、利用稀有气体化学性质很不活泼,所以稀有气体可用作保护气,故B正确;
C、利用氦气的密度比空气小,所以可用于充填飞艇,故C正确;
D、利用氧气具有氧化性,所以氧气可用于炼钢 ,故D正确;
故选:A。
6.下列图像能正确反映对应变化关系的是
A.AB.BC.CD.D
【答案】D
【详解】A、红磷燃烧消耗装置内的氧气,氧气约占空气体积的五分之一,所以最终集气瓶内压强大约是原来的五分之四。不符合题意;
B、二氧化锰是过氧化氢分解的催化剂,过程中二氧化锰固体的质量不变。不符合题意;
C、催化剂能改变反应速率,但不能改变最终生成氧气的质量,所以最终生成氧气的质量相等。不符合题意;
D、氯酸钾分解需要达到一定的温度,开始温度较低不产生氧气,一段时间后反应开始,氧气的质量不断升高,当氯酸钾完全分解后氧气的质量不再改变。符合题意;
故选D。
7.下列不属于化合反应,也不属于分解反应,但属于氧化反应的是
A.碳+氧气二氧化碳B.酒精+氧气水+二氧化碳
C.铁+氧气四氧化三铁D.氧化汞汞+氧气
【答案】B
【详解】A、该反应是两种物质生成一种新物质的反应,属于化合反应,不符合题意;
B、该反应是两种物质生成两种新物质的反应,不属于化合反应,也不属于分解反应,是物质与氧气发生的反应,属于氧化反应,符合题意;
C、该反应是物质与氧气发生的反应,属于氧气反应,由两种物质生成一种新物质的反应,属于化合反应,不属于分解,不符合题意;
D、该反应是一种物质生成两种新物质的反应,属于分解反应,不符合题意。
故选B。
8.下列叙述正确的是
A.分离液态空气制氧气属于分解反应
B.为了便于运输把氧气加压成液态贮存在蓝色钢瓶中
C.对过氧化氢的分解具有催化作用的物质只有二氧化锰一种
D.要使过氧化氢分解放出氧气必须要加入二氧化锰,否则就不能反应
【答案】B
【详解】A、工业上采用分离液态空气法制取氧气的过程中无新物质生成,是物理变化,不是分解反应。A不正确;
B、为了便于运输,减小体积,把氧气加压成液态贮存在蓝色钢瓶中。B正确;
C、过氧化氢加入二氧化锰作可迅速制取氧气,二氧化锰是这一反应的催化剂,但可作为该反应催化剂的物质除了二氧化锰,其他还有硫酸铜溶液等。C不正确;
D、催化剂只能改变化学反应的反应速率,反应能否发生与催化剂无关,只加热过氧化氢反应比较慢,但也能产生氧气。D不正确。
综上所述:选择B。
9.氧气是一种化学性质比较活泼的气体,它可以和许多物质发生化学反应。如图所示是硫粉、红磷、光亮的细铁丝在氧气中燃烧的实验装置;
(1)小明是个善于思考,善于总结的学生,做完实验后,他发现了一些共同点:在反应条件方面,三个实验都要 ;在反应基本类型方面,三个化学反应都是 反应。
(2)小明同时也总结出在实验操作、生成物的种类和观察到的实验现象三个方面存在不同。其中甲中观察到的反应现象时 ,丙中生成物的化学符号是 ,丙中铁丝绕成螺旋状的目的是 。
(3)小明还总结出:三个实验的集气瓶底部都放有少量水,其中甲集气瓶底部放少量水的目的是 ;丙集气瓶底部放少量水的目的是 。
【答案】 点燃 化合 发出明亮的蓝紫色火焰,放出热量,产生刺激性气味 Fe3O4 增大铁丝与氧气的接触面积 吸收二氧化硫,防止二氧化硫污染空气 防止高温的生成物炸裂集气瓶底
【详解】(1)硫粉、红磷、光亮的细铁丝在氧气中燃烧时,都需要点燃,故填点燃;
硫粉、红磷、光亮的细铁丝在氧气中燃烧时,都是两种物质生成一种新物质的反应,符合化合反应的特点,属于化合反应,故填化合。
(2)甲实验中,硫在氧气中燃烧,发出明亮的蓝紫色火焰,放出热量,产生刺激性气味,故填发出明亮的蓝紫色火焰,放出热量,产生刺激性气味;
丙实验中,铁和氧气在点燃的条件下反应生成四氧化三铁,四氧化三铁的化学式为Fe3O4,故填Fe3O4;
丙中铁丝绕成螺旋状能够增大铁丝与氧气的接触面积,有利于燃烧的发生,故填增大铁丝与氧气的接触面积。
(3)二氧化硫能够污染空气,且二氧化硫溶于水,甲实验中集气瓶底部放少量水能够吸收二氧化硫,防止二氧化硫污染空气,故填吸收二氧化硫,防止二氧化硫污染空气;
丙集气瓶底部放少量水能够吸收生成物中的热量,防止高温的生成物炸裂集气瓶底,故填防止高温的生成物炸裂集气瓶底。
10.工业上分离液态空气可获得氮气和氧气。
(1)液态空气蒸发分离出氮气和氧气是利用它们的 (填一种物理性质)不同,发生 (“化学”或“物理”)变化。
(2)此方法得到的A物质是 (填“混合物”或“纯净物”)。
(3)进一步采用活性炭低温吸附等方法,可以得到稀有气体。请任写一种稀有气体的用途: 。
【答案】(1) 沸点 物理
(2)混合物
(3)氦气制造低温环境等(合理即可)
【详解】(1)液态空气蒸发分离出氮气和氧气是利用它们的沸点不同进行分离,此过程中没有新物质生成,发生物理变化;
(2)此方法得到的A物质中含有液态氧气、液态的各种稀有气体等多种物质,属于混合物。
(3)稀有气体在通电时能发出不同颜色的光,可制成多种用途的电光源,如航标灯、强照明灯、闪光灯、霓虹灯;氦气制造低温环境,做氦气球等。
11.如图是实验室常用的实验仪器与装置,回答下列问题。
(1)仪器名称① ② ;
(2)实验室用高锰酸钾制取较干燥的氧气,应选择的装置为 ,该反应的文字或符号表达式 ,实验后发现水槽中的水变为了红色,可能的原因是什么? ;
(3)实验室还可以选用B装置制氧气,检查该装置气密性的方法是?
(4)某同学利用生活中的物品设计图C装置,该装置与B相比其优点是?
(5)实验室常用醋酸钠固体和碱石灰固体混合加热制备甲烷气体,发生装置应选用 ,已知甲烷密度比空气小,如用G装置来收集,甲烷应从 (a或b)通入;若用G装置代替排水法收集氧气,则应如何操作? 。
【答案】(1) 长颈漏斗 水槽
(2) AD/DA / 试管口没有塞棉花
(3)关闭止水夹,向长颈漏斗中注水,若形成稳定的水柱,则说明装置气密性良好
(4)控制反应速率
(5) A b 先将装置装满水,后将气体从b口通入
【详解】(1)由图可知,仪器①为长颈漏斗,仪器②为水槽。
(2)高锰酸钾加热生成锰酸钾、二氧化锰和氧气,该反应为加热固体的反应,发生装置选A;若想收集较干燥的氧气,且氧气密度比空气大,则应选向上排空气法收集,故选D。
反应的文字表达式为:,符号表达式为:;
若发现水槽中的水变红,则是应为高锰酸钾粉末进入水槽中,说明试管口没有塞棉花。
(3)检查B装置的气密性时,关闭止水夹,向长颈漏斗中注水,若形成稳定的水柱,则说明装置气密性良好。
(4)装置C中,注射器可控制液体的滴加速度,从而控制反应速率。
(5)实验室制取甲烷的反应为加热固体的反应,发生装置选A;甲烷密度比空气小,则用G装置收集时,气体应从短管通入,即b管通入;若用G装置利用排水法收集装置,则先将装置装满水,然后将气体从b端通入。
12.某化学兴趣小组设计了如下实验,用来比较氧化铜和二氧化锰对过氧化氢分解的催化效果。用如图1所示的装置进行了两次实验,在试管中分别加入等质量的氧化铜和二氧化锰,分别将注射器内盛有的3ml5%的双氧水注入试管中,再利用注射器收集氧气,收集到氧气的体积和时间的关系如图2所示。
(1)在检查装置的气密性后,小组同学开始实验时注入双氧水的方法是_______(填序号)。
A.快速推注射器活塞B.缓慢推注射器活塞
(2)实验中造成U形管内红墨水液面左低右高的原因是该反应为 (填“放热”,“吸热”)反应。
(3)根据注射器中氧气的体积不同,可比较两种催化剂的催化效果。通过图像除了能得出二氧化锰催化效果比氧化铜好,还能得出的结论是 。
(4)由氧化铜催化的反应,t1~t2时间段反应速率逐渐变慢,原因是 。
【答案】(1)B
(2)放热
(3)反应时间足够长,双氧水完全分解,产生氧气的体积相同
(4)过氧化氢溶液的浓度逐渐下降
【详解】(1)开始实验时应该缓慢推注射器活塞注入双氧水,若快速推注射器活塞,会造成较大误差,还可能造成产生大量气体,使内部气压急剧增大,将试管上的活塞冲出。
故选B;
(2)过氧化氢分解生成氧气的同时放出热量,使试管内气体受热膨胀,所以试管内压强大于外界大气压,造成红墨水左端液面下降,右端液面上升。故填放热;
(3)根据图2可知,使用不同催化剂时产生氧气的速率不同,但是等量的过氧化氢使用不同催化剂充分反应时生成的氧气的总体积相同,故填反应时间足够长,双氧水完全分解,产生氧气的体积相同;
(4)随着反应进行,溶液中过氧化氢浓度逐渐下降,所以反应速率降低。故填过氧化氢溶液的浓度逐渐下降。
13.为探究催化剂对过氧化氢溶液分解的催化效果,某研究小组做了如下实验。
【实验一】小英认为仅由实验一(如图1所示)不能得出二氧化锰是过氧化氢分解反应的催化剂,她补充设计了甲、乙两个实验,最终得出二氧化锰是过氧化氢分解反应的催化剂。
(1)甲实验的操作中包含了两次称量,其目的是 。
(2)乙实验是利用实验一反应后试管内剩余的物质继续实验。操作方法是在实验一结束后,倒掉反应后的液体,在剩余固体中重新加入过氧化氢溶液,若有大量气泡产生,则说明 。
(3)由实验一可得出的结论是 。
【实验二】
(4)从上表可以看出,该实验的目的是 。
(5)写出二氧化锰催化过氧化氢分解的文字表达式: 。
【实验三】二氧化锰和过氧化氢酶均能催化过氧化氢分解制取氧气。为比较两者的催化能力,小明按图2所示进行了如下实验。
①取1.5mg过氧化氢酶和8mL蒸馏水加入容器中,搅拌后塞紧橡胶塞。
②用注射器A从容器中抽出2mL气体,用注射器B将2mL过氧化氢溶液注入容器中,采集数据,直至反应结束。
③用3.1mg、5.6mg过氧化氢酶及1.5mg、5.6mg、10.7mg二氧化锰重复上述实验,获得的数据如图3所示。
(6)实验前需要检查图2中装置的气密性,检查该装置气密性的方法是 。
(7)小明分析相关数据,得出“过氧化氢酶对过氧化氢的催化能力比二氧化锰的强”这一结论,其依据是 。
(8)通过该实验你还能得出的结论是 (写一点即可)。
【答案】(1)验证反应前后二氧化锰的质量是否改变
(2)反应前后二氧化锰的化学性质不变
(3)二氧化锰能加快过氧化氢制取氧气的速率
(4)探究催化剂的质量对反应速率的影响
(5)
(6)将注射器A向下移动1mL,若注射器B向上移动1mL,则说明装置气密性良好
(7)当过氧化氢溶液的浓度相同时,收集相同的气体(压强相同时),过氧化氢酶需要时间更短
(8)加入的催化剂越多,反应越快
【详解】(1)催化剂是指能改变反应速率,但反应前后其质量和化学性质均不变,则甲实验的两次称量,可证明反应前后二氧化锰的质量不变。
(2)将用过的二氧化锰继续加入过氧化氢溶液,又有大量气泡产生,则说明反应前后二氧化锰的化学性质不变。
(3)实验一中,将带火星的木条放在过氧化氢溶液的试管口,木条不复燃,但加入二氧化锰后,再将带火星的木条放在集气瓶口,木条复燃,则说明二氧化锰能加快过氧化氢制取氧气的速率。
(4)根据表中数据,可知加入的二氧化锰的质量不变,则实验的目的为探究催化剂的质量对反应速率的影响。
(5)过氧化氢在二氧化锰催化作用下生成水和氧气,反应的文字表达式为:。
(6)检查图2装置的气密性时,向下按压注射器A1mL,装置中的空气增多,压强增大,则注射器B会向上移动1mL,则说明装置气密性良好。
(7)压强相同,则说明收集氧气的量相同,则由图可知,但过氧化氢浓度相同时,收集相同体积的氧气,过氧化氢酶所需要时间更长,则说明过氧化氢酶对过氧化氢的催化能力比二氧化锰的强。
(8)在其它条件均相同的情况下,压强越大,则说明反应越快,则由图可知,在同一个催化剂中,随着催化剂质量的增加,反应越来越快。
14.根据下列装置,回答有关问题:
(1)写出仪器①的名称 。
(2)某同学选用A装置制取氧气,在连接玻璃管和带孔橡皮塞时,玻璃管不容易插入橡皮塞,应采取的措施是: 。采用 D装置收集氧气的理由是 ,优点是 。
(3)实验室制取氨气的发生装置可用A,则制取氨气所用的药品可能是下列中的 (填编号)。
①熟石灰固体混合氯化铵固体
②氢氧化钠溶液混合氯化铵固体
③浓氨水中加入氧化钙
(4)某同学选用B装置制取氧气,反应的文字或符号表达式为 ,若将选用的B发生装置或操作方法作了改进,都可以得到平稳的氧气流。他是如何改进的? (合理均可) 。用高锰酸钾制取氧气的实验的主要步骤有:①装药品;②检查装置的气密性;③加热;④将装置固定在铁架台上;⑤熄灭酒精灯;⑥收集气体;⑦将导管移出水槽。正确的操作顺序为 。
(5)F图是化学中的多功能瓶,可以有如下用
①可以用做向上排空气法收集氧气,从 端进氧气。
②医院里给病人输氧为了给氧气加湿和观察氧气的输出速度也可以在氧气瓶和病人之间连接该装置,在集气瓶装半瓶水,将 端接氧气钢瓶。
(6)某校化学兴趣小组的同学利用如图所示装置进行实验。
【实验目的】粗略测定加热高锰酸钾所收集到的氧气体积。
【反应原理】高锰酸钾制取氧气
【装置连接】为达到实验目的,各装置的正确连接顺序是:a→ (填接口的字母) →d。
【补充实验】在收集到的氧气中做细铁丝燃烧的实验:
①集气瓶内为什么要预先装少量水或铺一层细砂? 。
②实验过程中发现B瓶中的水变红了,原因是 。
【答案】(1)试管
(2) 连接前先将玻璃管用水润湿 氧气不易溶于水且不与水反应 收集气体较纯
(3)①
(4) / 将长颈漏斗换成分液漏斗
②①④③⑥⑦⑤
(5) a a
(6) bc 防止高温熔融物溅落瓶底,使瓶底炸裂 试管口没有塞棉花
【详解】(1)由图可知,仪器①为试管。
(2)连接仪器时,若玻璃管不易插入橡皮塞,则应先将玻璃塞用水润湿;
D装置为排水法收集装置,氧气不易溶于水且不与水反应,则可用排水法收集;
排水法收集的气体较纯。
(3)A为加热固体的装置,则反应物为固体,①为固体混合物,②③为固体和液体,则可选①。
若想获得平稳的氧气流,则可将长颈漏斗换成分液漏斗,通过分液漏斗可控制液体的滴加速度,从而控制反应速率。
(4)B装置为固液常温装置,适用于过氧化氢和二氧化锰制取氧气,过氧化氢在二氧化锰催化作用下生成水和氧气,反应的文字表达式为:;反应的符号表达式为:。
高锰酸钾制取氧气的实验中,步骤为“查装定点收离熄”,则顺序为:②①④③⑥⑦⑤;
(5)①氧气密度比空气大,则用F装置时,气体应从a端通入。
②若想给氧气加湿和观察氧气的输出速度,则氧气直接通入水中,即a端接氧气钢瓶。
(6)[装置连接]若想测定氧气体积,则应选排水法收集氧气,且将排出的水排入量筒中,排出水的体积即为氧气的体积,则连接顺序为:acbd。
[补充实验]①铁丝燃烧实验中,集气瓶中的水或细沙的作用为:防止高温熔融物溅落瓶底,炸裂瓶底。
②实验过程中,若集气瓶中的水变红,说明高锰酸钾进入集气瓶中,则说明试管口没有塞棉花。
空气成分
体积分数
主要用途
氮气
78%
①制氮肥和硝酸的原料;②性质稳定,用作保护气
氧气
21%
①供给呼吸和支持燃烧;②炼钢、气焊、化工生产和宇航等都要用到氧气
稀有气体
0.94%
①性质稳定,用作保护气;②通电时发出不同颜色的光,可制成电光源
二氧化碳
0.03%
植物进行光合作用的原料
其他
0.03%
原理
红磷在密闭空间中燃烧消耗氧气,使密闭空间中压强减小,
打开弹簧夹后,大气压将烧杯中的水压入集气瓶中。
(压入的水的体积=被消耗的氧气的体积)
现象
①红磷燃烧,放出热量,产生大量白烟
②装置冷却到室温后打开弹簧夹,烧杯内的水倒流入集气瓶,约占集气瓶内气体体积的1/5。
结论
氧气约占空气总体积的1/5。
表达式
磷+氧气 QUOTE 五氧化二磷 P + O2 QUOTE P2O5
误差分析
1/5
弹簧夹未夹或未夹紧;点燃红磷伸入过慢
剩余气体
氮气(化学性质:不可燃不助燃;物理性质:难溶于水)
空气污染物
①有害气体:二氧化硫、二氧化氮、一氧化碳 ②烟尘
污染来源
①化石燃料的燃烧;②工厂排放的废气;③植被破坏引起的沙尘
造成的危害
严重损害人体健康,影响农作物生长,破坏生态平衡,其中全球气候变暖、臭氧层破坏和酸雨等都与空气污染有关
防治措施
加强大气质量监测,改善环境状况,使用清洁能源,积极植树、造林、种草等
色、味、态[来源:Z|xx|k.Cm
密度
溶解性
三态变化
通常状况下,无色无味气体
比空气略大
不易溶于水
加压降温可变为淡蓝色的液体或淡蓝色的雪花状的固体
物质
现象
反应表达式
注意事项
木炭
空气中红热;氧气中剧烈燃烧,发出白光,放出热量,生成无色无味的气体能使澄清石灰水变浑浊。
碳+氧气 QUOTE 二氧化碳 C + O2 QUOTE CO2
硫粉
空气中发出微弱的淡蓝色火焰;氧气中发出明亮的蓝紫色火焰,放出热量,生成一种有刺激性气味的气体。
硫+氧气 QUOTE 二氧化硫 S + O2 QUOTE SO2
瓶底装少量水(目的:吸收二氧化硫,防止污染空气)
红磷
氧气中剧烈燃烧,放出热量,生成大量的白烟
磷+氧气 QUOTE 五氧化二磷 P + O2 QUOTE P2O5
五氧化二磷(P2O5)是固体,不是气体。
铁丝
空气中红热;氧气中剧烈燃烧,火星四射,放出热量,生成黑色固体。
铁+氧气 QUOTE 四氧化三铁 Fe + O2 QUOTE Fe3O4
集气瓶底部放少量细沙或水,防止高温生成物溅落瓶底炸裂
高锰酸钾制取氧气
氯酸钾制取氧气
过氧化氢溶液制取氧气
药品
加热
高锰酸钾:暗紫色固体
氯酸钾:白色固体
二氧化锰
加热
二氧化锰:黑色粉末
过氧化氢溶液:无色液体
二氧化锰:黑色粉末
反应
表达式
△
高锰酸钾 锰酸钾+二氧化锰+氧气
KMnO4 QUOTE K2MnO4 + MnO2 + O2
MnO2
△
氯酸钾 氯化钾 +氧气
KClO3 QUOTE KCl + O2
过氧化氢 QUOTE 水+氧气 H2O2 QUOTE H2O + O2
发生装置
固体加热型
固液常温型
收集方法
向上排空气法、排水法
实验步骤
连、查、装、定、点、收、移、熄
连、查、装(先固后液)、收
发生装置(反应物状态和反应条件)
收集装置(气体的密度和溶解度)
固体加热型
固液常温型
排水集气法
向上排空气法
向下排空气法
反应物是固体
反应需要加热
反应物是固体和
液体,反应不加热
适合溶解性小
不与水反应的气体
适合密度大于
空气的气体
适合密度小于
空气的气体
适合
高锰酸钾制氧气
氯酸钾制氧气
适合
过氧化氢制氧气
气体从短管进集气瓶,水从长管排出
气体从长管进集气瓶,空气从短管排出
气体从短管进集气瓶,空气从长管排出
概念
在化学反应中能改变其他物质的反应速率,但本身的化学性质和质量在反应前后不变的物质。
特点
一变(改变反应速率,加快或减慢);两不变(质量、化学性质不变)
理解
①催化剂不能改变生成物的质量
②催化剂作为反应的条件
③一种催化剂只针对某一类或某一个反应,某一反应的催化剂可能不只一种
证明某物质是某反应的催化剂
①证明是否改变其他物质化学反应速率:
同时满足
即为催化剂
相同条件下,加或者不加药品控制变量对比实验;
②证明质量是否改变:
实验前称量一次,实验后分离出来再称量一次;
③证明化学性质是否改变:
将分离出来的物质再进行实验①的操作,观察是否还能改变反应速率。
反应类型
化合反应
分解反应
定义
由两种或两种以上物质生成一种物质的反应
由一种物质生成两种或两种以上物质的反应
特点
多变一
一变多
表达式
A+B+……→AB……
AB……→A+B+……
混合物
纯净物
区别
宏观
两种或两种以上物质组成的
一种物质组成的
微观
由两种或两种以上分子或原子构成的
由一种分子或原子构成的
联系
混合物由两种或两种以上纯净物组成
A
B
C
D
利用红磷燃烧测定空气中氧气的含量
向一定量的二氧化锰固体中加入一定量过氧化氢溶液
用等质量、等浓度的双氧水分别制取氧气
加热氯酸钾和二氧化锰制氧气
1%的过氧化氢溶液/mL
30
30
30
30
30
30
加入二氧化锰的质量/g
0.1
0.2
0.3
0.4
0.5
0.6
测量60s末收集氧气的体积/mL
68
82
95
99
99
99
相关试卷
这是一份第12单元 化学与生活(考点清单)(讲+练)-2024年 中考化学考点大串讲(人教版),文件包含第十二单元化学与生活考点清单讲+练原卷版docx、第十二单元化学与生活考点清单讲+练解析版docx等2份试卷配套教学资源,其中试卷共36页, 欢迎下载使用。
这是一份第11单元 盐 化肥(考点清单)(讲+练)-2024年 中考化学考点大串讲(人教版),文件包含第十一单元盐化肥考点清单讲+练原卷版docx、第十一单元盐化肥考点清单讲+练解析版docx等2份试卷配套教学资源,其中试卷共35页, 欢迎下载使用。
这是一份第10单元 酸和碱(考点清单)(讲+练)-2024年 中考化学考点大串讲(人教版),文件包含第十单元酸和碱考点清单讲+练原卷版docx、第十单元酸和碱考点清单讲+练解析版docx等2份试卷配套教学资源,其中试卷共24页, 欢迎下载使用。
