

湖南省城步苗族自治县第一民族中学2024-2025年高一上学期第一次月考生物题(无答案)
展开
这是一份湖南省城步苗族自治县第一民族中学2024-2025年高一上学期第一次月考生物题(无答案),共5页。试卷主要包含了单选题,非选择题等内容,欢迎下载使用。
1.(本题2分)下列哪项不是构成蛋白质的氨基酸( )
A.B.
C.D.
2.(本题2分)生物体排出的尿素等含氮废物主要是下列哪种物质代谢的终产物( )
A.蛋白质B.蔗糖C.油脂D.食盐
3.(本题2分)下面各区域中的生物,属于一个种群的是( )
A.一片森林中全部的动物B.一个池塘中全部的鱼
C.一片农田中全部的东亚飞蝗D.一片草原中全部生物
4.(本题2分)“接天莲叶无穷碧,映日荷花别样红”描写了西湖六月的风光。西湖在生命系统中的层次为( )
A.种群B.群落C.生态系统D.生物圈
5.(本题2分)生物体中组成蛋白质的氨基酸约有20种。人们区别不同种类氨基酸的依据是( )
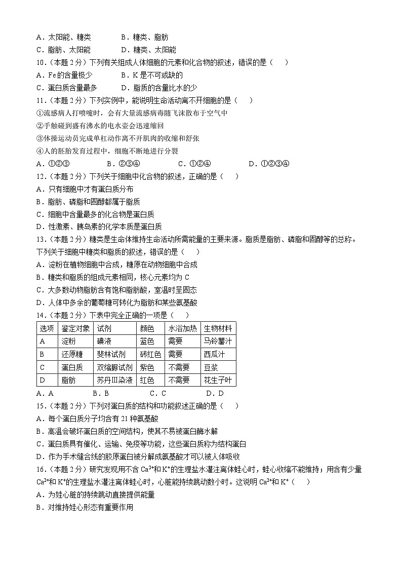
A.肽键位置的不同B.所含氨基的多少不同
C.所含羧基的数目不同D.R基团的不同
6.(本题2分)对于细胞学说,恩格斯说:“有了这个发现,有生命的自然产物的研究—比较解剖学、生理学和胚胎学——才获得了巩固的基础。”细胞学说也被称为现代生物学基石之一。细胞学说的重要意义在于揭示了( )
A.病毒没有细胞结构B.生物体结构的统一性
C.细胞为什么要产生新细胞D.植物细胞和动物细胞的区别
7.(本题2分)某同学在一家餐饮店食用了如下早餐:二个牛肉包子、一碟凉拌蔬菜、一杯豆浆,一个煮鸡蛋。下列说法正确的是( )
A.生肉中含有的糖原含有C、H、O、H三种元素
B.豆浆中蛋白质的氮元素主要存在于游离的氮基中
C.鸡蛋中含有的蛋白质不可以直接承担人体的生命活动
D.蔬菜中含有的纤维素能够被人类吸收利用
8.(本题2分)若组成蛋白质的氨基酸的平均分子量是130,那么一个由4条肽链共280个氨基酸所组成的蛋白质其分子量是( )
A.31432B.31486C.31378D.36382
9.(本题2分)生物体进行生命活动所需主要能源和最终能源依次是( )
A.太阳能、糖类B.糖类、脂肪
C.脂肪、太阳能D.糖类、太阳能
10.(本题2分)下列有关组成人体细胞的元素和化合物的叙述,错误的是( )
A.Fe的含量极少B.K是不可或缺的
C.蛋白质含量最多D.脂质的含量比水的少
11.(本题2分)下列实例中,能说明生命活动离不开细胞的是( )
①流感病人打喷嚏时,会有大量流感病毒随飞沫散布于空气中
②手触碰到盛有沸水的电水壶会迅速缩回
③体操运动员完成单杠动作离不开肌肉的收缩和舒张
④人的胚胎发育过程中,细胞不断地进行分裂
A.①②③B.②③④C.①②④D.①②③④
12.(本题2分)下列关于细胞中化合物的叙述,正确的是( )
A.只有细胞中才有蛋白质分布
B.脂肪、磷脂和固醇都属于脂质
C.细胞中含量最多的化合物是蛋白质
D.性激素、胰岛素的化学本质是蛋白质
13.(本题2分)糖类是生命体维持生命活动所需能量的主要来源。脂质是脂肪、磷脂和固醇等的总称。下列关于细胞中糖类和脂质的叙述,错误的是( )
A.淀粉在植物细胞中合成,糖原在动物细胞中合成
B.糖类和脂质的组成元素相同,核心元素均为C
C.大多数动物脂肪含有饱和脂肪酸,室温时呈固态
D.人体中多余的葡萄糖可转化为脂肪和某些氨基酸
14.(本题2分)下表中完全正确的一项是( )
A.AB.BC.CD.D
15.(本题2分)下列对蛋白质的结构和功能叙述正确的是( )
A.每个蛋白质分子均含有21种氨基酸
B.高温会破坏蛋白质的空间结构,使其不易被蛋白酶水解
C.蛋白质具有催化、运输、免疫等功能,这些蛋白质称为结构蛋白
D.作为手术缝合线的胶原蛋白被分解成氨基酸才可以被人体吸收
16.(本题2分)研究发现用不含Ca2+和K+的生理盐水灌注离体蛙心时,蛙心收缩不能维持;用含有少量Ca2+和K+的生理盐水灌注离体蛙心时,心脏能持续跳动数小时。这说明Ca2+和K+( )
A.为娃心脏的持续跳动直接提供能量
B.对维持娃心形态有重要作用
C.对维持生物体正常生命活动有重要作用
D.是构成细胞内某些复杂化合物的重要成分
17.(本题2分)水是生命的源泉,节约用水是每个人应尽的责任,下列有关水在生命活动中作用的叙述,错误的是( )
A.水是酶促反应的环境B.参与血液中缓冲体系的形成
C.可作为维生素D等物质的浴剂D.可作为反应物参与生物氧化过程
18.(本题2分)对下图曲线、Ⅱ的叙述,错误的是( )
A.曲线可以表示新鲜的种子在被烘干的过程中,其细胞内无机盐的相对含量变化
B.曲线可以表示冬季植物体内结合水与自由水比值的变化
C.曲线Ⅱ可表示越冬植物抗冻能力变化
D.曲线Ⅱ可以表示种子成熟过程中自由水与结合水比值的变化
19.(本题2分)某生物兴趣小组在野外发现一种组织颜色为白色的不知名野果,该小组把这些野果带回实验室欲检测其中是否含有还原糖、脂肪和蛋白质。下列叙述正确的是( )
A.对该野果进行脂肪的检测实验可能需要使用显微镜
B.若对该野果的组织样液中加入斐林试剂并酒精灯直接加热出现较深的砖红色,说明该野果中含有大量的还原糖
C.进行蛋白质的检测时可用斐林试剂的甲液和乙液直接代替双缩脲试剂A液和B液,因为它们成分相同
D.进行还原糖检测实验结束时将剩余的斐林试剂装入棕色瓶,以便长期保存备用
20.(本题2分)下列有关水和无机盐的叙述错误的是( )
A.极性分子或离子易溶于水中B.水作为产物或反应物参与代谢
C.无机盐可维持血浆的酸碱平衡D.无机盐部是以离子形式存在
二、非选择题(每空2分。共60分)
21.如图是几种生物或细胞的结构模式图,请据图回答:
(1)最有可能属于病毒的是_________,病毒的生活和繁殖必须在_________内才能进行。
(2)图中能进行光合作用的是__________,能完成此生理过程是因为其细胞内含有藻蓝素和_________。
(3)图中甲、乙属于_________细胞,它们的DNA位于_________中。甲、乙在结构上不同于丁细胞的最显著特点是_________。
(4)上述细胞中都有的结构有_________细胞质,核糖体和遗传物质DNA,这体现了不同类细胞之间的统一性。
22.某同学分别按下表进行三组实验:
将上述各组实验材料按表中实验条件进行相关处理后,将A组制成临时装片,放在显微镜下观察、分析回答:
(1)进行A组实验时,使用50%酒精的作用是_________,其中,实验所观察的被苏丹Ⅲ染液着色的小颗粒的颜色是_________。
(2)实验使用斐林试剂时应注意NaOH与CuSO4溶液要现用现配。若将苹果匀浆换成折腾溶液并按正确操作做上述B组实验,结果是溶液颜色呈现__________色。
(3)在C组实验中,豆浆中富含蛋白质,检验蛋白质的试剂是_________,是否需要水浴加热?_________(填“是”或“否”)。
23.科学实验表明:生命活动旺盛的细胞,自由水/结合水的比值增大,而处于休眠状态的细胞自由水结合水的比值减小。请分析回答下列问题:
(1)水在细胞中以两种形式存在。绝大部分的水呈__________状态,是细胞的良好__________,生命活动旺盛的自由水所占的比例__________。(“高”或者“低”)
(2)在天然无污染的泉水中,含有Cu、K、Ca、Zn、P、Mg、Fe等人体必需元素,其中属于大量元素是__________。
(3)除了脂肪外,小麦种子中的储能物质是__________,人和动物细胞中的储能物质__________。
24.根据下面图解,回答问题:
(1)该化合物由__________个氨基酸分子失去__________个水分子而形成,这种反应叫____________。
(2)该化合物含有__________个肽健,该图所示化合物的名称是:__________。
(3)图示中氨基酸有__________种,是由__________决定的。
25.下图是某同学在“目镜10x,物镜40x”时显微镜下看到的图像,据图回答:
(1)下选项是有关显微镜的使用步骤,前一项是操作,后一项是目的,其中错误的是__________。
A.转动转换器:换用不同放大倍数的目镜
B.调节细准焦螺旋:调节物镜与玻片标本之间的距离
C.调节光圈:调节视野的大小
D.调节反光镜:调节视野的亮度
(2)欲将图中②所指的细胞移到视野的中央进行观察,则装片应向__________方移动。
(3)若装片上有8个细胞成单层均匀分布充满整个视野,那么该同学在目镜不变的情况下,换用10x的物镜去观察相同部位的细胞,按理论计算,视野内可容纳的完整细胞数目为__________个。
(4)细胞内的细胞质并不是静止的,而是在不断地流动着,其方式多数呈环形流动。若在显微镜下观察到一个细胞的细胞质沿顺时针方向流动,则实际的流动方向应为__________。选项
鉴定对象
试剂
颜色
水浴加热
生物材料
A
淀粉
碘液
蓝色
需要
马铃薯汁
B
还原糖
斐林试剂
砖红色
需要
西瓜汁
C
蛋白质
双缩脲试剂
紫色
不需要
豆浆
D
脂肪
苏丹Ⅲ染液
红色
不需要
花生子叶
组别
材料
实验试剂及条件
观察内容
A
浸泡过的花生种子
清水、苏丹Ⅲ染液、50%酒精
细胞中着色的小颗粒
B
苹果匀浆
斐林试剂、50~65℃水浴加热
组织样液颜色变化
C
豆浆
?
组织样液颜色变化
相关试卷
这是一份江西省鹰潭市贵溪市第一中学2024-2025年高一上学期第一次月考生物题(无答案),共6页。试卷主要包含了选择题,非选择题等内容,欢迎下载使用。
这是一份江西省赣州市章贡区赣州中学2024-2025学年高一上学期第一次月考生物试题(无答案),共6页。试卷主要包含了单项单选题,多选题,综合题等内容,欢迎下载使用。
这是一份陕西省韩城市象山中学2024-2025学年高一上学期第一次月考生物试题(无答案),共4页。试卷主要包含了请将答案正确填写在答题卡上,水和无机盐是细胞的重要组成成分,下列关于糖类的叙述,正确的是等内容,欢迎下载使用。