













所属成套资源:高中生物新教材同步必修第一册课件PPT+讲义(教师版+学生版)
高中生物新教材同步必修第一册课件+讲义 章末检测试卷(第4章)
展开
这是一份高中生物新教材同步必修第一册课件+讲义 章末检测试卷(第4章),文件包含章末检测试卷第4章pptx、章末检测试卷第4章教师版docx、章末检测试卷第4章练习docx等3份课件配套教学资源,其中PPT共60页, 欢迎下载使用。
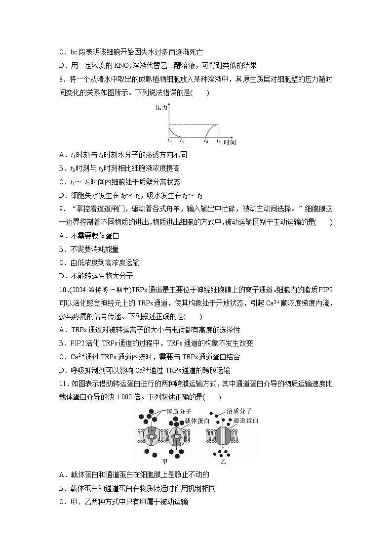
最新人教版高中生物(必修一)同步课件章末检测试卷(第4章)1.植物细胞发生质壁分离复原时,水分子依次通过的结构是A.细胞壁、细胞膜、 细胞质基质、 液泡膜B.细胞膜、细胞质基质、液泡膜C.液泡膜、细胞质基质、细胞膜、细胞壁D.细胞膜、液泡膜、细胞质基质√选择题123456789101112131415161718192021222324252.(2021·湖南,3)质壁分离和质壁分离复原是某些生物细胞响应外界水分变化而发生的渗透调节过程。下列叙述错误的是A.施肥过多引起的“烧苗”现象与质壁分离有关B.质壁分离过程中,细胞膜可局部或全部脱离细胞壁C.质壁分离复原过程中,细胞的吸水能力逐渐降低D.1 mol/L NaCl溶液和1 mol/L蔗糖溶液的渗透压大小相等√选择题12345678910111213141516171819202122232425选择题12345678910111213141516171819202122232425选择题123456789101112131415161718192021222324253.紫色洋葱表皮细胞发生质壁分离后,在显微镜下观察到的正确图示应为√选择题123456789101112131415161718192021222324254.在“探究植物细胞的吸水和失水”实验中,对紫色洋葱鳞片叶外表皮临时装片进行了两次处理,下列叙述错误的是A.观察细胞的正常形态和变化的形态使用的都是低倍镜B.第一次处理滴加的液体为 0.3 g/mL的蔗糖溶液,第二次滴加的液体为 清水C.若将紫色洋葱鳞片叶的外表皮换成内表皮,则不会发生质壁分离D.洋葱鳞片叶外表皮细胞的原生质层相当于一层半透膜√选择题123456789101112131415161718192021222324255.渗透作用实验装置如图所示,甲、乙两管的口径相同,半透膜只允许水分子和葡萄糖分子通过,淀粉分子无法通过,当达到渗透平衡时,下列有关甲、乙两管溶液的叙述正确的是A.甲管中水位高度低于乙管B.甲管中的葡萄糖浓度低于乙管C.甲管中的淀粉浓度高于乙管D.两管的葡萄糖浓度均为8%,淀粉浓度均为4% √选择题12345678910111213141516171819202122232425选择题123456789101112131415161718192021222324256.(2021·广东,13)保卫细胞吸水膨胀使植物气孔张开。适宜条件下,制作紫鸭跖草叶片下表皮临时装片,观察蔗糖溶液对气孔开闭的影响,如图为操作及观察结果示意图。下列叙述错误的是A.比较保卫细胞细胞液浓度,③处 理后>①处理后B.质壁分离现象最可能出现在滴加 ②后的观察视野中C.滴加③后有较多水分子进入保卫细胞D.推测3种蔗糖溶液浓度高低为②>①>③√选择题12345678910111213141516171819202122232425选择题123456789101112131415161718192021222324257.用物质的量浓度为2 mol/L的乙二醇溶液浸润某种植物细胞,观察质壁分离现象,得到其原生质体(指细胞壁以内各种结构的总称)相对体积变化情况如图所示。下列叙述错误的是A.该细胞不可能是根尖分生区的细胞B.ab段曲线表明细胞液浓度在逐渐增大C.bc段表明该细胞开始因失水过多而逐渐死亡D.用一定浓度的KNO3溶液代替乙二醇溶液,可得到类似的结果√选择题12345678910111213141516171819202122232425选择题123456789101112131415161718192021222324258.将一个从清水中取出的成熟植物细胞放入某种溶液中,其原生质层对细胞壁的压力随时间变化的关系如图所示。下列说法错误的是A.t1时刻与t2时刻水分子的渗透方向不同B.t3时刻与t0时刻相比细胞液浓度提高C.t1~t2时间内细胞处于质壁分离状态D.细胞失水发生在t0~t1,吸水发生在t2~t3√选择题12345678910111213141516171819202122232425选择题123456789101112131415161718192021222324259.“掌控着道道闸门,驱动着各式舟车,输入输出中忙碌,被动主动间选择。”细胞膜这一边界控制着不同物质的进出,物质进出细胞的方式中,被动运输区别于主动运输的是A.不需要载体蛋白 B.不需要消耗能量C.由低浓度到高浓度运输 D.不能转运生物大分子√选择题1234567891011121314151617181920212223242510.(2024·淄博高一期中)TRPs通道是主要位于神经细胞膜上的离子通道。细胞内的脂质PIP2可以活化感觉神经元上的TRPs通道,使其构象处于开放状态,引起Ca2+顺浓度梯度内流,参与疼痛的信号传递。下列叙述正确的是A.TRPs通道对被转运离子的大小与电荷都有高度的选择性B.PIP2活化TRPs通道的过程中,TRPs通道的构象不发生改变C.Ca2+通过TRPs通道内流时,需要与TRPs通道蛋白结合D.呼吸抑制剂可以影响Ca2+通过TRPs通道的跨膜运输√选择题12345678910111213141516171819202122232425选择题1234567891011121314151617181920212223242511.如图表示借助转运蛋白进行的两种跨膜运输方式,其中通道蛋白介导的物质运输速度比载体蛋白介导的快1 000倍。下列叙述正确的是A.载体蛋白和通道蛋白在细胞膜上是静止 不动的B.载体蛋白和通道蛋白在物质转运时作用机 制相同C.甲、乙两种方式中只有甲属于被动运输D.载体蛋白转运时会发生构象改变导致运输速率较慢√选择题12345678910111213141516171819202122232425选择题12345678910111213141516171819202122232425选择题1234567891011121314151617181920212223242512.(2023·珠海高一期末)如图为某植物细胞膜部分结构与功能示意图。据图分析,下列叙述错误的是A.该细胞吸收果糖的方式是主动运输B.图中载体蛋白对物质运输不具有选择性C.图中表明同种物质可通过不同方式进出 细胞D.图中表明细胞内外H+浓度梯度依靠质子泵维持√选择题12345678910111213141516171819202122232425选择题1234567891011121314151617181920212223242513.如图为物质跨膜运输方式的概念图,下列分析正确的是A.据图可确定①为既消耗能量又需要载 体蛋白的主动运输B.⑤⑥两种方式的共同特点是逆浓度梯 度运输物质C.抗体可通过①④两种方式排出细胞D.果脯腌制时蔗糖进入细胞与③(胞吞)有关√选择题12345678910111213141516171819202122232425选择题1234567891011121314151617181920212223242514.(2024·菏泽高一期末)如图表示几种常见的物质进出细胞的方式,下列相关说法不正确的是A.同种生物不同细胞的细胞膜上转运蛋白 的种类和数量不同B.①和②均属于被动运输,需要相应的蛋 白质进行协助C.③属于主动运输,能够逆浓度梯度转运物质且消耗能量D.胰岛素是大分子蛋白质,以③方式出组织细胞发挥作用选择题√12345678910111213141516171819202122232425选择题1234567891011121314151617181920212223242515.(2024·重庆高一期中)某些两亲性分子(如磷脂)分散于水中时,会自发形成一类具有封闭双层结构的有序组合体,称为囊泡(包括图中的内吞泡和分泌小泡)。在一些细胞中囊泡用来储存、运输和消化细胞产品和废物。如图表示某细胞部分结构和功能示意图。选择题12345678910111213141516171819202122232425下列说法正确的是A.囊泡甲中产生的物质都通过胞吐分泌到细胞外B.内吞泡和分泌小泡的形成都要消耗细胞呼吸产生的能量C.核膜是双层膜结构,物质进出细胞核都是通过核孔进行D.囊泡能否将物质准确运输到目的位置取决于膜的流动性选择题√12345678910111213141516171819202122232425选择题1234567891011121314151617181920212223242516.在观察某植物细胞的质壁分离及质壁分离复原实验中,依次观察到的结果如图,其中①②指细胞结构。下列叙述正确的是A.甲状态时不存在水分子跨膜运输进出细胞的 现象B.甲→乙变化的原因之一是结构①的伸缩性比 ②的要大C.乙→丙的变化是由外界溶液渗透压小于细胞液渗透压所致D.细胞发生渗透作用至丙状态,一段时间后该细胞会破裂选择题12345678910111213141516171819202122232425√12345678910111213141516171819202122232425选择题17.如图曲线表示完全相同的两个植物细胞分别放置在A、B溶液中,细胞失水量的变化情况。下列相关叙述错误的是A.该实验可选取绿色植物成熟的叶肉细胞来进行B.若B溶液的浓度稍减小,则曲线中a点下移C.两条曲线的差异是由于A、B溶液浓度不同D.6 min时取出两个细胞用显微镜观察,均可看到质壁分离现象12345678910111213141516171819202122232425选择题√12345678910111213141516171819202122232425选择题18.如图为物质进出细胞的4种方式的示意图,下列相关说法中正确的是A.影响a、b方式的因素分别是浓度差和载体蛋白数量B.向细胞中注入某种呼吸抑制剂,则c、d方式受影响最大C.氨基酸和葡萄糖进入红细胞的方式相同,都是c方式D.上述4种运输方式只有b能体现细胞膜的流动性12345678910111213141516171819202122232425选择题√19.盐碱地中生活的某种植物,其细胞的液泡膜上有一种载体蛋白,能将细胞质中的Na+逆浓度梯度运入液泡,减轻Na+对细胞质中某些蛋白质的伤害。下列叙述不正确的是A.Na+进入液泡的过程属于主动运输B.细胞质中过多的Na+可能影响某些蛋白质的分子结构C.该载体蛋白作用的结果有利于增强细胞吸水能力D.该载体蛋白作用的结果不利于提高植物的耐盐性12345678910111213141516171819202122232425选择题√12345678910111213141516171819202122232425选择题20.H+-K+泵是ATP驱动的离子转运蛋白。人进食后,胃壁细胞的细胞质中含有H+-K+泵的囊泡会转移到细胞膜上。胃壁细胞通过H+-K+泵向胃液中分泌H+同时吸收K+。细胞内K+又可经通道蛋白顺浓度梯度进入胃腔。下列分析错误的是A.H+-K+泵的形成与核糖体、内质网和高尔基体有关B.H+和K+进出胃壁细胞膜的方式均需要转运蛋白和消耗能量C.H+-K+泵以囊泡的形式转移到细胞膜上对于维持胃内的酸性环境是非常重要的D.抑制H+-K+泵功能的药物可用来有效地减少胃酸的分泌12345678910111213141516171819202122232425选择题√12345678910111213141516171819202122232425选择题非选择题21.如图表示一个洋葱鳞片叶表皮细胞所处的不同的生理状态,请回答下列问题:(1)图中A细胞所处的生理状态是________________________。(2)如图所示,这个洋葱鳞片叶表皮细胞处于不同浓度的溶液中,则A细胞与B细胞所处的外界溶液浓度大小关系是_____。(3)图中①处充满的是__________,三个状态中最有可能先死亡的是____(填字母)。12345678910111213141516171819202122232425质壁分离或质壁分离复原A>B外界溶液C非选择题(4)假设将洋葱鳞片叶表皮细胞制成装片,并使之处于高浓度溶液中而发生质壁分离,用显微镜观察一个细胞的质壁分离过程,发现该细胞形态的变化顺序是__________(用图中字母填写)。(5)在实验中,能使盖玻片下的细胞从A细胞所处状态变成B细胞所处状态的操作是______________________________________________________。12345678910111213141516171819202122232425在盖玻片的一侧滴入清水,在另一侧用吸水纸吸引,重复几次B→A→C非选择题22.小蚌兰叶片正面呈绿色,背面呈紫红色,常用作盆栽观赏。某兴趣小组为探究气孔开闭与细胞吸水、失水的关系进行了如下实验:①配制不同浓度的蔗糖溶液;②制作小蚌兰叶片下表皮临时装片;③用显微镜观察小蚌兰叶片下表皮细胞质壁分离程度及气孔张开程度;④将小蚌兰叶片下表皮临时装片中的清水换成不同浓度的蔗糖溶液;⑤观察并记录实验结果。12345678910111213141516171819202122232425非选择题结果如表所示(“-”表示不能发生,“+”表示能发生,“+”越多表示程度越大),分析回答下列问题:12345678910111213141516171819202122232425非选择题(1)选用小蚌兰叶片下表皮作实验材料的优点是_____________________________________,植物细胞原生质层的选择透过性取决于________(结构)和________(结构)。(2)实验步骤④的正确操作方法是从盖玻片的一侧______________,在另一侧______________,重复多次。(3)小蚌兰叶片下表皮细胞液浓度与浓度在________________之间的蔗糖溶液相当。12345678910111213141516171819202122232425其细胞的中央大液泡呈紫红色便于观察细胞膜液泡膜滴加蔗糖溶液用吸水纸吸引0.35~0.40 g/mL非选择题(4)结果表明,细胞______导致气孔关闭。这种现象在自然界中对植物体生存的意义是______________________。(5)小蚌兰叶片细胞发生质壁分离的过程中,外界蔗糖溶液的浓度______(填“大于”“小于”或“等于”)细胞液的浓度,细胞质基质的浓度_____(填“大于”“小于”或“等于”)液泡中细胞液的浓度。12345678910111213141516171819202122232425失水有利于减少水分的散失大于大于非选择题23.如图表示某细胞的细胞膜结构,a、b、c、d、e表示物质运输方式。请据图回答下列问题:12345678910111213141516171819202122232425(1)肾小管对水分的重吸收过程中,主要的运输方式是____(填字母)。b非选择题12345678910111213141516171819202122232425(2)金属离子X跨膜运输进入该细胞的速率在一定范围内随着氧气浓度增大而增大,则X的运输方式是____(填字母),判断依据是___________________________________________________________________________________________________________________。当达到一定氧气浓度后,X的跨膜运输速率不再随着氧气浓度增大而增大,主要的限制因素是_______________。 一定范围内氧气浓度增大会使细胞呼吸增强,从而提供更多能量。跨膜进入细胞的运输方式中,需要消耗能量的为主动运输(c)c载体蛋白的数量非选择题12345678910111213141516171819202122232425(3)细胞膜的主动运输对活细胞的生理意义是________________________________________________________________________________________________。 保证了活细胞生命活动的需要,主动地选择吸收需要的营养物质,排出代谢废物和对细胞有害的物质非选择题24.如图甲是人工膜的结构示意图,图乙表示人的红细胞膜的结构示意图及葡萄糖和乳酸的跨膜运输情况,图丙中A为1 mg/mL的葡萄糖(C6H12O6)溶液,B为1 mg/mL的乳酸(C3H6O3)溶液。请据图回答以下问题:12345678910111213141516171819202122232425非选择题(1)图甲的主要成分是_________,_________可扩散通过图甲所示的人工膜(写出两种物质);图丙中半透膜模拟的是成熟植物细胞中的_________。12345678910111213141516171819202122232425磷脂分子O2和甘油原生质层非选择题12345678910111213141516171819202122232425非选择题(2)图乙中,葡萄糖和乳酸跨膜运输的方式分别是_________、_________;二者的区别主要是__________。12345678910111213141516171819202122232425协助扩散主动运输是否耗能非选择题12345678910111213141516171819202122232425非选择题(3)如果用图甲所示人工膜作为图丙中的半透膜,则液面不再变化时,左侧液面______(填“高于”“低于”或“等于”)右侧液面;如果将图丙右侧溶液换成0.01 mg/mL的葡萄糖溶液,则液面不再变化时,左侧溶液浓度______(填“大于”“小于”或“等于”)右侧溶液浓度。12345678910111213141516171819202122232425低于大于非选择题12345678910111213141516171819202122232425非选择题(4)某些药物大分子不容易被细胞吸收,但如果用图甲所示人工膜包裹后再注射则更容易进入细胞,此实例可说明细胞膜具有______性。(5)图甲所示人工膜两侧的离子存在浓度差,K+不能通过该膜。在人工膜中加入少量缬氨霉素,K+即可从高浓度一侧通过该膜到达低浓度一侧,其他离子不能通过,推测缬氨霉素的化学本质是________。流动蛋白质12345678910111213141516171819202122232425非选择题12345678910111213141516171819202122232425非选择题25.(2023·泸州高一期末)研究表明,在盐胁迫下大量的Na+进入植物根部细胞,会抑制K+进入细胞,导致细胞中Na+/K+的比例异常,使细胞内的酶失活,影响蛋白质的正常合成。碱蓬等耐盐植物能够在盐胁迫逆境中正常生长,如图是耐盐植物根细胞参与抵抗盐胁迫有关的结构示意图,其根细胞生物膜两侧H+形成的电化学梯度,在物质转运过程中发挥了十分重要的作用。请回答下列问题:12345678910111213141516171819202122232425非选择题(1)盐碱地上大多数植物很难生长,主要原因是土壤溶液浓度大于____________,植物无法从土壤中获取充足的水分甚至萎蔫。(2)当盐浸入到根周围的环境时,Na+以__________方式顺浓度梯度大量进入根部细胞。据图分析,图示各结构中H+浓度分布存在差异,该差异主要由位于__________________上的H+-ATP泵转运H+来维持。12345678910111213141516171819202122232425细胞液浓度协助扩散细胞膜和液泡膜非选择题(3)为减少Na+对胞内代谢的影响,这种H+分布特点可使根细胞将Na+转运到细胞膜外或液泡内。Na+转运到细胞膜外或液泡内所需的能量来自______________________________________________。12345678910111213141516171819202122232425 细胞膜两侧、液泡膜两侧H+浓度差形成的势能非选择题(4)有人提出,耐盐碱水稻根部细胞的细胞液浓度比一般水稻品种(生长在普通土壤中)的高。请利用质壁分离实验的方法设计实验进行验证(简要写出实验设计思路)。_____________________________________________________________________________________________________________________________________________________________。12345678910111213141516171819202122232425配制一系列浓度梯度的蔗糖溶液,分别取耐盐碱水稻根的成熟区细胞和普通水稻根的成熟区细胞,进行质壁分离实验,观察对比两种植物细胞在每一浓度下发生质壁分离的情况
