


黑龙江省龙东联盟2024-2025学年高二上学期10月月考生物试卷
展开
这是一份黑龙江省龙东联盟2024-2025学年高二上学期10月月考生物试卷,共17页。
(试题卷)
注意事项:
1.答卷前,考生须在答题卡和试题卷上规定的位置,准确填写本人姓名、准考证号,并核对条形码上的信息。确认无误后,将条形码粘贴在答题卡上相应位置。
2.考生须在答题卡上各题目规定答题区域内答题,超出答题区域书写的答案无效。在草稿纸、试题卷上答题无效。
3.答选择题时,请将选出的答案填写在对应题号后的括号内。
4.考试结束,将本试题卷和答题卡一并交回。
5.本试题卷共9页,如缺页,考生须声明,否则后果自负。
姓名______
准考证号______
龙东联盟高二10月联考生物学试卷
一、选择题:本题共25小题,1-10小题,每小题1分,11-25小题,每小题2分,共40分。在每小题给出的四个选项中,只有一项是符合题目要求的。
1.下列关于人体内环境的叙述,正确的是( )
A.内环境是细胞进行正常代谢的场所
B.血红蛋白主要存在于血浆和组织液中
C.淋巴细胞是内环境的组成成分
D.组织液不断生成与回流,并保持动态平衡
2.正常人体体温的昼夜周期性波动称为体温日节律。有关体温和体温日节律的叙述,错误的是( )
A.正常人体体温通常男性高于女性,成年高于幼儿
B.体温日节律是机体内环境稳态的一种表现
C.脂肪是很好的绝热体,皮下脂肪层起到保温的作用
D.体温日节律有利于机体适应昼夜变化
3.将新生小鼠脑神经元置于适宜的溶液中,制成较高细胞密度的细胞悬液,并将其低温保存。一段时间后,与常温保存组相比,溶液中的离子浓度变化是( )
A.K+浓度升高B.K+浓度降低
C.Na+浓度不变D.Na+浓度升高
4.人体刚刚进入较暗的环境时,感觉眼前一片漆黑,但稍候片刻,就可以看到周围的物体。在此时,人体发生的主要调节过程是( )
A.交感神经兴奋,瞳孔放大B.交感神经兴奋,瞳孔缩小
C.副交感神经兴奋,瞳孔放大D.副交感神经兴奋,瞳孔缩小
5.某人腰椎部因受外伤造成右侧下肢运动障碍,但有感觉。该病人受损伤的部位可能是在反射弧的( )
①感受器②传入神经③神经中枢④传出神经⑤效应器
A.①②B.②④C.③④D.④⑤
6.组成神经系统的细胞主要包括神经元与神经胶质细胞两大类,下列有关说法正确的是( )
A.神经胶质细胞和神经元都有突起并有轴突、树突之分
B.神经胶质细胞对神经元具有支持、营养、保护、修复等功能
C.神经元和神经胶质细胞之间可形成多个突触
D.神经元和神经胶质细胞都可以产生动作电位
7.下列关于感受器的叙述中,错误的是( )
A.感受器由传出神经末梢构成B.对不同感觉信息表现出高度的选择性
C.感受器是转换能量形式的结构D.可以和效应器分布在同一组织或器官
8.坐骨神经由多种神经纤维组成,不同神经纤维的兴奋性和传导速率均有差异。在单根神经纤维上和坐骨神经上,动作电位幅值(大小变化幅度)会因传导距离的增加而( )
A.减小、减小B.不变、减小
C.不变、不变D.减小、不变
9.运动时汗腺分泌大量汗液,汗液初始的渗透压与血浆相等,在流经汗腺导管排出体外过程中大部分Na+、Cl-被重吸收,而水很少被吸收。下列叙述正确的是( )
A.出汗可使血浆渗透压降低B.出汗不利于体温维持稳定
C.汗腺导管重吸收Na+不需消耗能量D.少量尿素可以通过汗液排出体外
10.给成年实验兔每日注射适量的甲状腺激素,连续注射多日后,可引起的生物学效应是( )
A.发育加快,但体型很小B.行动呆笨,精神萎靡
C.食欲不振,身体臃肿D.放入密闭室中易窒息死亡
11.牢记总书记嘱托,一批批来自全国各地、各行业的援藏干部接续奋斗在雪域高原,为推进西藏长治久安和高质量发展作出新贡献。刚进入西藏的援藏干部,对高原缺氧环境所产生的生理性反应是( )
①造血功能增强,红细胞数增多②呼吸频率加快
③细胞大多以无氧呼吸获得能量④心跳频率加快
A.①③B.①②C.②③D.②④
12.血液生化检查是临床生化检验的重要组成部分,在疾病的预防、诊断和治疗中发挥越来越重要的作用。下列有关叙述,错误的是( )
A.尿毒症患者,其血液中尿素氮的浓度会升高
B.血液中胆固醇含量增高会增加动脉粥样硬化的风险
C.抗衡胰岛素的激素分泌不足等则会导致病理性低血糖
D.转氨酶存在于肝细胞中,肝本身的疾病可引起血液中转氨酶降低
13.兴奋是指动物体或人体内的某些细胞或组织感受外界刺激后,由相对静止状态变为显著活跃状态的过程。下列关于兴奋的叙述,错误的是( )
A.肌肉收缩,腺体分泌等现象都是兴奋的表现
B.可兴奋组织或细胞必须受到足够强度的刺激才能产生兴奋
C.兴奋在神经纤维上的传导方向是由兴奋部位至未兴奋部位
D.在神经纤维膜外,局部电流的方向与兴奋传导的方向相同
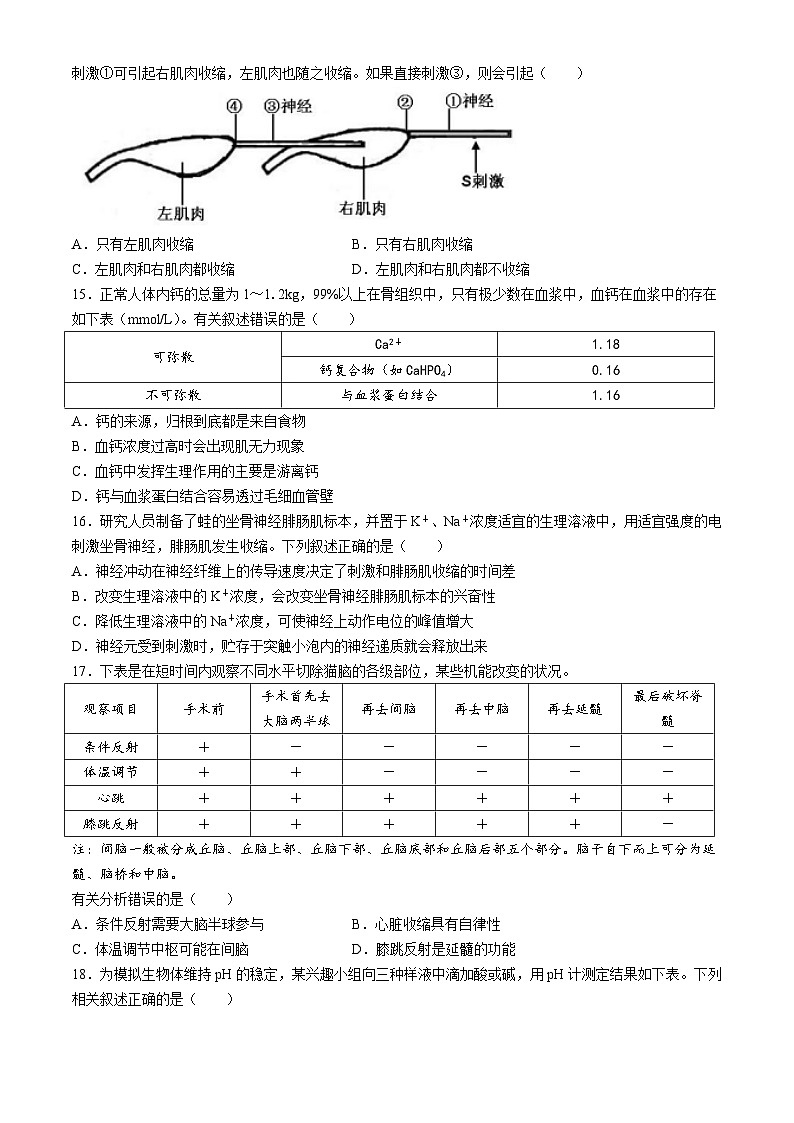
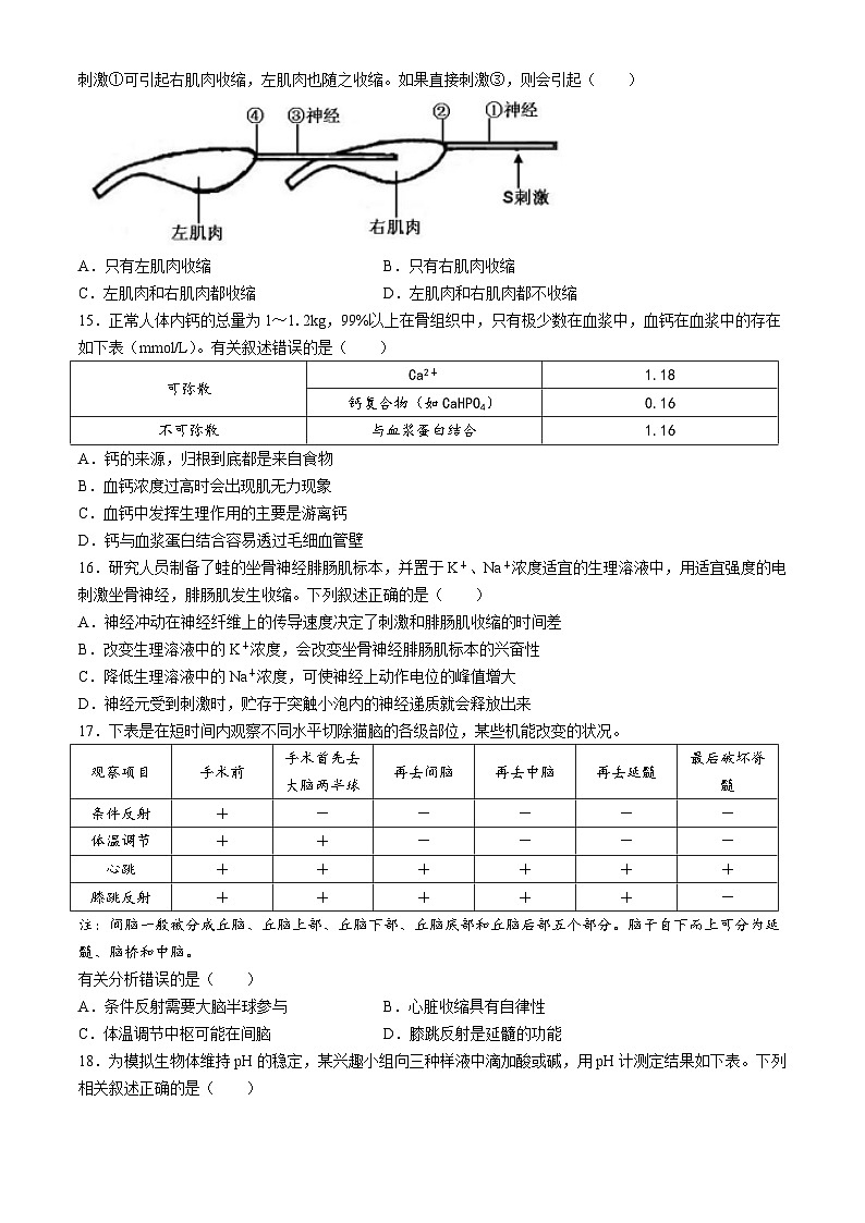
14.现取两个新鲜的神经—肌肉标本,将左侧标本的神经搭在右侧标本的肌肉上,此时神经纤维与肌肉细胞相连接(实验期间用生理盐水湿润标本),如图所示。图中②、④指的是神经纤维与肌细胞之间的接头。刺激①可引起右肌肉收缩,左肌肉也随之收缩。如果直接刺激③,则会引起( )
A.只有左肌肉收缩B.只有右肌肉收缩
C.左肌肉和右肌肉都收缩D.左肌肉和右肌肉都不收缩
15.正常人体内钙的总量为1~1.2kg,99%以上在骨组织中,只有极少数在血浆中,血钙在血浆中的存在如下表(mml/L)。有关叙述错误的是( )
A.钙的来源,归根到底都是来自食物
B.血钙浓度过高时会出现肌无力现象
C.血钙中发挥生理作用的主要是游离钙
D.钙与血浆蛋白结合容易透过毛细血管壁
16.研究人员制备了蛙的坐骨神经腓肠肌标本,并置于K+、Na+浓度适宜的生理溶液中,用适宜强度的电刺激坐骨神经,腓肠肌发生收缩。下列叙述正确的是( )
A.神经冲动在神经纤维上的传导速度决定了刺激和腓肠肌收缩的时间差
B.改变生理溶液中的K+浓度,会改变坐骨神经腓肠肌标本的兴奋性
C.降低生理溶液中的Na+浓度,可使神经上动作电位的峰值增大
D.神经元受到刺激时,贮存于突触小泡内的神经递质就会释放出来
17.下表是在短时间内观察不同水平切除猫脑的各级部位,某些机能改变的状况。
注:间脑一般被分成丘脑、丘脑上部、丘脑下部、丘脑底部和丘脑后部五个部分。脑干自下而上可分为延髓、脑桥和中脑。
有关分析错误的是( )
A.条件反射需要大脑半球参与B.心脏收缩具有自律性
C.体温调节中枢可能在间脑D.膝跳反射是延髓的功能
18.为模拟生物体维持pH的稳定,某兴趣小组向三种样液中滴加酸或碱,用pH计测定结果如下表。下列相关叙述正确的是( )
A.三组样液初始pH不同,故无法通过该结果比较缓冲能力的高低
B.三组样液中,自来水组是对照组,缓冲液组和牛血浆组是实验组
C.为减小实验误差,每一pH结果应为三次重复测量后获得的平均值
D.比较缓冲液组与牛血浆组,可以证明后者含有缓冲对HCO3-/H2CO3
19.巴甫洛夫曾经做了如下的经典实验:给狗喂食会引起唾液分泌,但只给狗听铃声则不会引起唾液分泌;若每次在铃声后即给狗喂食,这样多次结合后,狗听到铃声就会分泌唾液。下图中哪项S段的唾液分泌属于条件反射( )
A.B.
C.D.
20.电突触(如右图所示)是与化学性突触相对应的另一类突触。它的信息传递是通过贯通细胞间隙孔道(缝隙连接)来实现的,不需要神经递质来介导,而是电信号直接传递。结合以上信息,下列相关说法错误的是( )
A.信息传递通常具有双向性
B.传递速度快,几乎没有突触延搁
C.可以保证相邻近的细胞同步活动
D.更适应高级神经系统的活动
21.学习和记忆是脑的高级功能,记忆力也是我们学习能力中一种十分重要的能力。下列相关说法错误的是( )
动作电位
A.学习和记忆需要多个脑区和神经通路参与
B.短期记忆形成快但是不稳定,且记忆容量有限
C.第二级记忆储存的信息不易被之后的信息干扰而遗忘
D.经常运用已学过的概念去解释相关的现象,概念就不容易遗忘
22.神经纤维的中部受到适宜刺激后产生的神经冲动在神经纤维上传导的某一时刻,神经纤维上各点的膜电位情况如下图所示,其中正确的是( )
A.B.
C.D.
23.成年人排尿时,神经冲动的传导途径是______( )
A.大脑皮层→脑干下行传导束→脊髓下行传导束→副交感神经→膀胱
B.大脑皮层→脑干下行传导束→脊髓下行传导束→交感神经→膀胱
C.大脑皮层→脑干下行传导束→脊髓下行传导束→排尿中枢→副交感神经→膀胱
D.膀胱内压力感受器→内脏感觉神经→排尿中枢→副交感神经→膀胱
24.科学家在实验中观察到:阻断实验动物垂体与下丘脑之间的血液联系,可导致其生殖器官萎缩;若恢复垂体与下丘脑之间正常的血液联系,生殖器官的功能也恢复正常。下列说法不合理的是( )
A.该实验表明垂体的活动受下丘脑控制
B.该实验表明动物生殖器官的发育受垂体的直接控制
C.阻断垂体与下丘脑之间的血液联系,依据了“减法原理”
D.手术前、后的两组数据可以用统计学方法处理,求出差异
25.人体呼吸运动是在各级呼吸中枢相互配合下进行的,呼吸中枢分布在大脑皮层、脑干和脊髓等部位。体液中的O2、CO2和H+浓度变化通过刺激化学感受器调节呼吸运动。有关叙述错误的是( )
A.人体细胞能从血液、组织液和淋巴液等细胞外液获取O2
B.人屏住呼吸一段时间后,血液中的CO2含量增大,pH变小
C.睡眠时不需要有意识地控制呼吸运动,人体仍进行有节律性的呼吸运动
D.当吸入气体中CO2浓度过大时,可能会出现呼吸困难、昏迷等现象
二、选择题:本题共5小题,每小题3分,共15分。在每小题给出的四个选项中,有一项或多项符合题目要求。全部选对得3分,选对但选不全得1分,有选错得0分。
26.渗透压可分为胶体渗透压和晶体渗透压,由蛋白质等大分子物质形成的渗透压称为胶体渗透压,由无机盐等小分子物质形成的渗透压称为晶体渗透压。下列有关叙述,正确的是( )
A.0.3ml/LNaCl溶液与0.3ml/L蛋白质溶液的渗透压相同
B.血浆和组织液渗透压的差异主要在于胶体渗透压
C.正常人大量饮用清水后,会使血浆晶体渗透压降低
D.血浆蛋白含量显著降低时,可引起组织水肿
27.脑脊液是包围着脑和脊髓的无色透明液体。在血液和脑脊液之间存在着一种特殊的屏障,称为血—脑脊液屏障。血—脑脊液屏障的生物膜体系在控制物质运输方式上与细胞膜类似。下列有关叙述正确的是( )
A.一些脂溶性的小分子物质如O2、CO2等较容易通过屏障
B.能阻止血液中的某些神经递质、激素等进入脑内
C.向动物静脉注射台盼蓝染色,可发现脑和脊髓均会被染色
D.临床上治疗神经系统疾病时,需考虑药物是否能通过屏障
28.5-羟色胺(5-HT)是一种能使人产生愉悦情绪的神经递质,5-HT发挥作用后少部分被分解,大部分通过转运蛋白(SERT)摄取回突触前神经元。研究者提出的假设为:抑郁症的发生是突触间隙中5-HT的含量下降所致。下列能支持此观点的现象是( )
A.抑郁症患者脑神经元间5-HT含量降低
B.抑郁症患者突触前膜SERT表达量提高
C.5-HT受体基因的突变对抑郁症发病无影响
D.抑制突触前膜5-HT的释放会导致实验动物出现抑郁症表现
29.坐骨神经是混合神经,既有传入神经部分,又有传出神经部分,其一端位于腰骶部的脊髓,沿大腿后面下行连接到足,管理下肢的活动。科研人员用已被破坏大脑和暴露出坐骨神经的青蛙进行如下实验:
步骤一:刺激趾尖和腹部皮肤,后肢均出现收缩现象。
步骤二:将含有一定浓度的可卡因棉球放在坐骨神经上,刺激趾尖无反应;刺激腹部,后肢出现收缩现象。
步骤三:间隔一段时间后,再刺激腹部皮肤,反应消失。
有关分析错误的是( )
A.损毁蛙脑的目的排除脑对脊髓反射活动的影响
B.引起两次收缩现象的反射弧感受器相同
C.引起两次收缩现象的反射弧传入神经相同
D.可卡因先麻醉传入神经,再麻醉传出神经
30.胰液分泌的调节是一个复杂的过程,右图为胰液分泌调节的示意图,有关叙述正确的是( )
A.通常情况下,咀嚼食物引起胰液分泌为非条件反射
B.引起胰液分泌的信号物质包括激素和神经递质等
C.将稀盐酸注射到血液中,也会引起胰液分泌
D.胰腺导管堵塞会导致胰岛素无法排出,血糖升高
三、非选择题:本题共4小题,共45分(除特殊说明外,每空1分)
31.(11分)多细胞动物的生活需要两个环境——机体细胞生活的内环境和整个有机体生活的外环境。由组织液、血浆、淋巴液等构成的内环境是稳定的,这是生命能独立和自由存在的首要条件。下图是内环境稳态与各系统的功能联系示意图,请回答相关问题:
(1)消化道内的营养物质通过①过程进入内环境,①过程表示的是______。消化液不属于内环境的,判断的理由是:______。
(2)多数组织细胞通过______直接与组织液进行物质交换;同时,组织液又通过______与血浆进行物质交换。血浆在全身血管中不断流动,再通过胃、肠、肾、肺、皮肤等器官与外界进行物质交换。
(3)随着______和体内细胞代谢活动的进行,内环境的各种化学成分和理化性质在不断发生变化。血糖浓度是人体健康状况的重要指标之一,体检时,测量血糖应在空腹时进行,其生理学原理是______。正常情况下,尿液中不含葡萄糖的原因是______。通过检测尿中的尿素量,可以了解______(填“糖类”“脂肪”“蛋白质”)代谢的情况。
(4)血液通过肺部血管时,O2含量发生变化,下列正确地表示该变化的曲线图(横坐标箭头方向同时表示血液流动方向)是______
ABCD
(5)内环境相对稳定,除了图中所示的器官、系统的协调活动外,还必须在______的调节下进行。
32.(11分)当人的一只脚踩到钉子时,会引起同侧腿屈曲和对侧腿伸展,使人避开伤害性刺激,又不会跌倒。其中的反射弧示意图如下,“+”表示突触前膜的信号使突触后膜兴奋,“一”表示突触前膜的信号使突触后膜受抑制。甲~丁是其中的突触。请回答有关问题:
(1)当铁钉刺入皮肤时,痛觉感受器可产生传向中枢的______,伤害性刺激产生的信号传到______会形成痛觉。此人还未感觉到刺痛之前就有了同侧腿屈曲反应,调节该反应的神经中枢位于______。
(2)受到伤害性刺激后,发生的同侧腿屈曲和对侧腿伸展都属于______反射。若对侧腿伸展从刺激感受器到效应器出现反应的时间比同侧腿屈曲反射的长,其主要原因是______。
(3)突触是多种信息的交汇处,突触结构包括突触前膜、______和突触后膜。突触处发生的信号转变是______。根据你对兴奋在突触处传递机理的了解,请提出可能影响突触后细胞反应强度的一种因素,______。
(4)中枢神经系统中的抑制性神经元,能够分泌抑制性神经递质,引起突触后膜发生______内流(填“Na+”、“Cl-”、“K+”),从而造成突触后膜膜电位的改变,使突触后神经元受到抑制。根据题中信息判断,突触______(填“甲”、“乙”、“丙”、“丁”)的突触前神经元属于抑制性神经元。
33.(11分)实验动物科学发展的最终目的,就是要通过对动物本身生命现象的研究,进而推用到人类,探索人类的生命奥秘。请回答有关问题:
(1)在研究肥胖成因的过程中,科研人员选取同龄且健康的A、B、C三个品系小鼠,每个品系分为对照组和实验组,分别饲喂等量的常规饲料和高脂饲料。在适宜环境中饲养8周,禁食12h后检测脂肪细胞体积相对值(反映小鼠的肥胖程度),结果如图1。三个品系小鼠中,最适宜作为肥胖成因研究对象的是______品系小鼠。
图1图2
注:图2中HSL、ATGL和TGH分别代表激素敏感脂酶、脂肪甘油三酯酶和甘油三酯水解酶。
(2)检测上述所选品系小鼠细胞内与脂肪代谢相关酶的含量,结果如图2,推测小鼠肥胖的原因可能是其细胞内______的含量明显低于正常鼠,影响了脂肪的利用与转化。
(3)长期过度肥胖易诱发机体发生胰岛素抵抗(对胰岛素不敏感),进而增加2型糖尿病的发病风险。胰岛素抵抗患者机体内的胰岛素水平比正常人的______。
(4)阿卡波糖是国外开发的口服降糖药,可有效降低餐后血糖高峰。为开发具有自主知识产权的同类型新药,我国科研人员研究了植物来源的生物碱NB和黄酮CH对餐后血糖的影响。为此,将溶于生理盐水的药物和淀粉同时灌胃小鼠后,在不同时间检测其血糖水平,实验设计及部分结果如下表所示。
①将淀粉灌胃小鼠后,其在小鼠消化道内水解的终产物为______,该物质由肠腔经过以下部位形成餐后血糖,请将这些部位按正确路径排序:______(填字母)。
a.组织液b.血浆c.小肠上皮细胞d.毛细血管壁细胞
②本实验是以______作对照组,确认实验材料和方法等能有效检测药物疗效。该研究的结论为:______。
34.(11分)人的大脑皮层有140多亿个神经元,组成了许多神经中枢,是整个神经系统中最高级的部位。它除了感知外部世界以及控制机体的反射活动,还具有语言、学习和记忆等方面的高级功能。请回答下列有关问题:
(1)躯体各部分的运动机能在皮层的第一运动区内都有它的代表区,而且皮层代表区的位置与躯体各部分的关系通常是______的;运动越______的器官,其皮层代表区的面积越大。
(2)聋哑人长期生活在无声的世界里,他们一般通过手语进行交流。理解手语依靠的神经中枢是______(选填下面序号)。
①躯体运动中枢②躯体感觉中枢③视觉中枢④语言中枢
(3)短期记忆与脑内海马区神经元的环状联系有关,下图表示相关结构。
相关信息在环路中循环运行,使神经元活动的时间延长。则兴奋在环路中的传递顺序是______(用序号和箭头表示)。M处的膜电位为外负内正时,膜外的Na+浓度______(填“高于”“等于”或“低于”)膜内。
(4)为探究运动对海马脑区发育和学习记忆能力的影响,研究者将实验小鼠分为运动组和对照组,运动组每天进行适量的有氧运动(跑步/游泳)。数周后,研究人员发现运动组海马脑区发育水平比对照组提高了1.5倍,靠学习记忆找到特定目标的时间缩短了约40%。根据该研究结果可得出______。
(5)研究发现饮酒后人体平衡能力下降,这与脑部结构中的______活动受到抑制有关,在听到提醒后饮酒人能够刻意控制自身平衡,说明大脑皮层对机体平衡中枢具有控制作用,也体现了神经系统对生命活动调节的______调节机制。
龙东联盟高二10月联考生物学试卷及解析
生物学参考答案
一、选择题:本题共25小题,1-10小题,每小题1分,11-25小题,每小题2分,共40分。在每小题给出的四个选项中,只有一项是符合题目要求的。
二、选择题:本题共5小题,每小题3分,共15分。在每小题给出的四个选项中,有一项或多项符合题目要求。全部选对得3分,选对但不全得1分,有选错得0分。
三、非选择题:本题共4小题,共45分。
31.答案(12分)
(1)营养物质的吸收消化液被分泌到消化道中,直接与外界相通,不是细胞直接生活的环境(2分)
(2)细胞膜毛细血管壁
(3)外界环境因素的变化排除进食后血糖浓度上升的干扰原尿中的葡萄糖几乎全部通过肾脏(肾小管)重吸收回血液(2分,合理即给分)蛋白质
(4)A
(5)神经—体液—免疫调节网络
32.答案(11分)
(1)兴奋(神经冲动、电信号、局部电流)大脑皮层(痛觉中枢)脊髓
(2)非条件组成对侧腿伸展反射的反射弧神经元级数比同侧腿屈反射的多(2分,合理即给分)
(3)突触间隙电信号→化学信号→电信号释放的神经递质的多少(或答突触后膜受体的多少、神经递质与受体结合的灵敏程度等)
(4)Cl-乙(多答不给分)
33.答案(11分)
(1)A
(2)HSL和ATGL(激素敏感脂酶和脂肪甘油三酯酶)(2分,答出一点得一分)
(3)高
(4)①葡萄糖c→a→d→b(2分)②生理盐水组与阿卡波糖组(2分)NB和CH均能有效降低餐后血糖高峰,且二者共同作用效果更强(2分)
34.答案:(11分)
(1)倒置精细复杂
(2)③④(2分)
(3)①→②→③→②(2分,不全不给分)高于
(4)规律且适量的运动促进学习记忆(2分)
(5)小脑分级
龙东联盟高二10月联考生物学试卷及解析
解析部分
一、选择题:本题共25小题,1-10小题,每小题1分,11-25小题,每小题2分,共40分。在每小题给出的四个选项中,只有一项是符合题目要求的。
1.答案:D
解析:细胞内各部分结构协调配合,共同完成正常代谢、遗传等生命活动,A错误;血红蛋白主要存在于红细胞中,B错误;淋巴细胞生存的环境是内环境,内环境的组成成分不包括淋巴细胞,C错误;组织液不断生成与回流,并保持动态平衡,D正确。
2.答案:A
解析:正常人的体温因年龄性别不同存在差异,同一个人的体温在一日内也有变化,通常女性高于男性,幼儿高于成年。A错误;内环境通过各器官、系统协调合作使内环境的每一种成分和理化指标处于动态平衡中,是内环境稳态的一种表现,B正确;脂肪是很好的绝热体,皮下脂肪层起到保温的作用,C正确;人体体温昼夜周期性波动,有利于机体适应昼夜温度变化,D正确。
3.答案:A
解析:正常情况下,细胞内K+浓度高于细胞外液,Na+的浓度低于细胞外液,K+通过渗漏型K+通道外流,同时细胞通过钠钾泵吸K+排Na+的主动运输受到影响,故外界溶液中K+浓度升高。故选A。
4.答案:A
解析:虹膜内有环形的瞳孔括约肌和放射状的瞳孔散大肌。前者受副交感神经支配,收缩时使瞳孔缩小;后者受交感神经支配,收缩时使瞳孔扩大。二者是对立统一的,共同调节进入眼的光线强度。当人进入较暗的环境时,交感神经兴奋,瞳孔散大肌收缩,副交感神经抑制,瞳孔括约肌舒张,瞳孔放大,入眼光线增多,这样就可逐渐看到周围的物体。所以A正确。
5.答案:C
解析:依据题意,有感觉,感受器和传入神经正常;腰椎部因受外伤,效应器右侧下肢肌肉不属于“腰椎部”,效应器正常。该病人受损伤的部位可能是神经中枢或传出神经。
6.答案:B
解析:神经元突起有轴突、树突之分,神经元可以产生动作电位,选项A、D错误,神经元和神经胶质细胞之间有不能形成化学突触,选项C错误。
7.答案:A
解析:感受器是由感觉神经末梢(传入神经末梢)构成,选项A错误。感受器对不同感觉信息表现出高度的选择性(如视觉感受器接受光的刺激),能接受刺激,并把刺激转化为神经冲动,由感觉纤维传入中枢引起感觉。感,受器可以和效应器分布在同一组织或器官(如排尿反射)。
8.答案:B
解析:单根神经纤维上,动作电位不会因传导距离的增加而减小,即具有不衰减性。不同神经纤维的兴奋性和传导速率均有差异,不同神经纤维上动作电位的传导速率不同,多根神经纤维同步兴奋时,其动作电位幅值可以叠加,随着距离增加,导致电位叠加量减小,动作电位幅值会因传导距离的增加而减小。
9.答案:D
解析:大量出汗时,水的丢失多于电解质(NaCl)的丢失(汗水是低渗溶液),一般来说,大量出汗导致血浆渗透压上升,A错误;出汗是体温调节的人体正常机制,利于体温维持稳定,B错误;汗液初始的渗透压与血浆相等,但大部分Na+、Cl-被重吸收,隐藏着信息:汗腺导管从低浓度到高浓度重吸收Na+,方式是主动运输,需消耗能量,C错误;少量尿素可以通过汗液排出体外,D正确。
10.答案:D
解析:甲状腺激素促进机体新陈代谢,增强神经系统的兴奋性。对中枢神经系统的发育有重要影响。给成年实验兔每日注射适量的甲状腺激素,不考虑发育,代谢速率加快,耗氧量增加,放入密闭室中易窒息死亡。
11.答案:D
解析:由于是刚进入西藏,造血功能和红细胞数量还没有发生变化,①错误;②由于西藏地区空气稀薄、氧气分压小,血浆中二氧化碳的浓度升高刺激呼吸中枢,使呼吸频率加快,②正确;③无氧呼吸的应急状态下的呼吸方式,细胞大多以有氧呼吸获得能量,不是多以无氧呼吸获得能量,③错误;④由于西藏地区空气稀薄、氧气分压小,血液与外界空气的交换值下降,通过心率加快提高血液循环速度来满足机体对氧气的需求,④正确。故选D。
12.答案:D
解析:转氨酶存在于肝细胞的线粒体中,主要有丙氨酸转氨酶和谷草转氨酶。只要肝发生炎症、坏死、中毒等,转氨酶就会由肝细胞释放到血液中,所以肝本身的疾病可引起不同程度的转氨酶升高。
13.答案:D
解析:在神经纤维膜外,局部电流的方向与兴奋传导的方向相反。
14.答案:C
解析:刺激③,左肌肉收缩;根据题中信息,左侧标本的神经和右侧标本的肌肉由于直接接触构成联系,右肌肉兴奋时,其细胞膜内外形成的局部电流会对③的神经纤维产生刺激作用,从而引起③的神经纤维兴奋。同理,刺激③,引起③的神经纤维兴奋,其细胞膜内外形成的局部电流会对右侧肌肉产生刺激作用,从而引起右侧肌肉兴奋。
15.答案:D
解析:钙的来源,归根到底都是来自食物,游离钙处于游离状态,容易参与生命活动,发挥生理作用的主要是游离钙,血钙浓度过高时会出现肌无力现象。选项ABC正确,钙与血浆蛋白结合后,不容易透过毛细血管壁,选项D错误。
16.答案:B
解析:刺激和腓肠肌收缩的时间差包括兴奋在神经纤维上传导和在神经-肌肉间兴奋的传递,兴奋在神经纤维上以电信号的形式传导,速度较快,兴奋在神经元和肌肉之间的传递速度决定了刺激和腓肠肌收缩的时间差,A错误;改变生理溶液中的K+浓度,会改变静息电位大小,从而改变坐骨神经腓肠肌标本的兴奋性,B正确;降低生理溶液中的Na+浓度,可使神经上动作电位的峰值减小,C错误;神经元受到刺激时产生兴奋,当兴奋传到轴突末梢时,贮存于突触小泡内的神经递质才会释放出来,D错误。
17.答案:D
解析:膝跳反射是脊髓的功能,选项D错误。
18.答案:C
解析:本实验存在前后自身对照,三组样液初始pH不同,但可以通过前后自身对照结果比较缓冲能力的高低,A错误;三组样液中,自来水组和缓冲液组是对照组,牛血浆组是实验组,B错误;每一pH结果应为三次重复测量后获得的平均值,可降低实验误差,C正确;比较缓冲液组与牛血浆组,可以证明后者含有缓冲物质,但不能证明其具体成分,D错误。
19.答案:C
解析:根据题意建立条件反射时,是让无关刺激(铃声)与非条件刺激(食物)多次结合,最后形成对铃声发生唾液分泌的条件反射,此时的铃声称为条件刺激,只有出现铃声就分泌唾液,铃声才能成为条件刺激.C图出现铃声分泌唾液,铃声已成为条件刺激,所以C图S段的唾液分泌属于条件反射,故C正确。
20.答案:D
解析:电突触传递时间快,但突触前和突触后的信号几乎一样,缺乏变化。而化学突触则相反,在信息传递过程中,允许多种多样的信号调控。比如,记忆形成时突触连接增强,而记忆消退时相应的突触连接则变弱。所以D不正确。
21.答案:C
解析:第二级记忆储存的信息可因之前或之后的信息干扰而遗忘。C错误。
22.答案:D
解析:神经纤维的中部受到适宜刺激后产生的神经冲动在神经纤维上由刺激位点向两侧双向传导,在某一时刻测定神经纤维上各点膜电位情况,中间位点兴奋结束或正在恢复,再向两侧则是正在兴奋,依次即可得出D正确。
23.答案:C
解析:成年人排尿受大脑意识支配,排尿由大脑皮层控制脊髓内的排尿中枢,支配膀胱活动的是植物性神经,其中副交感神经活动加强促进膀胱排尿,大脑皮层的兴奋是由脑干和脊髓白质中的下行传导束的传递而下达到脊髓腰骶部的排尿中枢使其兴奋的。题中D项表示婴儿的排尿过程(排尿反射)。A项缺少排尿中枢,B项更是错误的,交感神经活动加强将抑制膀胱排尿。答案选C。
24.答案:B
解析:该实验结果并未表明动物生殖器官的发育受垂体的直接控制。
25.答案:A
解析:血液不是细胞外液,A错误。
二、选择题:本题共5小题,每小题3分,共15分。在每小题给出的四个选项中,有一项或多项符合题目要求。全部选对得3分,选对但选不全得1分,有选错得0分。
26.答案:BCD
解析:渗透压与单位体积中溶质微粒的数目有关,0.3ml/LNaCl溶液与0.3ml/L蛋白质溶液的渗透压不同,选项A错误;由于晶体物质是小分子物质,容易通过毛细血管壁,因此在血浆和组织液中,晶体物质的种类和浓度基本相等,血浆和组织液渗透压的差异主要在于胶体渗透压,正常人大量饮用清水后,会使血浆晶体渗透压降低血浆蛋白含量显著降低时,可引起组织水肿。选项B、C、D正确。
27.答案:ABD
解析:血-脑脊液屏障和血-脑屏障共同维持着脑组织内环境的稳定。例如,一些脂溶性的小分子物质如O2、CO2等较容易通过屏障,保证需求。脑和脊髓内神经元的活动受K+、Ca2+等离子浓度的影响较大,这个屏障可以使脑和脊髓内这些离子的浓度不易受到血液中离子浓度变化的影响,从而维持脑和脊髓内离子浓度的相对稳定;它们还能阻止血液中的某些神经递质、激素等进入脑内,以保证中枢神经元正常的生理功能。由于血-脑脊液屏障和血-脑屏障的存在,临床上在治疗神经系统疾病时,需要考虑药物是否能通过它们;如果能通过,通过的难易程度如何(教参材料)。向动物静脉注射台盼蓝染色,台盼蓝属于大分子染料,脑和脊髓均不会被染色,C选项错误。
28.答案:ABD
解析:抑郁症患者突触前膜SERT表达量提高,加快5-HT的回收导致突触间隙含量减少,引起抑郁症的发生,选项B支持;5-HT受体基因发生变异,则无法表达出与5-HT结合的受体,从而导致5-HT无法发挥作用,而与5-HT的含量无关,选项C不能支持。
29.答案:BC
解析:损毁蛙脑的目的排除脑对脊髓反射活动的影响,选项A正确;步骤一中引起两次收缩现象的反射弧,除了感受器不同外,传入神经也不同,选项B、C错误。在步骤二中,先刺激趾尖无反应,推测可能是传入或传出神经纤维被麻醉,后刺激腹部皮肤出现收缩,说明传出功能正常,从而推导出是坐骨神经中的传入神经被麻醉;步骤三,间隔一段时间后,再刺激腹部皮肤,反应消失,从而推导。出是坐骨神经中的传出神经被麻醉,选项D正确。
30.答案:AB
解析:通常情况下,咀嚼食物引起胰液分泌为非条件反射;当食物进入胃内后,引起胰液分泌的调节方式包括神经调节和体液调节,引起胰液分泌的信号物质包括激素和神经递质等,选项A、B正确。根据教材科学史,将稀盐酸注射到血液中,不会引起胰液分泌;胰腺导管堵塞,会影响胰液分泌,不会导致胰岛素排出受阻,不影响血糖平衡调节,选项C、D错误。
三、非选择题:本题共4小题,共45分(除特殊说明外,每空1分)
31.答案(12分)
(1)营养物质的吸收消化液被分泌到消化道中,直接与外界相通,不是细胞直接生活的环境(2分)(2)细胞膜毛细血管壁
(3)外界环境因素的变化排除进食后血糖浓度上升的干扰原尿中的葡萄糖几乎全部通过肾脏(肾小管)重吸收回血液(2分,合理即给分)蛋白质
(4)A(5)神经—体液—免疫调节网络
解析:
(1)消化道内的营养物质通过①过程进入内环境,①表示的吸收过程。消化液、尿液及肺泡内的气体等都不属于内环境,因为它们都是通过某种方式与外界相通,不是细胞直接生活的环境。
(2)组织细胞通过细胞膜直接与组织液进行物质交换;同时,组织液又通过毛细血管壁与血浆进行物质交换。血浆在全身血管中不断流动,再通过胃、肠、肾、肺、皮肤等器官与外界进行物质交换。
(3)随着外界环境因素的变化和体内细胞代谢活动的进行,内环境的各种化学成分和理化性质在不断发生变化。进食后,消化吸收会使血糖浓度上升,干扰体检结果,体检时,测量血糖应在空腹时进行。正常情况下,尿液中不含葡萄糖的原因是原尿中的葡萄糖全部通过肾小管重吸收回血液。糖类和脂肪的元素组成为C、H、O,蛋白质的元素组成主要为C、H、O、N,通过检测尿中的尿素量,还可以了解蛋白质代谢的情况。
(4)肺是气体交换的重要场所,当血液流经肺部后,氧气含量增加,当血液流到其他大多数组织器官后,氧气浓度降低。
(5)目前普遍认为,神经—体液—免疫调节网络是机体维持稳态的主要调节机制,人体各器官、系统协调一致地正常运行,是维持内环境稳态的基础。
32.答案(11分)
(1)兴奋(神经冲动、电信号、局部电流)大脑皮层(痛觉中枢)脊髓
(2)非条件组成对侧腿伸展反射的反射弧神经元级数比同侧腿屈反射的多(2分,合理即给分)
(3)突触间隙电信号→化学信号→电信号释放的神经递质的多少(或答突触后膜受体的多少、神经递质与受体结合的灵敏程度等)
(4)Cl-乙(多答不给分)
解析:
(1)当铁钉刺入皮肤时,痛觉感受器可产生传向中枢的兴奋。伤害性刺激产生的电信号传到大脑皮层痛觉中枢形成痛觉。此人还未感觉到刺痛之前就有了同侧腿屈曲的反应,调节该反应的神经中枢位于部位脊髓。
(2)受到伤害性刺激后,发生的同侧腿屈曲和对侧腿伸展可保证基本生存需要,属于生来就具有的非条件反射。组成反射弧的神经元数量越多,兴奋传递所需要的时间越长。依据图1,可知对侧腿伸展反射的反射弧的神经元级数比同侧屈腿反射的多。
(3)突触结构包括突触前膜、突触间隙和突触后膜。突触处发生的信号转变是电信号→化学信号→电信号。影响突触后细胞反应强度的因素可以包括突触前膜释放的神经递质的多少;突触后膜受体的多少;神经递质与受体结合的灵敏程度等等,答案较为开放,合理即给分。
(4)中枢神经系统中的抑制性神经元,能够分泌抑制性神经递质,引起突触后膜发生Cl-内流、K+外流,从而造成突触后膜膜电位的改变,使突触后神经元受到抑制。据图分析,突触乙表现为“-”。所以突触乙的突触前神经元属于抑制性神经元。
33.答案(11分)
(1)A(2)HSL和ATGL(激素敏感脂酶和脂肪甘油三酯酶)(2分,答出一点得一分)
(3)高(4)①葡萄糖c→a→d→b(2分)②生理盐水组与阿卡波糖组(2分)
NB和CH均能有效降低餐后血糖高峰,且二者共同作用效果更强(2分)
解析:
(1)据图2分析,A品系小鼠实验组和对照组差异显著,最适宜作为肥胖成因研究对象的是A品系小鼠。
(2)据图2推测,小鼠肥胖的原因可能是其细胞内HSL和ATGL(激素敏感脂酶和脂肪甘油三酯酶)的含量明显低于正常鼠,影响了脂肪的利用与转化。
(3)胰岛素抵抗患者机体内的胰岛素水平比正常人高。
(4)①淀粉在小鼠消化道内水解的终产物为葡萄糖。肠腔中的葡萄糖首先穿过小肠绒毛上皮细胞进入组织液,再由组织液通过毛细血管壁进入血浆,形成血糖随血液循环系统运往全身。
②通常为确认实验材料和方法的有效性,除了设置不做自变量处理的对照组,还需要设置进行自变量处理但实验结果明确已知的对照组。本实验中,生理盐水组和阿卡波糖组为对照组。据题意,该研究的结论为NB和CH均能有效降低餐后血糖高峰,且二者共同作用效果更强
34.答案(11分)
(1)倒置精细复杂(2)③④(2分)
(3)①→②→③→②(2分,不全不给分)高于
(4)规律且适量的运动促进学习记忆(2分)(5)小脑分级
解析:
(1)除头面部外.皮层代表区的位置与躯体各部分的关系通常是倒置的;运动越精细复杂的器官,其皮层代表区的面积越大。
(2)用手语进行交流时,需要通过观察手语的动作,再结合语言中枢去理解,故有③视觉中枢和④语言中枢的参与。
(3)由于兴奋在突触处是单向传递的,题中的信息环路应为①→②→③→②。神经细胞内的Na⁺浓度总是小于膜外的Na⁺浓度。
(4)本实验目的探究运动对海马脑区发育和学习记忆能力的影响,依据实验结果,可以得出规律且适量的运动促进学习记忆。
(5)小脑的作用为协调运动,维持身体平衡,因此饮酒后人体平衡能力下降与脑部结构中的小脑活动受到抑制有关,而在听到提醒后饮酒人能够刻意控制自身平衡,说明大脑皮层(高级神经中枢)对机体平衡中枢具有控制作用,也体现了神经系统对生命活动调节的分级调节机制。
可弥散
Ca2+
1.18
钙复合物(如CaHPO4)
0.16
不可弥散
与血浆蛋白结合
1.16
观察项目
手术前
手术首先去大脑两半球
再去间脑
再去中脑
再去延髓
最后破坏脊髓
条件反射
+
-
-
-
-
-
体温调节
+
+
-
-
-
-
心跳
+
+
+
+
+
+
膝跳反射
+
+
+
+
+
-
pH
加入HCl溶液/滴
加入NaOH/滴
5
10
15
20
25
30
5
10
15
20
25
30
自来水(初始为7.6)
5.2
4.9
4.5
4.3
4.2
4.2
8.3
9.1
9.5
9.7
10.0
10.2
缓冲液(初始为7.2)
7.1
6.7
6.7
6.6
6.4
6.0
7.8
8.0
8.2
8.4
8.5
8.5
牛血浆(初始为7.0)
7.0
6.9
6.8
6.7
6.6
6.4
7.2
7.3
7.5
7.5
7.6
7.6
组别
(每组10只)
给药剂量
(mg/kg体重)
给药后不同时间血糖水平(mml/L)
0分钟
30分钟
60分钟
120分钟
生理盐水
—
4.37
11.03
7.88
5.04
阿卡波糖
4.0
4.12
7.62
7.57
5.39
NB
4.0
4.19
7.60
6.82
5.20
CH
4.0
4.24
7.28
7.20
5.12
NB+CH
4.0+4.0
4.36
6.11
5.49
5.03
1
2
3
4
5
6
7
8
9
10
D
A
A
A
C
B
A
B
D
D
11
12
13
14
15
16
17
18
19
20
D
D
D
C
D
B
D
C
C
D
21
22
23
24
25
C
D
C
B
D
26
27
28
29
30
BCD
ABD
ABD
BC
AB
相关试卷
这是一份黑龙江省龙东联盟2024-2025学年高三上学期10月月考生物试卷,文件包含黑龙江省龙东联盟2024-2025学年高三上学期10月月考生物试卷pdf、黑龙江省龙东联盟2024-2025学年高三上学期10月月考生物试题答案pdf等2份试卷配套教学资源,其中试卷共21页, 欢迎下载使用。
这是一份黑龙江省龙东联盟2024-2025学年高一上学期10月月考生物试卷,共13页。试卷主要包含了本试卷满分100分,本卷命题范围,红生菜含水量高达90%,海南地处热带地区,盛产桂圆等内容,欢迎下载使用。
这是一份黑龙江省龙东联盟2024-2025学年高三上学期10月月考生物试卷,文件包含黑龙江省龙东联盟2024-2025学年高三上学期10月月考生物试卷pdf、参考答案pdf等2份试卷配套教学资源,其中试卷共21页, 欢迎下载使用。