


黑龙江省龙东联盟2024-2025学年高一上学期10月月考生物试卷
展开
这是一份黑龙江省龙东联盟2024-2025学年高一上学期10月月考生物试卷,共13页。试卷主要包含了本试卷满分100分,本卷命题范围,红生菜含水量高达90%,海南地处热带地区,盛产桂圆等内容,欢迎下载使用。
考生注意:
1.本试卷满分100分.考试时间75分钟。
2.答题前,考生务必用直径0.5毫米黑色墨水签字笔将密封线内项目填写清楚。
3.考生作答时,请将答案答在答题卡上。选择题每小题选出答案后,用2B铅笔把答题卡上对应题目的答案标号涂黑;非选择题请用直径0.5毫米黑色墨水签字笔在答题卡上各题的答题区域内作答,超出答题区域书写的答案无效,在试题卷、草稿纸上作答无效。
4.本卷命题范围:必修1第1章~第2章第4节。
一、选择题:本大题共25小题,每小题1.5分,共37.5分。在每小题给出的四个选项中,只有一个选项符合题目要求。
1.北京香山公园每年都举办以观赏红叶为主题的红叶文化节。展览的红叶主要有五角枫、三角枫、鸡爪枫、柿树等,香山上面积最大的红叶树种是黄栌,有近10万株。下列属于生命系统结构层次中种群层次的是( )
A.一片五角枫叶子B.一颗成熟的柿子
C.一株幼苗期的鸡爪枫D.香山上所有的黄栌树
2.细胞学说的创立是生物学发展史上的一个里程碑。下列关于细胞学说的叙述,正确的是( )
A.细胞学说认为生物界与非生物界存在统一性
B.细胞学说认为新细胞是由老细胞分裂产生的
C.细胞学说认为生物都是由多种不同类型的细胞组成的
D.细胞学说认为所有细胞分为原核细胞和真核细胞两种
3.下列关于丙肝病毒、蓝细菌、变形虫和衣藻四种生物的叙述,正确的是( )
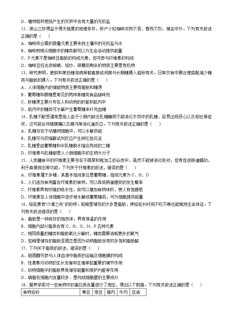
A.蓝细菌和衣藻都没有核膜B.变形虫和衣藻都有叶绿体
C.蓝细菌和衣藻都能进行光合作用D.丙肝病毒和变形虫都有细胞结构
4.用显微镜的一个目镜分别与4个不同物镜组合来观察某一细胞装片。当成像清晰时,每一物镜与载玻片的距离如图甲所示。图乙是图甲中c物镜下观察到的视野,如果不改变载玻片的位置、光圈及反光镜,下列有关叙述错误的是( )
A.与d物镜相比,c物镜下看到的细胞多
B.与c物镜相比,a物镜下视野的亮度高
C.更换一个更长的目镜,a物镜下观察到的细胞最小
D.向右上方移动装片可将图乙中细胞移到视野中央
5.某同学在配制植物培养基时使用了NH4NO3、KNO3、CaCl2·2H2O、MgSO4·7H2O、葡萄糖、微量元素溶液,但缺少了一种必需的大量元素,这种大量元素最可能是( )
A.SB.PC.ND.C
6.下列有关细胞中的元素和化合物的叙述,正确的是( )
A.C在新鲜玉米细胞中含量最多
B.Ca、Cu都是细胞中的大量元素
C.刚采摘的绿茶细胞中含量最多的有机化合物为蛋白质
D.室外工作的环卫工人排汗过多.只需补充温开水即可
7.黄桃含有丰富的抗氧化剂、膳食纤维、铁、钙及多种微量元素,营养价值较高,经常吃黄桃能通便、降血糖、降血脂、去黑斑、抗自由基、提高免疫力、延缓衰老.还能促进食欲、保健养生。黄桃堪称“养生之桃”。下列有关黄桃果肉和叶肉细胞的叙述,错误的是( )
A.叶肉细胞中自由水增多不利于黄桃对低温环境的适应
B.新鲜黄桃果实中无机化合物的含量多于有机化合物
C.黄桃果肉细胞中的铁元素含量较高.铁属于大量元素
D.黄桃果肉细胞和叶肉细胞中化合物的含量和种类不同
8.红生菜含水量高达90%.是名副其实的补水食物,吃红生菜就相当于在喝水。下列关于细胞中的水,叙述错误的是( )
A.水分子之间的氢键不断地断裂和形成,使水具有流动性
B.温度变化时红生菜细胞中的自由水可全部转化为结合水
C.自由水不仅是细胞内良好的溶剂,也参与细胞内的生化反应
D.结合水失去了流动性和溶解性,结合水的功能与自由水不同
9.海南地处热带地区,盛产桂圆。新鲜桂圆易变质,烘成干果后即成为中药中的桂圆干,能长期保存。桂圆含天然的胶原蛋白、维生素E、铁、钾等。下列有关叙述错误的是( )
A.新鲜桂圆在烘干过程中损失的主要是自由水
B.桂圆中的有机物都能够为细胞代谢提供能量
C.桂圆中的各种元素在自然界中也存在
D.适量食用桂圆有助于缓解缺铁性贫血
10.据报道,遨游太空五个月的水稻种子和航天员精心种植的“太空菜园”一起搭乘神州十六号飞船返回地球。下列有关叙述正确的是( )
A.“太空菜园”中的蔬菜属于生命系统结构层次中的群落层次
B.航天员长时间在失重状态下工作,易流失钙而导致肌肉无力
C.水稻种子萌发时细胞内结合水与自由水的比值高于休眠时
D.“太空菜园”中的蔬菜细胞内无机盐主要以离子形式存在
11.无机盐对于维持生命活动有重要的意义。下列有关叙述正确的是( )
A.维生素D能有效促进肠道对K+的吸收
B.Mg元素是组成光合色素的重要元素
C.人体缺乏钙会引起神经兴奋性降低、肌肉酸疼
D.植物秸秆燃烧产生的灰烬中含有大量的无机盐
12.保山江坝得益于得天独厚的地理条件,所产小粒咖啡浓而不苦、香而不烈,驰名中外。下列有关叙述正确的是( )
A.咖啡所必需的微量元素主要来自土壤中的无机盐与水
B.咖啡树根尖细胞中的糖类都可以为生命活动提供能量
C.P元素不是咖啡豆脂肪的构成元素,但可参与纤维素的构成
D.咖啡豆经去皮晾晒、焙炒、研磨后剩余的物质主要是有机物
13.研究表明,肥胖和某些糖尿病等都直接或间接与长期糖摄入超标有关。日常饮食中要合理搭配减少糖类与脂肪的摄入。下列有关叙述正确的是( )
A.人体细胞内的储能物质主要有脂肪和糖原
B.葡萄糖和蔗糖是常见的两种单糖类食品甜味剂
C.肝糖原主要分布在人和动物的肝脏和肌肉中
D.肌肉中的糖类可水解产生葡萄糖来补充血糖
14.乳糖不耐受通常是指人由于小肠内缺乏乳糖酶而不能消化牛奶中的乳糖,容易出现恶心以及呕吐等症状,还可能会伴随腹痛以及腹泻等消化道反应。下列有关叙述正确的是( )
A.乳糖存在于动植物细胞中,可以水解供能
B.乳糖可与双缩脲试剂反应产生砖红色沉淀
C.乳糖是由葡萄糖和半乳糖脱水缩合而成的二糖
D.纤维素与乳糖都是人小肠细胞中的生物大分子
15.人类膳食中的纤维素主要存在于蔬菜和粗加工的谷类中,虽然不能被消化吸收,但有促进肠道蠕动,利于粪便排出等功能。下列关于纤维素的叙述,错误的是( )
A.纤维素属于多糖,其基本组成单位是葡萄糖,组成元素为C、H、O
B.人们适当食用富含纤维素的食物,可以降低肠道癌变的发生概率
C.纤维素具有较强的吸水性,故可以增加食物体积,使人有饱腹感
D.纤维素在人体细胞中逐步被水解成葡萄糖后,可为细胞提供能量
16.骆驼素有“沙漠之舟”的称呼。驼峰里储存的大多是脂肪,使骆驼长时间不吃不喝也能维持生命体征。下列有关叙述错误的是( )
A.脂肪是一种良好的绝热体,具有保温的作用
B.细胞内部分脂质含有C、H、O、N、P五种元素
C.相同质量的糖类和脂肪氧化分解时,糖类需要消耗更多的氧气
D.驼峰里储存的脂肪呈固态是因为动物脂肪含有较多饱和脂肪酸
17.下列关于脂质的叙述,错误的是( )
A.胆固醇可参与人体血液中脂质的运输及细胞膜的构成
B.性激素对动物的生长发育和生殖等起重要的调节作用
C.动物细胞中的脂肪具有储存能量和保护内脏等作用
D.磷脂在细胞内含量较多.是构成细胞壁的主要成分
18.营养学家对一些食物中的蛋白质含量进行了测定,得出以下数据。下列有关叙述正确的是( )
A.蛋白质是这些食物中的重要能源物质
B.用斐林试剂可以检测黄豆中的蛋白质
C.黄豆中的蛋白质含量最高,为了健康,大家只需要食用黄豆
D.煮熟后的牛肉中蛋白质的空间结构被破坏,更有利于消化
19.蛋白质是生命活动的主要承担者,氨基酸是构成蛋白质的基本单位。下列相关叙述正确的是( )
A.组成蛋白质的氨基酸可以按照不同的方式脱水缩合
B.构成蛋白质的氨基酸序列不同,蛋白质的功能可能相同
C.不同氨基酸的R基不同,人体细胞可合成必需氨基酸
D.胰岛素调节生命活动的过程体现了蛋白质的催化功能
20.云南省每年都会有人因误食毒蘑菇而中毒。鹅膏蕈碱是毒蝇伞(一种毒蘑菇)含有的主要致幻毒素之一,是一种环状八肽毒素,其结构如图所示。下列相关叙述正确的是( )
A.一分子鹅膏蕈碱中含有8个肽键
B.鹅膏蕈碱中的N仅存在于氨基中
C.一分子鹅膏蕈碱中至少含有2个游离的氨基和2个游离的羧基
D.鹅膏蕈碱中的S原子参与形成的二硫键使其具有一定的空间结构
21.如图所示,用高浓度的尿素溶液处理从细胞中分离纯化的蛋白质,可使其失去天然构象变为松散肽链(称为“变性”);除去尿素后,蛋白质又可以恢复原来的空间结构(称为“复性”),且蛋白质分子越小复性效果越好。下列相关叙述错误的是( )
A.高浓度的尿素溶液使蛋白质变性的原理是使蛋白质空间结构发生改变
B.高浓度的尿素溶液会使蛋白质活性丧失,除去尿素后蛋白质活性恢复
C.高浓度尿素溶液处理蛋白质会破坏其中的肽键
D.蛋白质分子越小,结构越简单,“复性”就越容易
22.某同学画了如图所示的关系简图对所学知识进行归纳,下列对应关系错误的是( )
A.若①表示生物、②表示细胞生物,则③可表示脑膜炎病毒
B.若①表示细胞生物、②表示真核生物,则③表示原核生物
C.若①表示细胞生物、②表示真核生物,则③表示的生物不含核糖体
D.若①表示原核生物、②表示自养型原核生物,则③中包括大肠杆菌
23.如图表示糖类的化学组成和种类,下列相关叙述正确的是( )
A.①表示单糖,都是合成多糖的基本单位
B.⑤为纤维素,存在于所有动植物细胞中
C.几丁质是甲壳类动物和昆虫外骨骼的重要成分
D.糖尿病患者全都可以放心食用富含淀粉的食品
24.油菜种子在形成和萌发过程中可溶性糖和脂肪的变化曲线如图所示,下列有关叙述错误的是( )
A.脂肪是油菜种子细胞中的主要储能物质
B.油菜种子萌发初期,有机物的种类减少
C.油菜种子萌发过程中,脂肪能够转化为可溶性糖
D.油菜开花后,种子细胞中可溶性糖可转化为脂肪
25.阿尔茨海默病与β-淀粉样蛋白(β-AP)的沉淀聚集有关。β-AP由APP(一种膜蛋白)水解而来,过程如图所示,其中数字表示氨基酸位点。下列有关叙述正确的是( )
A.APP分子形成β-AP分子时需消耗4个水分子
B.APP分子被水解酶切割过程中没有肽键被破坏
C.若将一分子β-AP完全水解成氨基酸,则需要消耗38个水分子
D.促进β-水解酶和γ-水解酶的合成可缓解阿尔茨海默病的症状
二、选择题:本大题共5小题,每小题2.5分,共12.5分。在每小题给出的四个选项中,有的只有一个选项正确,有的有多个选项正确,全部选对的得2.5分,选对但不全的得1分,有选错的得0分。
26.支原体肺炎是儿童常见的肺炎之一,主要是由患者感染支原体引起的。如图为支原体的细胞结构模式图。下列有关叙述错误的是( )
A.支原体没有染色体,遗传物质是DNA
B.支原体与人的骨骼肌细胞都有核糖体
C.支原体没有细胞壁和藻蓝素,但蓝细菌都具有
D.支原体只属于生命系统结构层次中的细胞层次
27.粮食安全是国家安全的根本.种植粮食是国家安全的保障。袁隆平院士“禾下乘凉梦”已实现,其种植的“巨型稻”迎来丰收。“巨型稻”株高2米、茎秆粗壮、稻穗大、颗粒多、亩产1200~2000斤。下列有关“巨型稻”的叙述,正确的是( )
A.“巨型稻”的根尖细胞和叶肉细胞中氢原子的数量都是最多的
B.“巨型稻”产量高是因为其细胞中含量最多的化合物为葡萄糖
C.“巨型稻”细胞中含量很少,但作用很大的微量元素有Mn、Zn、M等
D.“巨型稻”与普通稻所含元素种类大体相同,所含的元素都是其必需的
28.酸奶由于口味独特、营养丰富,越来越受到人们的欢迎。为检测市场上销售的不同酸奶的营养价值,某兴趣小组的同学对甲~戊5种品牌原味酸奶进行还原糖、脂肪和蛋白质的含量测定,结果如图所示。下列有关叙述错误的是( )
A.可利用斐林试剂鉴定不同品牌原味酸奶中是否含有蔗糖
B.加入斐林试剂并水浴加热后,可发现戊种酸奶的砖红色最浅
C.用于鉴定还原糖的斐林试剂甲液和乙液可直接用来鉴定蛋白质
D.加入苏丹Ⅲ染液后,丁种酸奶的橘黄色较其他种类的酸奶深
29.北京烤鸭是北京传统特色美食。饲喂北京鸭时,主要以玉米、谷类和菜叶为饲料,使其肥育,这样烤出的鸭子外观饱满,皮层酥脆,外焦里嫩。下列相关叙述错误的是( )
A.玉米、谷类和菜叶因为富含脂肪而作为北京鸭的饲料
B.糖类供应充足时,北京鸭可以将糖类大量转化为脂肪
C.与玉米和菜叶相比,北京鸭特有的多糖是糖原
D.北京烤鸭中的饱和脂肪酸熔点较低,容易凝固
30.绿色荧光蛋白是一种由238个氨基酸组成的蛋白质。该蛋白质是一种能发光的蛋白质,类似于示踪元素,可以标识生物体内蛋白质的位置,它照亮了人们以前看不到的世界。下列有关绿色荧光蛋白的叙述,错误的是( )
A.合成绿色荧光蛋白时一定需要消耗21种氨基酸
B.合成绿色荧光蛋白时一定会生成237个水分子
C.绿色荧光蛋白可以作为标签蛋白来研究某种蛋白质分子的转移
D.组成绿色荧光蛋白的各种氨基酸的差异主要是其空间结构不同
三、非选择题:本题包括4小题,共50分。
31.(12分)生物世界多姿多彩.组成生物的细胞既有统一性也有差异性。如图为几种生物的结构示意图,图D为毛霉菌丝体中分离出的一个细胞。据图回答下列问题:
(1)地球上最基本的生命系统是________,图中能表示生命系统个体层次的是________。
(2)图C中的生物必须借助________才能观察到其形态;该生物结构简单,主要由________和________两部分组成。
(3)与图D相比,图A中的微生物虽然有[1]________集中的区域,却没有________,因此属于原核生物。
(4)图中能进行光合作用的是________。其中蓝细菌能完成此生理过程的物质基础是其内含有________。
32.(13分)取同种大小均匀的某植物干种子(含淀粉丰富)60粒,均分成甲、乙两组,给予甲组种子适宜的条件浸种让其发芽,乙组仍保持干燥。待甲组种子发芽后,向两组种子中加入蒸馏水、二氧化硅(使研磨充分,不与其他物质产生反应)充分研磨成匀浆、过滤,得到等量的提取液。如图所示,取6支试管分别将两组提取液各取2mL分装入三支试管(干种子中的还原性物质忽略不计)。回答下列问题:
(1)若要检测蛋白质,向1、4两支试管中先加入________,再加入________,摇匀一段时间后出现________色,说明提取液中含有蛋白质。
(2)已知淀粉遇碘液呈蓝色,若向3号、6号两支试管中分别加入等量的碘液,观察两支试管,发现液体均呈蓝色,则________号试管中的蓝色更深。原因是________。
(3)某同学设计了下图装置.该装置是探究发芽种子匀浆或干种子匀浆中是否含有__________的,请将横线上空白部分补充完整:①________,②________。
(4)检测脂肪的实验中需要用_________洗去浮色。观察花生子叶切片中脂肪颗粒时需要借助________观察实验结果。
33.(11分)花生种子中储藏的物质以脂肪(油)为主,并储藏在细胞的油体中。种子萌发时,脂肪水解成脂肪酸和甘油,脂肪酸和甘油又分别在多种酶的催化作用下,形成葡萄糖,最后转变成蔗糖,并转运至胚轴,供给胚的生长和发育(如图)。回答下列问题:
(1)花生种子中含有的脂肪酸大多数是_________(填“饱和”或“不饱和”)脂肪酸。
(2)油料种子萌发初期(真叶长出之前),干重先增加、后减少,导致种子干重增加的主要元素是_________(填“C”“N”或“O”)。
(3)脂质中的固醇类物质包括胆固醇、_________和维生素D。脂质中的_________是构成细胞膜的重要成分。
(4)花生幼苗从土壤中吸收的N可用来合成_________(填“麦芽糖”或“蛋白酶”)。与牛相比,花生幼苗不具有的生命系统结构层次为_________。
34.(14分)胰岛素是由胰岛B细胞分泌的一种激素。如图所示,在核糖体上合成的是一条由110个氨基酸形成的单链多肽,称前胰岛素原,是胰岛素的前身,在它的氨基端比胰岛素原多一段肽链.称为信号肽。信号肽引导新生多肽链进入内质网腔后,立即被酶切除,剩余的多肽链折叠成含3个二硫键的胰岛素原。后者进入高尔基体,在酶的催化下除去一段连接胰岛素A链和B链的连接肽(C肽),转变为成熟的胰岛素(A链有21个氨基酸,B链有30个氨基酸)。回答下列问题:
(1)由图可知,胰岛素的基本组成元素为_________。组成胰岛素基本单位的结构通式为_________。其中半胱氨酸的分子式为C3H7O2NS,该氨基酸的R基可表示为_________。一分子胰岛素中至少有个半胱氨酸。
(2)前胰岛素原是由氨基酸经__________形成的。若将前胰岛素原完全水解为单个的氨基酸,需要消耗_________分子的水,前胰岛素原切除信号肽及C肽产生一分子胰岛素,该过程至少需要消耗_________分子水。已知成熟的胰岛素中有5个游离的羧基,那么组成胰岛素的氨基酸中有_________个羧基。
(3)研究发现牛胰岛素和人胰岛素的功能相似,但结构上存在一定的差异,试从氨基酸的角度分析二者差异的可能原因:__________。
(4)现有数量充足的21种氨基酸,如果写出由8个氨基酸组成的长链,可以写出_________条互不相同的长链。
2024级高一学年上学期10月份月考试题·生物学
参考答案、提示及评分细则
1.D一片五角枫叶子和一颗成熟的柿子属于生命系统结构层次中的器官层次,A、B错误;一株幼苗期的鸡爪枫属于生命系统结构层次中的个体层次,C错误;香山上所有的黄栌树属于生命系统结构层次中的种群层次,D正确。
2.B细胞学说揭示了动植物体的统一性,并不认为生物界与非生物界存在统一性,A错误;细胞学说认为新细胞是由老细胞分裂产生的,B正确;细胞学说认为一切动植物都是由细胞发育而来的,并由细胞和细胞产物所构成,并不认为生物都是由多种不同类型的细胞组成的,C错误;细胞学说并未提出所有细胞分为原核细胞和真核细胞两种,D错误。
3.C蓝细菌是原核生物,没有核膜,衣藻是真核生物,有核膜、叶绿体,二者都能进行光合作用;变形虫有细胞结构,没有叶绿体,丙肝病毒没有细胞结构,A、B、D错误,C正确。
4.D物镜的镜头越长,其放大倍数越大,物镜与载玻片的距离越近,且显微镜的放大倍数越大,视野中观察到的细胞数目越少,视野越暗,因此,与d物镜相比,c物镜下看到的细胞多,与c物镜相比,a物镜下视野的亮度高,A、B正确;目镜的镜头越长放大倍数越小,物镜的镜头越长,其放大倍数越大,物镜与载玻片的距离越近,显微镜的放大倍数越大,因此更换目镜后,与a物镜组合显微镜的放大倍数最小,看到的细胞数目最多,细胞最小,C正确;由c物镜转换为d物镜下观察时,低倍镜转换为高倍镜,应先将物像移到视野中央,由于在显微镜中观察到的是倒像(上下、左右均颠倒),故应将装片向右下方移动才能使物像处于视野中央,D错误。
5.B依题意,培养基中不缺乏微量元素,大量元素中除C、H、O外,还应有N、P、S、K、Ca、Mg,从培养基的成分分析,培养基中最可能缺少的大量元素为P,B正确。
6.C活细胞中含量最多的是O元素,A错误;Cu属于微量元素,B错误;刚采摘的绿茶细胞中含量最多的有机化合物为蛋白质,C正确;室外作业的人们排汗过多,丢失了比较多的水和无机盐,应多补充淡盐水,D错误。
7.C叶肉细胞中自由水含量增加,植物抗逆性减弱,因此不利于黄桃对低温环境的适应,A正确;细胞中的水占70%~90%,水属于无机化合物,因此新鲜黄桃果实中,无机化合物的含量高于有机化合物,B正确;Fe属于微量元素,C错误;在不同的细胞中,各种化合物的种类和含量不同,D正确。
8.B每个水分子可以与周围水分子靠氢键相互作用在一起,氢键比较弱,易断裂和形成,使水在常温下呈液体状态,具有流动性,A正确;红生菜细胞中的自由水和结合水可相互转化,但自由水不会全部转化为结合水,B错误;自由水不仅是细胞内良好的溶剂,也参与生化反应,C正确;结合水失去了流动性和溶解性,结合水的功能与自由水不同,D正确。
9.B新鲜桂圆中自由水含量多于结合水,在烘干过程中损失的主要是自由水,A正确;桂圆中的有机物并非都能够为细胞提供能量,如桂圆细胞的细胞壁组成成分之一的纤维素为结构物质,不能为桂圆提供能量,B错误;细胞生命活动所需要的元素,归根结底是从无机自然界中获取的,因此桂圆中的各种元素在自然界中也存在,C正确;由题意可知,桂圆富含蛋白质、铁等,所以适量食用桂圆有助于缓解缺铁性贫血,D正确。
10.D“太空菜园”中的蔬菜包含多个品种,只是构成群落的一部分,蔬菜不属于生命系统结构层次中的群落层次,A错误;航天员长时间在失重状态下工作,易流失钙而导致肌肉抽搐,血液中钙太多会导致肌肉无力,B错误;水稻种子萌发时,细胞代谢旺盛,结合水与自由水的比值低于休眠时,C错误;无机盐在植物细胞中主要以离子形式存在,D正确。
11.D维生素D能有效促进肠道对Ca²+的吸收,因此在补充钙的同时补充维生素D效果更好,A错误;Mg元素是组成叶绿素的重要元素,叶黄素和类胡萝卜素都不含Mg元素,B错误;人体缺乏Na+会引起神经兴奋性降低、肌肉酸疼,C错误;燃烧过程中植物中的有机物被氧化分解,无机物没有被氧化分解,因此植物秸秆燃烧产生的灰烬中含有大量的无机盐,D正确。
12.D水中只含有H、O两种元素,不能为植物提供微量元素,A错误;糖类中的纤维素作为细胞壁的重要组成成分,不为细胞生命活动提供能量,B错误;P不是脂肪的构成元素,也不参与纤维素的构成,C错误;咖啡豆经去皮晾晒、焙炒、研磨只是去除了其中的大量水分,其中剩余的主要成分是有机化合物,无机盐含量少,D正确。
13.A脂肪、糖原都是人体细胞内的储能物质,A正确;蔗糖是由一分子果糖和一分子葡萄糖合成的,是二糖,不是单糖,B错误;糖原属于多糖,主要分布在人和动物的肝脏和肌肉中,是人和动物体内的储能物质,C错误;肌肉中的糖类有单糖、二糖和多糖,单糖不能水解,二糖水解可产生葡萄糖,多糖中的肌糖原不能直接分解得到葡萄糖,D错误。
14.C乳糖存在于动物细胞中,植物细胞中不含乳糖,A错误;乳糖属于还原糖,能与斐林试剂在水浴加热的条件下产生砖红色沉淀,B错误;乳糖是由葡萄糖和半乳糖脱水缩合而成的二糖,C正确;人小肠细胞中不含纤维素,乳糖不属于大分子物质,D错误。
15.D纤维素的基本组成单位是葡萄糖,其组成元素为C、H、O,A正确;由于人体内缺乏分解纤维素的酶,纤维素不能被消化,也不能在细胞中被水解利用,但能促进肠道的蠕动,利于排便,降低肠道癌变的发生概率,B正确、D错误;分析题意可知,植物性食物中的纤维素具有较强的吸水性和黏性,故能增加食物体积,使人有饱腹感,C正确。
16.C脂肪是一种良好的绝热体,具有保温的作用,A正确;组成脂质的化学元素主要有C、H、O三种元素,有的含有N和P,如磷脂,B正确;脂肪含有的H多O少,相同质量的糖类和脂肪氧化分解时,脂肪需要更多的氧气,C错误;驼峰里储存的脂肪呈固态,是因为动物脂肪含有较多饱和脂肪酸,D正确。
17.D胆固醇存在于动物细胞中,在人体内还参与血液中脂质的运输,A正确;性激素对动物的生长发育和生殖等起重要的调节作用,B正确;动物细胞中的脂肪具有储存能量和保护内脏等作用,C正确;磷脂在细胞内含量较多,是构成细胞膜的主要成分,D错误。
18.D糖类是细胞中的重要能源物质,A错误;斐林试剂是用来检测还原糖的,双缩脲试剂才是检测蛋白质的,B错误;黄豆中的蛋白质含量最高,但食用也要适量,长期单一饮食,不利于人体健康,C错误;煮熟后的牛肉中蛋白质的空间结构被破坏,更有利于消化,D正确。
19.B组成蛋白质的氨基酸之间都是通过脱水缩合方式形成肽键的,A错误;氨基酸的种类、数目、排列顺序以及多肽链盘曲折叠形成的多样的空间结构导致了蛋白质结构的多样性,因而蛋白质具有功能多样性,构成蛋白质的氨基酸序列不同,蛋白质的功能可能相同,B正确;氨基酸的不同在于R基的不同,非必需氨基酸能在人体内合成,不能在人体内合成的氨基酸是必需氨基酸,C错误;胰岛素调节生命活动的过程体现了蛋白质的调节功能,D错误。
20.A鹅膏蕈碱是一种环状八肽,由8个氨基酸脱水缩合而成,一分子鹅膏蕈碱中含有8个肽键,其所含有的N主要存在于“—CO—NH—”中,还可能存在于R基中,A正确、B错误;由图可知,一分子鹅膏蕈碱只含有一个游离的氨基,不含游离的羧基,C错误;鹅膏蕈碱中只含有一个S原子,不能构成二硫键,D错误。
21.C高浓度的尿素溶液使蛋白质变性的原理是使蛋白质的空间结构发生改变,A正确;除去尿素后,蛋白质可以恢复原来的空间结构,由此可知,除去尿素,蛋白质的活性及功能可恢复,B正确;高浓度尿素溶液处理蛋白质后,蛋白质的空间结构发生改变,其中的肽键并未破坏,C错误;依题意可知,蛋白质分子越小,结构越简单,“复性”就越容易,D正确。
22.C病毒属于非细胞生物,和细胞生物呈并列关系,二者都属于生物,即生物可分为细胞生物和非细胞生物(病毒),A正确;若①表示细胞生物、②表示真核生物,则③表示的是原核生物,原核生物中的蓝细菌含有核糖体,B正确、C错误;②表示自养型原核生物,则③应该表示异养型原核生物,大肠杆菌属于异养型原核生物,D正确。
23.C①是单糖,并非所有单糖都能参与多糖的合成,A错误;⑤为肌糖原,只分布在动物肌肉中,B错误;几丁质是甲壳类动物和昆虫外骨骼的重要成分,C正确;糖尿病患者尽量不要食用带甜味的食品,淀粉能水解成葡萄糖,含淀粉的食品也要尽量少食用,D错误。
24.B据图可知,脂肪是油菜种子细胞中的主要储能物质,A正确;油菜种子萌发初期,有机物的总量减少,有机物种类增加,B错误;据图可知,油菜种子萌发过程中,脂肪能够转化为可溶性糖,油菜开花后,种子细胞中可溶性糖可转化为脂肪,C、D正确。
25.C由图可知,APP分子形成β-AP分子时需要断开两个肽键,消耗2个水分子,A、B错误;β-AP分子是由APP分子中的第597位氨基酸到635位氨基酸形成的,其含有的氨基酸数=635-596=39个,若将一分子β-AP完全水解成氨基酸,则需要消耗39-1=38个水分子,C正确;APP形成β-AP的过程中需要β-水解酶和γ-水解酶的催化作用,抑制β-水解酶和γ-水解酶的分泌可对阿尔茨海默病起一定的缓解作用,D错误。
26.D据图可知,支原体没有染色体、细胞壁和藻蓝素,但有核糖体,遗传物质为DNA,骨骼肌细胞有核糖体,蓝细菌有细胞壁和藻蓝素,A、B、C正确;支原体是单细胞生物,属于生命系统结构层次中的细胞层次和个体层次,D错误。
27.AC活细胞中水含量最多,故原子数量最多的元素为H,A正确;“巨型稻”细胞中含量最多的化合物为水,B错误;组成细胞的微量元素有Mn、B、Zn、M、Cu等,虽然在细胞中含量少,但作用大,C正确;细胞中所含元素不一定都是该植物必需的,如重金属污染的环境中细胞含有植物不需要的重金属离子,D错误。
28.ABC蔗糖属于非还原糖,不能用斐林试剂检测,A错误;5个品种中,乙中的还原糖含量最少,加入斐林试剂并水浴加热后,乙种酸奶的砖红色最浅,B错误;斐林试剂甲液的浓度和双缩脲试剂相同,但是乙液的浓度和双缩脲试剂不同,故不能直接用于蛋白质的检测,C错误;丁中脂肪含量最多,脂肪和苏丹Ⅲ染液反应生成橘黄色,加入苏丹Ⅲ染液后,丁种酸奶的橘黄色较其他种类酸奶深,D正确。
29.AD玉米和谷类中富含淀粉,菜叶中含淀粉、还原糖等糖类,为北京鸭提供了富含糖类的饲料,A错误;营养物质可发生转化,糖类供应充足时,大量转化为脂肪,只有细胞供能障碍时脂肪才能转化为糖类,且不能大量转化,B正确;与玉米和菜叶相比,北京鸭特有的多糖是糖原,C正确;饱和脂肪酸的“骨架”中不存在双键,熔点较高,容易凝固,D错误。
30.ABD合成绿色荧光蛋白最多需要21种氨基酸,而不是一定需要21种氨基酸,A错误;由于不清楚绿色荧光蛋白的肽链数量,因此无法确定其合成过程中生成的水分子数,B错误;绿色荧光蛋白因为特殊的荧光可以作为标签蛋白而用于研究某蛋白质分子的转移,C正确;组成绿色荧光蛋白的各种氨基酸的差异主要是氨基酸的R基不同,D错误。
31.(除注明外,每空1分,共12分)
(1)细胞 A、B、E(2分)
(2)电子显微镜 蛋白质外壳内部的遗传物质(后两空顺序可颠倒)
(3)DNA 以核膜为界限的细胞核
(4)B、E(2分) 叶绿素和藻蓝素(2分)
32.(除注明外,每空1分,共13分)
(1)双缩脲试剂A液1mL[或0.1g/mL的氢氧化钠(NaOH)溶液1mL] 双缩脲试剂B液4滴[或0.01g/mL硫酸铜(CuSO4)溶液4滴] 紫
(2)6(2分) 萌发的种子会消耗一部分淀粉,剩余的淀粉遇碘变蓝,而干种子中储存的淀粉未被消耗,遇碘变蓝,颜色更深(2分)
(3)还原糖
①(刚配制的)斐林试剂
②蓝
(4)体积分数为50%的酒精(2分) 显微镜
33.(除注明外,每空2分,共11分)
(1)不饱和
(2)O
(3)性激素(1分) 磷脂
(4)蛋白酶系统
34.(除注明外,每空1分,共14分)
(1)C、H、O、N、S —CH2SH 6
(2)脱水缩合 109(2分) 3(2分) 54(2分)
(3)二者氨基酸的种类、数目和排列顺序存在差异(2分)
(4)218
食物名称
黄豆
绿豆
猪肉
牛肉
豆油
每100g食物中蛋白质的质量/g
35.1
21.6
13.2
18.1
未检出
相关试卷
这是一份黑龙江省龙东联盟2024-2025学年高三上学期10月月考生物试卷,文件包含黑龙江省龙东联盟2024-2025学年高三上学期10月月考生物试卷pdf、参考答案pdf等2份试卷配套教学资源,其中试卷共21页, 欢迎下载使用。
这是一份【生物】黑龙江省龙东地区五校联考2023-2024学年高一上学期期末试题(解析版),共28页。试卷主要包含了选择题,非选择题等内容,欢迎下载使用。
这是一份【生物】黑龙江省龙东十校2024-2025学年高三上学期开学考试(解析版),共24页。试卷主要包含了本试卷主要考试内容等内容,欢迎下载使用。