



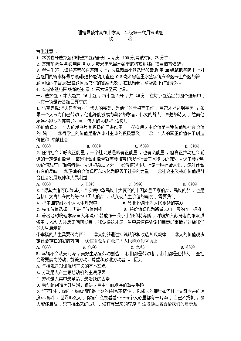
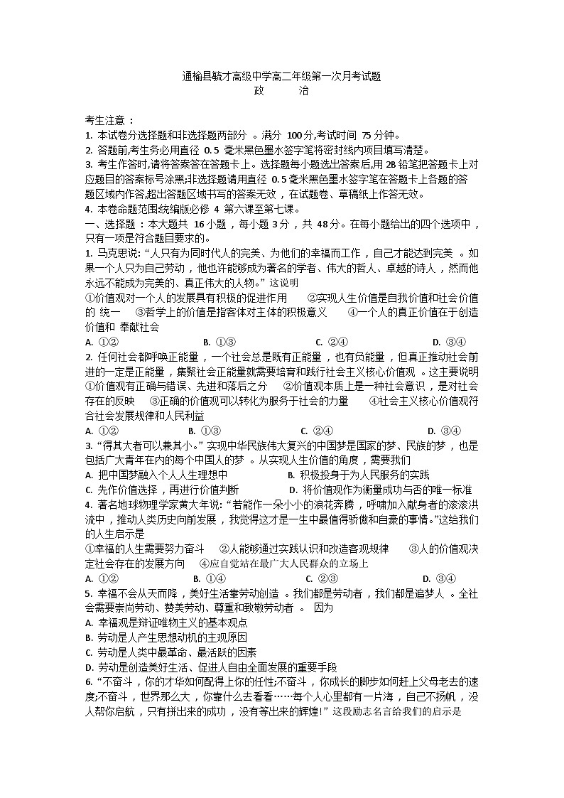
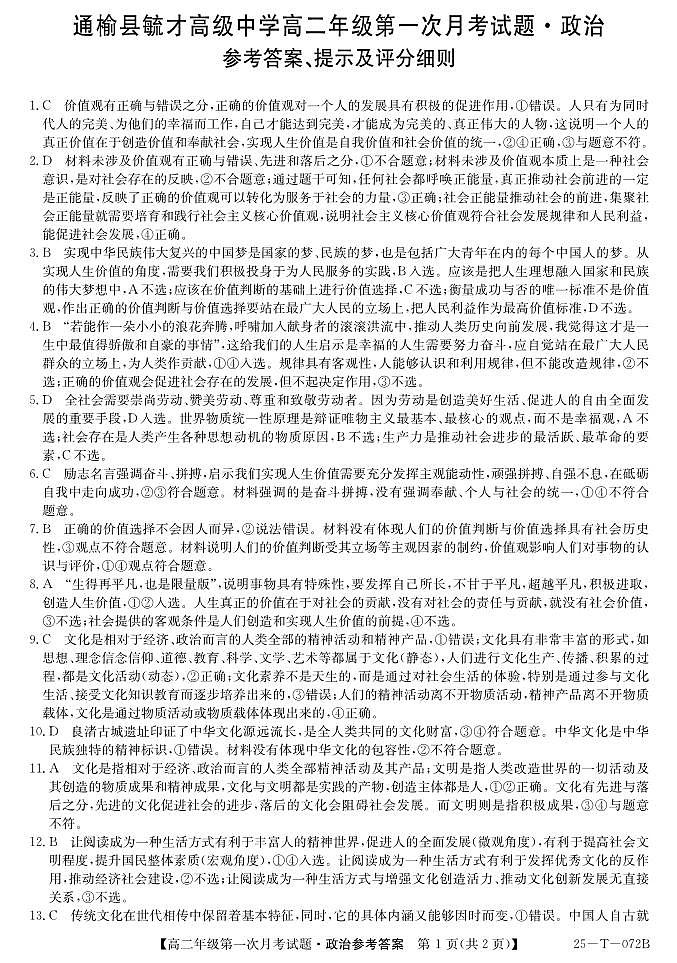
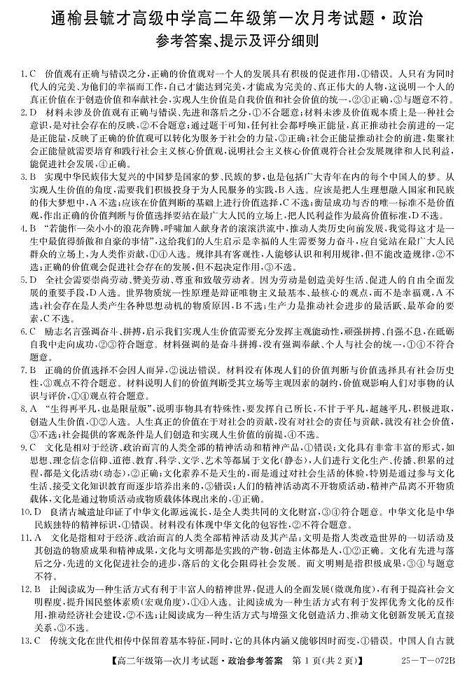
吉林省白城市通榆县毓才高级中学2024-2025学年高二上学期第一次月考政治试卷
展开吉林省白城市通榆县毓才高级中学2024-2025学年高三上学期第一次月考政治试题: 这是一份吉林省白城市通榆县毓才高级中学2024-2025学年高三上学期第一次月考政治试题,文件包含25-T-072C-政治pdf、25-T-072C-政治DApdf等2份试卷配套教学资源,其中试卷共8页, 欢迎下载使用。
吉林省白城市第一中学2024-2025学年高三上学期9月月考政治试题(解析版): 这是一份吉林省白城市第一中学2024-2025学年高三上学期9月月考政治试题(解析版),共16页。试卷主要包含了选择题,非选择题等内容,欢迎下载使用。
吉林省白城市第一中学2024-2025学年高三上学期9月月考政治试题: 这是一份吉林省白城市第一中学2024-2025学年高三上学期9月月考政治试题,共8页。试卷主要包含了选择题,非选择题等内容,欢迎下载使用。