


还剩13页未读,
继续阅读
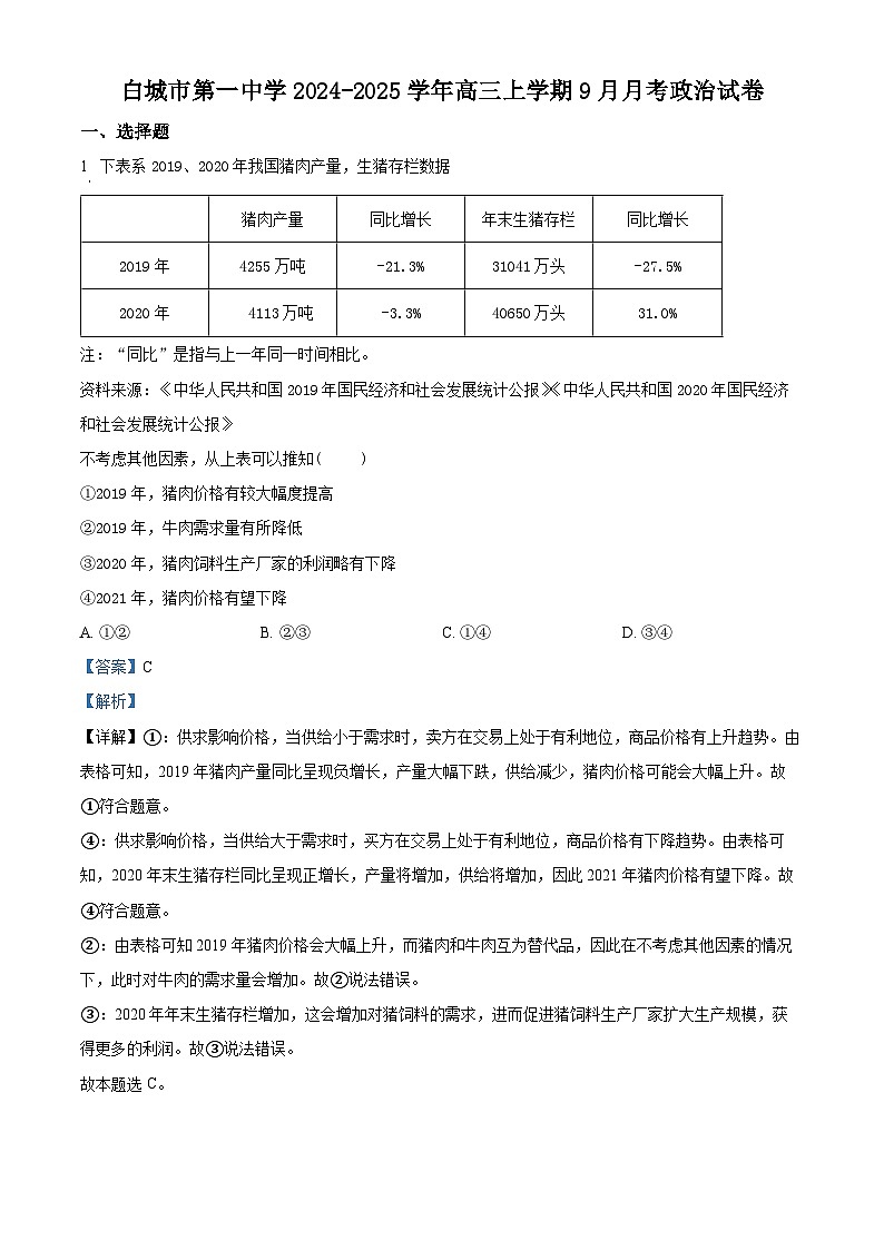
吉林省白城市第一中学2024-2025学年高三上学期9月月考政治试题(解析版)
展开
这是一份吉林省白城市第一中学2024-2025学年高三上学期9月月考政治试题(解析版),共16页。试卷主要包含了选择题,非选择题等内容,欢迎下载使用。
相关试卷
吉林省白城市第一中学2024-2025学年高三上学期9月月考政治试题:
这是一份吉林省白城市第一中学2024-2025学年高三上学期9月月考政治试题,共8页。试卷主要包含了选择题,非选择题等内容,欢迎下载使用。
海南省文昌中学2024-2025学年高三上学期第一次月考政治试题(解析版):
这是一份海南省文昌中学2024-2025学年高三上学期第一次月考政治试题(解析版),共19页。试卷主要包含了选择题,非选择题等内容,欢迎下载使用。
海南省文昌中学2024-2025学年高三上学期第一次月考政治试题(解析版):
这是一份海南省文昌中学2024-2025学年高三上学期第一次月考政治试题(解析版),共19页。试卷主要包含了选择题,非选择题等内容,欢迎下载使用。