资料中包含下列文件,点击文件名可预览资料内容




还剩5页未读,
继续阅读
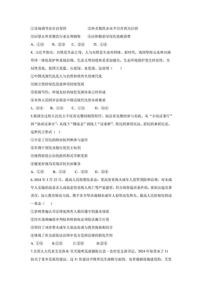
吉林省友好学校第78届2024-2025学年高三上学期1月期末联考政治试题
展开
这是一份吉林省友好学校第78届2024-2025学年高三上学期1月期末联考政治试题,文件包含友好学校第七十八届期末联考高三政治试题及答案高三政治试卷pdf、友好学校第七十八届期末联考高三政治试题及答案高三政治答案pdf等2份试卷配套教学资源,其中试卷共10页, 欢迎下载使用。
相关试卷
吉林省友好学校2024-2025学年高三上学期10月期中联考政治试卷(Word版附解析):
这是一份吉林省友好学校2024-2025学年高三上学期10月期中联考政治试卷(Word版附解析),文件包含吉林省友好学校2024-2025学年高三上学期期中联考政治试题Word版含解析docx、吉林省友好学校2024-2025学年高三上学期期中联考政治试题Word版无答案docx等2份试卷配套教学资源,其中试卷共22页, 欢迎下载使用。
2025友好学校高三上学期10月期中联考政治试题含解析:
这是一份2025友好学校高三上学期10月期中联考政治试题含解析,文件包含吉林省友好学校2024-2025学年高三上学期期中联考政治试题含解析docx、吉林省友好学校2024-2025学年高三上学期期中联考政治试题无答案docx等2份试卷配套教学资源,其中试卷共22页, 欢迎下载使用。
吉林省友好学校2024-2025学年高二上学期期中联考政治试题:
这是一份吉林省友好学校2024-2025学年高二上学期期中联考政治试题,文件包含吉林省友好学校2024-2025学年高二上学期期中联考政治试题docx、高二政治期中考试月考答案docx、答题卡2024-2025学年度高二政治期中考试_看图王1pdf等3份试卷配套教学资源,其中试卷共12页, 欢迎下载使用。