所属成套资源:【教材为纲·探题源】2024年中考物理一轮复习讲义
第17.1讲 电流与电压和电阻的关系【教材为纲·探题源】-2024年中考物理一轮复习讲义
展开
这是一份第17.1讲 电流与电压和电阻的关系【教材为纲·探题源】-2024年中考物理一轮复习讲义,文件包含第17-1讲电流与电压和电阻的关系教材为纲·探题源-2024年中考一轮复习讲义原卷版docx、第17-1讲电流与电压和电阻的关系教材为纲·探题源-2024年中考一轮复习讲义解析版docx等2份学案配套教学资源,其中学案共67页, 欢迎下载使用。
知识点1:电流与电压和电阻的关系
电流与电压的关系:电阻一定时,电流与电压成正比。
电流与电阻的关系:电压一定时,电流与电阻成反比。
【典例探究1】何菊同学找来一些相应的实验器材:电源、开关、滑动变阻器(20Ω)、电压表、电流表、定值电阻R和足够的导线探究“通过导体的电流与导体两端电压的关系”:
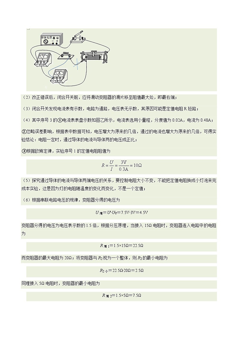
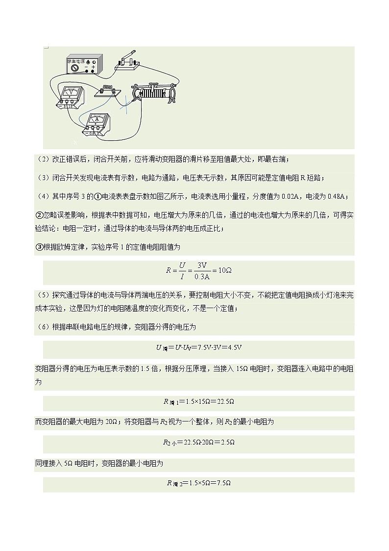
(1)连接电路过程中有一处错误,如图甲,请只改动一根导线,使电路连接正确(在应改动的导线上打“×”,用笔画线代替导线画出正确的接法)。
(2)改正错误后,闭合开关前,应将滑动变阻器的滑片移至最 右 (选填“左”或“右“)端。
(3)闭合开关发现电压表无示数,电流表有示数,其原因可能是定值电阻R 短路 。
(4)排除故障后再次闭合开关,移动滑动变阻器的滑片,记录的实验数据如下表所示。其中序号3的①电流表表盘示数如图乙所示,将电流表示数填入表格中:
②忽略误差影响,分析表格数据可得实验结论: 电阻一定时,通过导体的电流与导体两的电压成正比 。
③实验序号1的定值电阻阻值为 10 Ω。
(5)不能把定值电阻换成小灯泡来完成本实验,这是因为 灯的电阻随温度的变化而变化,不是一个定值 。
(6)何菊同学还想“探究电流与电阻的关系”发现电源突然出现故障,电压只能调为7.5V,她控制定值电阻两端的电压为3V不变,分别将5Ω、10Ω、15Ω三个定值电阻接入电路,为了能完成实验,应在电路中再串联一个阻值范围为 2.5~7.5 Ω之间的电阻R2。
【解题思路】(1)图甲中,两电表串联后再与定值电阻并联是错误的,电流表应与电阻串联,电压表与电阻并联;
(2)闭合开关前,为保护电路,应将滑动变阻器的滑片移至阻值最大处;
(3)闭合开关发现电流表有示数,电路为通路,根据电压表无示数分析;
(4)①根据电流表选用小量程确定分度值读数;
②忽略误差影响,分析表中数据得出结论;
③根据欧姆定律得出实验序号1的定值电阻阻值;
(5)探究通过导体的电流与导体两端电压的关系,要控制电阻大小不变;
(6)根据串联电路电压的规律得出变阻器分得的电压,根据分压原理得出当接入15Ω电阻时,变阻器连入电路中的电阻大小,而变阻器的最大电阻为20Ω;将变阻器与R2视为一个整体可知R2的最小电阻;同理接入5Ω电阻时可得出变阻器的最小电阻;将变阻器与R2视为一个整体,当变阻器接入电路的电阻为0时,R2大=7.5Ω即可满足要求,据此回答。
【答案】(1)见解析中的图;(2)右;(3)短路;(4)①0.48;②电阻一定时,通过导体的电流与导体两的电压成正比;③10;(5)灯的电阻随温度的变化而变化,不是一个定值;(6)2.5~7.5。
【解析】(1)如图甲,两电表串联后再与定值电阻并联是错误的,电流表应与电阻串联,电压表与电阻并联,改正后如下所示:
(2)改正错误后,闭合开关前,应将滑动变阻器的滑片移至阻值最大处,即最右端;
(3)闭合开关发现电流表有示数,电路为通路,电压表无示数,其原因可能是定值电阻R短路;
(4)其中序号3的①电流表表盘示数如图乙所示,电流表选用小量程,分度值为0.02A,电流为0.48A;
②忽略误差影响,根据表中数据可知,电压增大为原来的几倍,通过的电流也增大为原来的几倍,可得实验结论:电阻一定时,通过导体的电流与导体两的电压成正比;
③根据欧姆定律,实验序号1的定值电阻阻值为
(5)探究通过导体的电流与导体两端电压的关系,要控制电阻大小不变,不能把定值电阻换成小灯泡来完成本实验,这是因为灯的电阻随温度的变化而变化,不是一个定值;
(6)根据串联电路电压的规律,变阻器分得的电压为
U滑=U′﹣UV=7.5V﹣3V=4.5V
变阻器分得的电压为电压表示数的1.5倍,根据分压原理,当接入15Ω电阻时,变阻器连入电路中的电阻为
R滑1=1.5×15Ω=22.5Ω
而变阻器的最大电阻为20Ω;将变阻器与R2视为一个整体,则R2的最小电阻为
R2小=22.5Ω﹣20Ω=2.5Ω
同理接入5Ω电阻时,变阻器的最小电阻为
R滑2=1.5×5Ω=7.5Ω
将变阻器与R2视为一个整体,当变阻器接入电路的电阻为0时,R2大=7.5Ω即可满足要求,故将5Ω、10Ω、15Ω三个定值电阻接入电路,为了能完成实验,应在电路中再串联一个阻值范围为2.5Ω~7.5Ω之间的电阻R2。
【典例探究2】如图甲是“探究电流与电压的关系”的电路图,电源电压恒为3V。
(1)连接好电路,闭合开关S后,发现电流表几乎无示数,电压表示数接近3V。移动滑动变阻器的滑片P,两电表示数均无变化,则电路故障可能是 R断路 。
(2)排除故障后进行实验,在电压表示数由1V增大到2V的过程中,滑动变阻器的滑片P应向 A 端移动。
(3)消动变阻器的滑片P从B端移到A端,记录实验数据,绘制出定值电阻R的I-U图像如图乙,分析图像可得:
①定值电阻R= 10 Ω;滑动变阻器的最大阻值为 20 Ω;
②通过定值电阻R的电流与电阻R两端的电压成 正比 关系。
(4)上述实验结束后,小明提出用小灯泡代替定值电阻,也可以进行“探究电流与电压的关系”实验,但小华认为这样的实验操作不可行,理由是 灯的电阻随温度的变化而变化,不是一个定值 。
【解题思路】(1)若几乎无示数示数,说明电路可能断路;电压表示数接近电源电压,说明电压表与电源连通,则与电压表并联的电路以外的电路是完好的,则与电压表并联的电路断路了;
(2)由欧姆定律分析;
(3)①根据定值电阻R的I-U图像由欧姆定律得出定值电阻大小;
当电路的电流最小为0.1A时,滑动变阻器连入电路的阻值最大,根据串联电路的规律及欧姆定律得出变阻器的最大电阻;
②根据定值电阻R的I-U图像为过原点的直线回答;
(4)“探究电流与电压的关系”实验要控制电阻不变,据此分析。
【答案】(1)R断路;(2)A;(3)10;20;正比;(4)灯的电阻随温度的变化而变化,不是一个定值。
【解析】(1)连接好电路,闭合开关S后,发现电流表几乎无示数,电路可能断路,电压表示数接近3V,则电压表与电源连通,移动滑动变阻器的滑片P,两电表示数均无变化,则电路故障可能是R断路;
(2)甲中电阻R与变阻器串联,电压表测R的电压,排除故障后进行实验,在电压表示数由1V增大到2V的过程中,由欧姆定律可知电路的电流变大,故电路的电阻变小,故滑动变阻器的滑片P应向A端移动;
(3)①根据如图乙定值电阻R的I-U图像由欧姆定律可知定值电阻为
当电路的电流最小为0.1A时,滑动变阻器连入电路的阻值最大,根据串联电路的规律及欧姆定律,变阻器的最大电阻为
②如下所示:因定值电阻R的I-U图像为过原点的直线,故可知通过定值电阻R的电流与电阻R两端的电压成正比关系;
(4)“探究电流与电压的关系”实验要控制电阻不变,这样的实验操作不可行,理由是:灯的电阻随温度的变化而变化,不是一个定值。
【典例探究3】某小组同学为了探究电流跟电阻的关系,选用学生电源的电压为3V恒定不变,四个定值电阻的阻值分别是5Ω、10Ω、20Ω和25Ω,滑动变阻器(10Ω 1A),开关、导线若干。
(1)滑动变阻器的作用除了保护电路外,还起到了 控制定值电阻两端的电压不变 的作用:
(2)如图甲是小王同学设计的电路图,按这电路图连好电路后,闭合开关,可观察电流表指针 几乎不 (选填“向左”、“向右”或“几乎不”)偏转;
(3)图乙是同组的小李同学连接的电路,他接错了一根导线,请你在这根导线上打“×”,并画出正确的连接位置;
(4)将电路连接的错误改正后开始实验,实验时,先将5Ω定值电阻接入电路,滑片P移到阻值最大处,闭合开关,此时电压表示数为0.9V;移动滑片P的同时,眼睛应注视 电压 表使其示数为某一预设值,记下电流表示数为0.4A;之后断开开关,保持滑片P的位置不变,换用10Ω的定值电阻接入电路,闭合开关,此时电压表的示数会 增大 (选填“增大”、“减小”或“不变”),接下来他应将滑动变阻器的滑片P应向 左 (填“左”或“右”)移动,直至电压表示数为 2 V:由图像可以得出结论 电压一定时,流过导体的电流与电阻成反比 ;又由图像可知,当导体电阻为25Ω时,通过该电阻的电流为 0.08 A;
(5)但是实验中,在接入25Ω电阻后,该组同学无论怎样移动滑片,都不能使电压表示数达到原来的数值,小王同学在现有的器材基础上提出了以下实验方案,不能完成这次实验的是 D 。
A.调低电源电压
B.再串联一个5Ω的电
C.再串联一个10Ω的电阻
D.将电压表改接到滑动变阻器两端
【解题思路】(1)连接电路时,为保护电路,开关应该处于断开状态;探究电流与电阻的关系时,要控制电阻两端的电压不变;
(2)由电路图可知电压表应串联在电路中使用,由于电压表的阻值很大,相当于断路,故电流表指针不发生偏转;
(3)在原电路中,电压表串联在电路中了,电流表与电阻并联了,这是错误的,电压表应并联在电阻两端,电流表应串联在电路中;
(4)根据串联电路分压规律可知,定值电阻变大时,要保持定值电阻两端的电压不变,需要滑动变阻器更大的阻值来分压,判断滑片的移动方向;分析丙图中的图象,判断电流和电阻的关系即可;
(5)由欧姆定律求出电压表示数,根据串联电路电压的规律求出变阻器分得的电压,由分压原理求出在接入25Ω的电阻进行实验时变阻器连入电路中的电阻与原变阻器的最大电阻比较,故可得出都不能使电压表的示数变为2V的原因,据此分析。
【答案】(1)控制定值电阻两端的电压不变;(2)几乎不;(3)见解析;(4)电压;增大;左;2;电压一定时,流过导体的电流与电阻成反比;0.08;(5)D。
【解析】(1)探究电流与电阻的关系时,要控制电阻的电压不变,因此滑动变阻器的作用除了保护电路外,还起到控制定值电阻两端的电压不变的作用;
(2)图中电压表与定值电阻串联,由于电压表的内阻很大,在电路中相当于断路,所以电路中几乎没有电流,电流表几乎不偏转;
(3)在原电路中,电压表串联在电路中了,电流表与电阻并联了,这是错误的,电压表应并联在电阻两端,电流表应串联在电路中,如图所示:
(4)移动滑片P的同时,眼睛应注视电压表使其示数为某一预设值,并记下电流表示数;根据串联电路分压规律可知,定值电阻由5Ω换成10Ω,定值电阻两端的电压变大,要保持定值电阻两端的电压不变,需要滑动变阻器更大的阻值来分压,故动变阻器的滑片P应向左端移动,由图丙可知,由图丙可知,电路最小电流I=0.4A,此时电阻R=5Ω,定值电阻两端的电压为
UV=IR=5Ω×0.4A=2V
即控制定值电阻两端的电压为2V;由图乙可知,电流与电压的乘积为一定值,图象是反比例函数图象,由此可知:电压一定时,通过导体的电流与导体的电阻成反比,故当导体电阻为25Ω时,通过该电阻的电流为
(5)根据串联电路电压的规律,变阻器分得的电压为3V﹣2V=1V,变阻器的电压是电压表示数的倍,由分压原理,在接入25Ω的电阻进行实验时,变阻器连入电路中的电阻至少为12.5Ω>10Ω,故不管怎样移动滑片,都不能使电压表的示数变为2V(大于2V),故①可调低电源电压,②再串联一个大于2.5Ω的电阻,故D方案不能完成这次实验;
一、单选题
1.(2023·黑龙江哈尔滨·统考中考真题)如图所示,探究“电流跟电压的关系”实验中,下列说法不正确的是( )
A.探究电流跟电压的关系时,需要控制导体的电阻一定
B.滑动变阻器可以起到改变定值电阻两端电压的作用
C.实验的结论是:电流跟电压成反比
D.多次实验是为了得到电流跟电压之间的定量关系
【答案】C
【解析】A.探究电流跟电压的关系时,由控制变量法可知,需要控制导体的电阻一定,故A正确,不符合题意;
B.滑动变阻器可以改变接入电路中的电阻,使得电路中电流发生改变,从而起到改变定值电阻两端电压的作用,故B正确,不符合题意;
C.由欧姆定律可知,电阻不变时,电流跟电压成反比,故C错误,符合题意;
D.多次实验得到多组实验数据,从而可以得到电流跟电压之间的定量关系,故D正确,不符合题意。
故选C。
2.(2023·四川阿坝·统考中考真题)小刚用如图所示电路探究“一段电路中电流跟电阻的关系”。在此实验过程中,当A、B两点间的电阻由5Ω更换为10Ω后,为了探究上述问题,他应该采取的唯一操作是( )
A.保持变阻器滑片不动B.将变阻器滑片适当向右移动
C.将变阻器滑片适当向左移动D.适当增加电池的节数
【答案】B
【解析】ABC.研究电路电流与电阻的关系时,应控制导体两端电压不变;在滑动变阻器的电阻值不变的情况下,电路中由于将5Ω的定值电阻换成10Ω的定值电阻,由串联分压可知,定值电阻两端的电压变大,滑动变阻器两端的电压的减小;要控制导体两端电压不变,则减小定值电阻两端的电压,增大滑动变阻器两端的电压,由串联分压可知,需要增大滑动变阻器的电阻,故滑片P向右端移动,故B符合题意,AC不符合题意;
D.适当增加电池的节数,则增大电源电压,则定值电阻两端的电压增大,不能保持定值电阻两端电压不变,故D不符合题意。
故选B。
二、实验题
3.(2023·宁夏·统考中考真题)在“探究电流与电压的关系”实验中,实验小组用电压表测得电源电压为2.8V,并连接了如图甲所示的部分电路:
(1)观察图甲,请指出电路连接过程中的不妥之处: 。
(2)改正后,请用笔画线代替导线,在图甲上完成剩余电路的连接(要求:向右移动滑动变阻器的滑片P,其阻值增大)
(3)闭合开关后,观察电压表示数接近电源,电流表无示数出现该故障的原因是 。
(4)排除故障后开始测量,并将实验数据记录表中,当电压表示数为2.0V时,电流表示数如图所示:
(5)根据表中的实验数据,得出的实验结论是 ;
(6)若要继续完成探究电流与电阻的关系实验,除了现有的实验器材之外,还需要增加 。
【答案】 连接电路时开关没有断开 定值电阻断路 在电阻一定时, 通过导体的电流与导体两端的电压成正比 两个阻值不同的定值电阻
【解析】(1)[1]为了保护电路,连接电路时开关应该断开;由图甲可知,电路连接过程中的不妥之处:连接电路时开关没有断开。
(2)[2]向右移动滑动变阻器的滑片P,其阻值增大,故滑动变阻器选用左下接线柱与开关串联在电路中,如下图所示:
(3)[3]闭合开关后,观察到电流表无示数,说明电路可能断路,电压表示数接近电源电压,说明电压表与电源连通,则与电压表并联的电路以外的电路是完好的,则与电压表并联的电路断路了,即出现该故障的原因是定值电阻断路。
(5)[4]如图乙可知,电流表选用0~0.6A量程,分度值0.02A,其示数为0.20A;由表中数据可知,当定值电阻两端电压与通过定值电阻的电流的比值为定值,故可得出的实验结论是:在电阻一定时,通过导体的电流与导体两端的电压成正比。
(6)[5]在探究电流与电阻的关系的实验中,应控制定值电阻两端电压不变,更换不同阻值的定值电阻,故除了现有的实验器材之外,还需增加两个阻值不同的定值电阻。
4.(2023·四川德阳·统考中考真题)在“探究通过导体的电流与电压、电阻的关系”实验中,小明利用稳压电源(恒为4.8V)、电阻箱(阻值可调节)、滑动变阻器(“60Ω 0.6A”)、电压表、电流表、导线若干做了如下实验:
(1)请你用笔画线代替导线,将图甲的实物图连接完整,要求滑动变阻器的滑片P向右滑动时,接入电路的电阻变大 ;
(2)按照(1)问中你的连接方式,闭合开关前,滑动变阻器的滑片应置于 端;(选填“左”或“右”)
(3)小明控制电阻箱接入电路的阻值R=5Ω一定,调节滑动变阻器的阻值,进行了5次实验,测得了下表中的数据,其中第4次实验时,电压表指针如图乙所示,其示数为 V,通过实验数据的分析可得出:通过导体的电流与 的关系;
(4)小明实验时控制电压表的示数U=3V一定,通过移动变阻器滑片P和改变电阻箱R接入电路的阻值,进行了5次实验,测得了下表中的数据,通过实验数据的分析可得出:通过导体的电流与 的关系,本实验研究物理问题所用到的方法是 。
(5)小明按照(4)问的实验操作进行更多的数据探究,电阻箱接入电路的阻值不能超过 Ω。
【答案】 右 2.5 电压 电阻 控制变量法 100
【解析】(1)[1]滑动变阻器一上一下串联接入电路,滑动变阻器的滑片P向右滑动时,接入电路的电阻变大,下面连接A接线柱,电压表和电阻箱并联,电流表串联在电路中,如图所示:
(2)[2]为了保护电路,闭合开关前应将滑动变阻器滑片移动到阻值最大处,即最右端。
(3)[3]由图乙可知,电压表的量程是0~3V,分度值是0.1V,电压表的示数是2.5V。
[4]由表中数据可知,电压增大几倍,对应的电流也增大几倍,电阻一定,电流与电压成正比。
(4)[5][6]由表中数据可知,保持电压
UV=I1R1=0.6A×5Ω=3V
不变,可以得到电压一定,电流和电阻成反比,用到控制变量法。
(5)[7]多次改变电阻箱接入电路的电阻值,移动变阻器的滑片P,保持电压表示数为3V,根据串联电路电压的规律,滑动变阻器分得的电压
U滑=U-UV=4.8V-3V=1.8V
电压表示数为滑动变阻器分得的电压的
根据分压原理,当滑动变阻器接入电路的电阻最大为60Ω时,电阻箱连入电路中的电阻为
即为完成该实验,电阻箱接入电路的阻值不能超过100Ω。
5.(2023·内蒙古赤峰·统考中考真题)在探究“电流与电压的关系”实验中,图1是某组同学的探究原理图。
①在实验中,电压表的示数为2.5V时,电流表示数如图2所示,则电流为 A;
②图3是该组同学根据测量数据绘制的小灯泡I-U图像。通过图像分析,他们发现该探究不能用小灯泡,原因是: 。
【答案】 0.28 小灯泡的电阻随温度升高而变大,不符合实验要求
【解析】①[1]图2所示,量程为0~0.6A,1大格为0.2A,1大格里有10小格,1小格为0.02A,指针指在1大格多4小格,读数为0.28A。
②[2]在探究“电流与电压的关系”实验中,要求电阻阻值是不能变化的,从图3可以看出随着电压均匀的增大,开始时电流增大较快,后来就不怎么增大了,说明随着通电时间的增加,小灯泡的温度升高,灯丝电阻不断变大,不符合此实验的要求。
6.(2023·山东烟台·统考中考真题)在“探究电流与电压、电阻的关系”实验中:
(1)设计实验时,小明制定了探究的总体思路:保持电阻不变,探究电流与电压的关系;保持电压不变,探究电流与电阻的关系。物理上把这种科学探究的方法叫做 ;
(2)在“探究电流与电压的关系”的过程中,小明连接了如图甲所示的实物电路。闭合开关前,滑动变阻器的滑片P应滑到 (选填“A”或“B”)端。闭合开关后,调节滑动变阻器滑片P至适当位置,此时电流表示数如图乙所示,则电流表示数为 A;
(3)在“探究电流与电阻的关系”的过程中,小明将的电阻换成的电阻后,闭合开关,直接读出电流值,这种做法是否正确?理由是什么?( )
(4)小明根据实验数据绘制了和的图像,如图丙、丁所示。由图像可以得到的实验结论是:在电阻一定的情况下,通过导体的电流跟这段导体两端的电压成 ;在电压一定的情况下,通过导体的电流跟导体的电阻成 。
【答案】 控制变量法 A 0.4 见解析 正比 反比
【解析】(1)[1] 控制电阻不变,探究电流与电压的关系;控制电压不变,探究电流与电阻的关系。物理上把这种科学探究的方法叫做控制变量法。
(2)[2] 小明连接了如图甲所示的实物电路。闭合开关前,滑动变阻器的滑片P应滑到电阻值最大处,也就是滑动变阻器的A端。
[3] 电流表如图乙所示,连接时选择了0~0.6A的量程,分度值是0.02A,则此时电流表示数为0.4A。
(3)[4] 在“探究电流与电阻的关系”的过程中,要控制电阻两端的电压不变,但小明将的电阻换成的电阻后,闭合开关,直接读出电流值,这样操作是不正确的,根据串联电路中分压原理可知,当的电阻换成的电阻后,电阻两端的电压就变大了,应该移动变阻器滑片,使电阻两端的电压保持和以前不变,然后再读出电流表示数。
(4)[5]如图丙所示,图像是正比例函数图像,所以可以得到的实验结论是:在电阻一定的情况下,通过导体的电流跟这段导体两端的电压成正比。
[6] 如图丙所示,图像是反比例函数图像,所以可以得到的实验结论是:在电压一定的情况下,通过导体的电流跟这段导体的电阻成反比。
7.(2023·四川遂宁·统考中考真题)小刚同学在探究电流与电阻的关系时,设计了如图甲所示的电路,部分实物连接情况如图乙所示。其中电源电压恒为4.5V,滑动变阻器R0最大阻值为80Ω,定值电阻R备有阻值分别为5Ω、10Ω、25Ω、50Ω各一个。
(1)请根据甲图电路图,在乙图中用笔画线代替导线将实物电路连接完整 (要求滑片P右移时接入阻值变大);
(2)正确连好电路,移动滑片P到最大阻值处,闭合开关后发现电流表示数为零,电压表示数接近电源电压。故障原因是定值电阻R ;
(3)故障排除后,小刚先用5Ω电阻实验,闭合开关,调节滑片P,使电压表示数为2V,并记录此时电流表的示数,断开开关;
(4)将5Ω电阻换成10Ω,闭合开关,将滑片P向 (选填“A”或“B”)端适当移动,使电压表示数为2V,记录此时电流表的示数;
(5)更换其余电阻继续实验,根据4组数据作出图像如图丙所示;
(6)分析图像可得出:在电压一定时,电流与电阻成 ;
(7)小刚学习了伏安法测电阻后,用刻度尺、电流表和已知最大阻值为R1的滑动变阻器来测量未知电阻Rx的阻值。他设计了如图丁所示电路,请你帮他完成下列步骤:
①用刻度尺找出滑动变阻器电阻丝中点,并标记;
②连接电路并将滑片P移到最大阻值处,检查无误后,闭合开关,读出电流表示数I1;
③再将滑片P移到标记处,读出电流表示数I2;
④则未知电阻Rx= (用R1、I1、I2表示)。
【答案】 断路 B 反比
【解析】(1)[1]如电路图所示,电压表测定值电阻两端电压,所以电压表和定值电阻并联,按照“正”进“负”出原则,将定值电阻左接线柱和电压表中间接线柱相连;题目要求滑片P右移时接入阻值变大,故把变阻器左下接线柱和电源负极相连。实物电路连接如下图所示:
(2)[2] 闭合开关后发现电流表示数为零,说明电路有断路的可能,电压表示数接近电源电压,说明电压表和电源之间形成了通路。则故障原因可能是与电压表并联的定值电阻R断路。
(4)[3]由题可知,探究电流与电阻的关系时,要控制定值电阻两端电压不变,根据串联电路中分压特点,电阻越大电压越大。将5Ω电阻换成10Ω,定值电阻两端的电压变大,闭合开关,为了使定值电阻两端电压保持2V不变,应该将滑片P向B端适当移动,通过增大电阻而增大变阻器两端电压,从而实现定值电阻两端电压不变。
(6)[4]如图丙所示,的图像是过原点的直线,说明通过的电流和电阻倒数成正比,即在电压一定时,通过的电流和电阻成反比。
(7)[5]如图丁所示,未知电阻与变阻器并联,变阻器阻值改变时不影响未知电阻支路的电流;当变阻器阻值从最大变为最小时,干路电流差就等于变阻器支路电流差,即
则电源电压为
根据并联电路电路特点可知,当变阻器电阻最大时,通过未知电阻的电流为
则未知电阻的阻值为
8.(2023·四川广元·统考中考真题)同学们“探究电流与电阻的关系”时,实验室提供的器材有:电压恒为6V的电源一个,定值电阻5个(阻值分别为、、、、),规格为“ 1A”的滑动变阻器一个,电流表、电压表、开关各一个,导线若干。
(1)同学们设计并连接了如图甲所示的实验电路,想用电压表的3V量程测量定值电阻R两端的电压,请你用笔画线代替导线,帮助他们把电压表正确连接在电路中(导线不能交叉);( )
(2)他们先将的电阻接在图甲中a、b间,移动滑动变阻器的滑片,使电压表示数为;保持滑片不动,用的电阻替换a、b间的电阻后,需将滑动变阻器的滑片P向 (选填“左”或“右”)端移动,才能保持a、b间的电压不变;再依次更换a、b间电阻为、继续实验。他们根据测量数据作出了电流表示数I与a、b间电阻R阻值的关系图像,如图乙所示。由乙图可知:a、b间电压的值为 V;a、b间电压一定时。通过a、b间导体的电流与导体的电阻成 比;
(3)当他们用的电阻替换的电阻后,发现电压表示数始终不能调为。为继续完成此次探究,同学们一起设计了如下方案,下列方案不正确的一项是 ;
A.将滑动变阻器更换为“ 1A”的滑动变阻器,其余不变
B.将电压为6V的电源更换为电压为5.2V的电源,其余不变
C.只调节滑动变阻器,使为2.3V
【答案】 右 2 反 C
【解析】(1)[1]电压表与定值电阻并联接入电路,注意接线柱正进负出,电压表选用3V的量程,如下图所示:
(2)[2][3][4]实验中,用10Ω的电阻替换5Ω,根据分压原理,电阻两端的电压变大,即电压表示数变大;研究电流与电阻关系时要控制电压不变,根据串联电路电压的规律,要增大变阻器两端的电压,由分压原理,要增大变阻器电阻阻值,故应向右移动滑片才能达到实验要求;根据图乙所示的图象可知,a、b两端的电压为
U=IR=0.4A×5Ω==2V
为一定值,故可得出:当电压一定时,通过导体的电流与导体的电阻成反比。
(3)[5]A.由图可知,电源电压为6V,定值电阻两端电压为2V,滑动变阻器两端电压为
U变=6V-2V=4V
根据串联分压原理得
R定∶R变=UV∶U变=2V∶4V=1∶2
滑动变阻器的阻值是定值电阻的2倍,当他们用25Ω的电阻替换20Ω的电阻后,则解得R变=50Ω,如果只更换滑动变阻器,则更换的滑动变阻器最大阻值至少为50Ω,因此该方法可行,故A正确,不符合题意;
B.如果重新开始实验,只更换电源,将电压为6V的电源更换为电压为5.2V的电源,定值电阻两端电压保持不变为2V,滑动变阻器两端电压为
U变=6V-5.2V=3.2V
根据串联分压原理得
R定∶R变=UV∶U变=2V∶3.2V=1∶1.6
滑动变阻器的阻值是定值电阻的1.6倍,当他们用25Ω的电阻替换20Ω的电阻后,则解得R变=40Ω,因此该方法可行,故B正确,不符合题意;
C.如果重新开始实验,只改变控制电压U0,使U0为2.3V,电源电压为6V,定值电阻两端电压为2.3V,滑动变阻器两端电压为
U变=6V-2.3V=3.7V
根据串联分压原理得
R定∶R变=UV∶U变=2.3V∶3.7V=23∶37
滑动变阻器的阻值是定值电阻的倍,当他们用25Ω的电阻替换20Ω的电阻后,则解得
变阻器的最大阻值是40Ω,因此该方法不可行,故C错误,符合题意。
故选C。
9.(2023·吉林·统考中考真题)图甲是“探究电流和电压的关系”的实验装置,电源电压为。
(1)闭合开关前,滑动变阻器的滑片应处于最 端;
(2)闭合开关,发现电压表有示数,电流表无示数,移动滑动变阻器的滑片时,两块电表示数均没有变化,则电路故障可能是定值电阻 ;
(3)排除故障后,正确连接电路,闭合开关,移动滑动变阻器的滑片,将测得的数据绘制成图象,如图乙所示,分析图象可以得出:当电阻一定时,通过导体的电流与导体两端的电压成 ;滑动变阻器的最大阻值至少为 。
【答案】 右 断路 正比 20
【解析】(1)[1]为了保护电路,闭合开关前,滑动变阻器的滑片应处于阻值最大处,即最右端。
(2)[2]闭合开关,电流表无示数,可能电路存在断路,电压表有示数,说明电压表与电源两极相连,电压表并联电路之外电路不存在断路,则与电压表并联的电阻断路。
(3)[3]根据图乙可知,图像为一条过原点的直线,可以得到在电阻一定时,通过导体的电流与导体两端的电压成正比。
[4]由图乙可知,变阻器连入电路的电阻最大时,电路的总电阻最大,由可知通过电路的电流最小,最小电流是0.1A,电压表的示数是1V,由串联电路电流的规律和欧姆定律可知变阻器连入电路的最大阻值至少为
10.(2023·山东滨州·统考中考真题)如图甲所示,是某实验小组“探究电流与电阻的关系”的实物图。选用的实验器材是:电源(电压恒为3V)、电流表、电压表,电阻R有4个阻值(5、10、20、30)供选用,滑动变阻器(20;1A)、开关、导线若干。
(1)请用笔画线代替导线将图甲中的实物图连接完整 ;
(2)连接电路时,开关应保持 ;开关闭合前,滑动变阻器的滑片P应滑到 (选填“A”或“B”)端;
(3)检查电路连接无误后闭合开关后,无论怎样移动滑动变阻器的滑片P,电流表几乎无示数,电压表有示数且不变,原因可能是 ;
A.R短路 B.R断路 C.滑动变阻器断路
(4)排除故障后继续实验,实验过程中,当把10电阻换成20电阻后,为保持 (选填“电流表”或“电压表”)示数不变,滑片P应向 (选填“A”或“B”)端移动。
(5)根据实验数据绘制了如图乙所示的图像,得出电流与电阻的关系是: ;
(6)该小组用电流表和一个定值电阻,测量未知电阻的阻值。他们设计了如图丙所示的电路图,并进行如下实验操作:
①闭合S、断开S1,此时电流表的示数为;
②闭合S和S1,此时电流表的示数为;
③则= (用、、表示)。
【答案】 断开 A B 电压表 A 电压一定时,电流与电阻成反比
【解析】(1)[1]电源电压为3V,那么定值电阻两端的电压必然小于3V,故电压表选择小量程,电压表并联在定值电阻两端,正接线柱接入,负接线柱接出,故如图所示:
(2)[2][3]连接电路时,为了保护电路,开关需要断开;滑动变阻器的滑片位于阻值最大处,故滑片需要位于A端。
(3)[4] A.若R短路,则电流表有示数,电压表没有示数,故A不符合题意;
B.若R断路,电压表测量电源电压有示数,电流表没有示数,故B符合题意;
C.若滑动变阻器断路,则电流表、电压表均没有示数,故C不符合题意。
故选B。
(4)[5][6]探究电流与电阻的关系,需要控制定值电阻两端的电压不变,故需要控制电压表的示数不变;当把10电阻换成20电阻后,根据串联分压,电阻变大,电阻两端的电压变大,大于控制的电压值,为了保证电压表的示数不变,定值电阻的两端的电压需要变小,则需要将滑动变阻器的两端的电压变大,需要将滑动变阻器往A端滑动。
(5)[7]根据图乙可知,是反比例函数,电流与电阻的乘积是一个定值,故结论为当电压一定时,电流与电阻成反比。
(6)[8] ①闭合S、断开S1,只有R0接入,此时电流表的示数为,故电源电压为
②闭合S和S1,此时两个电阻并联,电流表测量干路电流,电流表的示数为,通过导体的电阻的电流为
则待测电阻的阻值为
11.(2023·湖北黄冈·统考中考真题)在探究电流与电压关系的实验中,实验器材有:电源、电流表、电压表、定值电阻,滑动变阻器、开关、导线若干。
(1)如图甲所示,请用笔画线代替导线,将电路连接完整。要求滑动变阻器的滑片向左移动时,接入电路的电阻变大;
(2)连接电路后,闭合开关,移动滑动变阻器的滑片,发现电流表无示数,电压表有示数。则电路故障可能是定值电阻 (选填“短路”或“断路”);
(3)排除故障后,完成实验根据实验数据绘制的I-U图像如图乙所示,分析图像初步得到;电阻一定时,通过导体的电流与导体两端的电压成 ;
(4)若用小灯泡(灯丝电阻受温度影响)代替定值电阻进行上述实验, (选填“能”或“不能”)达到实验目的。
【答案】 断路 正比 不能
【解析】(1)[1]如图所示,在探究电流与电压关系的实验中,定值电阻与滑动变阻器串联,电压表测定值电阻两端电压,电流表测电流,要求滑动变阻器的滑片向左移动时,接入电路的电阻变大,滑动变阻器应接右下接线柱,如图所示
(2)[2]连接电路后,闭合开关,移动滑动变阻器的滑片,发现电流表无示数,电压表有示数,原因是电压表串联在电路中,故障可能是定值电阻断路。
(3)[3]根据如图乙所示的图像,为过原点的直线,初步可得:当电阻一定时,通过导体的电流与导体两端的电压成正比。
(4)[4]探究电流与电压的关系实验中,要求导体电阻一定,小灯泡的电阻受温度影响,为变化的,因此不能达到实验目的。
三、填空题
12.(2023·四川成都·统考中考真题)图是小华探究电流与电阻关系的实验电路,AB间可以换接多个不同阻值的电阻。在每次换接电阻后,他应调节滑动变阻器滑片控制AB间 不变。换接电阻多次实验,是为了 。
【答案】 电压 寻找普遍规律
【解析】[1]探究电流与电阻关系的实验中,在更换电阻的过程中需控制电阻两端的电压保持不变,即控制AB间电压保持不变。
[2]在AB间更换不同的电阻进行多次实验,得出多组数据,根据多组数据进行分析,得出电流与电阻关系,这样得出的结论具有普遍性。所以换接电阻多次实验,是为了寻找普遍规律。
一、单选题
1.(2023·广西南宁·校联考一模)某同学在探究“电流跟电压、电阻的关系”时,根据收集到的数据画出了如图所示的一个图象。下列结论与图象相符的是( )
A.电压一定时,电流随着电阻的增大而减小
B.电阻一定时,电压随着电流的增大而增大
C.电阻一定时,电流随着电压的增大而增大
D.电压一定时,电阻随着电流的增大而减小
【答案】A
【解析】图象的横坐标表示电阻,纵坐标表示电流,因此得到的是电流和电阻的关系;图象是个反比例函数图象,因此说明电流与电阻成反比,即电流随电阻的增大而减小;在探究电流与电阻的关系时,应控制电压不变;综上,由图象可得出的结论是:电压一定时,电流随电阻的增大而减小。
故选A。
2.(2023·甘肃张掖·校考二模)小刚用图所示电路探究“一段电路中电流跟电阻的关系”。实验过程中,当A、B两点间的电阻由5Ω更换为10Ω后,为了完成探究,他应该采取的措施是( )
A.将变阻器滑片适当向右移动
B.保持变阻器滑片不动
C.将变阻器滑片适当向左移动
D.适当增加电池的节数
【答案】A
【解析】ABC.当A、B两点间的电阻由5Ω更换为10Ω后,电路中的总电阻变大,由可知,电路中的电流变小,由可知,滑片不动时,变阻器两端电压变小,因串联电路中总电压等于各串联部分电压之和,所以,定值电阻两端的电压变大,因探究“一段电路中电流跟电阻的关系”时,应控制电阻两端电压不变,所以,应调节滑动变阻器的滑片增大接入电路中的电阻,减小电路中的电流,即将变阻器滑片适当向右移动,故A符合题意,BC不符合题意;
D.在电池节数不变,A、B两点间的电阻由5Ω更换为10Ω时,电压表的示数已经增大了,若适当增加电池的节数,滑片不动时,增加电池的节数,会使电阻两端的电压更大,故D不符合题意。
故选A。
3.(2023·山东淄博·统考一模)下面几个实验探究中,采用了相同研究方法的是( )
①“探究压力的作用效果与受力面积的关系”时,保持压力不变,改变受力面积
②“比较不同物质吸热的情况”时,用加热时间的长短表示吸收热量的多少
③“探究电流与电压的关系”时,保持电阻的阻值不变,改变电阻两端的电压
④在研究“阻力对物体运动的影响”实验中,运用科学推理得出牛顿第一定律
A.①和④B.②和③C.①和③D.②和④
【答案】C
【解析】A.①中保持压力不变,改变受力面积,采用的是控制变量法;④中采用的是理想实验法,①和④研究方法不同,故A不符合题意;
B.②中用加热时间的长短表示吸收热量的多少,采用了转换法;③中采用了控制变量法,②和③研究方法不同,故B不符合题意;
C.①中保持压力不变,改变受力面积,采用的是控制变量法;③中也采用了控制变量法,①和③研究方法相同,故C符合题意;
D.②中用加热时间的长短表示吸收热量的多少,采用了转换法;④中采用的是理想实验法,②和④研究方法不同,故D不符合题意。
故选C。
4.(2023·江苏宿迁·统考二模)电流看不见、摸不着,判断电路中是否有电流时,我们可通过电路中的灯泡是否发光来确定。下面是小红同学在学习中遇到的四个研究实例,其中采取的方法与“研究电路中是否有电流”方法相同的是( )
A.通过测100张纸的厚度来测1张纸的厚度
B.人们通过研究墨水在清水中的扩散现象认识分子的运动情况
C.研究电流与电压关系时,控制电阻不变
D.学习电压时,我们可以通过对比水压来认识它
【答案】B
【解析】电流看不见、摸不着,判断电路中是否有电流时,我们可通过电路中的灯泡是否发光来确定,这种方法为转换法。
A.1张纸的厚度很小,直接测量误差较大,通过测100张纸的厚度除以纸的总页数,来测1张纸的厚度,称为积累法,故A不符合题意;
B.分子很小,肉眼无法直接观察,人们通过研究墨水在清水中的扩散现象认识分子的运动情况,属于转换法,故B符合题意;
C.研究电流与电压关系时,控制电阻不变,属于控制变量法,故C不符合题意;
D.学习电压时,电压概念很抽象,很不好理解,我们可以通过对比水压来认识它,属于类比法,故D不符合题意。
故选B。
5.(2023·安徽·校联考二模)小明在“探究电流跟电阻关系”的实验中,已知电源电压保持4.5V不变,滑动变阻器上标有“30Ω 1A”,有5Ω、10Ω、20Ω的定值电阻各一只,实验前设置定值电阻两端的预设值为1.5V,阻值为5Ω、10Ω的电阻完成实验后,发现阻值20Ω电阻时实验无法继续,为了不让前两组数据失效,并顺利完成阻值20Ω电阻实验数据,下列可行的方案是( )
A.换一个电压值较大的电源
B.增大定值电阻两端的电压预设值
C.将阻值为10Ω的电阻串联在a、b之外的电路中
D.换一个最大阻值为35Ω的滑动变阻器
【答案】C
【解析】A.已知电源电压保持4.5V不变,实验前设置定值电阻两端的预设值为1.5V。由串联电路的电压特点可知,滑动变阻器两端的电压为
根据串联电路的电压与电阻的比例关系可知
接入阻值为20Ω的定值电阻时,实验无法完成,是因为滑动变阻器不能分担足够多的电压,导致定值电阻两端电压不能减小到1.5V而造成的;由题可知滑动变阻器的最大阻值为30Ω,设定值电阻两端电压为1.5V时,滑动变阻器以最大阻值接入电路,其两端电压为 ,则有
解得,当滑动变阻器以最大阻值接入电路时,其两端电压应为
U滑=2.25V
此时定值电阻和滑动变阻器两端的的总电压为
U总=U定+U滑=1.5V+2.25V=3.75V
因此,可以换一个电压值为3.75V的电源,比之前的电源电压值小,但不能换用电压值更大的电源,故A不符合题意;
B.因为探究电流与电阻的关系时,要控制定值电阻两端电压不变,所以若在此时增大定值电阻两端的电压预设值,将使得前两次测量的数据失效,故B不符合题意;
C.由题意知,更换为20Ω的定值电阻后,其两端的电压仍为1.5V。根据欧姆定律,此时通过该电路的电流为
由A选项分析可知,若控制定值电阻两端电压为1.5V,则电源电压大于定值电阻和滑动变阻器两端的总电压。由串联电路分压特点可知,此时可以串联一个电阻,串联的电阻需要分担的电压为
U串=U0-U总=4.5V-3.75V=0.75V
由欧姆定律可知,串联的电阻的阻值应为
所以,可以在将滑动变阻器调至最大阻值30Ω的情况下,在a、b之外的电路中串联阻值为10Ω的电阻使实验得以完成,故C符合题意;
D.由以上分析可知,若更换滑动变阻器,则滑动变阻器的阻值至少应为
故D不符合题意。
故选C。
6.(2023·山西大同·统考一模)小明用如图的电路探究“导体中电流跟电阻的关系”。电源电压保持不变,更换阻值不同的电阻R2,通过调节滑动变阻器接入电路的电阻R1,正确完成实验,记录各次实验中电压表示数U和电流表示数I,描点画出下列四幅图,其中最接近实际的是( )
A.B.
C.D.
【答案】A
【解析】A.探究“导体中电流跟电阻的关系”时应控制R2两端电压保持不变,根据串联电路电压的规律知道,变阻器的电压也不变,由分压原理,两电阻之比为一定值,所以,图像为过原点的直线(或延长线过原点),故A正确;
B.由图知道,R1、R2、电流表串联在电路中,电流表测电路中的电流;电压表测R2两端电压,因为电压不变时,导体中电流跟电阻的关系成反比,故B错误;
C.由B选项知道,R1随R2的增大而变大,由电阻的串联和欧姆定律知道,当R1增大时,电路中的电流变小,故C错误;
D.由控制变量法知道,探究“导体中电流跟电阻的关系”时应控制R2两端电压保持不变,故D错误。
故选A。
二、实验题
7.(2023·湖南邵阳·统考一模)探究“电流与电阻的关系”时,可供实验器材有:三节新的干电池(电压为4.5V)、电流表、电压表、滑动变阻器(标有“20Ω 2A”字样)、定值电阻5个(5Ω、10Ω、15Ω、20Ω、50Ω),开关一个,导线若干。小静等同学设计了如图甲所示的电路图:
(1)请用笔画线代替导线将图乙中的实物图连接完整,要求:滑片向右移动时电阻变大;( )
(2)闭合开关,发现电流表无示数,电压表有示数,并接近电源电压,则故障原因可能是电阻R (填“短路”或“断路”);
(3)排除故障后,将定值电阻由5Ω更换为10Ω时,应向 (选填“左”或“右”)适当调节滑动变阻器的滑片,使电压表示数保持不变;
(4)图丙是根据实验数据画出的定值电阻的I﹣R图象,其中阴影部分面积表示的物理量是 (填“电功”、“电压”或“电功率”)。
【答案】 断路 右 电压
【解析】(1) [1]根据滑片向右移动时电阻变大,变阻器左下接线柱连入电路中与电阻串联,如图所示:
(2)[2]闭合开关,发现电流表无示数,电路可能断路,电压表有示数,并接近电源电压,说明电压表与电源连通,则故障原因可能是电阻R断路。
(3)[3]根据串联分压原理可知,将定值电阻由5Ω改接成10Ω的电阻,电阻增大,其分得的电压增大;实验中应控制电压不变,即应保持电阻两端的电压不变,根据串联电路电压的规律可知应增大滑动变阻器分得的电压,由分压原理,应增大滑动变阻器连入电路中的电阻,所以滑片应向右端移动,使电压表示数保持不变。
(4)[4]根据实验数据画出的定值电阻的I﹣R图象可知,其中阴影部分面积等于IR,根据U=IR可知,故阴影部分面积表示的物理量是电压。
8.(2023·江苏扬州·校联考一模)在研究“电流与电阻关系”的实验中,满足实验要求的器材有:
A.电源(电压恒为9V);
B.电流表A(量程00.6A);
C.电压表V(量程015V);
D.滑动变阻器R(20Ω 1A);
E.电阻箱R0(09999Ω);
F.开关S一个,导线若干。
(1)小明连接的图甲电路中存在连线错误,只需要改动一根导线,即可使连线正确。请在接错的导线上打“×”,并用笔画线代替导线画出正确接法;( )
(2)连接电路前,开关应 ,滑片放在 (选填“A”或“B”);
(3)在某次实验中,当电阻箱R0的阻值为20Ω时,电流表相应的示数如图乙所示,此时电阻箱两端电压为 V;完成此次实验后为了测出多组数据,实验小组的同学将电阻箱R0的阻值由20Ω变换为30Ω时,应将滑片向 (选填“A”或“B”)移动,使电压表保持上述实验中的值不变。
【答案】 断开 A 6 A
【解析】(1)[1]电阻R0与电流表并联,电压表串联在电路中是错误的,电阻R0应与电流表串联,电压表应与电阻R0并联,修改后的电路图如下:
;
(2)[2][3]为了保护电路,连接电路前,开关应断开,且将滑动变阻器的滑片置于阻值最大处即图中的A端。
(3)[4]当滑动变阻器接入电路的阻值最小为0时,电路中电流最大为
因此电流表的量程为00.6A,分度值为0.02A,示数为0.3A;根据欧姆定律知此时电阻箱两端电压
U=IR=0.3A×20Ω=6V
[5]在探究“电流与电阻关系”的实验中,要控制电压表示数不变,当电阻箱R0的阻值变大时,根据分压原理,电压表示数变大,为了完成该实验研究,应减小电压表示数,根据串联电路电压的规律,应增大滑动变阻器两端的电压,由分压原理,滑动变阻器连入电路中的电阻变大,该将滑动变阻器R的滑片P向A端滑动,使电压表的示数保持6V不变。
9.(2023·山东济宁·统考二模)如图甲所示,是某实验小组“探究电流与电阻的关系”的实物图。选用的实验器材是:电源(电压恒为3V)、电流表、电压表,电阻R有4个阻值(5、10、20、30)供选用,滑动变阻器(20;1A)、开关、导线若干。
(1)请用笔画线代替导线将图甲中的实物图连接完整 ;
(2)连接电路时,开关应保持 ;开关闭合前,滑动变阻器的滑片P应滑到 (选填“A”或“B”)端;
(3)检查电路连接无误后闭合开关后,无论怎样移动滑动变阻器的滑片P,电流表几乎无示数,电压表有示数且不变,原因可能是 ;
A.R短路 B.R断路 C.滑动变阻器断路
(4)排除故障后继续实验,实验过程中,当把10电阻换成20电阻后,为保持 (选填“电流表”或“电压表”)示数不变,滑片P应向 (选填“A”或“B”)端移动。
(5)根据实验数据绘制了如图乙所示的图像,得出电流与电阻的关系是: ;
(6)该小组用电流表和一个定值电阻,测量未知电阻的阻值。他们设计了如图丙所示的电路图,并进行如下实验操作:
①闭合S、断开S1,此时电流表的示数为;
②闭合S和S1,此时电流表的示数为;
③则= (用、、表示)。
【答案】 断开 A B 电压表 A 电压一定时,电流与电阻成反比
【解析】(1)[1]电源电压为3V,那么定值电阻两端的电压必然小于3V,故电压表选择小量程,电压表并联在定值电阻两端,正接线柱接入,负接线柱接出,故如图所示:
(2)[2][3]连接电路时,为了保护电路,开关需要断开;滑动变阻器的滑片位于阻值最大处,故滑片需要位于A端。
(3)[4] A.若R短路,则电流表有示数,电压表没有示数,故A不符合题意;
B.若R断路,电压表测量电源电压有示数,电流表没有示数,故B符合题意;
C.若滑动变阻器断路,则电流表、电压表均没有示数,故C不符合题意。
故选B。
(4)[5][6]探究电流与电阻的关系,需要控制定值电阻两端的电压不变,故需要控制电压表的示数不变;当把10电阻换成20电阻后,根据串联分压,电阻变大,电阻两端的电压变大,大于控制的电压值,为了保证电压表的示数不变,定值电阻的两端的电压需要变小,则需要将滑动变阻器的两端的电压变大,需要将滑动变阻器往A端滑动。
(5)[7]根据图乙可知,是反比例函数,电流与电阻的乘积是一个定值,故结论为当电压一定时,电流与电阻成反比。
(6)[8] ①闭合S、断开S1,只有R0接入,此时电流表的示数为,故电源电压为
②闭合S和S1,此时两个电阻并联,电流表测量干路电流,电流表的示数为,通过导体的电阻的电流为
则待测电阻的阻值为
10.(2023·山东聊城·统考一模)“探究电流与电压和电阻的关系”的实验中,准备的电学器材如下:电源、电流表、电压表、滑动变阻器标有“30Ω 1A”、定值电阻、、、、开关、导线若干。
(1)“探究电流与电压的关系”实验
①某同学 开关,按如图甲所示电路图连接实物。试触时发现:电流表指针向零刻度线左侧偏转,如图乙所示,则电路连接出现的错误是 。
②纠正错误后开始实验,应将滑动变阻器滑片向 选填“左”或“右”滑动,使电阻两端电压由1.5V逐渐增大到2V、2.5V,读出所对应的电流值。其中第二次电流表示数如图丙所示为 。实验数据如表所示。
③分析数据,得出结论:电阻一定时,导体中的电流与导体两端电压成 比。
④善于预习的小辉,分析表中数据可知该同学所用的定值电阻阻值为 。
(2)“探究电流与电阻的关系”实验
①将的定值电阻接入、两点间,调节滑动变阻器的滑片,使电压表示数为,读出电流表示数。
②接下来用的电阻替换的电阻,闭合开关,调节滑动变阻器的滑片,使电压表示数 (选填“大于”、“小于”或“等于”)2V时,读出电流表示数。
③将实验器材中 (选填“”或“”定值)电阻接入、两点间,无论怎样移动滑片都无法完成实验。
【答案】 断开 电流表正负接线柱接反 左 正 等于
【解析】(1)[1]在连接或拆解电路时,为了保护电路,开关必须要断开。
[2]开关闭合后,小阳发现电流表指针在零刻度线左端,其原因是电流表正负接线柱接反了。
[3]R和R0串联,电阻R0两端电压由1.5V逐渐增大,R的阻值要变小,滑片要向左滑动。
[4]由图丙知道,电流表选用小量程,分度值为0.02A,其示数为0.2A。
[5]探究通过导体的电流与导体两端电压的关系时,需控制电阻不变,结论是:当导体电阻一定时,通过导体的电流与导体两端的电压成正比。
[6]根据欧姆定律知道,定值电阻的阻值
(2)[7]探究电流与电阻的实验中应控制电阻的电压不变,使电压表的示数为2V。
[8]图中电源电压为4.5V,当AB间换成30Ω的电阻时,电路的电流为
根据串联电路电压的规律知,滑动变阻器两端的电压为
滑动变阻器两端的电阻为
即变阻器的最大阻值至少为37.5Ω,所以当间换成的电阻时,无论怎样移动滑片,都无法完成实验是因为滑动变阻器的电阻太小了。
11.(2023·宁夏吴忠·校考二模)探究“电流与电阻的关系”时,可供实验器材有:三节新的干电池(电压为4.5V)、电流表、电压表、滑动变阻器(标有“20Ω 2A”字样)、定值电阻5个(5Ω、10Ω、15Ω、20Ω、50Ω),开关一个,导线若干。小静等同学设计了如图甲所示的电路图:
(1)请用笔画线代替导线将图乙中的实物图连接完整,要求:滑片向右移动时电阻变大;
(2)闭合开关,电流表无示数,电压表有示数,并接近电源电压,则故障原因是: ;
(3)排除故障后,将定值电阻由5Ω更换为10Ω时,应向 (选填“左”或“右”)适当调节滑动变阻器的滑片,使电压表示数保持不变;
(4)图丙是根据实验数据画出的定值电阻的I-R图像,其中阴影部分面积表示的物理量是 ,其数值为 ;
(5)实验中,在接入50Ω的定值电阻后,小静同学无论怎样移动滑片,都不能使电压表示数达到原来的数值,为了能完成这次实验,小静采取的措施可行的是 ;
A.调高电源电压
B.更换一个最大阻值为30Ω的滑动变阻器
C.再串联一个10Ω的电阻
D.将电压表改接到滑动变阻器两端
(6)如图图像中能大致反映本实验中各物理量之间关系的是 。
A.电流表示数I与R阻值的关系 B.电压表示数U与R阻值的关系
C.变阻器接入电路阻值RP与R阻值的关系 D.电阻的功率PR与R阻值的关系
【答案】 定值电阻断路 右 电阻两端的电压 3V BC C
【解析】(1)[1]滑动变阻器接一个上接线柱和一个下接线柱串联在电路中,滑动变阻器滑片向右移动时电阻变大,所以滑动变阻器要接左下接线柱,如图所示:
(2)[2]若电流表没有示数,说明电路可能断路;电压表有示数,说明电压表、电流表、滑动变阻器、开关与电源相连,所以故障为与电压表并联的定值电阻断路。
(3)[3]根据串联分压原理可知,将定值电阻由5Ω改接成10Ω的电阻,电阻增大,其分得的电压增大;探究电流与电阻的实验中应控制电压不变,应保持电阻两端的电压不变,根据串联电路电压的规律可知应增大滑动变阻器两端的电压,由分压原理,应增大滑动变阻器连入电路中的电阻,所以滑片应向右端移动,使电压表示数恢复到原来的值。
(4)[4][5]根据画出I-R图像(如图乙)知,图中阴影面积为长方形,其面积等于IR,由欧姆定律得,U=IR,阴影面积表示的物理量是电阻两端的电压,其数值为
U电=IR=0.6A×5Ω=3V
(5)[6]A.设电源电压为U,定值电阻两端的电压为UV,当接入50Ω的定值电阻时,则
代入数据得
解得电源电压为
U=4.2V
所以降低电源电压可以完成这次实验,故A不符合题意;
BC.为了能完成这次实验,滑动变阻器的最小电阻为
代入数据得
解得滑动变阻器的最大电阻为R滑最大=25Ω,所以更换一个最大阻值为30Ω的滑动变阻器可以完成这次实验,故B符合题意;
再串联一个10Ω的电阻,测滑动变阻器与串联的电阻的总阻值为
故C符合题意;
D.将电压表改接到滑动变阻器两端,不能改变电阻的分压作用,无论怎样移动滑片,都不能使电压表示数达到原来的数值,所以不能完成这次实验,故D不符合题意。
故选BC。
(6)[7]A.因电压表示数不变,即电流与R乘积为一定值,故电流随R的变化关系为反比例函数,故A不符合题意;
B.换用不同的电阻时,电压表示数不变,故B不符合题意;
C.定值电阻的电压为2V,变阻器的电压为1V,由分压原理,变阻器与R的比值为1∶2,故变阻器连入电路的电阻与R的关系为一过原点的直线,故C符合题意;
D.根据
定值电阻的功率为
即电阻的电功率与R乘积为一定值,电阻的电功率随R变化关系为反比例函数,故D不符合题意。
故选C。
三、填空题
12.(2023·四川成都·校联考模拟预测)图甲是小伟探究“导体中电流与电阻的关系”的实验电路图。图乙是他根据实验数据描绘出的I—R关系图像。由图像可知:他每次控制电阻的两端电压为 V不变。若电源电压为4.5V,实验中R的阻值分别为5Ω、10Ω、15Ω、20Ω、25Ω,那么滑动变阻器的阻值至少为 。
【答案】 2.5 20Ω
【解析】[1]由图知,电阻两端的电压
所以每次控制电阻的两端电压为2.5V不变。
[2]根据串联电路电压的规律,变阻器分得的电压
U滑=U-UV=4.5V-2.5V=2V
变阻器分得的电压为电压表示数的0.8倍,根据分压原理,当接入25Ω电阻时,变阻器连入电路中的电阻
故为了完成整个实验,应该选取最大阻值至少20Ω的滑动变阻器。
13.(2023·陕西延安·统考一模)图是小华探究电流与电阻关系的实验电路,AB间可以换接多个不同阻值的电阻。在每次换接电阻后,他应调节滑动变阻器滑片控制AB间 不变。换接电阻多次实验,是为了 。
【答案】 电压 寻找普遍规律
【解析】[1]探究电流与电阻关系的实验中,在更换电阻的过程中需控制电阻两端的电压保持不变,即控制AB间电压保持不变。
[2]在AB间更换不同的电阻进行多次实验,得出多组数据,根据多组数据进行分析,得出电流与电阻关系,这样得出的结论具有普遍性。所以换接电阻多次实验,是为了寻找普遍规律。
14.(2023·四川成都·成都七中校考一模)小科利用器材探究通过M、N之间导体的电流与电压的关系,部分电路如图所示。
(1)图中M、N之间应连入 (填“定值电阻”或“小灯泡”);
(2)图中M、N之间若接入定值电阻,闭合开关,当滑动变阻器滑片向左移动时,滑动变阻器两端的电压 (填变化情况)。
【答案】 定值电阻 减小
【解析】(1)[1] 利用器材探究通过M、N之间导体的电流与电压的关系,需要保持电阻一定,应选定值电阻;小灯泡的电阻会随灯丝温度的变化而变化。
(2)[2]图中M、N之间若接入定值电阻,闭合开关,当滑动变阻器滑片向左移动时,接入电路的电阻减小,电路中的电流增大,定值电阻两端的电压增大,根据串联电路的电压规律,滑动变阻器两端的电压减小。
实验序号
1
2
3
电压U/V
3
4
4.7
电流I/A
0.3
0.4
① 0.48
电压U/V
1.0
1.5
2.0
2.5
电流I/A
0.10
0.15
0.25
实验次数
1
2
3
4
5
U/V
0.5
1
1.5
3
I/A
0.1
0.2
0.3
0.5
0.6
实验次数
1
2
3
4
5
R/Ω
5
10
15
20
30
I/A
0.6
0.3
0.2
0.15
0.1
实验次序
相关学案
这是一份第14.1讲 热机【教材为纲·探题源】-2024年中考物理一轮复习讲义,文件包含第14-1讲热机教材为纲·探题源-2024年中考一轮复习讲义原卷版docx、第14-1讲热机教材为纲·探题源-2024年中考一轮复习讲义解析版docx等2份学案配套教学资源,其中学案共30页, 欢迎下载使用。
这是一份第13.2讲 内能【教材为纲·探题源】-2024年中考物理一轮复习讲义,文件包含第13-2讲内能教材为纲·探题源-2024年中考一轮复习讲义原卷版docx、第13-2讲内能教材为纲·探题源-2024年中考一轮复习讲义解析版docx等2份学案配套教学资源,其中学案共32页, 欢迎下载使用。
这是一份第12.2讲 滑轮【教材为纲·探题源】-2024年中考物理一轮复习讲义,文件包含第12-2讲滑轮教材为纲·探题源-2024年中考一轮复习讲义原卷版docx、第12-2讲滑轮教材为纲·探题源-2024年中考一轮复习讲义解析版docx等2份学案配套教学资源,其中学案共31页, 欢迎下载使用。

