





所属成套资源:【教材为纲·探题源】2024年中考物理一轮复习讲义
第16.3讲 电阻和变阻器【教材为纲·探题源】-2024年中考物理一轮复习讲义
展开
这是一份第16.3讲 电阻和变阻器【教材为纲·探题源】-2024年中考物理一轮复习讲义,文件包含第16-3讲电阻和变阻器教材为纲·探题源-2024年中考一轮复习讲义原卷版docx、第16-3讲电阻和变阻器教材为纲·探题源-2024年中考一轮复习讲义解析版docx等2份学案配套教学资源,其中学案共39页, 欢迎下载使用。
知识点1:电阻
电阻:在物理学中,用电阻(resistance) 来表示导体对电流阻碍作用的大小。导体的电阻越大,表示导体对电流的阻碍作用越大。导体的电阻通常用字母R 表示,单位是欧姆(hm),简称欧,符号是Ω。比较大的单位有千欧(kΩ)、兆欧(MΩ),它们的换算关系是
1 kΩ = 1 000 Ω = 103 Ω 1 MΩ = 1 000 000 Ω = 106 Ω
电阻器:在电子技术中,我们经常要用到具有一定电阻值的元件——电阻器,也叫做定值电阻,简称电阻,在电路图中用符号“ ”表示。
影响电阻大小的因素:同种材料、横截面积相同的导体,长度越长,电阻越大。通过实验还可以发现,较细的镍铬合金丝中电流较小。这表明导体的电阻还跟它的横截面积有关。同种材料、长度相同的导体,横截面积越小,电阻越大。
导体的电阻是导体本身的一种性质,它的大小与导体的材料、长度和横截面积等因素有关。此外导体的电阻还与温度有关,一般情况下,温度越高,导体的电阻越大。
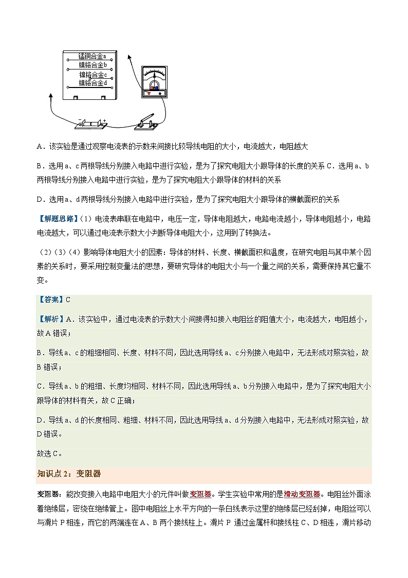
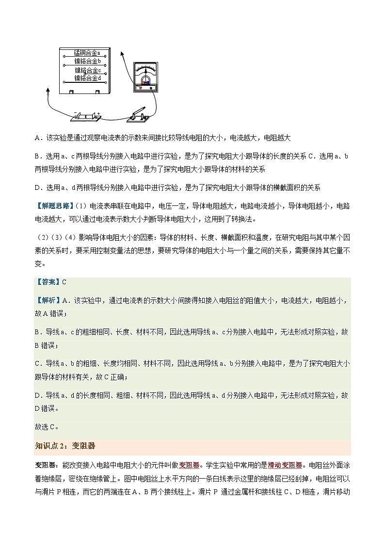
【典例探究】如图所示,是探究影响导体电阻大小因素的实验装置图,实验中分别把a、b、c、d四根导线接入电路,其中导线a、b、d长度相同,a、b、c粗细相同,b、d粗细不同,下列说法正确的是( )
A.该实验是通过观察电流表的示数来间接比较导线电阻的大小,电流越大,电阻越大
B.选用a、c两根导线分别接入电路中进行实验,是为了探究电阻大小跟导体的长度的关系C.选用a、b两根导线分别接入电路中进行实验,是为了探究电阻大小跟导体的材料的关系
D.选用a、d两根导线分别接入电路中进行实验,是为了探究电阻大小跟导体的横截面积的关系
【解题思路】(1)电流表串联在电路中,电压一定,导体电阻越大,电路电流越小,导体电阻越小,电路电流越大,可以通过电流表示数大小判断导体电阻大小,这用到了转换法。
(2)(3)(4)影响导体电阻大小的因素:导体的材料、长度、横截面积和温度,在研究电阻与其中某个因素的关系时,要采用控制变量法的思想,要研究导体的电阻大小与一个量之间的关系,需要保持其它量不变。
【答案】C
【解析】A.该实验中,通过电流表的示数大小间接得知接入电阻丝的阻值大小,电流越大,电阻越小,故A错误;
B.导线a、c的粗细相同、长度、材料不同,因此选用导线a、c分别接入电路中,无法形成对照实验,故B错误;
C.导线a、b的粗细、长度均相同、材料不同,因此选用导线a、b分别接入电路中,是为了探究电阻大小跟导体的材料有关,故C正确;
D.导线a、d的长度相同、粗细、材料不同,因此选用导线a、d分别接入电路中,无法形成对照实验,故D错误。
故选C。
知识点2:变阻器
变阻器:能改变接入电路中电阻大小的元件叫做变阻器。学生实验中常用的是滑动变阻器。电阻丝外面涂着绝缘层,密绕在绝缘管上。图中电阻丝上水平方向的一条白线表示这里的绝缘层已经刮掉,电阻丝可以与滑片P相连,而它的两端连在A、B两个接线柱上。滑片P 通过金属杆和接线柱C、D相连,滑片移动到不同位置时,A、C(或者B、C)两个接线柱间电阻丝的长度不一样,这样就可以改变接入电路中电阻的大小。变阻器在电路图中用符号“ ”表示。
变阻器的应用:在电路中,变阻器的作用主要是通过调节其电阻值,改变电路中的电流。
滑动变阻器一般只在实验室中应用。有些家用电器音量调节的器件也是一种变阻器,通常称为电位器。它通过机械式旋钮调节阻值的大小。电位器也可以用在其他电器上,例如,可调亮度的电灯,可调温度的电热毯、电饭锅,等等。
【典例探究1】如图所示为一种电位器的结构图,可通过转动旋钮带动滑片移动从而调节阻值的大小。下列说法正确的是( )
A.若想用它来调节灯泡的亮度,应该将其与灯泡并联
B.它是通过改变接入电路中电阻丝的横截面积来改变电阻大小的
C.若将BC两个接线柱接入电路,顺时针转动旋钮,接入电阻变小
D.若将AC两个接线柱接入电路,顺时针转动旋钮,接入电阻变大
【解题思路】电位器的实质是滑动变阻器,是依靠改变接入电路中电阻线的长度来改变电阻大小的;电位器串联在电路中能改变电路中电流的大小。
【答案】C
【解析】A.电位器串联在电路中能改变电路中电流的大小,所以图中电位器应与灯泡串联,故A错误;
B.电位器是依靠改变接入电路中电阻线的长度来改变电阻大小的,故B错误;
C.若只将B、C接入电路,顺时针转动旋钮时,电位器电阻丝接入电路的长度变短,接入电路的电阻变小,故C正确;
D.若将AC两个接线柱接入电路,电位器电阻丝全部接入电路;顺时针转动旋钮时,电位器接入电路的电阻不变,故D错误。
故选C。
【典例探究2】如图甲为某调光台灯,乙为该调光台灯的简单电路图,在电路图的M、N两点之间接入一个滑动变阻器,使得滑片P向右移动时,灯泡的亮度变亮,则下列方法中正确的是( )
A.A接M,B接NB.C接M,D接NC.A接M,D接ND.B接M,C接N
【解题思路】滑动变阻器有四个接线柱,选择一上一下接线柱接入电路,滑动变阻器接入电路的部分取决于接入的下面接线柱。根据向右移动滑片时,连入电路的电阻丝的长度的变化确定电路电流的变化即可。
【答案】C
【解析】在电路图的M、N两点之间接入一个滑动变阻器,使得滑片P向右移动时,灯泡的亮度变亮,即此时通过小灯泡的电流变大,说明变阻器接入电路的电阻变小,所以应该是变阻器滑片右边的电阻丝接入电路,故必须选择D接线柱,再选择A或B接线柱即可,故选C。
【典例探究3】如图所示的电阻箱,此时它的读数是______Ω,它能提供的最大电阻是 _____MΩ。
【解题思路】电阻箱的读数方法:用指针所对的数字乘以下面的倍数,然后把他们相加,就可得出电阻箱的示数。
【答案】2635;0.999999
【解题大招】图中电阻箱的读数是
0×100kΩ+0×10kΩ+2×1kΩ+6×100Ω+3×10Ω+5×1Ω=2635Ω
该提供的最大电阻是
999999欧姆=0.999999MΩ
【归纳总结】一.实验 比较灯泡的亮度探究影响导体电阻大小的因素
实验目的∶探究影响导体电阻大小的因素。
实验实物图∶如图所示。
实验步骤
导体的电阻是否跟导体的材料有关
①实验操作∶分别把长短、横截面积相同,材料不同的a、b接人电路。
②实验现象∶当把b接入电路时,灯泡较暗,通过的电流较小。
③分析∶导体的电阻跟导体的材料有关,镍铬合金丝电阻大。
导体的电阻是否跟导体的长度有关
①实验操作;分别把横截面积、材料相同,长度不同的b、c接入电路(Lb>Lc)。
②实验现象∶当把b接入电路时,灯泡较暗,通过的电流较小。
③分析∶导体的电阻跟导体的长度有关,长度长的导体电阻大。
导体的电阻是否跟导体的横截面积有关
①实验操作∶分别把长度、材料相同,横截面积不同的c、d接入电路(Sc
相关学案
这是一份第14.1讲 热机【教材为纲·探题源】-2024年中考物理一轮复习讲义,文件包含第14-1讲热机教材为纲·探题源-2024年中考一轮复习讲义原卷版docx、第14-1讲热机教材为纲·探题源-2024年中考一轮复习讲义解析版docx等2份学案配套教学资源,其中学案共30页, 欢迎下载使用。
这是一份第13.2讲 内能【教材为纲·探题源】-2024年中考物理一轮复习讲义,文件包含第13-2讲内能教材为纲·探题源-2024年中考一轮复习讲义原卷版docx、第13-2讲内能教材为纲·探题源-2024年中考一轮复习讲义解析版docx等2份学案配套教学资源,其中学案共32页, 欢迎下载使用。
这是一份第12.2讲 滑轮【教材为纲·探题源】-2024年中考物理一轮复习讲义,文件包含第12-2讲滑轮教材为纲·探题源-2024年中考一轮复习讲义原卷版docx、第12-2讲滑轮教材为纲·探题源-2024年中考一轮复习讲义解析版docx等2份学案配套教学资源,其中学案共31页, 欢迎下载使用。
