所属成套资源:中考数学一轮复习满分突破(全国通用)【题型方法解密】【专题特训】(原卷版+解析)
中考数学一轮复习满分突破(全国通用)【题型方法解密】专题07不等式(组)专题特训(原卷版+解析)
展开
这是一份中考数学一轮复习满分突破(全国通用)【题型方法解密】专题07不等式(组)专题特训(原卷版+解析),共51页。
【热考题型】
【知识要点】
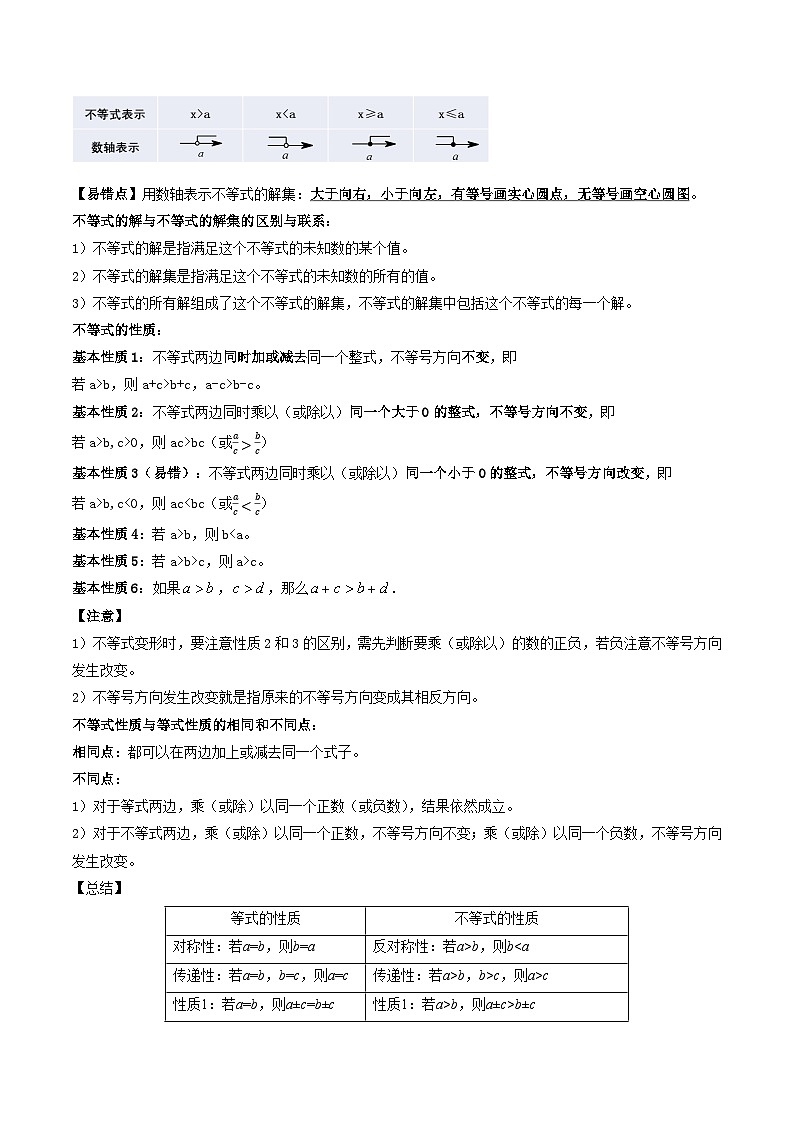
知识点一 不等式的有关概念和性质
不等式的定义:用不等号“>”、“≥”、“<”、“≤”或“≠”表示不等关系的式子,叫作不等式。
【注意】
1)方程与不等式的区别:方程表示的是相等关系,不等式表示的是不等关系。
2)常用的不等号有:“≠”(不等于),“>”(大于),“≥”(大于或等于),“b或ab,则a+c>b+c,a-c>b-c。
基本性质2:不等式两边同时乘以(或除以)同一个大于0的整式,不等号方向不变,即
若a>b,c>0,则ac>bc(或ac>bc)
基本性质3(易错):不等式两边同时乘以(或除以)同一个小于0的整式,不等号方向改变,即
若a>b,cc。
基本性质6:如果,,那么.
【注意】
1)不等式变形时,要注意性质2和3的区别,需先判断要乘(或除以)的数的正负,若负注意不等号方向发生改变。
2)不等号方向发生改变就是指原来的不等号方向变成其相反方向。
不等式性质与等式性质的相同和不同点:
相同点:都可以在两边加上或减去同一个式子。
不同点:
1)对于等式两边,乘(或除)以同一个正数(或负数),结果依然成立。
2)对于不等式两边,乘(或除)以同一个正数,不等号方向不变;乘(或除)以同一个负数,不等号方向发生改变。
【总结】
考查题型一 不等式的性质
题型1.(2022年内蒙古包头市中考数学真题)若m>n,则下列不等式中正确的是( )
A.m−2−12n
C.n−m>0D.1−2mb,则下列四个选项中一定成立的是( )
A.a+2>b+2B.−3a>−3bC.a4b+dB.a+b>c+dC.a+c>b−dD.a+b>c−d
题型1-3.(2022·四川内江·中考真题)如图,数轴上的两点A、B对应的实数分别是a、b,则下列式子中成立的是( )
A.1﹣2a>1﹣2bB.﹣a<﹣bC.a+b<0D.|a|﹣|b|>0
题型1-4.(2022·江苏常州·中考真题)如图,数轴上的点A、B分别表示实数a、b,则1a______1b.(填“>”、“=”或“3x−22−1
解:22x−1>33x−2−6第一步
4x−2>9x−6−6第二步
4x−9x>−6−6+2第三步
−5x>−10第四步
x>2第五步
任务一:填空:
①以上解题过程中,第二步是依据______________(运算律)进行变形的;
②第__________步开始出现错误,这一步错误的原因是________________;
任务二:请直接写出该不等式的正确解集.
易错点总结:
知识点二 解一元一次不等式
一元一次不等式的概念:不等式的左右两边都是整式,只含有一个未知数并且未知数的最高次数是1,像这样的不等式叫一元一次不等式。一元一次不等式的一般形式为:或。
例如,,是一元一次不等式,而,不是一元一次不等式。
解一元一次不等式的一般步骤:
去分母;②去括号;③移项;④合并同类项;⑤未知数的系数化为1
解一元一次方程和解一元一次不等式的区别:
【备注】去分母时不等号两边的每一项都要乘各分母的最小公倍数,千万不要漏乘。
考查题型二 求一元一次不等式解集
题型2(2022·辽宁大连·中考真题)不等式4x−2B.x2D.x8C.k≤8D.kb,c>0,则ac>bc,
性质3:若a>b,cb+c,a-c>b-c。
基本性质2:不等式两边同时乘以(或除以)同一个大于0的整式,不等号方向不变,即
若a>b,c>0,则ac>bc(或ac>bc)
基本性质3(易错):不等式两边同时乘以(或除以)同一个小于0的整式,不等号方向改变,即
若a>b,cc。
基本性质6:如果,,那么.
【注意】
1)不等式变形时,要注意性质2和3的区别,需先判断要乘(或除以)的数的正负,若负注意不等号方向发生改变。
2)不等号方向发生改变就是指原来的不等号方向变成其相反方向。
不等式性质与等式性质的相同和不同点:
相同点:都可以在两边加上或减去同一个式子。
不同点:
1)对于等式两边,乘(或除)以同一个正数(或负数),结果依然成立。
2)对于不等式两边,乘(或除)以同一个正数,不等号方向不变;乘(或除)以同一个负数,不等号方向发生改变。
【总结】
考查题型一 不等式的性质
题型1.(2022年内蒙古包头市中考数学真题)若m>n,则下列不等式中正确的是( )
A.m−2−12n
C.n−m>0D.1−2mn−2,故本选项不合题意;
B、∵m>n,∴−12m0,故本选项不合题意;
D、∵m>n,∴1−2mb,则下列四个选项中一定成立的是( )
A.a+2>b+2B.−3a>−3bC.a4b+2,故原选项正确,此项符合题意;
B.因为a>b,不等边两边同时乘-3得到−3ab,不等边两边同时除以4得到a4>b4,故原选项错误,此项不符合题意;
D.因为a>b,不等边两边同时减1得到a−1>b−1,故原选项错误,此项不符合题意.
故选:A.
【名师点拨】本题主要考查了不等式的基本性质,理解不等式的基本性质是解答关键.不等式的基本性质1:不等式两边同时加或减去同一个整式,不等号方向不变;不等式的基本性质2:不等式两边同时乘以(或除以)同一个大于0的整式,不等号方向不变;不等式的基本性质3:不等式两边同时乘以(或除以)同一个小于0的整式,不等号方向改变.
题型1-2.(2022年浙江省杭州市中考数学真题)已知a,b,c,d是实数,若a>b,c=d,则( )
A.a+c>b+dB.a+b>c+dC.a+c>b−dD.a+b>c−d
【答案】A
【提示】根据不等式的基本性质可判定A正确,举例能判定B、C、D错误.
【详解】解:A、∵a>b, c=d,∴a+c>b+d.故此选项符合题意;
B、∵a>b, c=d,如a=-2,b=-3,c=d=1,则a+b=-5,c+d=2,∴a+bb, c=d,如a=-2,b=-3,c=d=-4,则a+c=-2-4=-6,b-d=-3-(-4)=1,∴a+cb, c=d,如a=-2,b=-3,则a+b=-5,c-d=0,∴a+b
相关试卷
这是一份中考数学一轮复习满分突破(全国通用)【题型方法解密】专题05A字型、8字模型、飞镖模型专题特训(原卷版+解析),共33页。试卷主要包含了基础知识回顾,模型的概述等内容,欢迎下载使用。
这是一份中考数学一轮复习满分突破(全国通用)【题型方法解密】专题04翘脚模型专题特训(原卷版+解析),共36页。试卷主要包含了基础知识回顾,模型的概述等内容,欢迎下载使用。
这是一份中考数学一轮复习满分突破(全国通用)【题型方法解密】专题01有理数专题特训(原卷版+解析),共38页。

