





所属成套资源:中考数学一轮复习常考题型突破练习 (2份打包,原卷版+解析版)
中考数学一轮复习常考题型突破练习专题07 不等式(组)(2份打包,原卷版+解析版)
展开
这是一份中考数学一轮复习常考题型突破练习专题07 不等式(组)(2份打包,原卷版+解析版),文件包含中考数学一轮复习常考题型突破练习专题07不等式组原卷版doc、中考数学一轮复习常考题型突破练习专题07不等式组解析版doc等2份试卷配套教学资源,其中试卷共61页, 欢迎下载使用。
专题07 不等式(组)
【热考题型】
【知识要点】
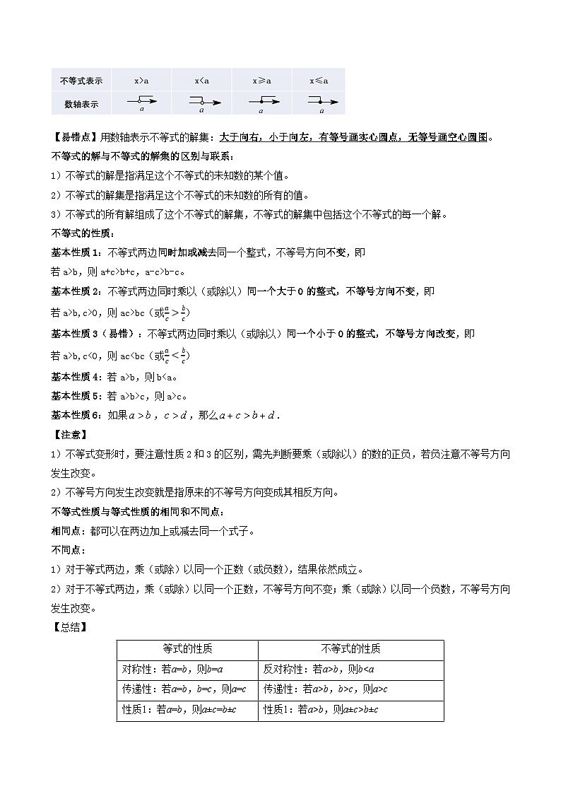
知识点一 不等式的有关概念和性质
不等式的定义:用不等号“>”、“≥”、“<”、“≤”或“≠”表示不等关系的式子,叫作不等式。
【注意】
1)方程与不等式的区别:方程表示的是相等关系,不等式表示的是不等关系。
2)常用的不等号有:“≠”(不等于),“>”(大于),“≥”(大于或等于),“b或ab,则a+c>b+c,a-c>b-c。
基本性质2:不等式两边同时乘以(或除以)同一个大于0的整式,不等号方向不变,即
若a>b,c>0,则ac>bc(或)
基本性质3(易错):不等式两边同时乘以(或除以)同一个小于0的整式,不等号方向改变,即
若a>b,cc,则a>c。
基本性质6:如果,,那么.
【注意】
1)不等式变形时,要注意性质2和3的区别,需先判断要乘(或除以)的数的正负,若负注意不等号方向发生改变。
2)不等号方向发生改变就是指原来的不等号方向变成其相反方向。
不等式性质与等式性质的相同和不同点:
相同点:都可以在两边加上或减去同一个式子。
不同点:
1)对于等式两边,乘(或除)以同一个正数(或负数),结果依然成立。
2)对于不等式两边,乘(或除)以同一个正数,不等号方向不变;乘(或除)以同一个负数,不等号方向发生改变。
【总结】
等式的性质
不等式的性质
对称性:若a=b,则b=a
反对称性:若a>b,则bb,b>c,则a>c
性质1:若a=b,则a±c=b±c
性质1:若a>b,则a±c>b±c
性质2:若a=b,c≠0,
则ac=bc,
性质2:若a>b,c>0,则ac>bc,
性质3:若a>b,c
相关试卷
这是一份中考数学一轮复习常考题型突破练习专题38 概率(2份打包,原卷版+解析版),文件包含中考数学一轮复习常考题型突破练习专题38概率原卷版doc、中考数学一轮复习常考题型突破练习专题38概率解析版doc等2份试卷配套教学资源,其中试卷共44页, 欢迎下载使用。
这是一份中考数学一轮复习常考题型突破练习专题33 图形的相似(2份打包,原卷版+解析版),文件包含中考数学一轮复习常考题型突破练习专题33图形的相似原卷版doc、中考数学一轮复习常考题型突破练习专题33图形的相似解析版doc等2份试卷配套教学资源,其中试卷共91页, 欢迎下载使用。
这是一份中考数学一轮复习常考题型突破练习专题28 圆(2份打包,原卷版+解析版),文件包含中考数学一轮复习常考题型突破练习专题28圆原卷版doc、中考数学一轮复习常考题型突破练习专题28圆解析版doc等2份试卷配套教学资源,其中试卷共75页, 欢迎下载使用。